Table of Contents

As filed with the Securities and Exchange Commission on September 18, 2012

Registration No. 333-                

 

 

UNITED STATES

SECURITIES AND EXCHANGE COMMISSION

WASHINGTON, DC 20549

 

 

FORM S-1

REGISTRATION STATEMENT

UNDER

THE SECURITIES ACT OF 1933

 

 

Silvercrest Asset Management Group Inc.

(Exact name of each registrant as specified in its charter)

 

 

 

Delaware   6282   45-5146560
(State or other jurisdiction of
incorporation or organization)
  (Primary Standard Industrial
Classification Code Number)
  (I.R.S. Employer
Identification Number)

Silvercrest Asset Management Group Inc.

1330 Avenue of the Americas, 38th Floor

New York, New York 10019

(212) 649-0600

(Address, including zip code, and telephone number, including area code, of registrant’s principal executive offices)

 

 

David J. Campbell

General Counsel

Silvercrest Asset Management Group Inc.

1330 Avenue of the Americas, 38th Floor

New York, New York 10019

(212) 649-0600

(Name, address, including zip code, and telephone number, including area code, of agent for service)

 

 

Copies to:

Floyd I. Wittlin

Christina E. Melendi

Bingham McCutchen LLP

399 Park Avenue

New York, New York 10022

(212) 705-7000

 

Robert D. Goldbaum

David S. Huntington

Paul, Weiss, Rifkind, Wharton & Garrison LLP

1285 Avenue of the Americas

New York, New York 10019

(212) 373-3000

 

 

Approximate date of commencement of proposed sale to the public: As soon as practicable after the effective date of this Registration Statement.

If any of the securities being registered on this Form are to be offered on a delayed or continuous basis pursuant to Rule 415 under the Securities Act of 1933, check the following box.  ¨

If this Form is a post-effective amendment filed pursuant to Rule 462(b) under the Securities Act, check the following box and list the Securities Act registration statement number of the earlier effective registration statement for the same offering.  ¨

If this Form is a post-effective amendment filed pursuant to Rule 462(c) under the Securities Act, check the following box and list the Securities Act registration statement number of the earlier effective registration statement for the same offering.  ¨

If this Form is a post-effective amendment filed pursuant to Rule 462(d) under the Securities Act, check the following box and list the Securities Act registration statement number of the earlier effective registration statement for the same offering.  ¨

 

Large accelerated filer   ¨    Accelerated filer   ¨
Non-accelerated filer   x  (Do not check if a smaller reporting company)    Smaller reporting company   ¨

 

 

CALCULATION OF REGISTRATION FEE

 

 

Title of each class of
securities to be registered
  Amount to be
Registered(1)
  Proposed Maximum
Offering Price Per
Share
  Proposed Maximum
Aggregate Offering
Price(2)
    Amount of
Registration Fee
 

Class A common stock, par value, $0.01 per share

      $ 60,000,000      $ 6,876   

 

 

(1) Estimated solely for the purpose of calculating the registration fee pursuant to Rule 457(o) under the Securities Act of 1933.
(2) Including          shares of Class A common stock which may be purchased by the underwriters to cover over-allotments, if any.

 

 

The registrant hereby amends this registration statement on such date or dates as may be necessary to delay its effective date until the registrant shall file a further amendment which specifically states that this registration statement shall thereafter become effective in accordance with Section 8(a) of the Securities Act of 1933, or until the registration statement shall become effective on such date as the Commission, acting pursuant to said Section 8(a), may determine.

 

 

 


Table of Contents

The information in this preliminary prospectus is not complete and may be changed. We may not sell these securities until the registration statement filed with the Securities and Exchange Commission is effective. This prospectus is not an offer to sell these securities and is not soliciting an offer to buy these securities in any state where the offer or sale is not permitted.

 

SUBJECT TO COMPLETION, DATED         , 2012

PRELIMINARY PROSPECTUS

Shares

 

LOGO

Silvercrest Asset Management Group Inc.

Class A Common Stock

This is an initial public offering of shares of Class A common stock of Silvercrest Asset Management Group Inc. We are offering          shares of Class A common stock.

Prior to this offering, there has been no public market for our Class A common stock. We expect the initial public offering price of our Class A common stock will be between $         and $         per share. We will apply to list our Class A common stock on The Nasdaq Global Market under the symbol “SAMG.”

We intend to use a portion of the net proceeds of this offering to purchase limited partnership units of Silvercrest L.P. from certain of its limited partners and will not retain any of these proceeds.

The underwriters have the option to purchase up to an additional          shares of our Class A common stock from us within 30 days of the date of this prospectus at the initial public offering price, less the underwriting discounts and commissions.

Concurrently with the consummation of this offering, we will issue          shares of our Class B common stock, each share of which initially entitles the holder to one vote per share, to the continuing limited partners of our subsidiary, Silvercrest L.P. These Class B stockholders, who will hold     % of the combined voting power of our common stock immediately after this offering, will enter into a stockholders’ agreement pursuant to which they will agree to vote their shares of common stock together, as determined by the Executive Committee of Silvercrest L.P., on all matters submitted to a vote of our common stockholders.

We are an “emerging growth company” under the federal securities laws and will be subject to reduced public company reporting requirements. Investing in our Class A common stock involves risks. See “Risk Factors” on page 15.

 

     Per Share      Total  

Public offering price

   $                    $                

Underwriting discounts and commissions(1)

   $         $     

Proceeds, before expenses, to Silvercrest Asset Management Group Inc.

   $         $     

 

(1) 

See “Underwriting” beginning on page 158.

Sandler O’Neill + Partners, L.P., on behalf of the underwriters, expects to deliver the shares of Class A common stock on or about                     , 2012, subject to customary closing conditions.

Neither the Securities and Exchange Commission nor any state securities commission has approved or disapproved of these securities or determined if this prospectus is truthful or complete. Any representation to the contrary is a criminal offense.

 

 

 

SANDLER O’NEILL + PARTNERS, L.P.

     RAYMOND JAMES   

 

 

The date of this prospectus is                     , 2012.


Table of Contents

TABLE OF CONTENTS

 

     Page  

PROSPECTUS SUMMARY

     1   

RISK FACTORS

     15   

THE REORGANIZATION AND OUR HOLDING COMPANY STRUCTURE

     41   

USE OF PROCEEDS

     54   

DIVIDEND POLICY

     55   

CAPITALIZATION

     56   

DILUTION

     57   

SELECTED HISTORICAL CONSOLIDATED FINANCIAL DATA

     58   

UNAUDITED PRO FORMA CONSOLIDATED FINANCIAL INFORMATION

     63   

MANAGEMENT’S DISCUSSION AND ANALYSIS OF FINANCIAL CONDITION AND RESULTS OF OPERATIONS

     75   

BUSINESS

     100   

REGULATORY ENVIRONMENT

     116   

MANAGEMENT

     119   

COMPENSATION DISCUSSION AND ANALYSIS

     125   

CERTAIN RELATIONSHIPS AND RELATED PARTY TRANSACTIONS

     141   

SECURITY OWNERSHIP OF CERTAIN BENEFICIAL OWNERS AND MANAGEMENT

     143   

DESCRIPTION OF CAPITAL STOCK

     145   

SHARES ELIGIBLE FOR FUTURE SALE

     151   

MATERIAL U.S. FEDERAL TAX CONSIDERATIONS FOR NON-U.S

     153   

UNDERWRITING

     158   

LEGAL MATTERS

     161   

EXPERTS

     161   

WHERE YOU CAN FIND MORE INFORMATION

     161   

INDEX TO FINANCIAL STATEMENTS

     F-1   

 

 

You should rely only on the information contained in this prospectus or in any free writing prospectus we may authorize to be delivered to you. Neither we nor the underwriters have authorized anyone to provide you with additional or different information. When you make a decision about whether to participate in this offering, you should not rely on any information other than the information contained in this prospectus or any such free writing prospectus. This document may only be used where it is legal to sell these securities. The information in this prospectus may only be accurate as of the date of this prospectus.


Table of Contents

PROSPECTUS SUMMARY

This summary highlights selected information contained elsewhere in this prospectus and does not contain all of the information you need to consider in making your decision to invest in our Class A common stock. This summary is qualified in its entirety by the more detailed information, and the consolidated financial statements and notes thereto, included elsewhere in this prospectus. You should read carefully this entire prospectus and should consider, among other things, the matters set forth in the section entitled “Risk Factors” before deciding to invest in our Class A common stock. Unless otherwise indicated, “Silvercrest” refers solely to Silvercrest Asset Management Group Inc. The terms “we,” “us” and “our” refer to Silvercrest L.P. and its consolidated subsidiaries when referring to events occurring prior to this offering, and these terms refer to Silvercrest Asset Management Group Inc. and its consolidated subsidiaries when referring to events occurring after this offering.

Our Company

We are a premier, full-service wealth management firm focused on providing financial advisory and related family office services to ultra-high net worth individuals and institutional investors. In addition to a wide range of investment capabilities, we offer a full suite of complementary and customized family office services for families seeking comprehensive oversight of their financial affairs. As of June 30, 2012, our assets under management were $10.7 billion, which we believe makes us the largest investment adviser in the United States that is focused on high net worth clients and is principally owned by its employees. Our clients are among the wealthiest and most sophisticated in the world.

We were founded ten years ago on the premise that if we staffed and organized our business to deliver a combination of excellent investment performance and high-touch client service, we would quickly differentiate our business from a crowded field of firms nominally in the wealth management business. We seek to attract and serve a base of individuals and families with $10 million or more of investable assets, and we believe we are particularly well-positioned to offer comprehensive investment and family office service solutions to families with over $25 million of investable assets. As of June 30, 2012, our top 375 client relationships had an average size of $28 million and represented approximately 98% of our assets under management. Our top 50 relationships averaged $151 million in size as of June 30, 2012.

We have grown during a time of extraordinary financial turmoil during which the value of a full-service, independent, client-focused firm has become ever-more apparent. Our growth and success at attracting ultra-high net worth clients, primarily by taking market share from our competitors, validates our original premise. Our organic growth has been complemented by selective hiring and by four completed acquisitions, which have expanded not only our assets under management, but also our professional ranks, geographic footprint and service capabilities. Our annual client retention rate has averaged 98% since 2006 and, as shown below, the compound annual growth rate in assets under management since inception is 49%.

 

1


Table of Contents

 

LOGO

Our clients engage us to advise them on traditional and alternative investment strategies. Our clients receive a full menu of proprietary investment capabilities together with a focused array of complementary non-proprietary capabilities offered by unaffiliated firms selected by us. In addition to our investment advisory capabilities, we also provide our clients with family office services and related administrative services, which include financial planning, tax planning and preparation, partnership accounting and fund administration and consolidated wealth reporting.

Our fees for our investment advisory services, non-proprietary services and family office and related administrative services are structured to align our financial incentives with those of our clients to ensure they receive unconflicted advice. The vast majority of our fees are for discretionary asset management, and are based on the value of the assets we manage for our clients. These fee revenues increase if our clients’ assets grow in value; these fee revenues decrease if our clients’ assets decline in value. Unlike our discretionary asset management fees, our fees for family office services and related administrative services are generally not based on or correlated to market values of our clients’ assets. For these services, we generally charge our clients a negotiated fee based on the scope of work requested. These services create strong client relationships and contribute meaningfully to our record of client retention.

As of June 30, 2012, approximately 94% of our assets under management were held for our individual clients and 6% for our institutional clients. Based on the strong investment results of our proprietary equity strategies, we have begun to attract a significant amount of institutional investor interest. The following chart summarizes the performance of each of our principal equity strategies relative to their appropriate benchmarks since inception.

 

2


Table of Contents

 

LOGO

Our headquarters are located in New York City with additional offices in Boston, Massachusetts and Charlottesville, Virginia. We believe our track record of superior performance and our trusted reputation within the wealth management industry and among our clients is solely attributable to the talent and pedigree of our employees. As of June 30, 2012, we had 87 employees, including 37 employee-owners.

Our Market Opportunity

We operate in the multi-family office (MFO)/registered investment adviser (RIA) channel of private wealth management, the fastest growing sector of the market according to Cerulli Associates. The aggregate assets of managers in this channel have doubled from 2005 to 2010, largely due to market share gains primarily from large financial institutions. Our client relationships with ultra-high net worth individuals currently represent less than 1% of U.S. families with investable assets over $25 million. The Spectrem Group estimates there were 1.1 million households in the United States with a net worth of over $5 million in 2011 and 107,000 with a net worth in excess of $25 million. Even modest improvements in our penetration of this market will lead to significant further growth.

The 2008 financial crisis created an ongoing opportunity for independent smaller firms to attract assets from their larger competitors. The press has documented the erosion of client trust that has occurred at large financial institutions due to inherent conflicts of interest and lack of transparency. In delivering conflict-free advice within a completely transparent fee relationship, we are well-positioned to achieve further market share gains.

Key Competitive Strengths

 

   

Independent, Unconflicted Advice. We are an independent registered investment adviser and are not affiliated with a broker/dealer or a commercial bank. We employ a partnership culture and mindset with 37 of our employees owning equity in our company. We do not receive commissions, rebates, spreads or any other indirect or undisclosed forms of compensation. We are not controlled by any client or family

 

3


Table of Contents
 

and all of our investment decisions are made in the best interests of our clients. All of our fees are fully disclosed and transparent to our clients who have an unrestricted right to accept or reject them.

 

   

Demonstrated Track Record of Growing Assets Under Management. We have expanded our business through a combination of organic growth and acquired growth. Our value proposition to clients has enabled us to win market share from competitors. Since 2004, we have completed four strategic acquisitions of separate registered investment advisers and we have integrated and rebranded their operations into our company. These factors, combined with strong investment returns, have produced a compound annual growth rate in total client assets of 49% since our inception.

 

   

Long-Term Track Record of Superior Investment Performance. We have a proven ability to generate excellent investment performance through both our asset allocation work on behalf of clients as well as through security selection. We have a team-based approach that utilizes the same body of research to manage all of our proprietary equity strategies, which we believe generates superior, more consistent returns over time. Through June 30, 2012, each of our proprietary equity strategies has outperformed its respective benchmark since inception.

 

   

Loyal, Diverse Base of Clients. As a result of our focus on delivering outstanding investment performance combined with highly personalized client service, we have developed significant long-term relationships with a large majority of our clients. Since 2006, our annual client retention rate has averaged 98%. As of June 30, 2012, our clients were represented in 43 states and the District of Columbia and no single client represented more than 5% of our total revenue.

 

   

Dedicated, Proven Senior Management. Our entire business is overseen by an Executive Committee comprising our Chief Executive Officer, President and Chief Operating Officer, Chief Financial Officer and General Counsel. At present, no one on the Executive Committee has direct client or investment responsibility and, as a result, each member of the Executive Committee commits his full resources to managing the business and executing our growth strategy.

Our Growth Strategy

 

   

Continuing To Support Our Organic Growth. We have a proven ability to identify, attract and retain ultra-high net worth clients who seek a firm that can deliver excellent investment performance and excellent client service. Our organizational model of separate and distinct business functions has proven scalable and our company’s assets under management have grown on average in excess of $1 billion per year, consisting of the market appreciation of our assets under management as well as an increase in the amount of assets we manage for both new and existing clients, without a commensurate increase in headcount. Going forward, we will continue to execute our proven business plan for attracting ultra-high net worth clients through client referrals, as well as through our recently created business development team charged with identifying and then creating customized solicitations for newly formed wealth.

 

   

Continuing Our Successful Track Record of Acquired Growth. From our inception, our organic growth has been complemented by selective hiring and strategic acquisitions. We expect to continue to acquire compatible wealth management companies, and recruit and hire senior portfolio managers with significant client relationships as well as successful investment professionals with capabilities currently not available internally to us. We currently intend to establish offices in major wealth centers on the West Coast, in the Southwest and in the Midwest to be closer to both our clients and to prospective clients.

 

   

Continuing To Accelerate Our Institutional Growth. After four years of effort focused on cultivating relationships with institutional investment consultants, we are now regularly making new business presentations to institutional investors, including public pension funds, endowments, foundations, and their consultants. We are now on the “approved” lists of certain prominent institutional investment consultants and we have begun to win mandates in our equity strategies. In addition, we have been hired to manage a new equity mutual fund which is presently in the early stages of its national marketing campaign. We expect this trend to continue once it is publicly known that these and other institutions

 

4


Table of Contents
 

have engaged us to manage significant portfolios for them and we will actively pursue new business opportunities in this channel.

 

   

Continuing to Uphold And Increase Our Brand Awareness. We have invested heavily to build, maintain and extend our brand. With limited resources, we have created a focused national advertising campaign and have invested in efforts to receive media coverage in some of the nation’s most prestigious national publications as well as in industry journals and newsletters. Following this offering we expect to increase our spending in both advertising and public relations as part of our effort to further build our brand and to increase the market’s awareness of our company, particularly in geographic markets that we expect to enter.

Risks Facing our Company

Our business is subject to numerous risks that are described more fully in the section entitled “Risk Factors” on page 15.

We derive a substantial portion of our revenues from a limited number of our strategies. As a result, a portion of our operating results depends upon the performance of those strategies and our ability to retain client assets. If a significant portion of the investors in our larger strategies decide to withdraw their investments or terminate their investment management agreements for any reason, our revenues from those strategies would decline, which would have a material adverse effect on our results of operations and financial condition.

We face additional challenges that may impact our growth strategy and our ability to compete. A significant portion of our assets under management are or may be derived from a small number of clients. If any such clients withdraw all or a portion of their assets under management, our business would be significantly affected, which would negatively impact our advisory fees and could have a material adverse effect on our results of operations and financial condition.

Further, volatile market conditions could adversely affect our business in many ways, including reducing the value of our assets under management and causing clients to withdraw funds, either of which could materially reduce our revenues and adversely affect our financial condition.

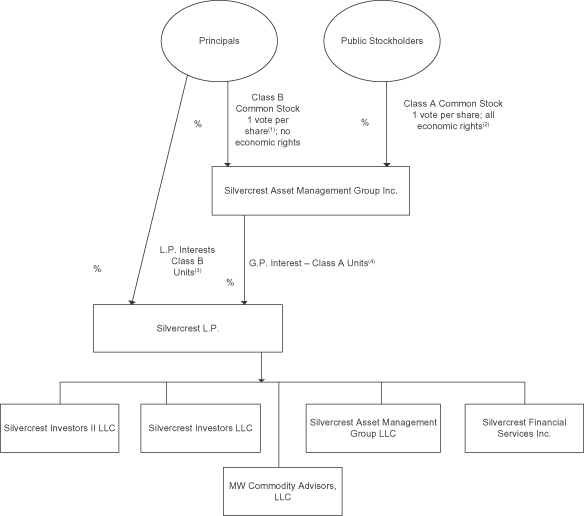
Our Structure and Reorganization

On July 11, 2011, Silvercrest was incorporated as a Delaware corporation. Silvercrest GP LLC is currently the general partner of Silvercrest L.P., which is the managing member of the operating subsidiary, Silvercrest Asset Management Group LLC. See “The Reorganization and Our Holding Company Structure—Overview” for a description of the reorganization and the structure of our company. Immediately prior to the consummation of this offering, the members of Silvercrest GP LLC will receive a distribution of the general partner interests of Silvercrest L.P. owned by Silvercrest GP LLC as part of the reorganization. Once acquired, these interests that were distributed to the members of Silvercrest GP LLC will be automatically converted into limited partnership interests. Subsequent to the distribution of the general partner interests of Silvercrest L.P. to its members and the conversion of those interests into limited partnership interests, Silvercrest GP LLC will transfer its rights as general partner to Silvercrest and will be dissolved. Thereafter, Silvercrest will become the general partner of Silvercrest L.P. As part of the reorganization, the partnership agreement of Silvercrest L.P. will be amended to provide that the limited partnership interests will be converted to Class B units and the general partnership interests will be converted to Class A units.

Immediately following the reorganization, our only material asset will be the general partnership interests in Silvercrest L.P. We will use approximately $         million of the net proceeds from this offering to purchase Class B units of Silvercrest L.P. from its current limited partners, including all Class B units held by third-party

 

5


Table of Contents

investors in Silvercrest L.P., and such Class B units acquired by us will be immediately converted into Class A units. These third-party investors will therefore no longer hold any portion of Silvercrest L.P’s Class B units or any of our Class B common stock subsequent to the reorganization. Following the reorganization and this offering, we will own all of the Class A units, which represent the general partnership interest in Silvercrest L.P., or approximately     % of the partnership units of Silvercrest L.P. (or     % of the partnership units if the underwriters exercise in full their option to purchase additional shares of Class A common stock). The remaining approximately     % of the partnership units in Silvercrest L.P. (or     % of the partnership units if the underwriters exercise in full their option to purchase additional shares of Class A common stock) will be held by 37 of our principals. See “The Reorganization and Our Holding Company Structure” for a description of the reorganization and the structure of our company.

Set forth below is our holding company structure and anticipated ownership immediately after the consummation of the reorganization and this offering (assuming no exercise of the over-allotment option).

 

LOGO

 

(1) Each share of class B common stock is entitled to one vote per share. Class B stockholders will have the right to receive the par value of the Class B common stock upon our liquidation, dissolution or winding-up.
(2) Each share of Class A common stock is entitled to one vote per share. Class A common stockholders will have 100% of the rights of all classes of our capital stock to receive distributions, except that Class B common stockholders will have the right to receive the par value of the Class B common stock upon our liquidation, dissolution or winding-up.

 

6


Table of Contents
(3) Each Class B unit is exchangeable for one share of Class A common stock. The principals will collectively hold          Class B units, which will represent the right to receive     % of the distributions made by Silvercrest L.P. and          deferred equity units exerciseable for Class B units, which represent the right to receive     % of the distributions made by Silvercrest L.P. (or     % and             %, respectively, of the distributions made by Silvercrest L.P. if the underwriters exercise their option to purchase additional shares of Class A common stock in full).
(4) We will hold          Class A units (or          Class A units if the underwriters exercise their option to purchase additional shares of Class A common stock in full), which will represent the right to receive     % of the distributions made by Silvercrest L.P.

 

 

We are a Delaware corporation and the address of our principal executive offices is 1330 Avenue of the Americas, 38th Floor, New York, New York 10019. Our telephone number is (212) 649-0600 and our website is www.silvercrestgroup.com. Our website and the information included therein are not part of this prospectus.

 

7


Table of Contents

The Offering

 

Class A common stock offered by us

         shares of Class A common stock, or          shares of Class A common stock if the underwriters exercise in full their option to purchase additional shares.

 

Class A common stock to be outstanding immediately after this offering

         shares of Class A common stock, or        shares of Class A common stock if the underwriters exercise in full their option to purchase additional shares. If all Class B units of Silvercrest L.P. were to be exchanged for shares of our Class A common stock,          shares of Class A common stock would be outstanding immediately after this offering.

 

Class B common stock to be outstanding immediately after this offering

         shares of Class B common stock. Shares of our Class B common stock have voting rights but no economic rights (including no rights to dividends or distribution upon liquidation) and will be issued to our principals in an amount equal to the number of Class B units of Silvercrest L.P. that our principals hold following the reorganization. When a Class B unit is exchanged for a share of Class A common stock, the corresponding share of Class B common stock will be cancelled. See “The Reorganization and Our Holding Company Structure—Second Amended and Restated Limited Partnership Agreement of Silvercrest L.P.—Coordination of Silvercrest Asset Management Group Inc. and Silvercrest L.P.”

 

Use of proceeds

We will receive net proceeds from our sale of Class A common stock in this offering of approximately $         million (or approximately $         million if the underwriters exercise in full their option to purchase additional shares), based on an assumed initial public offering price of $         per share (the midpoint in the price range set forth on the cover of this prospectus), in each case after deducting assumed underwriting discounts and estimated offering expenses payable by us. We intend to use approximately $         million of the net proceeds from this offering to purchase          Class B units of Silvercrest L.P. from its current limited partners. The purchase price for the Class B Units will be determined by the public offering price of our Class A common stock in this offering, less the amount of offering expenses incurred by us on a per share basis. We intend to use the remaining net proceeds of this offering, including any proceeds from the exercise of the underwriters’ option to purchase additional shares, for general corporate purposes, which may include business operations, investments in our business, the development of new investment strategies and strategic acquisitions.

 

Voting rights and stockholders’ agreement

One vote per share for Class A common stock and Class B common stock. Our principals who hold shares of Class B common stock will enter into a stockholders’ agreement pursuant to which they will agree to vote, while employed by us, the shares of Class A common stock and Class B common stock that they hold in accordance with the decision of the Executive Committee of Silvercrest L.P., consisting initially of G. Moffett Cochran, Richard R. Hough III, Scott A. Gerard and David J. Campbell. The vote of each member of

 

8


Table of Contents
 

the Executive Committee will be weighted based on the number of Class B units owned by the member relative to the number of Class B units held by all members of the Executive Committee at the time of a vote. See “The Reorganization and Our Holding Company Structure—Voting Rights of Class A and Class B Stockholders” and “The Reorganization and Our Holding Company Structure—Stockholders’ Agreement Among Class B Stockholders.”

 

Class B unit exchange

Pursuant to the terms of the second amended and restated limited partnership agreement of Silvercrest L.P. and an exchange agreement to be entered into between us and the holders of the Class B units, each Class B unit will be exchangeable for a share of our Class A common stock, subject to the exchange timing and volume limitations described under “The Reorganization and Our Holding Company Structure—Second Amended and Restated Limited Partnership Agreement of Silvercrest L.P.—Exchange Rights.” All Class B units held by a principal will be exchanged automatically for shares of our Class A common stock upon the termination of employment of such principal, other than in the case of retirement, subject to certain limitations described under “The Reorganization and Our Holding Company Structure—Second Amended and Restated Limited Partnership Agreement of Silvercrest L.P.—Exchange Rights.”

 

Resale and registration rights

Pursuant to a resale and registration rights agreement that we will enter into with the holders of Class B units, we will agree to use our best efforts to file a registration statement for the sale of the shares of our Class A common stock that are issuable upon exchange of Class B units as soon as practicable after we become eligible to file a registration statement on Form S-3, which we expect to be one year after the consummation of this offering. We expect to cause that registration statement to be declared effective by the Securities and Exchange Commission, or the SEC, as soon as practicable thereafter. See “The Reorganization and Our Holding Company Structure—Resale and Registration Rights Agreement” for a description of the timing and manner limitations on resales of these shares of our Class A common stock.

 

Dividend policy

Upon completion of this offering, we will have no material assets other than our ownership of Class A units of Silvercrest L.P. Accordingly, our ability to pay dividends will depend on distributions from Silvercrest L.P. We intend to cause Silvercrest L.P. to make distributions to us with available cash generated from its subsidiaries’ operations in an amount sufficient to cover dividends. If Silvercrest L.P. makes such distributions, the holders of its Class B units will be entitled to receive equivalent distributions on a pro rata basis.

 

  The declaration and payment of all future dividends, if any, will be at the sole discretion of our board of directors and may be discontinued at any time. In determining the amount of any future dividends, our board of directors will take into account any legal or contractual limitations, our actual and anticipated future earnings, cash flow, debt service and capital requirements and the amount of distributions to us from Silvercrest L.P.

 

9


Table of Contents
  Following this offering, we intend to pay quarterly cash dividends. See “Dividend Policy.”

 

Tax Receivable Agreement

We will enter into a tax receivable agreement with the current partners of Silvercrest L.P., and any future holders of Class B units, that will require us to pay them 85% of the amount of cash savings, if any, in U.S. federal, state and local income tax that we actually realize (or are deemed to realize in the case of an early termination payment by us, or a change in control) as a result of the increases in tax basis and certain other tax benefits related to entering into the tax receivable agreement, including tax benefits attributable to payments under the tax receivable agreement. This will be our obligation and not the obligation of Silvercrest L.P. We expect to benefit from the remaining 15% of cash savings, if any, realized.

 

  The tax receivable agreement will commence upon consummation of this offering and will continue until all such tax benefits have been utilized or expired, unless we exercise our right to terminate the tax receivable agreement for an amount based on an agreed upon value of payments remaining to be made under the agreement. The tax receivable agreement will automatically terminate with respect to our obligations to a principal if a principal (i) is terminated for cause, (ii) breaches his or her non-solicitation covenants with our company or (iii) voluntarily resigns or retires and competes with our company in the 12-month period following resignation of employment or retirement, and no further payments will be made to such principal under the tax receivable agreement. See “The Reorganization and Our Holding Company Structure—Tax Receivable Agreement.”

 

Listing symbol

“SAMG.”

Unless otherwise noted, the number of shares of Class A common stock outstanding after this offering and other information based thereon in this prospectus excludes:

 

   

         shares of Class A common stock, which may be issued upon the exercise of the underwriters’ option to purchase additional shares;

 

   

         shares of Class A common stock reserved for issuance upon exchange of the Class B units that will be outstanding immediately after this offering;

 

   

         shares of Class A common stock reserved for issuance upon exchange of the corresponding number of Class B units reserved for issuance upon the exercise of deferred equity units and performance units that have been granted as of the date of this prospectus; and

 

   

         shares of Class A common stock reserved for issuance under our new 2012 Equity Incentive Plan for which awards exchangeable for          shares of Class A common stock will be made at the time of this offering.

Risk Factors

You should consider carefully the information set forth in the section entitled “Risk Factors” beginning on page 15 and all other information contained in this prospectus before investing in our Class A common stock.

 

10


Table of Contents

Summary Selected Historical and Pro Forma Consolidated Financial Data

The following table sets forth the summary selected historical consolidated financial data of Silvercrest L.P., which is deemed to be our predecessor for accounting purposes, as of the dates and for the periods indicated. The historical selected consolidated statement of operations data for the years ended December 31, 2011, 2010 and 2009, and the consolidated statements of financial position data as of December 31, 2011 and 2010 of Silvercrest L.P. have been derived from, and are qualified in their entirety by, the historical audited consolidated financial statements of Silvercrest L.P. included elsewhere in this prospectus. The consolidated statements of financial position data as of December 31, 2009 have been derived from financial statements not included in this prospectus. The summary selected consolidated statements of operations data for the six months ended June 30, 2012 and the summary selected consolidated statement of financial condition data as of June 30, 2012 and 2011 have been derived from the Silvercrest L.P. unaudited condensed consolidated financial statements included elsewhere in this prospectus. The summary selected consolidated statement of financial condition data as of June 30, 2011 have been derived from the Silvercrest L.P. unaudited condensed consolidated statement of financial condition as of June 30, 2011, not included in this prospectus. These unaudited condensed consolidated financial statements have been prepared on substantially the same basis as our audited consolidated financial statements and include all adjustments that we consider necessary for a fair presentation of our results of operations and financial condition for the periods and as of the dates presented. Our results for the six months ended June 30, 2012 are not necessarily indicative of our results for a full fiscal year.

The unaudited pro forma consolidated financial data for Silvercrest Asset Management Group Inc. give effect to all transactions described under “Unaudited Pro Forma Consolidated Financial Information,” including the reorganization and this offering.

You should read the following summary selected historical consolidated financial data of Silvercrest L.P. and the unaudited pro forma financial information of Silvercrest, together with “Business,” “Selected Historical Consolidated Financial Data,” “Unaudited Pro forma Consolidated Financial Information,” “Management’s Discussion and Analysis of Financial Condition and Results of Operations” and the historical consolidated financial statements and related notes of Silvercrest L.P. and subsidiaries appearing elsewhere in this prospectus. In the following tables (including the footnotes thereto), dollars are in thousands, except as otherwise indicated.

 

11


Table of Contents
    Historical Silvercrest L.P.     Pro Forma Silvercrest
    Year Ended
December 31,
    Six Months Ended
June 30,
    Year Ended
December 31,
  Six Months Ended
June 30,
    2011     2010     2009     2012     2011     2011   2012

Statements of operations data:

             

Revenue:

             

Management and advisory fees

  $ 37,869      $ 32,442      $ 29,341      $ 22,327      $ 18,539       

Performance fees and allocations

    85        548        96        16        31       

Family office services

    4,833        3,841        3,097        2,444        2,209       
 

 

 

   

 

 

   

 

 

   

 

 

   

 

 

   

 

 

 

Total revenue

    42,787        36,831        32,534        24,787        20,779       
 

 

 

   

 

 

   

 

 

   

 

 

   

 

 

   

 

 

 

Expenses:

             

Compensation and benefits

    17,492        16,528        15,630        9,600        8,474       

General and administrative

    10,849        9,459        13,006        5,208        4,424       

Impairment charges

    —          —          1,691        —          —         
 

 

 

   

 

 

   

 

 

   

 

 

   

 

 

   

 

 

 

Total expenses

    28,341        25,987        30,327        14,808        12,898       
 

 

 

   

 

 

   

 

 

   

 

 

   

 

 

   

 

 

 

Income before net loss from investment activities of Silvercrest Funds and other income (expenses)

    14,446        10,844        2,207        9,979        7,881       

Other income (expense):

             

Gain on extinguishment of debt

    —          —          3,934        —          —         

Gain on settlement with former LongChamp shareholder

    —          —          1,470        —          —         

Loss on forgiveness of notes receivable

    (34     (508     —          —          —         

Change in value of options granted to equity holders

    —          2        134        —          —         

Interest income

    187        231        213        86        92       

Interest expense

    (164     (241     (467     (206     (75    

Other (expense) income

    (210     30        —          61        (176    

Equity income (loss) from investments

    950        1,241        274        —          —         
 

 

 

   

 

 

   

 

 

   

 

 

   

 

 

   

 

 

 

Total other income (expense)

    729        755        5,558        (59     (159    
 

 

 

   

 

 

   

 

 

   

 

 

   

 

 

   

 

 

 

Income (loss) before non-controlling interests in income of consolidated entities and (provision) benefit for income taxes:

    15,175        11,599        7,765        9,920        7,722       
 

 

 

   

 

 

   

 

 

   

 

 

   

 

 

   

 

 

 

Non-controlling interests in income of consolidated entities

    —          —          —          —          —         
 

 

 

   

 

 

   

 

 

   

 

 

   

 

 

   

 

 

 

Income before provision for income taxes

    15,175        11,599        7,765        9,920        7,722       

(Provision) benefit for income taxes

    (566     (657     321        (516     (178    
 

 

 

   

 

 

   

 

 

   

 

 

   

 

 

   

 

 

 

Net income

  $ 14,609      $ 10,942      $ 8,086      $ 9,404      $ 7,544       
 

 

 

   

 

 

   

 

 

   

 

 

   

 

 

   

 

 

 

Selected statements of financial position data:

             

Total assets

  $ 45,262      $ 33,079      $ 29,964      $ 40,419      $ 29,867       

Notes payable

    4,809        2,957        7,120        4,414        2,284       

Total liabilities

    15,751        12,490        14,893        12,741        8,970       

Redeemable partners’ capital

    85,177        45,619        34,220        91,092        70,173       

Partners’ deficit

    (55,666     (25,030     (19,148     (63,414     (49,278    

Selected unaudited operating data:

             

Assets under management (billions of dollars) (1)

  $ 10.1      $ 9.2      $ 8.8      $ 10.7      $ 10.6       

Adjusted EBITDA (2)

  $ 10,839      $ 9,068      $ 6,449      $ 6,776      $ 5,580       

Adjusted EBITDA margin (3)

    25.3%        24.6%        19.8%        27.3%        26.9%       

 

12


Table of Contents

 

(1) Reflected as of the last day of the period.
(2) To provide investors with additional insight, promote transparency and allow for a more comprehensive understanding of the information used by management in its financial and operational decision-making, we supplement our consolidated financial statements presented on a basis consistent with U.S. generally accepted accounting principles, or GAAP, with Adjusted EBITDA, a non-GAAP financial measure of earnings. EBITDA represents net income before income tax expense, interest income, interest expense, depreciation and amortization. We define Adjusted EBITDA as EBITDA without giving effect to professional fees associated with acquisitions or financing transactions, losses on forgiveness of notes receivable from our principals, gains on extinguishment of debt or other obligations related to acquisitions, impairment charges and losses on disposals or abandonment of assets and leaseholds, client reimbursements and fund redemption costs, severance and other similar expenses, but including partner incentive allocations as an expense. Our management uses Adjusted EBITDA as a financial measure to evaluate the profitability and efficiency of our business model. We use this non-GAAP financial measure to assess the strength of the underlying operations of our business. These adjustments, and the non-GAAP financial measure that is derived from them, provide supplemental information to analyze our operations between periods and over time. Investors should consider our non-GAAP financial measure in addition to, and not as a substitute for, financial measures prepared in accordance with GAAP.

 

  The following table contains a reconciliation of net income to Adjusted EBITDA (amounts in thousands).

 

     Year Ended
December 31,
    Six Months Ended
June 30,
 
     2011     2010     2009     2012      2011  

Reconciliation of non-GAAP financial measures:

           

Net income

   $ 14,609      $ 10,942      $ 8,086      $ 9,404       $ 7,544   

Provision (benefit) for income taxes

     566        657        (321     516         178   

Interest expense

     164        241        467        206         75   

Interest income

     (187     (231     (213     (86      (92

Partner incentive allocations (A)

     (8,775     (5,173     (2,591     (4,448      (3,449

Depreciation and amortization

     1,469        1,379        1,531        955         645   

Equity-based compensation

     1,060        583        —          806         496   

Other adjustments (B)

     1,933        670        (460     (577      183   
  

 

 

   

 

 

   

 

 

   

 

 

    

 

 

 

Adjusted EBITDA

   $ 10,839      $ 9,068      $ 6,499      $ 6,776       $ 5,580   
  

 

 

   

 

 

   

 

 

   

 

 

    

 

 

 

 

  (A) Partner incentive allocations have historically been treated as distributions of net income and recorded when paid. Upon the completion of the reorganization and this offering, we will account for partner incentive payments as an expense in our statement of operations and have reflected the related adjustments in our pro forma financial information. Accordingly, this will have the effect of increasing compensation expense relative to the amounts that have been recorded historically in our financial statements. See “Unaudited Pro Forma Financial Information.”
  (B) Other adjustments consist of the following:

 

     Year Ended
December 31,
    Six Months Ended
June 30,
 
     2011      2010      2009     2012     2011  

Loss on forgiveness of notes receivable (a)

   $ 34       $ 508       $ —        $ —        $ —     

Gain on extinguishment of debt (b)

     —           —           (3,934     —          —     

Gain on settlement with former LongChamp shareholders (b)

     —           —           (926     —          —     

Write-off of LongChamp revenue (b)

     —           64         557        —          —     

Loss on sub-lease (c)

     150         —           —          (42     192   

Lease abandonment charge (d)

     —           —           1,154        (662     —     

Goodwill, intangible, and fixed asset impairment charge (e)

     —           —           1,691        —          —     

 

13


Table of Contents
     Year Ended
December 31,
    Six Months Ended
June 30,
 
     2011      2010     2009     2012     2011  

Client reimbursement

   $ —         $ —        $ 1,132      $ —        $ —     

Fund redemption costs (f)

     827         —          —          9        —     

IPO professional fees

     578         —          —          103        —     

Milbank acquisition costs (g)

     222         —          —          15        —     

Severance

     69         100        —          —          —     

Change in value of options granted to equity holders (h)

     —           (2     (134     —          —     

Other (i)

     53         —          —          —          (9
  

 

 

    

 

 

   

 

 

   

 

 

   

 

 

 

Total other adjustments

   $ 1,933       $ 670      $ (460   $ (577   $ 183   
  

 

 

    

 

 

   

 

 

   

 

 

   

 

 

 

 

  (a) Represents remaining balance on notes originally issued in connection with the issuance of equity that were forgiven in connection with the termination of principals.
  (b) In 2009, we entered into a settlement agreement with the former owners of the LongChamp Group, Inc., or LGI, to close the business of LGI, which was acquired by us in 2007. All agreements between us and the former owners of LGI were terminated. LGI was ultimately wound down in 2009. For further explanation of the closing of the LGI business, see Note 10 to the audited consolidated financial statements of Silvercrest L.P. and subsidiaries included elsewhere in this prospectus.
  (c) Reflects a charge taken for the difference, on a present value basis, between the per square foot rental rate for our company’s primary lease and a sub-lease that we signed in 2011 with a sub-tenant for our headquarters in New York.
  (d) Reflects a charge and subsequent reversal for the remaining rent expense on a portion of our unutilized space at our headquarters that we abandoned in 2009 and reoccupied in May 2012. A portion of this space is subleased through September 29, 2017.
  (e) Includes goodwill and intangibles impairment charges related to the closing of our LGI business. Also reflects an impairment charge related to the write-off of leasehold improvements in the abandoned space in 2009.
  (f) Includes the costs associated with the reimbursement to one of our funds for the difference between the value of certain investor redemptions and the actual proceeds of the underlying securities in 2011.
  (g) Reflects the legal and accounting fees associated with the closing of the Milbank Winthrop & Co., Inc. acquisition that were expensed in 2011. Also reflects expenses related to relocating Milbank personnel and operations to our headquarters that were incurred during the six months ended June 30, 2012.
  (h) Reflects the change in fair value of options that were granted to previous equity holders to purchase membership in Silvercrest Asset Management Group LLC. The options expired on April 30, 2010.
  (i) Represents professional fees related to the Milbank acquisition and a Silvercrest fund.

 

(3) Adjusted EBITDA margin is calculated by dividing Adjusted EBITDA by total revenue.

 

14


Table of Contents

RISK FACTORS

You should carefully consider the following risk factors in addition to the other information presented in this prospectus before investing in our Class A common stock. Any of the following risks could have a material adverse effect on our business, financial condition, results of operations or cash flow. If any of the following risks and uncertainties actually occur, you may lose all or part of your original investment.

Risks Related to our Investment Performance and the Financial Markets

Volatile market conditions could adversely affect our business in many ways, including by reducing the value of our assets under management and causing clients to withdraw funds, either of which could materially reduce our revenues and adversely affect our financial condition.

The fees we earn under our investment management agreements with clients are based on the value of our assets under management. The prices of the securities held in the portfolios we manage and, therefore, our assets under management, may decline due to any number of factors beyond our control, including, among others, a declining stock or bond market, general economic downturn, political uncertainty or acts of terrorism. In connection with the severe market dislocations of 2008 and early 2009, the value of our assets under management declined substantially due primarily to the significant decline in stock prices worldwide. In future periods of difficult market conditions we may experience accelerated client redemptions or withdrawals if clients move assets to investments they perceive as offering greater opportunity or lower risk, which could further reduce our assets under management in addition to market depreciation. The economic outlook remains uncertain and we continue to operate in a challenging business environment. If market conditions, or actions taken by clients in response to market conditions, cause a decline in our assets under management, it would result in lower investment management fees and other revenue. If our revenues decline without a commensurate reduction in our expenses, our net income will be reduced and our business will be negatively affected.

If market conditions improve greatly, driving the prices of the securities in our clients’ accounts higher, it may lead to withdrawals or redemptions. In many cases, we advise only a portion of our clients’ complete financial portfolio. This is because many clients prefer to diversify their portfolio among more than one asset manager or investment type. As to those clients, if the portion of their portfolio held by us increases significantly, it may become too large a percentage of their overall portfolio, and they may withdraw assets from our management and invest it elsewhere, thereby rebalancing their overall portfolio and returning their allocation to us to its prior level.

If our investment strategies perform poorly, clients could withdraw their assets and we could suffer a decline in our assets under management and/or become the subject of litigation, either of which would reduce our earnings.

The performance of our investment strategies is critical in retaining existing client assets as well as attracting new client assets. If our investment strategies perform poorly for any reason on an absolute basis or relative to other investment advisers, or the rankings of mutual funds we sub-advise decline, our earnings could decline because:

 

   

our existing clients may withdraw funds from our investment strategies or terminate their relationships with us, or investors in the mutual funds we sub-advise may redeem their investments, which would cause the revenues that we generate from investment management and other fees to decline; or

 

   

third-party financial intermediaries, advisers or consultants may rate our investment products poorly, which may lead our existing clients to withdraw funds from our investment strategies or reduce asset inflows from these third parties or their clients.

Our investment strategies can perform poorly for a number of reasons, including general market conditions, investment decisions that we make and the performance of the companies in which we invest on behalf of our

 

15


Table of Contents

clients. In addition, while we seek to deliver long-term value to our clients, volatility may lead to under-performance in the near term, which could adversely affect our results of operations.

While clients do not generally have legal recourse against us solely on the basis of poor investment results, if our investment strategies perform poorly, we are more likely to become subject to litigation brought by dissatisfied clients. In addition, to the extent clients are successful in claiming that their losses resulted from fraud, gross negligence, willful misconduct, breach of contract or other similar misconduct, these clients may have remedies against us and/or our investment professionals under the federal securities laws and/or state law.

The historical returns of our existing investment strategies may not be indicative of their future results or of the future results of investment strategies we may develop in the future.

We have presented the historical returns of our existing investment strategies under “Business—Our Business Model.” The historical returns of our strategies should not be considered indicative of the future results of these strategies or of the results of any other strategies that we may develop in the future. The investment performance we achieve for our clients varies over time and the variance can be wide. The historical performance presented herein is as of June 30, 2012 and for periods then ended. The performance we achieve as of a subsequent date and for a subsequent period may be higher or lower and the difference may be material. Our strategies’ returns have benefited during some periods from investment opportunities and positive economic and market conditions. In other periods, such as in 2008, the first quarter of 2009 and the second quarter of 2010, general economic and market conditions have negatively affected investment opportunities and our strategies’ returns. These negative conditions may occur again, and in the future, we may not be able to identify and invest in profitable investment opportunities within our current or future strategies.

We derive a substantial portion of our revenues from a limited number of our strategies.

As of June 30, 2012, $6.8 billion of our assets under management were concentrated in discretionary managed accounts, representing approximately 81% of our investment management fees for the six months ended June 30, 2012. In addition, $0.9 billion of our assets under management were invested in private partnerships, as of June 30, 2012, representing approximately 19% of our investment management fees for the six months ended June 30, 2012. As a result, a substantial portion of our operating results depends upon the performance of a limited number of investment strategies used to manage those discretionary managed accounts and private partnerships, and our ability to retain client assets. If a significant portion of the investors in our larger strategies decided to withdraw their investments or terminate their investment management agreements for any reason, including poor investment performance or adverse market conditions, our revenues from those strategies would decline, which would have a material adverse effect on our results of operations and financial condition.

A significant portion of our assets under management are or may be derived from a small number of clients, the loss of which could significantly reduce our management fees and have a material adverse effect on our results of operations.

Certain of our strategies are or may derive a significant portion of their total assets under management from assets of a single client or a small number of clients. If any such clients withdraw all or a portion of their assets under management, our business would be significantly affected, which would negatively impact our management fees and could have a material adverse effect on our results of operations and financial condition.

We may not be able to maintain our current fee structure as a result of poor investment performance, competitive pressures or as a result of changes in our business mix, which could have a material adverse effect on our profit margins and results of operations.

We may not be able to maintain our current fee structure for any number of reasons, including as a result of poor investment performance, competitive pressures or changes in our business mix. In recent years, there has

 

16


Table of Contents

been a general trend toward lower fees in the investment management industry, and some of our investment strategies, because they tend to invest in larger-capitalization companies and were designed to have larger capacity and to appeal to larger clients, have lower fee schedules. In order to maintain our fee structure in a competitive environment, we must be able to continue to provide clients with investment returns and service that our clients believe justify our fees. We may not succeed in providing the investment returns and service that will allow us to maintain our current fee structure. If our investment strategies perform poorly, we may be forced to lower our fees in order to retain current, and attract additional, assets to manage. Furthermore, if a larger part of our assets under management are invested in our larger capacity, lower fee strategies, our revenue could be adversely affected.

We derive most of our revenues from assets under management that may be reduced at any time by our clients.

We derive our revenues principally from our assets under management, which may be reduced by our clients, or investors in the mutual funds we sub-advise, at any time. A client may reduce his assets under management with us by re-allocating all or any portion of the assets that we manage away from us at any time with little or no notice. In addition, investors in the mutual funds we advise can redeem their investments in those funds at any time without prior notice. A client may also reduce his assets under management with us through the termination of his investment advisory agreement with us. Our investment advisory agreements are terminable by our clients upon short notice or no notice. These investment management agreements and client relationships may be terminated or not renewed for any number of reasons. The decrease in revenues that could result from a reduction in assets under management or the termination of a material client relationship or group of client relationships could have a material adverse effect on our business.

The long-only, equity investment focus of the majority of our strategies exposes us to greater risk than certain of our competitors whose investment strategies may also include non-equity securities or hedged positions.

Our largest equity investment strategies hold long positions in publicly-traded equity securities of companies across a wide range of market capitalizations, geographies and industries. Accordingly, under market conditions in which there is a general decline in the value of equity securities, each of our equity strategies is likely to perform poorly on an absolute basis. Aside from our privately managed funds and funds of funds, we do not have strategies that invest in privately-held companies or take short positions in equity securities, which could offset some of the poor performance of our long-only, equity strategies under such market conditions. Even if our investment performance remains strong during such market conditions relative to other long-only, equity strategies, investors may choose to withdraw assets from our management or allocate a larger portion of their assets to non-long-only or non-equity strategies. In addition, the prices of equity securities may fluctuate more widely than the prices of other types of securities, making the level of our assets under management and related revenues more volatile.

The performance of our investment strategies or the growth of our assets under management may be constrained by the unavailability of appropriate investment opportunities or if we close certain of our investment strategies.

The ability of our investment teams to deliver strong investment performance depends in large part on their ability to identify appropriate investment opportunities in which to invest client assets. If the investment team for any of our strategies is unable to identify sufficiently appropriate investment opportunities for existing and new client assets on a timely basis, the investment performance of the strategy could be adversely affected. In addition, if we determine that there are insufficient investment opportunities available for a strategy, we may choose to limit the growth of the strategy by limiting the rate at which we accept additional client assets for management under the strategy, closing the strategy to all or substantially all new investors or otherwise taking action to limit the flow of assets into the strategy. If we misjudge the point at which it would be optimal to limit access to or close a strategy, the investment performance of the strategy could be negatively impacted. The risk

 

17


Table of Contents

that sufficiently appropriate investment opportunities may be unavailable is influenced by a number of factors, including general market conditions, but is particularly acute with respect to our Small Cap and SMID Cap strategies that focus on small-cap investments, and is likely to increase as our assets under management increase, particularly if these increases occur very rapidly. If we are unable to identify appropriate investment opportunities in which to invest client assets, our growth and results of operations may be negatively affected.

Our investment strategies may not obtain attractive returns in the short-term or during certain market periods.

Our products are best suited for investors with long-term investment horizons. In order for our classic value investment approach to yield attractive returns, we must typically hold securities for an average of over three years. Therefore, our investment strategies may not perform well during short periods of time. In addition, our strategies may not perform well during points in the economic cycle when value-oriented stocks are relatively less attractive. For instance, during the late stages of an economic cycle, investors may purchase relatively expensive stocks in order to obtain access to above average growth, as was the case in the late 1990s. Value-oriented strategies may also experience weakness during periods when the markets are focused on one investment thesis or sector. For example, in the past two years, the markets have deemed many businesses producing commodities and basic materials to be sound investments, regardless of their prices, based on the thesis that the rapid growth of such large economies as China and India means that there will be constant shortfalls in the supply of the goods produced by these companies. We would not invest in these companies if their stocks were not inexpensively priced, thus foregoing potentially attractive returns during the periods when these companies’ stock prices are continuing to advance.

Our investment approach may underperform other investment approaches, which may result in significant withdrawals of client assets or client departures or a reduction in our assets under management.

Even when securities prices are rising generally, portfolio performance may be affected by our investment approach. We employ a long-term investment approach in all of our investment strategies. This investment approach has outperformed the market in some economic and market environments and underperformed it in others. In particular, a prolonged period in which the growth style of investing outperforms the value style may cause our investment strategy to go out of favor with some clients, consultants or third-party intermediaries. Poor performance relative to peers, coupled with changes in personnel, extensive periods in particular market environments or other difficulties may result in significant withdrawals of client assets, client departures or a reduction in our assets under management.

Our investment process requires us to conduct extensive fundamental research on any company before investing in it, which may result in missed investment opportunities and reduce the performance of our investment strategies.

We take a considerable amount of time to complete the in-depth research projects that our investment process requires before adding any security to our portfolio. Our process requires that we take this time in order to understand the company and the business well enough to make an informed decision whether we are willing to own a significant position in a company whose current earnings are below its historic norms and that does not yet have earnings visibility. However, the time we take to make this judgment may cause us to miss the opportunity to invest in a company that has a sharp and rapid earnings recovery. Any such missed investment opportunities could adversely impact the performance of our investment strategies.

Our Core International Equity Strategy invests principally in the securities of non-U.S. companies, which involve foreign currency exchange, tax, political, social and economic uncertainties and risks.

As of June 30, 2012, our Core International Equity Strategy, which invests in companies domiciled outside of the United States, accounted for approximately 0.6% of our assets under management. In addition, some of our other strategies also invest on a more limited basis in securities of non-U.S. companies. Fluctuations in foreign

 

18


Table of Contents

currency exchange rates could negatively affect the returns of our clients who are invested in these strategies. In addition, an increase in the value of the U.S. dollar relative to non-U.S. currencies is likely to result in a decrease in the U.S. dollar value of our assets under management, which, in turn, could result in lower revenue since we report our financial results in U.S. dollars.

Investments in non-U.S. issuers may also be affected by tax positions taken in countries or regions in which we are invested, as well as political, social and economic uncertainty, particularly as a result of the recent decline in economic conditions. Declining tax revenues may cause governments to assert their ability to tax the local gains and/or income of foreign investors (including our clients), which could adversely affect clients’ interests in investing outside the United States. Many financial markets are not as developed, or as efficient, as the U.S. financial markets, and, as a result, those markets may have limited liquidity and higher price volatility. Liquidity also may be adversely affected by political or economic events within a particular country, and our ability to dispose of an investment also may be adversely affected if we increase the size of our investments in smaller non-U.S. issuers. Non-U.S. legal and regulatory environments, including financial accounting standards and practices, also may be different, and there may be less publicly available information about such companies. These risks could adversely affect the performance of our Core International Equity Strategy and may be particularly acute in the emerging or less developed markets in which we invest.

Risks Related to our Key Professionals

The loss of key investment professionals or members of our senior management team could have a material adverse effect on our business.

We depend on the skills and expertise of our investment professionals and our success depends on our ability to retain the key members of our senior management and investment teams, who possess substantial experience in investing and have been primarily responsible for the historically strong investment performance we have achieved. In particular, we depend on the portfolio managers. As of June 30, 2012, $3.5 billion, representing 33% of our assets under management, were managed using one of our proprietary equity strategies. Our five largest strategies as of June 30, 2012 were Large Cap, Multi Cap, Small Cap, Equity Income and Focused Value which represented 12%, 7%, 6%, 5% and 1% of assets under management, respectively. Each of these five strategies has been managed by its current portfolio manager since its inception at Silvercrest.

Because of the long tenure and stable track record of our portfolio managers, our clients may attribute the investment performance we have achieved to these individuals. While we have generally experienced very few departures among our portfolio managers, there can be no assurance that this stability will continue in the future. The departure of one of a strategy’s portfolio managers could cause clients to withdraw funds from the strategy, which would reduce our assets under management, our investment management and other fees and, if we were not able to reduce our expenses sufficiently, our net income, and these reductions could be material to our business. The departure of one of a strategy’s portfolio managers also could cause clients to refrain from allocating additional funds to the strategy or delay such allocation of additional funds until a sufficient track record under a new portfolio manager or managers has been established. This would have a negative effect on the future growth of our assets under management and, therefore, our results of operations.

We also depend on the contributions of our senior management team led by G. Moffett Cochran, our Chairman and Chief Executive Officer, who co-founded our company and has been the primary architect of our business strategy, as well as other members of our senior management team. Mr. Cochran is 61 years old and has no current plans to retire. In 2002, he had an islet cell tumor removed from his pancreas and in 2005, he was found to have neuroendocrine tumors on his liver. Since 2005, Mr. Cochran has been under the treatment of a physician and has continuously performed his duties as Chief Executive Officer of our company on a full-time basis. There can be no assurance, however, that Mr. Cochran will not reduce his responsibilities or retire earlier than expected if his health condition were to worsen in the future. In addition, our senior marketing and client service personnel have direct contact with our clients and their consultants and advisors and other key individuals

 

19


Table of Contents

within each of our distribution channels. The loss of any of these key professionals could limit our ability to successfully execute our business strategy, prevent us from sustaining the historically strong investment performance and adversely affect our ability to retain or attract client assets.

If any member of our senior management or a key investment professional were to join a competitor or form a competing company, some of our current clients or other prominent members of the investing community could choose to invest with that competitor rather than us.

Any of our investment or management professionals may resign at any time, join our competitors or form a competing company. Although the unvested shares of Class A common stock and Class B units held by our principals are subject to forfeiture, and the vested shares of Class A common stock and Class B units held by our principals are subject to repurchase, if the principal voluntarily resigns or retires and competes with us while employed or during the 12-month period following termination of employment, these forfeiture and repurchase provisions may not be enforceable or may not be enforceable to their full extent. We do not carry “key man” insurance on any of our key investment professionals that would provide us with proceeds in the event of the death or disability of any of the key members of our investment or management teams.

The professional reputations, expertise in investing and client relationships of our senior management and key investment professionals are critical elements to executing our business strategy and attracting and retaining clients. Accordingly, the retention of our senior management and key investment professionals is crucial to our future success. There is no guarantee that they will not resign, join our competitors or form a competing company. The terms of the second amended and restated limited partnership agreement of Silvercrest L.P. restrict each of the principals of Silvercrest L.P. from soliciting our clients or other employees during the term of their employment with us and for 18 months thereafter. In addition to the legal rights and remedies available to us to enforce these restrictive covenants, the penalty for a breach of these restrictive covenants or, if a principal voluntarily resigns or retires from our company, for competing with us during the 12-month period following termination of employment, will be the forfeiture of all of the unvested shares of Class A common stock and Class B units of the offending party and his or her permitted transferees and, at the option of Silvercrest L.P., the required sale to Silvercrest L.P. of all of the vested Class B units of the offending party and his or her permitted transferees at a purchase price equal to the lesser of (i) the aggregate capital account balance of the offending party and his or her permitted transferees in Silvercrest L.P. and (ii) the purchase price paid by the offending party to first acquire the Class B units, and, at our option, the required sale to us of all of the Class A common stock collectively held by the offending party and his or her permitted transferees at a purchase price equal to the purchase price paid by the offending party to first acquire the Class B units for which such shares of Class A common stock had been exchanged. Although we also would seek specific performance of these restrictive covenants, there can be no assurance that we would be successful in obtaining this relief. Further, after this post-employment restrictive period, we will not be able to prohibit a departed professional from soliciting our clients or employees. If any of our principals were to join a competitor or form a competing company, some of our current clients or other prominent members of the investing community could choose to invest with that competitor rather than us which could have a negative impact on our results of operations.

Competition for qualified investment, management and marketing and client service professionals is intense and we may fail to successfully attract and retain qualified personnel in the future.

Competition for qualified investment, management and marketing and client service professionals is intense and we may fail to successfully attract and retain qualified personnel in the future. Our ability to attract and retain these personnel will depend heavily on the amount and structure of compensation and opportunities for equity ownership we offer. Historically we have offered key employees equity ownership through interests in Silvercrest L.P. and Silvercrest GP LLC. Those key employees who are currently limited partners of Silvercrest L.P. and Silvercrest GP LLC will hold these interests in the form of Class B units immediately following this offering. In connection with our transition to a public company, we expect to implement a new compensation structure that uses a combination of cash and equity-based incentives as appropriate. Although we intend for

 

20


Table of Contents

overall compensation levels to remain commensurate with amounts paid to our key employees in the past, we may not be successful in designing and implementing an attractive compensation model. Any cost-reduction initiative or adjustments or reductions to compensation could negatively impact our ability to retain key personnel. In addition, changes to our management structure, corporate culture and corporate governance arrangements, including the changes associated with, and resulting from, our reorganization and on becoming a public company, could negatively impact our ability to retain key personnel. If we are unable to retain key personnel, our results of operations may be negatively affected.

Risks Related to the Regulatory Environment in which We Operate

We are subject to extensive regulation that imposes numerous obligations on our business.

We are subject to extensive regulation in the United States, primarily at the federal level, including regulation by the SEC under the Investment Advisers Act of 1940, as amended, or the Advisers Act, by the U.S. Department of Labor under the Employee Retirement Income Security Act of 1974, or ERISA, and Nasdaq. The Advisers Act imposes numerous obligations on investment advisers including advertising, recordkeeping and operating requirements, disclosure obligations and prohibitions on fraudulent activities. In addition, we regularly rely on exemptions from various requirements of the Securities Act of 1933, as amended, or the Securities Act, the Securities Exchange Act of 1934, as amended, or the Exchange Act, the Investment Company Act of 1940, as amended, or the Investment Company Act, and ERISA. These exemptions are sometimes highly complex and may in certain circumstances depend on compliance by third parties whom we do not control. If for any reason these exemptions were to be revoked or challenged or otherwise become unavailable to us, we could be subject to regulatory action or third-party claims, and our business could be materially and adversely affected.

In the future, we may further expand our business outside of the United States in such a way or to such an extent that we may be required to register with additional foreign regulatory agencies or otherwise comply with additional non-U.S. laws and regulations that do not currently apply to us and with respect to which we do not have compliance experience. Our lack of experience in complying with any such non-U.S. laws and regulations may increase our risk of becoming party to litigation and subject to regulatory actions.

The Dodd-Frank Wall Street Reform and Consumer Protection Act, or the Dodd-Frank Act, was signed into law on July 21, 2010. While we do not at this time believe that the Dodd-Frank Act will cause us to reconsider our business model, it does appear that certain provisions will, and other provisions may, increase regulatory burdens and reporting and related compliance costs. In addition, the scope of many provisions of the Dodd-Frank Act will be determined by implementing regulations, some of which will require lengthy proposal and promulgation periods. Moreover, the Dodd-Frank Act mandates many regulatory studies, some of which pertain directly to the investment management industry, which could lead to additional legislation or regulation. The SEC and the Commodity Futures Trading Commission, or CFTC, jointly issued final rules that require investment advisers registered with the SEC that advise one or more private funds, as well as commodity pool operators and commodity trading advisors registered with the CFTC, to provide certain information on Form PF about their funds and assets under management, including the amount of borrowings, concentration of ownership and other performance information, which will be used by the Financial Stability Oversight Council for purposes of assessing the systemic risk posed by private funds and by the SEC and CFTC for other purposes. In light of this rulemaking, we will have to file a Form PF, providing all necessary information. The Dodd-Frank Act will affect a broad range of market participants with whom we interact or may interact, including banks, non-bank financial institutions, rating agencies, mortgage brokers, credit unions, insurance companies and broker-dealers. Regulatory changes that will affect other market participants are likely to change the way in which we conduct business with our counterparties. The uncertainty regarding implementation of the Dodd-Frank Act and its impact on the investment management industry and us cannot be predicted at this time but will continue to be a risk for our business.

Accordingly, we face the risk of significant intervention by regulatory authorities, including extended investigation and surveillance activity, adoption of costly or restrictive new regulations and judicial or

 

21


Table of Contents

administrative proceedings that may result in substantial penalties. Among other things, we could be fined or be prohibited from engaging in some of our business activities. The requirements imposed by our regulators, other than the Exchange Act and the Nasdaq rules, are generally designed to ensure the integrity of the financial markets and to protect clients and other third parties who deal with us, and are generally not designed to protect our stockholders. Moreover, recent extreme volatility events in the U.S. equities markets have led to heightened scrutiny of sophisticated trading technology and execution methods. Consequently, these regulations often serve to limit our activities, including through net capital, customer protection and market conduct requirements.

The regulatory environment in which we operate is subject to continual change, and regulatory developments designed to increase oversight may adversely affect our business.

The legislative and regulatory environment in which we operate has undergone significant changes in the recent past. We believe that significant regulatory changes in our industry are likely to continue, which is likely to subject industry participants to additional, more costly and generally more detailed regulation. New laws or regulations, or changes in the enforcement of existing laws or regulations, applicable to us and our clients may adversely affect our business. Our ability to function in this environment will depend on our ability to monitor and promptly react to legislative and regulatory changes. There have been a number of highly publicized regulatory inquiries that have focused on the investment management industry. These inquiries already have resulted in increased scrutiny of the industry and new rules and regulations for investment advisers. This regulatory scrutiny may limit our ability to engage in certain activities that might be beneficial to our stockholders.

In addition, as a result of the recent economic downturn, acts of serious fraud in the investment management industry and perceived lapses in regulatory oversight, U.S. and non-U.S. governmental and regulatory authorities may increase regulatory oversight of our businesses. We may be adversely affected as a result of new or revised legislation or regulations imposed by the SEC, the CFTC, other U.S. or non-U.S. governmental regulatory authorities or self-regulatory organizations that supervise the financial markets. We also may be adversely affected by changes in the interpretation or enforcement of existing laws and rules by these governmental authorities and self-regulatory organizations, as well as by U.S. and non-U.S. courts. It is impossible to determine the extent of the impact of any new laws, regulations or initiatives that may be proposed on us or the markets in which we trade, or whether any of the proposals will become law. Compliance with any new laws or regulations could add to our compliance burden and costs and affect the manner in which we conduct business.

We could be subject to regulatory investigations, which could harm our reputation and cause our funds to lose existing investors or fail to attract new investors.

The failure by us to comply with applicable laws or regulations could result in fines, suspensions of individual employees or other sanctions. Even if an investigation or proceeding did not result in a fine or sanction or the fine or sanction imposed against us or our employees by a regulator were small in monetary amount, the adverse publicity relating to an investigation, proceeding or imposition of these fines or sanctions could harm our reputation and cause our funds to lose existing investors or fail to attract new investors.

Failure to comply with “pay to play” regulations implemented by the SEC and certain states, and changes to the “pay to play” regulatory regimes, could adversely affect our business.

The SEC and several states have initiated investigations alleging that certain private equity firms and hedge funds or agents acting on their behalf have paid money to current or former government officials or their associates in exchange for improperly soliciting contracts with state pension funds. The SEC has also recently initiated a similar investigation into contracts awarded by sovereign wealth funds. The SEC approved Rule 206(4)-5 under the Advisers Act regarding “pay to play” practices by investment advisers involving campaign contributions and other payments to government officials able to exert influence on potential government entity clients. Among other restrictions, the rule prohibits investment advisers from providing advisory services for

 

22


Table of Contents

compensation to a government entity for two years, subject to very limited exceptions, after the investment adviser, its senior executives or its personnel involved in soliciting investments from government entities have made contributions to certain candidates and officials in a position to influence the hiring of an investment adviser by such government entity. Advisers are required to implement compliance policies designed, among other matters, to track contributions by certain of the adviser’s employees and engagements of third parties that solicit government entities (and political action committees controlled by such persons) and to keep certain records in order to enable the SEC to determine compliance with the rule. Additionally, California enacted legislation that requires placement agents (including in certain cases employees of investment managers) who solicit funds from California state retirement systems, such as the California Public Employees’ Retirement System and the California State Teachers’ Retirement System, to register as lobbyists, thereby becoming subject to increased reporting requirements and prohibited from receiving contingent compensation for soliciting investments from California state retirement systems. There also has been similar rulemaking in New York and other states. Such additional regulations may require the attention of senior management and may result in fines if any of our funds are deemed to have violated any regulations, thereby imposing additional expenses on us. Any failure on our part to comply with these rules could cause us to lose compensation for our advisory services or expose us to significant penalties and reputational damage.

Risks Related to Our Growth

Our efforts to establish new investment teams and strategies may be unsuccessful and could negatively impact our results of operations and our reputation.

As part of our growth strategy, we may seek to take advantage of opportunities to add new investment teams that invest in a way that is consistent with our philosophy of offering high value-added investment strategies. To the extent we are unable to recruit and retain investment teams that will complement our existing business model, we may not be successful in further diversifying our investment strategies and client assets, any of which could have a material adverse effect on our business and future prospects. In addition, the costs associated with establishing a new team and investment strategy initially will exceed the revenues they generate. If any such new strategies perform poorly and fail to attract sufficient assets to manage, our results of operations will be negatively impacted. A new strategy’s poor performance also may negatively impact our reputation and the reputation of our other investment strategies within the investment community.

We may enter into new lines of business, make strategic investments or acquisitions or enter into joint ventures, each of which may result in additional risks and uncertainties for our business.

The second amended and restated limited partnership agreement of Silvercrest L.P. permits us to enter into new lines of business, make future strategic investments or acquisitions and enter into joint ventures. As we have in the past, and subject to market conditions, we may grow our business through increasing assets under management in existing investment strategies, pursue new investment strategies, which may be similar or complementary to our existing strategies or be wholly new initiatives, consummating acquisitions of other investment advisers or entering into joint ventures.

To the extent we make strategic investments or acquisitions, enter into strategic relationships or joint ventures or enter into new lines of business, we will face numerous risks and uncertainties, including risks associated with the required investment of capital and other resources and with combining or integrating operational and management systems and controls and managing potential conflicts. Entry into certain lines of business may subject us to new laws and regulations with which we are not familiar, or from which we are currently exempt, and may lead to increased litigation and regulatory risk. If a new business generates insufficient revenues, or produces investment losses, or if we are unable to efficiently manage our expanded operations, our results of operations will be adversely affected, and our reputation and business may be harmed. In the case of joint ventures, we are subject to additional risks and uncertainties in that we may be dependent upon, and subject to liability, losses or reputational damage relating to, systems, controls and personnel that are not under our control.

 

23


Table of Contents

We may be unable to successfully execute strategic investments or acquisitions or enter into joint ventures, and we may fail to successfully integrate and operate new investment teams, which could limit our ability to grow assets under management and adversely affect our results of operations.

We have not at this time entered into any binding agreements with respect to any strategic investments or acquisitions or any strategic relationships or joint ventures and we cannot assure you that we will actually make any additional acquisitions. Our ability to execute our acquisition strategy will depend on our ability to identify new lines of businesses or new investment teams that meet our investment criteria and to successfully negotiate with the owners/managers who may not wish to give up control of the target fund general partner or managing member, as the case may be. We cannot be certain that we will be successful in finding new investment teams or investing in new lines of business or that they will have favorable operating results following our acquisitions.

Moreover, our future acquisition strategies may focus on privately-held asset managers that pursue single strategy specialized investments. This approach presents challenges, including the lack of publicly available information, and greater risks than are generally associated with transactions with more traditional asset managers. The asset managers that we may acquire and their financial information may not be subject to the reporting requirements and other rules that govern public companies, including the Sarbanes-Oxley Act of 2002, or Sarbanes-Oxley. Moreover, such asset managers may not be subject to regulation under the Advisers Act at the time we acquire them. As a result, such asset managers could be more susceptible to irregular accounting or fraudulent practices. The targets we seek to acquire in the future may have shorter operating histories than us on which to estimate future performance and may not have significant or any operating revenues. They also may have a lower capitalization and fewer resources (including cash) and be more vulnerable to failure than traditional asset managers. We will be required to rely on the ability of the professionals employed by us to obtain adequate information to evaluate the manager affiliates we seek to acquire.

In addition, our ability to acquire asset managers on favorable teams and successfully integrate and operate them is subject to the following significant risks:

 

   

we may acquire asset managers that are not accretive to our financial results upon acquisition, and we may not successfully manage acquired funds to meet our expectations;

 

   

we may be unable to generate sufficient management fees from operations or obtain the necessary debt or equity financing to consummate an acquisition on favorable terms or at all;

 

   

agreements for the acquisition of such asset managers will typically be subject to customary conditions to closing, including satisfactory completion of due diligence investigations and negotiation of ancillary documentation, and we may spend significant time and money on potential acquisitions that we do not consummate;

 

   

the process of acquiring or pursuing the acquisition of such asset managers may divert the attention of our management team from the operations of our business and our initial funds;

 

   

we will need to attract, hire, train, supervise and manage new employees as a result of the acquisitions of asset managers;

 

   

we may acquire such asset managers without any recourse, or with only limited recourse, for liabilities, whether known or unknown, such as claims against the former owners of the asset managers and claims for indemnification by the asset managers, limited partners and others indemnified by the former owners of the managers of the funds; and

 

   

we may be unable to quickly and efficiently integrate new acquisitions into our existing operations.

If we cannot complete acquisitions of such asset managers on favorable terms, or integrate or operate new investment teams to meet our goals or expectations, our financial condition, results of operations, cash flow, trading price of our common stock and ability to satisfy any debt service obligations and to pay distributions could be adversely affected. Additionally, any acquisitions that we make generally will not be subject to our stockholders’ consent. These factors increase the risk of investing in our common stock.

 

24


Table of Contents

The due diligence process that we undertake in connection with strategic investments or acquisitions or entry into joint ventures may not reveal all facts that may be relevant in connection with an investment, which could subject us to unknown liabilities.

In connection with strategic investments, acquisitions or entry into joint ventures, we conduct due diligence that we deem reasonable and appropriate based on the facts and circumstances applicable to such investments, acquisitions or joint ventures and expect to use our resources and oversight to enhance the risk management functions and diligence of our business and any investments going forward. When conducting due diligence, we have been required and will be required to evaluate important and complex business, financial, tax, accounting and legal issues. Outside consultants, legal advisers, accountants and investment banks may be involved in the due diligence process in the future in varying degrees depending on the type of investment. When conducting due diligence and making an assessment regarding a strategic investment, acquisition or joint venture, we have and will continue to rely on the resources available to us, including information provided by the target of the strategic investment, acquisition or joint venture, in some circumstances, third-party investigations. The due diligence investigations that we have carried out or will carry out with respect to any strategic investment, acquisition or joint venture may not reveal or highlight all relevant facts that may be necessary or helpful in evaluating the strategic investment, acquisition or joint venture, which could subject us to unknown liabilities that could adversely affect our profitability, financial condition and results of operations. Moreover, such investigations will not necessarily result in the strategic investment, acquisition or joint venture being successful.

Risk Related Generally to our Business

Our failure to comply with investment guidelines set by our clients and limitations imposed by applicable law could result in damage awards against us and a loss of our assets under management, either of which could adversely affect our results of operations or financial condition.

Certain clients who retain us to manage assets on their behalf specify guidelines regarding investment allocation and strategy that we are required to follow in managing their portfolios. In addition, the boards of mutual funds we sub-advise generally establish similar guidelines regarding the investment of assets in those funds. We are also required to invest the mutual funds’ assets in accordance with limitations under the Investment Company Act, and applicable provisions of the Internal Revenue Code of 1986, as amended, or the Internal Revenue Code. Our failure to comply with any of these guidelines and other limitations could result in losses to clients which, depending on the circumstances, could result in our obligation to make clients whole for such losses. If we believed that the circumstances did not justify a reimbursement, or clients believed the reimbursement we offered was insufficient, they could seek to recover damages from us, withdraw assets from our management or terminate their investment advisory agreement with us. Any of these events could harm our reputation and adversely affect our business.

Operational risks, including the threat of cyber attacks, may disrupt our business, breach our clients’ security, result in losses or limit our growth.

We are heavily dependent on the capacity and reliability of the communications, information and technology systems supporting our operations, whether developed, owned and operated by us or by third parties. Operational risks, such as trading or operational errors or interruption of our financial, accounting, trading, compliance and other data processing systems, whether caused by the failure to prevent or mitigate data loss or other security breaches, or other cybersecurity threats or attacks, including breaches of our vendors’ technology and systems, fire or other natural disaster, power or telecommunications failure, act of terrorism or war or otherwise, could result in a disruption of our business, liability to clients, regulatory intervention or reputational damage, and thus have a material adverse effect on our business. Some types of operational risks, including, for example, trading errors, may be increased in periods of increased volatility, which can magnify the cost of an error. Cybersecurity risks relating to our business primarily involve the potential security breaches of our clients’ personal and financial information and illegal use thereof through system-wide “hacking” or other means. While we have never had any cybersecurity threat or attack on our technology systems, this may occur in the future.

 

25


Table of Contents

Although we have back-up systems and cyber security and consumer protection measures in place, our back-up procedures, cyber defenses and capabilities in the event of a failure, interruption, or breach of security may not be adequate. Insurance and other safeguards we use may not be available or may only partially reimburse us for our losses related to operational failures or cyber attacks. In addition, we may choose to reimburse a client in the event of a trading error or under other circumstances, even if we are not legally required to do so, and any such reimbursements could adversely affect our results of operations.

After we become a public company and as our client base, number of investment strategies and/or physical locations increase, developing and maintaining our operational systems and infrastructure and protecting our systems from cybersecurity attacks and threats may become increasingly challenging and costly, which could constrain our ability to expand our businesses. Any upgrades or expansions to our operations and/or technology to accommodate increased volumes of transactions or otherwise may require significant expenditures and may increase the probability that we will suffer system interruptions and failures. We also depend substantially on our New York office where a majority of our employees, administration and technology resources are located, for the continued operation of our business. Any significant disruption to that office could have a material adverse effect on us.

Employee misconduct could expose us to significant legal liability and reputational harm.

We are vulnerable to reputational harm because we operate in an industry in which personal relationships, integrity and the confidence of our clients are of critical importance. Our employees could engage in misconduct that adversely affects our business. For example, if an employee were to engage in illegal or suspicious activities, we could be subject to regulatory sanctions and suffer serious harm to our reputation (as a consequence of the negative perception resulting from such activities), financial position, client relationships and ability to attract new clients.

Our business often requires that we deal with confidential information. If our employees were to improperly use or disclose this information, even if inadvertently, we could be subject to legal action and suffer serious harm to our reputation, financial position and current and future business relationships. It is not always possible to deter employee misconduct, and the precautions we take to detect and prevent this activity may not always be effective. In addition, the SEC has increased its scrutiny of the use of non-public information obtained from corporate insiders by professional investors. Misconduct by our employees, or even unsubstantiated allegations of misconduct, could result in an adverse effect on our reputation and our business.

Improper disclosure of personal data could result in liability and harm our reputation.

We and our service providers store and process personal client information. It is possible that the security controls, training and other processes with respect to personal data may not prevent the improper disclosure of client information. Such disclosure could harm our reputation as well and subject us to liability, resulting in increased costs or loss of revenue.

Failure to properly address conflicts of interest could harm our reputation, business and results of operations.

As we expand the scope of our business and our client base, we must continue to monitor and address any conflicts between our interests and those of our clients. The SEC and other regulators have increased their scrutiny of potential conflicts of interest, and we have implemented procedures and controls that we believe are reasonably designed to address these issues. However, appropriately dealing with conflicts of interest is complex, and if we fail, or appear to fail, to deal appropriately with conflicts of interest, we could face reputational damage, litigation or regulatory proceedings or penalties, any of which may adversely affect our results of operations.

 

26


Table of Contents

We provide a broad range of services to Silvercrest Funds and family office services, which may expose us to liability.

We provide a broad range of administrative services to the management of certain of our company’s funds of funds and other investment funds, or collectively, the Silvercrest Funds, including preparation or supervision of the preparation of some of the Silvercrest Funds’ regulatory filings, provision of shareholder services and communications, accounting services including the supervision of the activities of Silvercrest Funds’ accounting services providers in the calculation of the funds’ net asset values, supervision of the preparation of Silvercrest Funds’ financial statements and coordination of the audits of those financial statements, tax services, including supervision of tax return preparation and supervision of the work of Silvercrest Funds’ other service providers. If it were determined that the Silvercrest Funds failed to comply with applicable regulatory requirements as a result of action or failure to act by our employees, we could be responsible for losses suffered or penalties imposed.

We also provide a range of family office services, in addition to investment management services, to some of our clients, including philanthropic, estate and wealth planning services, tax planning and preparation, financial statement, bill paying and record keeping services, bank loan arrangement and payment services and property and casualty insurance review. If we fail to perform these services properly, we could incur costs and reputational harm for which we might be liable. Further, we could have penalties imposed on us, be required to pay fines or be subject to private litigation, any of which could decrease our future income, or negatively affect our current business or our future growth prospects.

The investment management industry faces substantial litigation risks which could have a material adverse effect on our business, financial condition or results of operations or cause significant reputational harm to us.

We depend to a large extent on our network of relationships and on our reputation in order to attract and retain client assets. We make investment decisions on behalf of our clients that could result in substantial losses to them. If our clients suffer significant losses, or are otherwise dissatisfied with our services, we could be subject to the risk of legal liabilities or actions alleging negligent misconduct, breach of fiduciary duty, breach of contract, unjust enrichment and/or fraud. These risks are often difficult to assess or quantify and their existence and magnitude often remain unknown for substantial periods of time, even after an action has been commenced. We may incur significant legal expenses in defending against litigation commenced by a client or regulatory authority. Substantial legal liability or significant regulatory action against us could have a material adverse effect on our business, financial condition or results of operations or cause significant reputational harm to us.

The investment management industry is intensely competitive.

The investment management industry is intensely competitive, with competition based on a variety of factors, including investment performance, investment management fee rates, continuity of investment professionals and client relationships, the quality of services provided to clients, reputation, continuity of selling arrangements with intermediaries and differentiated products. A number of factors, including the following, serve to increase our competitive risks:

 

   

a number of our competitors have greater financial, technical, marketing and other resources, more comprehensive name recognition and more personnel than we do;

 

   

potential competitors have a relatively low cost of entering the investment management industry;

 

   

the recent trend toward consolidation in the investment management industry and the securities business in general, has served to increase the size and strength of a number of our competitors;

 

   

some investors may prefer to invest with an investment manager that is not publicly traded based on the perception that a publicly traded asset manager may focus on the manager’s own growth to the detriment of investment performance for clients;

 

27


Table of Contents
   

some competitors may invest according to different investment styles or in alternative asset classes that the markets may perceive as more attractive than the investment strategies we offer;

 

   

other industry participants, hedge funds and alternative asset managers may seek to recruit our investment professionals; and

 

   

some competitors charge lower fees for their investment services than we do.

If we are unable to compete effectively, our results of operations may be materially adversely affected.

Reductions in business sourced through third-party distribution channels, or their poor reviews of us or our products, could materially reduce our revenue and ability to attract new clients.

New accounts sourced through consultant-led searches may be a major component of our future growth. We also have accessed the high-net-worth segment of the investing community through relationships with well-respected wealth advisers who use our investment strategies in investment programs they construct for their clients. If we fail to successfully maintain these third-party distribution and sub-investment advisory relationships, our business could be materially adversely affected. In addition, many of these parties review and evaluate our products and our organization. Poor reviews or evaluations of either the particular product or of us may result in client withdrawals or may impact our ability to attract new assets through such intermediaries.

The significant growth we have experienced may be difficult to sustain.

Our assets under management have increased from $7.8 billion as of December 31, 2006 to $10.7 billion as of June 30, 2012. The absolute measure of our assets under management represents a significant rate of growth that may be difficult to sustain. The growth of our business will depend on, among other things, our ability to retain key investment professionals, to devote sufficient resources to maintaining existing investment strategies and to selectively develop new investment strategies. Our business growth also will depend on our success in achieving superior investment performance from our investment strategies, as well as our ability to maintain and extend our distribution capabilities, to deal with changing market conditions, to maintain adequate financial and business controls and to comply with new legal and regulatory requirements arising in response to both the increased sophistication of the investment management industry and the significant market and economic events of the last few years. If we believe that in order to continue to produce attractive returns from some or all of our investment strategies we should limit the growth of those strategies, we have in the past chosen, and in the future may choose, to limit or close access to those strategies to some or most categories of new investors or otherwise take action to slow the flow of assets into those strategies.

In addition, we expect there to be significant demand on our infrastructure and investment teams and we may not be able to manage our growing business effectively or be able to sustain the level of growth we have achieved historically, and any failure to do so could adversely affect our ability to generate revenue and control our expenses.

A change of control of us could result in termination of our sub-investment advisory and investment advisory agreements.

Pursuant to the Advisers Act, each of our investment advisory agreements for the separate accounts we manage may not be “assigned” without the consent of the client. In addition, under the Investment Company Act, each of the investment advisory agreements with SEC registered mutual funds that we sub-advise automatically terminates in the event of its assignment. A sale of a controlling block of our voting securities and certain other transactions would be deemed an “assignment” pursuant to the Advisers Act and the Investment Company Act. Such an assignment may be deemed to occur in the event that the holders of the Class B units of Silvercrest L.P. exchange enough of their Class B units for shares of our Class A common stock and dispose of such shares of Class A common stock such that they no longer own a controlling interest in us, even if no other person or group

 

28


Table of Contents

acquires a controlling interest. If such a deemed assignment occurs, there can be no assurance that we will be able to obtain the necessary consents from our clients and, unless the necessary approvals and consents are obtained, the deemed assignment could adversely affect our ability to continue managing client accounts, resulting in the loss of assets under management and a corresponding loss of revenue.

If our techniques for managing risk are ineffective, we may be exposed to material unanticipated losses.

In order to manage the significant risks inherent in our business, we must maintain effective policies, procedures and systems that enable us to identify, monitor and control our exposure to operational, legal and reputational risks. Our risk management methods may prove to be ineffective due to their design, implementation or insufficient scope, or as a result of the lack of adequate, accurate or timely information or otherwise. If our risk management efforts are ineffective, we could suffer losses that could have a material adverse effect on our financial condition or operating results. Additionally, we could be subject to litigation, particularly from our clients, and sanctions or fines from regulators. Our techniques for managing risks in client portfolios may not fully mitigate the risk exposure in all economic or market environments, or against all types of risk, including risks that we might fail to identify or anticipate.

The cost of insuring our business is substantial and may increase.

Our insurance costs are substantial and can fluctuate significantly from year to year and rate increases in the future are possible. In addition, certain insurance coverage may not be available or may only be available at prohibitive costs. As we renew our insurance policies, we may be subject to additional costs resulting from rising premiums, the assumption of higher deductibles and/or co-insurance liability. In addition, we intend to obtain additional liability insurance for our directors and officers in connection with this offering. Higher insurance costs and increased deductibles would negatively impact our net income.

Our reliance on prime brokers, custodians, administrators and other agents subjects us to certain risks relating to their execution of transactions and their solvency, and the failure by or insolvency of, any such person could adversely affect our business and financial performance.

Our business generally depends on the services of prime brokers, custodians, administrators and other agents to carry out securities transactions. For example, in the event of the insolvency of a prime broker and/or custodian, our funds might not be able to recover equivalent assets in full as they will rank among the prime broker’s and custodian’s unsecured creditors in relation to assets which the prime broker or a custodian borrows, lends or otherwise uses. In addition, our funds’ cash held with a prime broker or a custodian will not be segregated from the prime broker’s or custodian’s own cash, and our funds will therefore rank as unsecured creditors in relation thereto.

The historical consolidated and unaudited pro forma financial information included in this prospectus is not necessarily indicative of our future financial results after the reorganization and as a public company.

The historical consolidated financial information included in this prospectus may not be indicative of our future financial results after the reorganization and as a public company. Our assets under management have increased 29% in the past five years. We do not expect our assets under management or revenue to grow at the same rate as they have grown in the past five years. In addition, the historical consolidated financial information included in this prospectus does not reflect the added costs that we expect to incur as a public company or the changes that will occur in our capital structure and operations in connection with our reorganization. For example, because we operated through a limited liability company prior to this offering and paid little or no taxes on our profits, our historical consolidated financial information does not reflect the tax impact of our adoption of a corporate holding company structure.

In preparing our unaudited pro forma financial information for the periods prior to this offering, we adjusted our historical financial information for the transactions described in “The Reorganization and Our Holding

 

29


Table of Contents

Company Structure.” The estimates we used in this unaudited pro forma financial information are not intended to approximate our actual experience as a public company or be indicative in any way of our future performance. The results of future periods may be materially different than those of the past as a result of:

 

   

the impact of the reorganization, in relation to our size, during the pro forma periods;

 

   

future performance of our investment strategies, which differs from the historical performance reflected in the unaudited pro forma financial information;

 

   

the pace of growth of our business in the future, including the formation of new investment strategies, which differs from the historical growth reflected in the unaudited pro forma financial information; and

 

   

the additional costs of being a public company including compliance with Sarbanes-Oxley.

If we incur indebtedness or issue senior equity securities, we will be exposed to additional risks, including the typical risks associated with leverage.

The amount of leverage that we employ will depend on our board of directors’ assessment of market and other factors at the time of any proposed borrowing. We may also use leverage to make certain investments. There is no assurance that a leveraging strategy will be successful. Leverage involves risks and special considerations that include the following:

 

   

there is a likelihood of greater volatility of net asset value of our business and market price of our common stock than a comparable business without leverage;

 

   

we will be exposed to increased risk of loss if we incur debt or issue senior equity securities to finance acquisitions or investments because a decrease in the value of our investments would have a greater negative impact on our returns, and therefore the value of our common stock than if we did not use leverage;

 

   

it is likely that such debt or equity securities will be governed by instruments containing covenants restricting our operating flexibility. These covenants may impose asset overage or investment composition requirements that are more stringent than those of our business plan and could require our business to liquidate investments at an inopportune time;

 

   

if we are required to pledge a substantial portion of our assets in order to obtain debt financing, it may limit our ability to enter into subsequent financings at attractive terms;

 

   

we, and indirectly our investors, will bear the cost of leverage, including issuance and servicing costs; and

 

   

any preferred, convertible or exchangeable securities that we issue may have rights, preferences and privileges more favorable than those of our common stock. Any requirement that we sell assets at a loss to redeem or pay interest on any leverage or for other reasons would reduce our net asset value and also make it difficult for our net asset value to recover. Our board of directors, in its best judgment, nevertheless may determine to use leverage if it expects that the benefits to our common stockholders of maintaining the leveraged position will outweigh the risks. General interest rate fluctuations may have a substantial negative impact on our investments and investment opportunities. In addition, an increase in interest rates would make it more expensive for us to use debt to finance these investments.

Future financings could adversely affect us and our common stockholders by diluting existing stockholders or by placing restrictions on our ability to run our business, including making distributions to unitholders.

Although we believe that the proceeds from this offering and future cash flow from operations will be sufficient to meet our working capital needs for normal operations pursuant to our business plan, these sources of capital may not fully fund our growth strategy in the immediate future. If we decide to pursue future acquisitions,

 

30


Table of Contents

we may use proceeds remaining from this offering and then raise additional capital through the incurrence of long-term or short-term indebtedness or the issuance of additional equity securities in private or public transactions. This could result in dilution of existing common stockholders’ equity positions, increased interest expense and decreased net income. In addition, significant capital requirements associated with such investments may impair our ability to make distributions to our common stockholders.

Risks Related to Our Structure

Control by our principals of     % of the combined voting power of our capital stock and the rights of holders of Class B units of Silvercrest L.P. may give rise to conflicts of interest.

Immediately after the completion of this offering, our employee stockholders will collectively hold approximately     % of the combined voting power of our capital stock (or approximately     %, if the underwriters exercise in full their option to purchase additional shares of our Class A common stock). Concurrently with the completion of this offering, each of our principals (including directors who are principals) who hold shares of our common stock will enter into a stockholders’ agreement with respect to all shares of our Class A common stock and Class B common stock then held by them and any shares of our Class A common stock and Class B common stock they may acquire in the future. Pursuant to the stockholders’ agreement, the shares of Class A common stock and Class B common stock held by our employees will be voted in accordance with the determination of the Executive Committee of Silvercrest L.P. until the termination of employment of such employee. The votes of the members of the Executive Committee will be weighted based upon their relative holdings of Silvercrest L.P. Class B units. As a result of his equity ownership and position on the Executive Committee, Mr. Cochran, our Chief Executive Officer, will initially control the vote of the Executive Committee and, as a result, all of the shares of Class A common stock and Class B common stock held by our principals.

In connection with this offering, we plan to adopt the 2012 Equity Incentive Plan, pursuant to which we intend to grant equity awards of or with respect to shares of our Class A common stock or Class B units of Silvercrest L.P. To the extent that we cause Silvercrest L.P. to issue additional Class B units to our principals, these employees would be entitled to receive a corresponding number of shares of our Class B common stock (including if the Class B units awarded are subject to vesting). All of the shares of our common stock issued to principals under this plan will be subject to the stockholders’ agreement.

For so long as our principals who remain employed by us collectively hold at least 50% of the number of outstanding shares of our common stock, the parties to the stockholders’ agreement will be able to elect all of the members of our board of directors and thereby control our management and affairs, including determinations with respect to acquisitions, dispositions, borrowings, issuances of securities and the declaration and payment of dividends. In addition, the parties to the stockholders’ agreement will be able to determine the outcome of all matters requiring the approval of stockholders to cause or prevent a change of control of our company or a change in the composition of our board of directors and could preclude any unsolicited acquisition of our company. The parties to the stockholders’ agreement will have the ability to prevent the consummation of mergers, takeovers or other transactions that may be in the best interests of our Class A stockholders. In particular, this concentration of voting power could deprive Class A stockholders of an opportunity to receive a premium for their shares of Class A common stock as part of a sale of our company, and could ultimately affect the market price of our Class A common stock.

In addition, because our principals will hold all or a portion of their ownership interests in our business through Silvercrest L.P., rather than through Silvercrest, these existing owners may have other conflicting interests with holders of our Class A common stock. For example, our existing owners may have different tax positions from holders of our Class A common stock which could influence their decisions regarding whether and when we should dispose of assets, whether and when we should incur new or refinance existing indebtedness, especially in light of the existence of the tax receivable agreement that we will enter into in connection with this offering, and whether and when our company should terminate the tax receivable agreement and accelerate its obligations thereunder. Also, the structuring of future transactions may take into consideration

 

31


Table of Contents

these existing owners’ tax or other considerations even where no similar benefit would accrue to us. See “The Reorganization and Our Holding Company Structure—Tax Receivable Agreement” for more information.

Our ability to pay regular dividends to our stockholders is subject to the discretion of our board of directors and may be limited by our structure and applicable provisions of Delaware law.

Following completion of this offering, we intend to declare cash dividends on our Class A common stock as described in “Dividend Policy.” However, our board of directors may, in its sole discretion, change the amount or frequency of dividends or discontinue the payment of dividends entirely. In addition, because of our structure, we will be dependent upon the ability of our subsidiaries to generate earnings and cash flows and distribute them to us so that we may pay dividends to our stockholders. We expect to cause Silvercrest L.P., which is a Delaware limited partnership, to make distributions to its partners, including us, in an amount sufficient for us to pay dividends. However, its ability to make such distributions will be subject to its subsidiaries’ operating results, cash requirements and financial condition, the applicable provisions of Delaware law that may limit the amount of funds available for distribution to its partners, its compliance with covenants and financial ratios related to future indebtedness, its other agreements with third parties, as well as its obligation to make tax distributions under the second amended and restated limited partnership agreement (which distributions would reduce the cash available for distributions by Silvercrest L.P. to us). As a Delaware corporation, our ability to pay cash dividends to our Class A stockholders with the distributions received by us as general partner of Silvercrest L.P. also will be subject to the applicable provisions of Delaware law. Also, each of the companies in the corporate chain must manage its assets, liabilities and working capital in order to meet all of its cash obligations, including the payment of dividends or distributions. As a consequence of these various limitations and restrictions, we may not be able to make, or may have to reduce or eliminate, the payment of dividends on our Class A common stock. Any change in the level of our dividends or the suspension of the payment thereof could adversely affect the market price of our Class A common stock.

Our ability to pay taxes and expenses, including payments under the tax receivable agreement, may be limited by our structure.

Upon the consummation of this offering, we will have no material assets other than our ownership of Class A units of Silvercrest L.P. and will have no independent means of generating revenue. Silvercrest L.P. will be treated as a partnership for U.S. federal income tax purposes and, as such, will not be subject to U.S. federal income tax. Instead, taxable income will be allocated to holders of its partnership units, including us. Accordingly, we will incur income taxes on our proportionate share of any net taxable income of Silvercrest L.P. and also will incur expenses related to our operations. Under the terms of its second amended and restated limited partnership agreement, Silvercrest L.P. will be obligated to make tax distributions to holders of its partnership units, including us. In addition to tax expenses, we also will incur expenses related to our operations, including expenses under the tax receivable agreement, which we expect will be significant. We intend to cause Silvercrest L.P. to make distributions in an amount sufficient to allow us to pay our taxes and operating expenses, including any payments due under the tax receivable agreement. However, its ability to make such distributions will be subject to various limitations and restrictions as set forth in the preceding risk factor. If, as a consequence of these various limitations and restrictions, we do not have sufficient funds to pay tax or other liabilities to fund our operations, we may have to borrow funds and thus this could have a material adverse effect on our liquidity and financial condition. To the extent we are unable to make payments under the tax receivable agreement for any reason, such payments will be deferred and will accrue interest at                                      until paid.

We will be required to pay holders of Class B units of Silvercrest L.P. for certain tax benefits we may claim, and the amounts we may pay could be significant.

The reorganization described under “The Reorganization and Our Holding Company Structure” will result in favorable tax attributes for us. In addition, future exchanges of Class B units of Silvercrest L.P. for shares of our Class A common stock are expected to produce additional favorable tax attributes for us. When we acquire

 

32


Table of Contents

Class B units from existing partners, both the existing basis and the anticipated basis adjustments are likely to increase (for tax purposes) depreciation and amortization deductions allocable to us from Silvercrest L.P. and therefore reduce the amount of income tax we would otherwise be required to pay in the future. This increase in tax basis also may decrease gain (or increase loss) on future dispositions of certain capital assets to the extent the increased tax basis is allocated to those capital assets.

The tax receivable agreement, which we will enter into with current holders of Silvercrest L.P. units and holders of our Class B common stock, will generally provide for the payment by us to each of them of 85% of the amount of the cash savings, if any, in U.S. federal and state income tax that we actually realize (or are deemed to realize in certain circumstances) in periods after this offering as a result of (i) any step-up in tax basis in Silvercrest L.P.’s assets resulting from (a) the purchases or exchanges of Class B units (along with the corresponding shares of our Class B common stock) for shares of our Class A common stock and (b) payments under this tax receivable agreement; (ii) certain prior distributions by Silvercrest L.P. and prior transfers or exchanges of Class B units which resulted in tax basis adjustments to the assets of Silvercrest L.P.; and (iii) tax benefits related to imputed interest deemed to be paid by us as a result of this tax receivable agreement.

We expect that the payments we will be required to make under the tax receivable agreement will be substantial. Assuming no material changes in the relevant tax law and that we earn sufficient taxable income to realize all tax benefits that are subject to the tax receivable agreement, we expect that the reduction in tax payments for us associated with (i) the purchase of Class B units from certain of the limited partners of Silvercrest L.P. with a portion of the net proceeds of this offering and (ii) future exchanges of Class B units as described above would aggregate approximately $            over 15 years from the date of this offering based on an assumed price of $        per share of our Class A common stock (the midpoint of the price range set forth on the cover of this prospectus) and assuming all future exchanges or purchases, other than the purchases in connection with this offering, would occur one year after this offering. Under such scenario we would be required to pay the holders of limited partnership units 85% of such amount, or $            , over the 15-year period from the date of this offering. The actual amounts may materially differ from these hypothetical amounts, as potential future reductions in tax payments for us and tax receivable agreement payments by us will be calculated using the market value of our Class A common stock and the prevailing tax rates at the time of the exchange and will be dependent on us generating sufficient future taxable income to realize the benefit. See “The Reorganization and Our Holding Company Structure—Tax Receivable Agreement.”

The actual increase in tax basis, as well as the amount and timing of any payments under this agreement, will vary depending upon a number of factors, including the timing of exchanges by the holders of Class B units, the price of our Class A common stock at the time of the exchange, the extent to which such exchanges are taxable, the amount and timing of the taxable income we generate in the future and the tax rate then applicable, as well as the portion of our payments under the tax receivable agreement constituting imputed interest or depreciable or amortizable basis.

Payments under the tax receivable agreement will be based on the tax reporting positions that we determine. Although we are not aware of any issue that would cause the IRS to challenge a tax basis increase or other tax attributes subject to the tax receivable agreement, we will not be reimbursed for any payments previously made under the tax receivable agreement. As a result, in certain circumstances, payments could be made under the tax receivable agreement in excess of the benefits that we actually realize in respect of the attributes to which the tax receivable agreement relates.

In certain cases, payments under the tax receivable agreement to our existing owners may be accelerated and/or significantly exceed the actual benefits we realize in respect of the tax attributes subject to the tax receivable agreement.

The tax receivable agreement provides that upon certain mergers, asset sales, other forms of business combinations or other changes of control, or if, at any time, we elect an early termination of the tax receivable

 

33


Table of Contents

agreement, our (or our successor’s) obligations under the tax receivable agreement (with respect to all Class B units, whether or not Class B units have been exchanged or acquired before or after such transaction) would be based on certain assumptions, including that we would have sufficient taxable income to fully avail ourselves of the deductions arising from the increased tax deductions and tax basis and other benefits related to entering into the tax receivable agreement. As a result, (i) we could be required to make payments under the tax receivable agreement that are greater than or less than the specified percentage of the actual benefits we realize in respect of the tax attributes subject to the tax receivable agreement, and (ii) if we elect to terminate the tax receivable agreement early, we would be required to make an immediate payment equal to the present value of the anticipated future tax benefits, which payment may be made significantly in advance of the actual realization of such future benefits. In these situations, our obligations under the tax receivable agreement could have a substantial negative impact on our liquidity and could have the effect of delaying, deferring or preventing certain mergers, asset sales, other forms of business combinations or other changes of control. There can be no assurance that we will be able to finance our obligations under the tax receivable agreement. If we were to elect to terminate the tax receivable agreement immediately after this offering, based on an assumed price of $         per share of our Class A common stock (the midpoint of the price range set forth on the cover of this prospectus), we estimate that we would be required to pay $             in the aggregate under the tax receivable agreement.

If we were deemed an investment company under the Investment Company Act as a result of our ownership of Silvercrest L.P., applicable restrictions could make it impractical for us to continue our business as contemplated and could have a material adverse effect on our business.

We do not believe that we are an “investment company” under the Investment Company Act. Because we, as the sole general partner of Silvercrest L.P., control and operate Silvercrest L.P., we believe that our interest in Silvercrest L.P. is not an “investment security” as that term is used in the Investment Company Act. If we were to cease participation in the management of Silvercrest L.P., our interest in Silvercrest L.P. could be deemed an “investment security” for purposes of the Investment Company Act. A person may be an “investment company” if it owns investment securities having a value exceeding 40% of the value of its total assets (exclusive of U.S. government securities and cash items). Upon consummation of this offering, our sole asset will be our general partner interest in Silvercrest L.P. A determination that such investment was an investment security could cause us to be deemed an investment company under the Investment Company Act and to become subject to the registration and other requirements of the Investment Company Act. In addition, we do not believe that we are an investment company under Section 3(b)(1) of the Investment Company Act because we are not primarily engaged in a business that causes us to fall within the definition of “investment company.” We and Silvercrest L.P. intend to conduct our operations so that we will not be deemed an investment company. However, if we were to be deemed an investment company, restrictions imposed by the Investment Company Act, including limitations on our capital structure and our ability to transact with affiliates, could make it impractical for us to continue our business as contemplated and could have a material adverse effect on our business.

Risks Related to this Offering

There is no existing market for our Class A common stock, and we do not know if one will develop, which may cause our Class A common stock to trade at a discount from its initial offering price and make it difficult to sell the shares you purchase.

Prior to this offering, there has not been a public market for our Class A common stock and we cannot predict the extent to which investor interest in us will lead to the development of an active trading market on Nasdaq, or otherwise, or how liquid that market might become. If an active trading market does not develop, you may have difficulty selling your shares of Class A common stock at an attractive price, or at all. The initial public offering price for our Class A common stock will be determined by negotiations between us and the representatives of the underwriters and may not be indicative of prices that will prevail in the open market following this offering. Consequently, you may not be able to sell shares of our Class A common stock at prices equal to or greater than the price you paid in this offering and you may suffer a loss on your investment.

 

34


Table of Contents

The market price and trading volume of our Class A common stock may be volatile, which could result in rapid and substantial losses for our stockholders.

Even if an active trading market develops, the market price of our Class A common stock may be highly volatile and could be subject to wide fluctuations. Moreover, the trading volume of our Class A common stock may fluctuate and cause significant price variations to occur. If the market price of our Class A common stock declines significantly, you may be unable to sell your shares of Class A common stock at or above the price at which you purchased it, if at all. The market price of our Class A common stock may fluctuate or decline significantly in the future. Some of the factors that could negatively affect the price of our Class A common stock, or result in fluctuations in the price or trading volume of our Class A common stock, include:

 

   

variations in our quarterly or annual operating results;

 

   

failure to meet the market’s earnings expectations;

 

   

publication of research reports about us or the investment management industry, or the failure of securities analysts to cover our Class A common stock after this offering;

 

   

the public’s reactions to our press releases, other public announcements and filings with the SEC;

 

   

departures of any of our portfolio managers or members of our senior management team or additions or departures of other key personnel;

 

   

adverse market reaction to any indebtedness we may incur or securities we may issue in the future;

 

   

market and industry perception of our success, or lack thereof, in pursuing our growth strategies;

 

   

actions by stockholders;

 

   

strategic actions by us or our competitors such as acquisitions or restructurings;

 

   

changes in market valuations of similar companies;

 

   

changes in our capital structure;

 

   

actual or anticipated poor performance in one or more of the investment strategies we offer;

 

   

changes or proposed changes in laws or regulations, or differing interpretations thereof, affecting our business, or enforcement of these laws and regulations, or announcements relating to these matters;

 

   

changes in accounting standards, policies, guidance, interpretations or principles;

 

   

adverse publicity about the investment management industry generally or as a result of specific events;

 

   

sales of shares of our Class A common stock by us or members of our management team;

 

   

litigation and governmental investigations;

 

   

the expiration of contractual lockup agreements; and

 

   

general market, economic and political conditions in the United States and global economies or financial markets, including those resulting from natural disasters, terrorist attacks, acts of war, and responses to such.

Future issuances and sales of our Class A common stock in the public market could lower our stock price, and any additional capital raised by us through the sale of equity or convertible securities may dilute your ownership in us.

The market price of our Class A common stock could decline as a result of sales of a large number of shares of our Class A common stock available for sale after completion of this offering, or the perception that such sales could occur. These sales, or the possibility that these sales may occur, also may make it more difficult for us to raise additional capital by selling equity securities in the future, at a time and price that we deem appropriate.

 

35


Table of Contents

We will agree with the underwriters not to issue, sell, or otherwise dispose of or hedge any shares of our Class A common stock, subject to certain exceptions, for the 180-day period following the date of this prospectus, without the prior consent of Sandler O’Neill & Partners, L.P. and Raymond James & Associates, Inc. Our officers and directors will enter into similar lock-up agreements with the underwriters. Sandler O’Neill & Partners, L.P. and Raymond James & Associates, Inc. may, at any time, release us and/or any of our officers and directors from this lock-up agreement and allow us to sell shares of our Class A common stock within this 180-day period. For more information, see “Underwriting.” In addition, pursuant to the terms of an exchange agreement that we will enter into with the holders of Class B units of Silvercrest L.P., such Class B units will not be exchangeable for shares of our Class A common stock until the six-month anniversary of the consummation of this offering. Pursuant to our lock-up agreement with the underwriters, we will not be permitted to waive these restrictions pursuant to the exchange agreement without the prior consent of Sandler O’Neill & Partners, L.P. and Raymond James & Associates, Inc.

Upon completion of this offering, there will be             shares of our Class A common stock outstanding (or shares if the underwriters exercise in full their option to purchase additional shares of our Class A common stock) of which             shares will be freely transferable without restriction or further registration under the Securities Act. The shares of Class A common stock that will be issuable upon exchange of Class B units may only be sold in the manner at the times described under “The Reorganization and Our Holding Company Structure—Resale and Registration Rights Agreement.” Every 12-month period beginning on the six-month anniversary of this offering and ending on the date of a principal’s termination of employment, each principal and his permitted transferees (e.g., family trusts) may collectively exchange vested Class B units that equal 20% of the Class B units such persons collectively held at the beginning of such 12-month period, subject to certain exceptions described under “The Reorganization and Our Holding Company Structure—Second Amended and Restated Limited Partnership Agreement of Silvercrest L.P.—Exchange Rights.” Upon a termination of employment other than due to retirement or for cause, all Class B units held by a principal, other than those Class B units forfeited under certain circumstances, will be exchanged automatically for shares of Class A common stock. The shares of Class A common stock received upon exchange for Class B units may be sold (i) at any time and in any manner by retired employees and employees or estates of employees terminated due to death or disability, (ii) for any principal whose employment is terminated by us without cause, in an amount equal to 50% of the total shares of Class A common stock held by the principal at the time of termination of employment less any amounts sold for taxes in each 12-month period following the 18-month anniversary of the date of termination of employment, and (iii) for any principal who voluntarily resigns his employment, in an amount equal to one-third of the total shares of Class A common stock held by the principal at the time of termination of employment less any amounts sold for taxes in each 12-month period following the 18-month anniversary of the date of resignation of employment subject to manner of sale restrictions described in “The Reorganization and Our Holding Company Structure—Resale and Registration Rights.”

After this offering, we intend initially to register             shares of our Class A common stock for issuance pursuant to, upon the exercise of options granted under, or upon exchange of Class B units granted under, our 2012 Equity Incentive Plan that we are adopting in connection with this offering. We may increase the number of shares registered for this purpose from time to time. Once we register these shares, they will be able to be sold in the public market upon issuance.

We cannot predict the size of future issuances of our Class A common stock or the effect, if any, that future issuances and sales of shares of our Class A common stock may have on the market price of our Class A common stock. Sales or distributions of substantial amounts of our Class A common stock (including shares issued in connection with an acquisition), or the perception that such sales could occur, may cause the market price of our Class A common stock to decline.

 

36


Table of Contents

We are an “emerging growth company,” and any decision on our part to comply only with certain reduced disclosure requirements applicable to emerging growth companies could make our Class A common stock less attractive to investors.

We are an “emerging growth company,” as defined in the Jumpstart Our Business Startups Act, or the JOBS Act, enacted in April 2012, and, for as long as we continue to be an “emerging growth company,” we may choose to take advantage of exemptions from various reporting requirements applicable to other public companies but not to “emerging growth companies,” including, but not limited to, not being required to comply with the auditor attestation requirements of Section 404 of Sarbanes-Oxley, reduced disclosure obligations regarding executive compensation in our periodic reports and proxy statements, and exemptions from the requirements of holding a nonbinding advisory vote on executive compensation and shareholder approval of any golden parachute payments not previously approved. We could remain an “emerging growth company” for up to five years, or until the earliest of (i) the last day of the first fiscal year in which our annual gross revenues exceed $1 billion, (ii) the date that we become a “large accelerated filer” as defined in Rule 12b-2 under the Exchange Act, which would occur if the market value of our Class A common stock that is held by non-affiliates exceeds $700 million as of the last business day of an issuer’s most recently completed second fiscal quarter before the end of that five-year period, or (iii) the date on which we have issued more than $1 billion in nonconvertible debt during the preceding three-year period. We cannot predict whether investors will find our Class A common stock less attractive if we choose to rely on these exemptions. If some investors find our Class A common stock less attractive as a result of any decisions to reduce future disclosure, there may be a less active trading market for our Class A common stock and our stock price may be more volatile.

In addition, Section 107 of the JOBS Act also provides that an “emerging growth company” can take advantage of the extended transition period provided in Section 7(a)(2)(B) of the Securities Act for complying with new or revised accounting standards. In other words, an “emerging growth company” can delay the adoption of certain accounting standards until those standards would otherwise apply to private companies. We are, however, choosing to “opt out” of such extended transition period, and as a result, we will comply with new or revised accounting standards on the relevant dates on which adoption of such standards is required for non-emerging growth companies. Section 107 of the JOBS Act provides that our decision to opt out of the extended transition period for complying with new or revised accounting standards is irrevocable.

The requirements of being a public company may strain our resources and distract our management, which could make it difficult to manage our business, particularly after we are no longer an “emerging growth company.”

Following the completion of this offering, we will be required to comply with various regulatory and reporting requirements, including those required by the SEC. Complying with these reporting and other regulatory requirements will be time-consuming and will result in increased costs to us and could have a negative effect on our business, results of operations and financial condition. As a public company, we will be subject to the reporting requirements of the Exchange Act and requirements of Sarbanes Oxley. These requirements may place a strain on our systems and resources. The Exchange Act requires that we file annual, quarterly and current reports with respect to our business and financial condition. Sarbanes Oxley requires that we maintain effective disclosure controls and procedures and internal controls over financial reporting. To maintain and improve the effectiveness of our disclosure controls and procedures, we will need to commit significant resources, hire additional staff and provide additional management oversight. We will be implementing additional procedures and processes for the purpose of addressing the standards and requirements applicable to public companies, including consideration of an upgrade to our financial reporting systems. Sustaining our growth also will require us to commit additional management, operational and financial resources to identify new professionals to join our company and to maintain appropriate operational and financial systems to adequately support expansion. In addition, as a public company, we must also enhance our investor relations, legal and corporate communications functions. All of these activities and additional efforts may increase our costs, strain our resources and divert management’s attention from other business concerns, which could have a material adverse effect on our business, financial condition, results of operations and cash flows.

 

37


Table of Contents

As an “emerging growth company” as defined in the JOBS Act, we may take advantage of certain temporary exemptions from various reporting requirements including, but not limited to, not being required to comply with the auditor attestation requirements of Section 404 of Sarbanes Oxley (and rules and regulations of the SEC thereunder, which we refer to as Section 404) and reduced disclosure obligations regarding executive compensation in our periodic reports and proxy statements. When these exemptions cease to apply, we expect to incur additional expenses and devote increased management effort toward ensuring compliance with them. We cannot predict or estimate the amount of additional costs we may incur as a result of becoming a public company or the timing of such costs.

You will suffer immediate and substantial dilution and may experience additional dilution in the future.

We expect that the initial public offering price per share of our Class A common stock will be substantially higher than the pro forma net tangible book value per share of our Class A common stock immediately after this offering, and after giving effect to the exchange of all outstanding Class B units for shares of our Class A common stock. As a result, you will pay a price per share that substantially exceeds the per share book value of our assets after subtracting our liabilities. At an offering price of $             (the midpoint of the range set forth on the cover of this prospectus), you will incur immediate and substantial dilution in an amount of $         per share of our Class A common stock. In addition, you will experience further dilution upon the issuance of restricted Class B units or restricted shares of our Class A common stock, or upon the grant of options to purchase Class B units or shares of our Class A common stock, in each case under our 2012 Equity Incentive Plan.

We have broad discretion in the use of the net proceeds to us from this offering and may not use them in a manner in which our stockholders would consider appropriate.

We cannot specify with certainty the particular uses of the net proceeds remaining after the repurchase of Class B units from principals that we will receive from this offering. Our management will have broad discretion in the application of the net proceeds, including for any of the purposes described under the heading “Use of Proceeds” included elsewhere in this prospectus. Our stockholders may not agree with the manner in which our management chooses to allocate and spend the net proceeds. The failure by our management to apply these funds effectively could have an adverse effect on our business. Pending their use, we may invest the net proceeds from this offering in a manner that does not produce income or that loses value.

Anti-takeover provisions in our amended and restated certificate of incorporation and bylaws could discourage a change of control that our stockholders may favor, which also could adversely affect the market price of our Class A common stock.

Provisions in our amended and restated certificate of incorporation and bylaws may make it more difficult and expensive for a third party to acquire control of us, even if a change of control would be beneficial to our stockholders. For example, our amended and restated certificate of incorporation, which will be in effect at the time this offering is consummated, will authorize our board of directors to issue up to             shares of our preferred stock and to designate the rights, preferences, privileges and restrictions of unissued series of our preferred stock, each without any vote or action by our stockholders. We could issue a series of preferred stock to impede the consummation of a merger, tender offer or other takeover attempt. In addition, our amended and restated certificate of incorporation will provide that our board of directors is classified into three classes of directors. The anti-takeover provisions in our amended and restated certificate of incorporation and bylaws may impede takeover attempts, or other transactions, that may be in the best interests of our stockholders and, in particular, our Class A stockholders. Moreover, the market price of our Class A common stock could be adversely affected to the extent that provisions of our amended and restated certificate of incorporation and bylaws discourage potential takeover attempts, or other transactions, that our stockholders may favor.

 

38


Table of Contents

We will be a “controlled company” within the meaning of the Nasdaq rules and, as a result, will qualify for, and intend to rely on, exemptions from certain corporate governance requirements.

Upon the closing of this offering, our principals will continue to control a majority of our Class A common stock. As a result, we will be a “controlled company” within the meaning of the Nasdaq corporate governance standards. Under the Nasdaq rules, a company of which more than 50% of the voting power is held by an individual, group or another company is a “controlled company” and may elect not to comply with certain Nasdaq corporate governance requirements, including:

 

   

the requirement that a majority of the board consists of independent directors;

 

   

the requirement that we have a nominating/corporate governance committee that is composed entirely of independent directors;

 

   

the requirement that we have a compensation committee that is composed entirely of independent directors; and

 

   

the requirement for an annual performance evaluation of the nominating/corporate governance and compensation committees.

Following this offering, we do not intend to utilize these exemptions. As a result, we will have a majority of independent directors and our Nominating/Corporate Governance and Compensation Committees will consist entirely of independent directors and we will have an annual performance evaluation of the Nominating/Corporate Governance and Compensation Committees. See “Management” section. However, if we decide to utilize these exemptions in the future, you will not have the same protections afforded to stockholders of companies that are subject to all of the Nasdaq corporate governance requirements.

If securities or industry analysts do not publish research or publish inaccurate or unfavorable research about our business, our stock price and trading volume could decline.

The trading market for our Class A common stock will depend in part on the research and reports that securities or industry analysts publish about us or our business. We do not currently have and may never obtain research coverage by securities and industry analysts. If no securities or industry analysts commence coverage of our company, the trading price for our Class A common stock would be negatively impacted. If we obtain securities or industry analyst coverage and if one or more of the analysts who covers us downgrades our stock or publishes inaccurate or unfavorable research about our business, our stock price would likely decline. If one or more of these analysts ceases coverage of us or fails to publish reports on us regularly, demand for our stock could decrease, which could cause our stock price and trading volume to decline.

 

39


Table of Contents

SPECIAL NOTE REGARDING FORWARD-LOOKING STATEMENTS

This prospectus includes forward-looking statements. These statements may be identified by the use of forward-looking terminology such as “anticipate,” “believe,” “continue,” “could,” “estimate,” “expect,” “intend,” “may,” “might,” “plan,” “potential,” “predict,” “should,” or “will,” or the negative thereof, or other variations thereon or comparable terminology. In particular, statements about our expectations, beliefs, plans, objectives, assumptions or future events or performance relating to our growth, expansion into new markets, sales trends of particular lines of products and other statements contained in this prospectus, including certain statements under the headings “Prospectus Summary,” “Risk Factors,” “Management’s Discussion and Analysis of Financial Condition and Results of Operations,” “Business,” and “Regulatory Environment,” are forward-looking statements.

We have based these forward-looking statements on our current expectations, assumptions, estimates and projections. While we believe these expectations, assumptions, estimates and projections are reasonable, these forward-looking statements are only predictions and involve known and unknown risks and uncertainties, many of which are beyond our control. These and other important factors, including those discussed in this prospectus under the headings “Prospectus Summary,” “Risk Factors,” “Management’s Discussion and Analysis of Financial Condition and Results of Operations,” “Business,” and “Regulatory Environment” may cause our actual results, performance or achievements to differ materially from any future results, performance or achievements expressed or implied by these forward-looking statements. Some of the key factors that could cause actual results to differ from our expectations are:

 

   

our business strategies and investment policies;

 

   

our intention to pay quarterly dividends;

 

   

our financing plans;

 

   

our competitive position and the effects of competition on our business;

 

   

potential growth opportunities available to us;

 

   

status as an emerging growth company;

 

   

the recruitment and retention of our employees;

 

   

our expected levels of compensation of our employees and the impact of compensation on our ability to attract and retain employees;

 

   

our potential operating performance and efficiency;

 

   

our expected tax rate;

 

   

our expectation with respect to the economy, capital markets, the market for asset management services and other industry trends;

 

   

the benefits to our business resulting from the effects of the reorganization;

 

   

our belief as to the adequacy of our facilities; and

 

   

the impact of future legislation and regulation, and changes in existing legislation and regulation, on our business.

Other factors that could cause actual results to differ from those implied by the forward-looking statements in this prospectus are more fully described in the “Risk Factors” section and elsewhere in this prospectus. Given these risks and uncertainties, you are cautioned not to place undue reliance on these forward-looking statements. The forward-looking statements included in this prospectus are made only as of the date hereof. We do not undertake and specifically decline any obligation to update any of these statements or to publicly announce the results of any revisions to any of these statements to reflect future events or developments.

 

40


Table of Contents

THE REORGANIZATION AND OUR HOLDING COMPANY STRUCTURE

Overview

On July 11, 2011, Silvercrest was incorporated as a Delaware corporation. Silvercrest GP LLC is currently the general partner of Silvercrest L.P., which is the managing member of the operating subsidiary, Silvercrest Asset Management Group LLC.

Set forth below is our holding company structure and ownership immediately prior to the consummation of the reorganization and this offering.

 

LOGO

 

(1) Silvercrest GP LLC is the General Partner of Silvercrest L.P.
(2) Silvercrest L.P. is the Managing Member of the operating subsidiaries.

Immediately prior to the consummation of this offering, the members of Silvercrest GP LLC will receive a distribution of the general partner interests of Silvercrest L.P. owned by Silvercrest GP LLC as part of the reorganization. Once acquired, these interests that were distributed to the members of Silvercrest GP LLC will be automatically converted into limited partnership interests. Subsequent to the distribution of the general partner interests of Silvercrest L.P. to its members and the conversion of those interests into limited partnership interests, Silvercrest GP LLC will transfer its rights as general partner to Silvercrest and will be dissolved. Silvercrest will become the general partner of Silvercrest L.P. As part of the reorganization, the partnership agreement of

 

41


Table of Contents

Silvercrest L.P. will be amended to provide that the limited partnership interests will be converted to Class B units and the general partnership interests will be converted to Class A units.

Immediately following the reorganization, our only material asset will be our general partner interests in Silvercrest L.P. We will use approximately $         million of the net proceeds from this offering to purchase Class B units of Silvercrest L.P. from its current limited partners, including all Class B units held by third-party investors in Silvercrest L.P., and such Class B units acquired by us will be immediately converted into Class A units. These third-party investors will therefore no longer hold any portion of Silvercrest L.P’s Class B units or any of our Class B common stock subsequent to the reorganization. Following the reorganization and this offering, we will own all of the Class A units, which represent the general partnership interest in Silvercrest L.P., or approximately     % of the partnership units of Silvercrest L.P. (or     % of the partnership units if the underwriters exercise in full their option to purchase additional shares of Class A common stock). The remaining approximately     % of the partnership units in Silvercrest L.P. (or     % of the partnership units if the underwriters exercise in full their option to purchase additional shares of Class A common stock) will be held by 37 of our principals.

The Class A units and Class B units will have the same economic rights. In addition, Silvercrest L.P. has issued deferred equity units exercisable for          Class B units which entitle the holders thereof to distributions from Silvercrest L.P. as if the underlying Class B units were outstanding. Accordingly, immediately after the consummation of the reorganization and this offering, the holders of our Class A common stock (through us) and the holders of the Class B units and deferred equity units in Silvercrest L.P. will hold approximately     % and     %, respectively, of the economic interests in our business (or approximately     % and     %, respectively, if the underwriters exercise in full their option to purchase additional shares of Class A common stock).

As part of the reorganization, we will issue to the holders of Class B units, for each Class B unit, one share of Class B common stock in exchange for the payment by the holder of the Class B units of its par value. Each share of our Class B common stock will entitle its holder to one vote. Initially, the holder of the Class B common stock will have     % of the combined voting power of our common stock (or     % if the underwriters exercise in full their option to purchase additional shares of Class A common stock). When a Class B unit is exchanged for a share of our Class A common stock, forfeited as a result of applicable vesting provisions, or forfeited or redeemed as a result of a breach of any restrictive covenants contained in the second amended and restated limited partnership agreement of Silvercrest L.P., a corresponding number of shares of our Class B common stock automatically will be redeemed at par value and cancelled by us. Conversely, to the extent we cause Silvercrest L.P. to issue additional Class B units (including awards of Class B units subject to vesting) to our employees pursuant to our 2012 Equity Incentive Plan or Class B units are issued upon the vesting of outstanding deferred equity units in Silvercrest L.P., these employees will be entitled to receive an equal number of shares of our Class B common stock.

Concurrently with the closing of this offering and the reorganization, holders of our Class B common stock will enter into a stockholders’ agreement pursuant to which they will agree to vote while they are employed by us all shares of Class B common stock and Class A common stock then held by them, and acquired in the future, on all matters submitted to a vote of our common stockholders in accordance with the decision of the Executive Committee of Silvercrest L.P. Therefore, upon the closing of this offering, the Executive Committee of Silvercrest L.P. will be able to exercise control over all matters requiring the approval of our stockholders, including the election of our directors and the approval of significant corporate transactions.

The Class A common stock will represent 100% of the rights of the holders of all classes of our capital stock to share in all distributions, except for the right of holders of our Class B common stock to receive the par value of each share of our Class B common stock upon our liquidation, dissolution or winding-up.

Pursuant to the second amended and restated limited partnership agreement of Silvercrest L.P., each vested Class B unit will be exchangeable for a share of our Class A common stock, subject to the exchange timing and

 

42


Table of Contents

volume limitations described under “—Second Amended and Restated Limited Partnership Agreement of Silvercrest L.P.—Exchange Rights.” Unvested Class B units will not be exchangeable until they have vested other than upon a termination of employment of a principal, at which time all vested and unvested Class B units will be automatically exchanged for shares of our Class A common stock, subject to certain exceptions, including in the case of retirement and termination with cause, as described under “—Second Amended and Restated Limited Partnership Agreement of Silvercrest L.P.—Exchange Rights.”

Pursuant to a resale and registration rights agreement that we will enter into with the holders of Class B units, we intend to file a registration statement on Form S-3 to register the resale of shares of our Class A common stock that are issuable upon exchange of these Class B units and to maintain such registration in effect for no less than five years. We expect to become eligible to file a registration statement on Form S-3 one year after the consummation of this offering. See “—Resale and Registration Rights Agreement” for a description of the timing and manner limitations on resales of these shares.

Set forth below is our holding company structure and anticipated ownership immediately after the consummation of the reorganization and this offering (assuming no exercise of the over-allotment option).

 

LOGO

 

(1) Each share of Class B common stock is entitled to one vote per share. Class B stockholders will have the right to receive the par value of the Class B common stock upon our liquidation, dissolution or winding-up.

 

43


Table of Contents
(2) Each share of Class A common stock is entitled to one vote per share. Class A common stockholders will have 100% of the rights of all classes of our capital stock to receive distributions, except that Class B common stockholders will have the right to receive the par value of the Class B common stock upon our liquidation, dissolution or winding-up.
(3) Each Class B unit is exchangeable for one share of Class A common stock. The principals will collectively hold          Class B units, which will represent the right to receive     % of the distributions made by Silvercrest L.P. and              deferred equity units exercisable for Class B units, which represent the right to receive         % of the distributions made by Silvercrest L.P. (or         % and         %, respectively, of the distributions made by Silvercrest L.P. if the underwriters exercise their option to purchase additional shares of Class A common stock in full).
(4) We will hold          Class A units (or          Class A units if the underwriters exercise their option to purchase additional shares of Class A common stock in full), which will represent the right to receive     % of the distributions made by Silvercrest L.P.

Holding Company Structure

Our only business following this offering will be to act as the general partner of Silvercrest L.P. and, as such, we will operate and control all of its business and affairs and will be able to consolidate its financial results into our financial statements. The ownership interests of holders of limited partnership interests of Silvercrest L.P. will be accounted for as a non-controlling interest in our consolidated financial statements after this offering.

Net profits, net losses and distributions of Silvercrest L.P. will be allocated and made to each of its partners pro rata in accordance with the number of partnership units of Silvercrest L.P. held by each of them. In addition, Silvercrest L.P. has issued deferred equity units exercisable for Class B units which entitle the holder thereof to receive distributions from Silvercrest L.P. to the same extent as if the underlying Class B units were outstanding. Accordingly, net profits and net losses of Silvercrest L.P. will initially be allocated, and distributions will be made, approximately     % to us and approximately     % to the initial holders of Class B units and holders of deferred equity units (or     % and     %, respectively, if the underwriters exercise in full their option to purchase additional shares of Class A common stock).

Second Amended and Restated Limited Partnership Agreement of Silvercrest L.P.

As a result of the reorganization, we will operate our business through Silvercrest L.P. and its consolidated subsidiaries. The operations of Silvercrest L.P., and the rights and obligations of its partners, are set forth in the second amended and restated limited partnership agreement of Silvercrest L.P., a form of which is being filed as an exhibit to the registration statement of which this prospectus forms a part. The following is a description of the material terms of the second amended and restated limited partnership agreement.

Governance

We will serve as the general partner of Silvercrest L.P. As such, we will control its business and affairs and will be responsible for the management of its business. We also will have the power to delegate some of our management responsibilities as the general partner of Silvercrest L.P. to an Executive Committee consisting of our Chief Executive Officer, Mr. Cochran, and the individuals appointed by us to serve as members of the Executive Committee. Initially, Mr. Cochran and each of Richard R. Hough III, Scott A. Gerard and David J. Campbell will serve as members of the Executive Committee. No limited partners of Silvercrest L.P., in their capacity as such, will have any authority or right to control the management of Silvercrest L.P. or to bind it in connection with any matter.

Voting and Economic Rights

Silvercrest L.P. will issue Class A units, which may only be issued to us, as general partner, and Class B units. Each Class A unit and Class B unit will entitle holders to equal economic rights. Holders of Class B units will have no voting rights, except for the right to approve amendments to the second amended and restated limited partnership agreement of Silvercrest L.P. that adversely affects the rights of the holders of Class B units and to approve certain material corporate transactions. See “—Amendments” and “—Material Corporate Transactions.”

 

44


Table of Contents

We intend to cause Silvercrest L.P. to issue additional Class B units in the future pursuant to the 2012 Equity Incentive Plan which Class B units may be subject to vesting periods set forth in the relevant award agreements.

Net profits, net losses and distributions of Silvercrest L.P. will be allocated and made to each of its partners pro rata in accordance with the number of partnership units of Silvercrest L.P. held by each of them (whether or not vested). In addition, Silvercrest L.P. has issued deferred equity units which entitle the holders thereof to receive distributions from Silvercrest L.P. to the same extent as if the underlying Class B units were outstanding. Silvercrest L.P. will agree to make distributions to the holders of its partnership units, which includes us, for the purpose of funding their tax obligations in respect of Silvercrest L.P. See “—Tax Consequences.” Additional distributions from Silvercrest L.P. to us will be made at the discretion of our board of directors, acting on our behalf as the general partner of Silvercrest L.P. Neither Silvercrest Asset Management Group LLC nor Silvercrest L.P. may make any distributions to its members or partners if doing so would violate any agreement to which it is then a party or any law then applicable to it, have the effect of rendering it insolvent or result in it having net capital lower than that required by applicable law.

Assuming Silvercrest L.P. makes distributions to its partners in any given year, the determination to pay dividends, if any, to our Class A common stockholders will be made by our board of directors. Because our board of directors may or may not decide to pay dividends to our Class A stockholders, our Class A stockholders may not necessarily receive dividend distributions relating to our pro rata share of the income earned by Silvercrest L.P. even if Silvercrest L.P. makes such distributions to us.

Coordination of Silvercrest Asset Management Group Inc. and Silvercrest L.P.

At any time Silvercrest issues a share of our Class A common stock for cash, assets or other consideration, the net proceeds received by Silvercrest will be promptly transferred to Silvercrest L.P., and Silvercrest L.P. will issue to Silvercrest one of its Class A units. Alternatively, if otherwise agreed by us and any holder of Class B units, we may use the proceeds from the sale of a share of Class A common stock to purchase a Class B unit from such existing limited partner of Silvercrest L.P. Upon the purchase of a Class B unit by Silvercrest, the Class B unit will automatically be converted into a Class A unit. If at any time we issue a share of our Class A common stock pursuant to our 2012 Equity Incentive Plan, we will be deemed to have contributed to Silvercrest L.P. all of the proceeds we receive (if any), and Silvercrest L.P. will be deemed to have purchased from us the Class A common stock for the amount of the contribution and will issue to us one of its Class A units, having the same restrictions, if any, attached to the shares of Class A common stock issued under this plan. If we issue other classes or series of our equity securities, (i) Silvercrest L.P. will issue, and (ii) Class B units (if any) transferred to us by its limited partners in exchange for our newly issued equity securities will be converted automatically into, an equal number of equity securities of Silvercrest L.P. with designations, preferences and other rights and terms that are substantially the same as our newly issued equity securities. Conversely, if we redeem any shares of our Class A common stock (or our equity securities of other classes or series) for cash, Silvercrest L.P. will, immediately prior to our redemption, redeem an equal number of Class A units (or its equity securities of the corresponding classes or series) held by us, upon the same terms and for the same price, as the shares of our Class A common stock (or our equity securities of such other classes or series) are redeemed.

The Compensation Committee of our board of directors, as the administrator of the 2012 Equity Incentive Plan, in its sole discretion, may cause Silvercrest L.P. to grant equity-based awards to its employees exercisable for, or awarded in, Class B units or shares of Class A common stock. If Class B units are issued at any time after this offering, the holder will be entitled to receive a corresponding number of shares of our Class B common stock in exchange for the payment of their par value, as long as the holder agrees to be bound by the terms of the stockholders’ agreement described under “—Stockholders’ Agreement Among Class B Stockholders.” Silvercrest L.P. may also, from time to time, issue such other classes or series of partnership units having such relative rights, powers and preferences in profits, losses, allocations and distributions of Silvercrest L.P. as may be designated by us.

Pursuant to the second amended and restated limited partnership agreement of Silvercrest L.P., we will agree, as general partner, that we will not conduct any business other than the management and ownership of

 

45


Table of Contents

Silvercrest L.P. and its subsidiaries, or own (other than on a temporary basis) any other assets, other than certain cash accounts, although we may incur indebtedness and may take other actions if we determine in good faith that such indebtedness or other actions are in the best interest of Silvercrest L.P. In addition, partnership units of Silvercrest L.P., as well as our common stock, will be subject to equivalent stock splits, dividends and reclassifications.

Issuances and Transfer of Units

Class A units may only be issued to us, the general partner of Silvercrest L.P., and are non-transferable. Class B units may be issued only to persons or entities to which we agree to permit the issuance of units in exchange for cash or other consideration, including the services of Silvercrest L.P.’s and its subsidiaries’ employees. Class B units may not be transferred except, with our consent, to certain permitted transferees or a permitted charitable institution, subject to conditions we may specify, or as described below under “—Exchange Rights.” If a Class B unitholder is permitted to transfer its Class B units, the holder of Class B units may not transfer any Class B units to any person unless he or she transfers an equal number of shares of our Class B common stock to the same transferee.

Extraordinary Corporate Transactions

If Silvercrest L.P. proposes to engage in certain extraordinary corporate transactions, including a merger, consolidation, or conversion to another business entity, we, in our capacity as the general partner, along with a majority in interest of the holders of the Class B units, will have the power and authority to approve such a transaction. If Silvercrest L.P. proposes to dissolve, we, in our capacity as general partner, along with 75% in interest of the holders of our Class B units, will have the power and authority to approve a dissolution by vote.

Exchange Rights

We have reserved for issuance              shares of our Class A common stock, which is the aggregate number of shares of our Class A common stock expected to be issued over time upon exchanges pursuant to an exchange agreement to be entered into with each holder of Class B units and the provisions of the second amended and restated limited partnership agreement of Silvercrest L.P. by:

 

   

all holders of Class B units outstanding immediately after this offering;

 

   

recipients of grants that may be made, or have been made at the consummation of this offering, under the 2012 Equity Incentive Plan, pursuant to which Silvercrest L.P. will have reserved a number of Class B units equal to 15% of the total number of units of Silvercrest L.P. outstanding immediately after the consummation of this offering and the reorganization, assuming no anti-dilution adjustments based on share splits, dividends or reclassifications; and

 

   

all holders of the deferred equity units and performance units to acquire up to          Class B units that have been granted prior to the consummation of this offering.

Holders of Class B units may exchange their vested Class B units for shares of our Class A common stock at the times and in the amounts described below.

Pursuant to the exchange agreement, each year, in the period beginning on the six-month anniversary of the consummation of this offering and ending on the date of the termination of employment of a principal with us, a principal and his permitted transferees may collectively exchange up to the number of vested Class B units that equals 20% of all Class B units such principal and his or her permitted transferees collectively hold as of the first day of that year, in accordance with the timing restrictions described under “—Resale and Registration Rights Agreement.” Notwithstanding the foregoing, each principal shall commit to retain at least 25% of the number of Class B units held by the principal on the date of the consummation of this offering or on the date of such principal’s initial employment if such principal was hired after the consummation of this offering (as adjusted for any stock

 

46


Table of Contents

splits, dividends and reclassifications occurring after this offering). Any principal who is hired by our company after the consummation of this offering may not exchange any Class B units during his or her first year of employment with our company. In addition, unless otherwise determined by the Executive Committee of Silvercrest L.P., in its sole discretion, upon a termination of employment for any reason other than retirement, all of the Class B units held by a principal shall be exchanged automatically for shares of our Class A common stock, subject to the forfeiture of any Class B units as described under “—Restrictive Covenants—Forfeiture or Repurchase of Class B units and Class A Common Stock” below.

Pursuant to the second amended and restated limited partnership agreement of Silvercrest L.P., if the amount of income taxes that principals are required to pay due to the grant or vesting of their Class B units, the exercise of their options to acquire Class B units and/or the exchange of their Class B units for shares of our Class A common stock upon termination of employment (whether or not they are employees at the time that the tax payment obligation arises) exceeds the net proceeds they would receive upon the sale of all of the shares of our Class A common stock issued to them in exchange for 20% of Class B units that they hold as of the first day of the year with respect to which the tax is payable, then they will instead be entitled to exchange an amount of vested Class B units and resell an equal number of shares of our Class A common stock issued in exchange for such Class B units such that the net proceeds from the sale of this amount of shares would enable them to pay all such taxes due. In addition, we may allow holders of Class B units to make exchanges in amounts exceeding those described above at any time following the effective date of the shelf registration statement (as described in “—Resale and Registration Rights Agreement”), which determination may be withheld, delayed, or granted on such terms and conditions as our Executive Committee may determine, in its sole discretion.

Any holder of Class B units who has acquired a corresponding number of shares of Class B common stock in connection with the original issuance of Class B units, which includes all holders of the          Class B units to be issued to the 37 current principals in Silvercrest L.P. in connection with the reorganization, must deliver a corresponding number of shares of Class B common stock to us for redemption in connection with exercising its right to exchange Class B units for shares of our Class A common stock.

Restrictive Covenants

Non-Solicitation

Pursuant to the terms of the second amended and restated limited partnership agreement, each of the principals of Silvercrest L.P. will agree not to solicit our clients or any other employees of Silvercrest L.P. during the term of his or her employment and 18 months thereafter.

Confidential Information

Pursuant to the terms of the second amended and restated limited partnership agreement, each of the principals of Silvercrest L.P. will agree to protect the confidential information of Silvercrest L.P. This covenant will survive the termination of his or her employment.

Forfeiture or Repurchase of Class B Units and Class A Common Stock

Unless otherwise determined by our board of directors, in its sole discretion, or previously agreed to by the principal and his or her permitted transferees and us, if a principal of Silvercrest L.P. breaches any of the non-solicitation or confidentiality covenants described above while employed, then, pursuant to the terms of the second amended and restated limited partnership agreement, the principal, and, to the extent of any Class B units transferred after the date of the consummation of this offering, his or her permitted transferees, would forfeit all of his, her or their unvested Class B units and 80% of the number of vested Class B units collectively held by the principal and his or her permitted transferees. Unless otherwise determined by our board of directors, in its sole discretion, or previously agreed to by the principal and his or her permitted transferees and us, if a principal of

 

47


Table of Contents

Silvercrest L.P. breaches any of the non-solicitation or confidentiality covenants described above, after the termination of his or her employment, or, if a principal voluntarily resigns or retires and competes with our company during the 12 months following his or her termination of employment, then, in addition to any legal rights and remedies available to us, the principal (and to the extent of any Class B units transferred after the date of the consummation of this offering, his or her permitted transferees) would forfeit all of his, her or their unvested Class B units and/or shares of Class A common stock, if any, and, at the option of Silvercrest L.P., would be required to sell to Silvercrest L.P. all of the vested Class B units collectively held by the principal and his or her permitted transferees for a purchase price equal to the lesser of (i) the capital account balance of the principal and his or her permitted transferees in Silvercrest L.P. and (ii) the purchase price paid by the terminated principal to first acquire the Class B units, and, at our option, would be required to sell to us all of the Class A common stock collectively held by the principal and his or her permitted transferees for a purchase price equal to the purchase price paid by the principal to first acquire the Class B units for which such shares of Class A common stock had been exchanged. To the extent a retired principal violates these restrictive covenants or competes with our company during 12 months following his or her termination of employment and the retired principal or his or her permitted transferees sold more than 20% of the Class B units and/or shares of Class A common stock held by the retired principal and his or her permitted transferees on the date of the principal’s retirement, then, in addition to the repurchase of Class B units and shares of Class A common stock described above, we will have the right to claw back from the retired principal the purchase price received for the shares of Class A common stock and/or Class B units sold less the purchase price originally paid to acquire the securities above an amount equal to 20% of the securities held on the date of retirement. In addition to the forfeiture, repurchase and claw back provisions described above, if a principal violates the non-solicitation or confidentiality covenants or competes with our company within the 12-month period following a voluntary resignation of employment or retirement, then the principal will cease to receive any payments required to be made to the principal under the tax receivable agreement. See “—Tax Receivable Agreement.”

Repurchase of Class B Units Upon Termination for Cause

Unless otherwise determined by our board of directors, in its sole discretion, or previously agreed to by the principal, his or her permitted transferees and us, if a principal of Silvercrest L.P. is terminated for cause, the principal (and, to the extent of any Class B units transferred after the date of the consummation of this offering, his or her permitted transferees) would forfeit all of his, her or their unvested Class B units, if any, and, at our option, Silvercrest L.P. would have the right to redeem all of the vested Class B units collectively held by the principal and his or her permitted transferees for a purchase price equal to the lesser of (i) the aggregate capital account balance in Silvercrest L.P. of the principal and his or her permitted transferees and (ii) the purchase price paid by the terminated principal to first acquire the Class B units. In addition to the redemption described above, any principal terminated for cause will cease to receive any payments required to be made to the principal under the tax receivable agreement. See “—Tax Receivable Agreement.”

Indemnification and Exculpation

To the extent permitted by applicable law, Silvercrest L.P. will indemnify us, as its general partner, its authorized officers, its other employees and its agents from and against any losses, liabilities, damages, costs, expenses, fees or penalties incurred by any acts or omissions of these persons, provided that the acts or omissions of these indemnified persons are not the result of fraud, intentional misconduct or a violation of the implied contractual duty of good faith and fair dealing, or any lesser standard of conduct permitted under applicable law.

We, as the general partner, and the authorized officers, other employees and agents of Silvercrest L.P., will not be liable to Silvercrest L.P., its partners or their affiliates for damages incurred by any acts or omissions of these persons, provided that the acts or omissions of these exculpated persons are not the result of fraud, intentional misconduct or a violation of the implied contractual duty of good faith and fair dealing, or any lesser standard of conduct permitted under applicable law.

 

48


Table of Contents

Amendments

The second amended and restated limited partnership agreement of Silvercrest L.P. may be amended with the consent of the general partner and the holders of at least 60% of the Class B units, provided that the general partner may, without the consent of the holders of at least 60% of the Class B units, make amendments that, generally, are not expected to adversely affect the holders of Class B units.

Resale and Registration Rights Agreement

Pursuant to a resale and registration rights agreement that we will enter into with each holder of Class B units, the shares of Class A common stock issued upon exchange will be eligible for resale pursuant to a shelf registration statement, or otherwise, subject to the resale timing and manner limitations described below. Pursuant to this agreement, when Silvercrest L.P. issues any Class B units to its employees, partners or other consultants pursuant to the 2012 Equity Incentive Plan, the recipient will be entitled to the same resale and registration rights, and will be subject to the same restrictions, as the holders of Class B units outstanding immediately following this offering.

Pursuant to the resale and registration rights agreement, we will commit to use our best efforts to:

 

   

file a shelf registration statement in order to register the resale of these shares of Class A common stock as soon as practicable after the date that we become eligible to use Form S-3 under the Securities Act, which is expected to be one year after the consummation of this offering; and

 

   

cause the SEC to declare the shelf registration statement effective as soon as practicable thereafter.

From the first effective date of the shelf registration statement until the fifth anniversary of the consummation of this offering, holders of Class B units, subject to the exchange timing and volume limitations described above under “—Second Amended and Restated Limited Partnership Agreement of Silvercrest L.P.—Exchange Rights,” will be able to sell the shares of Class A common stock issued upon exchange pursuant to the shelf registration statement. Prior to the first effective date of the shelf registration statement, holders of Class B units may, subject to securities law limitations, sell their shares in any manner, but only at times determined by us in our sole discretion and subject to the timing and volume limitations described above under “—Second Amended and Restated Limited Partnership Agreement of Silvercrest L.P.—Exchange Rights.” Holders of Class B units will be permitted to sell shares of Class A common stock issued upon exchange of Class B units during the first 10-day period of the open trading window of each quarter by submitting a request to the Executive Committee of Silvercrest L.P. to sell a specified number of shares. The Executive Committee may, in its discretion, deny the request of any holder of Class B units to sell his or her underlying shares of Class A common stock. If a sale request by a holder of Class B units is denied, the denied holder will be given the first opportunity to sell shares of Class A common stock in the next available open window. Thereafter, holders of Class B units will be able to exchange their Class B units for shares of our Class A common stock, subject to the exchange timing and volume limitations described above under “—Second Amended and Restated Limited Partnership Agreement of Silvercrest L.P.—Exchange Rights” and will be permitted to sell their shares in any manner, but only at times determined by us, in our sole discretion.

Notwithstanding the restrictions described above and below, subject to securities law limitations, (i) holders of shares of Class A common stock issued upon exchange of Class B units after the consummation of this offering may always sell a number of shares of Class A common stock sufficient to cover any taxes due on the exchange, using an assumed tax rate equal to the applicable prevailing capital gains rate at the time of the exchange, and (ii) the estate of any deceased holder, or the beneficiaries thereof, and any principal who has retired or whose employment has been terminated due to death or disability may sell any or all shares of Class A common stock he or she holds without regard to the restrictions described above.

Following the termination of a principal’s employment other than in the case of retirement or termination for cause, the Class B units held by the terminated principal will be automatically exchanged, and the

 

49


Table of Contents

corresponding number of shares of Class B common stock redeemed, for shares of our Class A common stock, subject to any required forfeiture or repurchase of Class B units as described under “—Restrictive Covenants—Forfeiture or Repurchase of Class B units and Class A Common Stock” above. If the principal’s employment was terminated for any reason other than retirement, death, disability or voluntarily resignation, the principal may (i) at the time of termination of employment, sell a number of shares of Class A common stock sufficient to cover any taxes due on the exchange of Class B units, and (ii) in each 12-month period following the 18-month anniversary of the termination, sell a number of shares of our Class A common stock equal to one-half of the difference between the aggregate number of vested shares of Class A common stock received upon exchange of the Class B units held as of the date of termination of his or her employment and the number of shares, if any, of Class A common stock the principal sold to cover taxes to the exchange subsequent to the principal’s termination. If a principal voluntarily terminates his or her employment, then the principal may (i) at the time of termination of employment, sell a number of shares of Class A common stock sufficient to cover taxes due on the exchange of Class B units and (ii) in each 12-month period following the 18-month anniversary of the termination, sell a number of shares of our Class A common stock equal to one-third of the difference between the aggregate number of vested shares of Class A common stock received upon exchange of the Class B units held as of the date of termination of his or her employment and the number of shares, if any, of Class A common stock the principal sold to cover taxes to the exchange subsequent to the principal’s termination. If the principal has retired, died or become disabled, he or she may sell any and all shares of Class A common stock or Class B units held by such retired principal, subject to any applicable securities law limitations. If the amount of income taxes that principals are required to pay due to the exchange of their Class B units for shares of our Class A common stock (whether or not they are employees at the time that the tax payment obligations arises) exceed the net proceeds they would receive upon the sale of all shares they are permitted to sell pursuant to the immediately preceding paragraph during the year with respect to which the tax is payable, then they will instead be entitled to sell a number of shares of our Class A common stock sufficient to provide net proceeds that would enable them to pay the taxes due.

We have agreed to indemnify the holders of the Class B units against any losses or damages resulting from any untrue statement or omission of material fact in any registration statement or prospectus pursuant to which they may sell the shares of our Class A common stock they receive upon exchange of their Class B units, unless such liability arose from the selling stockholder’s misstatement or omission, and the holders have agreed to indemnify us against all losses caused by their misstatements or omissions. We will pay all expenses incident to our performance under the resale and registration rights agreement, and the selling stockholders will pay their respective portions of all transfer taxes and selling expenses relating to the sale of their shares of Class A common stock pursuant to the registration rights agreement.

Voting Rights of Class A and Class B Stockholders

Each share of our Class A common stock and Class B common stock will entitle its holder to one vote. Immediately after this offering, our Class B common stockholders will hold approximately     % of the combined voting power of our common stock (or     % if the underwriters exercise their option in full to purchase additional shares of our Class A common stock). We intend to cause Silvercrest L.P. to issue additional Class B units to our employees in various forms of equity compensation, such as restricted Class B units and options to acquire Class B units. Silvercrest L.P. will initially be authorized to issue additional Class B units in an amount not exceeding     % of all partnership units outstanding as of the consummation of this offering pursuant to the 2012 Equity Incentive Plan. The holders of any vested or unvested Class B units issued after this offering will be entitled to receive a corresponding number of shares of our Class B common stock in exchange for the payment of their par value and, therefore, the voting power of our Class B common stockholders will increase to the extent that we grant Class B unit awards pursuant to the 2012 Equity Incentive Plan, to our employees, partners or other consultants. Conversely, when any holder of vested Class B units exchanges them for the corresponding number of shares of our Class A common stock, any holder of unvested Class B units forfeits a Class B unit or has it repurchased due to applicable vesting provisions, or any holder of vested or unvested Class B units forfeits a Class B unit due to a breach of restrictive covenants contained in the amended and restated limited partnership

 

50


Table of Contents

agreement of Silvercrest L.P. or the holder voluntarily resigns or retires and competes with our company in the 12-month period following termination of employment, it will result in the automatic redemption of the corresponding number of shares of our Class B common stock and, therefore, will decrease the aggregate voting power of our Class B stockholders.

Stockholders’ Agreement Among Class B Stockholders

Concurrently with the consummation of this offering and the reorganization, the holders of all outstanding shares of our Class B common stock will enter into a stockholders’ agreement with respect to all shares of Class B common stock then held by them and any additional shares of Class B common stock they may acquire in the future. Pursuant to this stockholders’ agreement, they will agree to vote all their shares of Class B common stock together on any matter submitted to our common stockholders for a vote. Upon a termination of employment, including a retirement, the terminated principal will cease to be a party to the stockholders’ agreement and will no longer be subject to the voting obligation contained in the agreement.

Prior to any vote of our common stockholders, the Executive Committee will convene to determine how the holders of our Class B common stock should vote their shares of Class B common stock and Class A common stock on each matter upon which a vote of all common stockholders is proposed to be taken. The vote of each member of the Executive Committee shall be weighted based on the number of Class B units owned by the member relative to the number of Class B units held by all members of the Executive Committee. Each Class B stockholder must then vote all of his or her shares of Class B common stock in accordance with the determination of the Executive Committee. In order to give effect to these voting provisions, each of these Class B stockholders will grant to each member of the Executive Committee an irrevocable proxy to vote all his or her shares of Class B common stock in accordance with the determination of the Executive Committee.

In addition, pursuant to this stockholders’ agreement, each holder of shares of Class B common stock will agree that:

 

   

the holder will not transfer any shares of Class B common stock to any person unless the holder transfers an equal number of Class B units to the same person; and

 

   

in the event the holder transfers any Class B units to any person, the holder will transfer an equal number of shares of Class B common stock to the same person.

This stockholders’ agreement may only be amended with the consent of the holders of a majority of the shares of Class B common stock that are party to this agreement.

Tax Consequences

The holders of partnership units of Silvercrest L.P., including us, generally will incur U.S. federal, state and local income taxes on their proportionate share of any net taxable income of Silvercrest L.P. Net profits and net losses of Silvercrest L.P. generally will be allocated to its partners pro rata in proportion to their respective partnership units. The second amended and restated limited partnership agreement of Silvercrest L.P. will provide for cash distributions to its partners if the taxable income of Silvercrest L.P. gives rise to taxable income for its partners. In accordance with this agreement, Silvercrest L.P. will make distributions to the holders of its partnership units for the purpose of funding their tax obligations in respect of the income of Silvercrest L.P. that is allocated to them. Generally, these tax distributions will be computed based on our estimate of the net taxable income of Silvercrest L.P. allocable per partnership unit multiplied by an assumed tax rate equal to the highest combined U.S. federal and applicable state and local tax rate applicable to any partner (taking into account the deductibility of state and local taxes for U.S. federal income tax purposes).

Silvercrest L.P. has made a Section 754 of the Internal Revenue Code election. As a result of this election any future exchanges of Class B units for shares of our Class A common stock, are expected to result in increases

 

51


Table of Contents

in our share of the tax basis in the tangible and intangible assets of Silvercrest L.P. at the time of our acquisition of partnership units, which will increase the tax depreciation and amortization deductions available to us. These increases in tax basis and tax depreciation and amortization deductions are expected to reduce the amount of tax that we would otherwise be required to pay in the future.

Tax Receivable Agreement

We will enter into a tax receivable agreement with current partners of Silvercrest L.P., and any future holders of Class B units, that will require us to pay them 85% of the amount of cash savings, if any, in U.S. federal, state and local income tax that we actually realize (or are deemed to realize in the case of an early termination payment by us, or a change in control, as discussed below) as a result of the increases in tax basis described above and certain other tax benefits related to entering into the tax receivable agreement, including tax benefits attributable to payments under the tax receivable agreement. This will be our obligation and not the obligation of Silvercrest L.P. We expect to benefit from the remaining 15% of cash savings, if any, realized. For purposes of the tax receivable agreement, cash savings in income tax will be computed by comparing our actual income tax liability to the amount of such taxes that we would have been required to pay had there been no increase in our share of the tax basis of the tangible and intangible assets of Silvercrest L.P. The term of the tax receivable agreement will commence upon consummation of this offering and will continue until all such tax benefits have been utilized or expired, unless we exercise our right to terminate the tax receivable agreement for an amount based on an agreed-upon value of payments remaining to be made under the agreement. Our obligation to make payments to a principal pursuant to the tax receivable agreement will automatically terminate if such principal (i) is terminated for cause, (ii) breaches his or her non-solicitation covenants with our company or (iii) voluntarily resigns or retires and competes with our company in the 12-month period following resignation of employment or retirement.

Estimating the amount of payments that we may be required to make under the tax receivable agreement is imprecise by its nature, because the actual increase in our share of the tax basis, as well as the amount and timing of any payments under the tax receivable agreement, will vary depending upon a number of factors, including:

 

   

the timing of exchanges of Class B units for shares of our Class A common stock—for instance, the increase in any tax deductions will vary depending on the fair market value, which may fluctuate over time, of the depreciable and amortizable assets of Silvercrest L.P. at the time of the exchanges;

 

   

the price of our Class A common stock at the time of exchanges of Class B units—the increase in our share of the basis in the assets of Silvercrest L.P., as well as the increase in any tax deductions, will be related to the price of our Class A common stock at the time of these exchanges;

 

   

the extent to which these exchanges are taxable—if an exchange is not taxable for any reason (for instance, if a holder of Class B units exchanges units in order to make a charitable contribution), increased deductions will not be available;

 

   

the tax rates in effect at the time we utilize the increased amortization and depreciation deductions; and

 

   

the amount and timing of our income—we will be required to pay 85% of the tax savings, as and when realized, if any. If we do not have taxable income, we generally will not be required to make payments under the tax receivable agreement for that taxable year because no tax savings will have been actually realized.

We expect that, as a result of the size of the increases in our share of the tax basis of the tangible and intangible assets of Silvercrest L.P. attributable to our interest therein, the payments that we make under the tax receivable agreement will likely be substantial. Assuming that there are no material changes in the relevant tax law, and that we earn sufficient taxable income to realize the full tax benefit of the increased depreciation and amortization of our assets, we expect that future payments under the tax receivable agreement in respect of our initial purchase of partnership units of Silvercrest L.P. will aggregate $             million and range from approximately $             million to $             million per year over the next 15 years. A $1.00 increase (decrease)

 

52


Table of Contents

in the assumed initial public offering price of $         per share of Class A common stock (the midpoint of the price range set forth on the cover of this prospectus) would increase (decrease) the aggregate amount of future payments to holders of Class B units in respect of the purchase by $         million. Future payments under the tax receivable agreement in respect of subsequent exchanges will be in addition to these amounts and are expected to be substantial.

In addition, the tax receivable agreement provides that, upon certain mergers, asset sales, other forms of business combinations or other changes of control, our (or our successors’) obligations with respect to exchanged or acquired Class B units (whether exchanged or acquired before or after such transaction) would be based on certain assumptions, including that we would have sufficient taxable income to fully utilize the deductions arising from the increased tax deductions and tax basis and other benefits related to entering into the tax receivable agreement.

Decisions made by the continuing partners of Silvercrest L.P. in the course of running our business, such as with respect to mergers, asset sales, other forms of business combinations or other changes in control, may influence the timing and amount of payments that are received by an exchanging or selling partner under the tax receivable agreement. For example, the earlier disposition of assets following an exchange or acquisition transaction will generally accelerate payments under the tax receivable agreement and increase the present value of such payments, and the disposition of assets before an exchange or acquisition transaction will increase an existing owner’s tax liability without giving rise to any rights of an existing owner to receive payments under the tax receivable agreement.

Were the IRS to successfully challenge the tax basis increases described above, we would not be reimbursed for any payments previously made under the tax receivable agreement. As a result, in certain circumstances, we could make payments under the tax receivable agreement in excess of our actual cash savings in income tax.

 

53


Table of Contents

USE OF PROCEEDS

We estimate that the net proceeds from the sale of shares of our Class A common stock by us in this offering will be approximately $             million (or approximately $             million if the underwriters exercise in full their option to purchase additional shares), based on an assumed initial public offering price of $         per share (the midpoint of the price range set forth on the cover of this prospectus), in each case after deducting assumed underwriting discounts and estimated offering expenses payable by us.

We intend to use approximately $             million of the net proceeds from this offering to purchase an aggregate of          Class B units of Silvercrest L.P. from existing limited partners and will not retain any of these proceeds. The purchase price for the Class B units will be determined by the public offering price of our Class A common stock in this offering less the per share amount of offering expenses incurred by us. We intend to use the remaining net proceeds of this offering, including any proceeds from the exercise of the underwriters’ option to purchase additional shares, for general corporate purposes, which may include business operations, investments in our business and new investment strategies and strategic acquisitions for which no targets have been identified.

 

54


Table of Contents

DIVIDEND POLICY

Our Dividend Policy

Following this offering, we intend to pay quarterly cash dividends. We expect that our first dividend will be paid in the                  quarter of 2012 and will be $         per share of our Class A common stock. Only holders of our Class A common stock will be entitled to any dividend declared by us on our capital stock. We will be a holding company and will have no material assets other than our ownership of the general partnership interest of Silvercrest L.P. As a result, we intend to fund our initial dividend, as well as any future dividend, from our portion of distributions from Silvercrest L.P. If Silvercrest L.P. makes distributions to its partners, holders of Class B units will be entitled to receive equivalent distributions on a pro rata basis.

All of the foregoing is subject to the qualification that the declaration and payment of any distributions by Silvercrest L.P. are at our sole discretion, as general partner, and we may change our distribution policy at any time.

In addition, the declaration and payment of any dividends to our stockholders will be at the sole discretion of our board of directors. Our board or directors may decide not to declare a dividend on our Class A common stock even if Silvercrest L.P. makes a distribution to its partners, including Silvercrest. In determining whether to make a dividend payment to our Class A stockholders, our board of directors will take into account:

 

   

our financial results as well as the financial results of Silvercrest L.P.;

 

   

our available cash and anticipated cash needs;

 

   

the capital requirements of our company and our direct and indirect subsidiaries (including Silvercrest L.P.);

 

   

contractual, legal, tax and regulatory restrictions on, and implications of, the payment of dividends by us to our stockholders or by our direct and indirect subsidiaries (including Silvercrest L.P.) to us;

 

   

general economic and business conditions; and

 

   

such other factors as our board of directors may deem relevant.

Neither we nor any of our direct or indirect subsidiaries has any debt obligations that limit our or its ability to pay dividends or distributions. However, pursuant to its second amended and restated limited partnership agreement, Silvercrest L.P. may not make any distributions to its partners, including us, if doing so would violate any agreement to which it is then a party or any law then applicable to it, have the effect of rendering it insolvent or result in it having net capital lower than that required by applicable law.

Our dividend policy has certain risks and limitations, particularly with respect to liquidity. Although we expect to pay dividends according to our dividend policy, we may not pay dividends according to our policy, or at all, if, among other things, we do not have the cash necessary to pay our intended dividends. By paying cash dividends rather than saving or investing that cash, we risk, among other things, slowing the pace of our growth and having insufficient cash to fund our operations or unanticipated capital expenditures.

Silvercrest L.P.’s Historical Distributions

Prior to the completion of this offering, Silvercrest L.P. was owned by 37 of its current employees and one outside investor. All decisions regarding the amount and timing of distributions were made by Silvercrest GP LLC as the general partner of Silvercrest L.P. prior to this offering, and the board of directors of Silvercrest GP LLC, based on an assessment of appropriate amounts of distributions, taking into account Silvercrest L.P.’s capital needs, as well as actual and potential earnings.

Silvercrest L.P. made distributions to its partners of $10.0 million, $5.9 million, $7.4 million, $12.9 million and $9.6 million for the years ended December 31, 2011, 2010, 2009, 2008 and 2007, respectively. In connection with the reorganization, Silvercrest L.P. may make a distribution to its existing partners representing some of its undistributed earnings generated between                  and the date of the offering.

 

55


Table of Contents

CAPITALIZATION

The following table sets forth our cash and cash equivalents and capitalization as of June 30, 2012 (1) on an actual basis for Silvercrest L.P. and (2) on a pro forma basis for Silvercrest after giving effect to the transactions described under “Unaudited Pro Forma Consolidated Financial Information,” including the reorganization and the application of the net proceeds from this offering (assuming no exercise of the underwriters’ option to purchase additional shares). The table below should be read in conjunction with “Use of Proceeds,” “Management’s Discussion and Analysis of Financial Condition and Results of Operations,” and the historical consolidated financial statements of Silvercrest L.P. and related notes included elsewhere in this prospectus.

 

     As of June 30, 2012  
     Silvercrest L.P. Actual     Silvercrest Pro Forma  
     (unaudited)
(dollars in thousands)
 

Cash and cash equivalents

   $ 2,568      $                
  

 

 

   

 

 

 

Total long-term debt, including current portion

     4,414     
  

 

 

   

 

 

 

Total redeemable equity

     91,092     
  

 

 

   

 

 

 

Total (deficit) equity

     (63,414  
  

 

 

   

 

 

 

Total capitalization

   $ 34,660      $     
  

 

 

   

 

 

 

 

56


Table of Contents

DILUTION

If you invest in our Class A common stock, your interest will be diluted to the extent of the difference between the initial public offering price per share of our Class A common stock and the pro forma, as adjusted net tangible book value per share of our Class A common stock upon completion of this offering.

Our pro forma, as adjusted net tangible book value as of June 30, 2012 was approximately $             million, or approximately $             per share of our Class A common stock. Pro forma, as adjusted net tangible book value per share represents the amount of total tangible assets less total liabilities, after giving effect to the reorganization and the distribution by Silvercrest L.P. to its pre-offering partners of some of its retained profits as of the date of the closing of this offering.

After giving effect to the sale by us of              shares of Class A common stock in this offering at the assumed initial public offering price of $             per share (the midpoint of the price range set forth on the cover of this prospectus) after deducting estimated underwriting discounts and estimated offering expenses payable by us and the assumed exchange of all Class B units that will be outstanding immediately after the reorganization for the corresponding number of shares of our Class A common stock, our pro forma as adjusted net tangible book value at June 30, 2012 was $             million, or $             per share of our Class A common stock. This represents an immediate increase in net tangible book value of $             per share to our existing stockholders and an immediate dilution of $             per share to the new investors purchasing shares in this offering. The following table illustrates this per share dilution:

 

Assumed initial public offering price per share of Class A common stock

      $                

Pro forma, as adjusted net tangible book value per share of Class A common stock at June 30, 2012

   $                   

Increase in pro forma, as adjusted net tangible book value per share of Class A common stock attributable to new investors

   $        
  

 

 

    

Pro forma, as adjusted net tangible book value per share after this offering

      $     
     

 

 

 

Dilution in pro forma, as adjusted net tangible book value per share of Class A common stock to new investors

   $        
  

 

 

    

The following table sets forth, on the same pro forma, as adjusted basis at June 30, 2012, the number of shares of Class A common stock purchased from us and the total consideration and the average price per share paid by existing equity holders, which consist of the principals, and by new investors purchasing Class A common stock in this offering, assuming that all holders of Class B units of Silvercrest L.P. immediately after the consummation of the reorganization have exchanged all their Class B units for the corresponding number of shares of our Class A common stock:

 

     Shares Purchased     Total Consideration        
     Number    Percent     Amount      Percent     Average Price Per Share  

Existing equity holders

                   $                             $            

New investors

            
  

 

  

 

 

   

 

 

    

 

 

   

 

 

 

Total

                                   $     
  

 

  

 

 

   

 

 

    

 

 

   

 

 

 

A $1.00 increase (decrease) in the assumed initial public offering price of $             per share would increase (decrease) total consideration paid by new investors by $            , assuming that the number of shares offered by us, as set forth on the cover page of this prospectus, remains the same and after deducting the estimated underwriting discounts and estimated offering expenses payable by us.

If the underwriters exercise in full their option to purchase additional shares, our pro forma as adjusted net tangible book value will increase to $             per share, representing an increase to existing holders of $             per share, and there will be an immediate dilution of $             per share to new investors.

 

57


Table of Contents

SELECTED HISTORICAL CONSOLIDATED FINANCIAL DATA

The following tables set forth selected historical combined consolidated financial and other data of Silvercrest L.P., which is deemed to be our predecessor for accounting purposes, as of the dates and for the periods indicated. As discussed elsewhere in this prospectus, Silvercrest L.P. was formed on December 10, 2008 and commenced operations on January 1, 2009. For reporting purposes, all balances of Silvercrest Asset Management Group LLC, the accounting predecessor to Silvercrest L.P., were carried over to Silvercrest L.P. at their carrying values on December 31, 2008. The selected consolidated statements of operations data for the years ended December 31, 2011, 2010 and 2009, and the consolidated statements of financial position data as of December 31, 2011 and 2010 have been derived from the Silvercrest L.P. and subsidiaries audited consolidated financial statements included elsewhere in this prospectus. The consolidated statement of financial position data as of December 31, 2009 has been derived from consolidated financial statements of Silvercrest L.P. and subsidiaries not included in this prospectus. The selected consolidated statements of operations data for the years ended December 31, 2008 and 2007 and the consolidated statements of financial position data as of December 31, 2008 and 2007 have been derived from the unaudited consolidated financial statements of Silvercrest Asset Management Group LLC and subsidiaries not included in this prospectus.

The selected consolidated statements of operations data for the six months ended June 30, 2012 and the selected consolidated statements of financial condition as of June 30, 2012 have been derived from the Silvercrest L.P. unaudited condensed consolidated financial statements included elsewhere in this prospectus. The summary selected consolidated statement of financial condition data as of June 30, 2011 have been derived from the Silvercrest L.P. unaudited condensed consolidated statement of financial condition as of June 30, 2011, not included in this prospectus. These unaudited condensed consolidated financial statements have been prepared on substantially the same basis as our audited condensed consolidated financial statements and include all adjustments that we consider necessary for a fair presentation of our consolidated results of operations and financial condition for the periods and as of the date presented. Our results for the six months ended June 30, 2012 and 2011 are not necessarily indicative of our results for a full fiscal year.

You should read the following selected historical combined consolidated financial data together with “The Reorganization and Our Holding Company Structure,” “Management’s Discussion and Analysis of Financial Condition and Results of Operations” and the historical combined consolidated financial statements and related notes included elsewhere in this prospectus. In the following table, dollars are in thousands, except assets under management which is in billions.

 

 

58


Table of Contents
    Historical Silvercrest L.P.     Pro Forma Silvercrest
    Years Ended December 31,     Six Months Ended
June 30,
    Year
Ended
December 31,
  Six Months
Ended
June 30,
    2011     2010     2009     2008(1)     2007(2)     2012     2011     2011   2012

Statements of operations data:

                 

Revenue:

                 

Management and advisory fees

  $ 37,869      $ 32,442      $ 29,341      $ 40,987      $ 42,633      $ 22,327      $ 18,539       

Performance fees and allocations

    85        548        96        75        1,554        16        31       

Family office services

    4,833        3,841        3,097        2,019        931        2,444        2,209       

Investment income

    —          —          —          —          10,396        —          —         
 

 

 

   

 

 

   

 

 

   

 

 

   

 

 

   

 

 

   

 

 

   

 

 

 

Total revenue

    42,787        36,831        32,534        43,081        55,514        24,787        20,779       
 

 

 

   

 

 

   

 

 

   

 

 

   

 

 

   

 

 

   

 

 

   

 

 

 

Expenses:

                 

Compensation and benefits

    17,492        16,528        15,630        18,399        19,263        9,600        8,474       

General and administrative.

    10,849        9,459        13,006        11,943        9,097        5,208        4,424       

Impairment charges

    —          —          1,691        9,599        9,402        —          —         
 

 

 

   

 

 

   

 

 

   

 

 

   

 

 

   

 

 

   

 

 

   

 

 

 

Total expenses

    28,341        25,987        30,327        39,941        37,762        14,808        12,898       
 

 

 

   

 

 

   

 

 

   

 

 

   

 

 

   

 

 

   

 

 

   

 

 

 

Income before net loss from investment activities of Silvercrest Funds and other income (expense)

    14,446        10,844        2,207        3,140        17,752        9,979        7,881       

Net loss from investment activities of Silvercrest Funds:

                 

Realized gains

  $ —        $ —        $ —        $ —        $ 6,510      $ —        $ —         

Net change in unrealized gains

    —          —          —          —          (28,693     —          —         

Equity income (loss) from investment

    —          —          —          —          41        —          —         
 

 

 

   

 

 

   

 

 

   

 

 

   

 

 

   

 

 

   

 

 

   

 

 

 

Net loss from investment activities of Silvercrest Funds

    —          —          —          —          (22,142     —          —         
 

 

 

   

 

 

   

 

 

   

 

 

   

 

 

   

 

 

   

 

 

   

 

 

 

Other income (expense):

                 

Gain on extinguishment of debt .

    —          —          3,934        —          461        —          —         

Gain on settlement with former LongChamp shareholders

    —          —          1,470        —          —          —          —         

Loss on forgiveness of notes receivable

    (34     (508     —          —          —          —          —         

Interest income

    187        231        213        358        —          86        92       

Interest expense

    (164     (241     (467     (613     (705     (206     (75    

Change in value of options granted to equity holders

    —          2        134        796        (931     —          —         

Other (expense) income

    (210     30        —          —          —          61        (176    

Equity income (loss) from investments

    950        1,241        274        (247     —          —          —         
 

 

 

   

 

 

   

 

 

   

 

 

   

 

 

   

 

 

   

 

 

   

 

 

 

Total other income (expense)

    729        755        5,558        294        (1,175     (59     (159    
 

 

 

   

 

 

   

 

 

   

 

 

   

 

 

   

 

 

   

 

 

   

 

 

 

Income (loss) before non-controlling interests in income (loss) of consolidated entities and (provision) benefit for income taxes

    15,175        11,599        7,765        3,434        (5,565     9,920        7,722       
 

 

 

   

 

 

   

 

 

   

 

 

   

 

 

   

 

 

   

 

 

   

 

 

 

Non-controlling interests in income (loss) of consolidated entities

    —          —          —          —          15,536        —          —         
 

 

 

   

 

 

   

 

 

   

 

 

   

 

 

   

 

 

   

 

 

   

 

 

 

Income before provision for income taxes

    15,175        11,599        7,765        3,434        9,971        9,920        7,722       

(Provision) benefit for income taxes

    (566     (657     321        (1,062     (2,653     (516     (178    
 

 

 

   

 

 

   

 

 

   

 

 

   

 

 

   

 

 

   

 

 

   

 

 

 

Net income

  $ 14,609      $ 10,942      $ 8,086      $ 2,372      $ 7,318      $ 9,404      $ 7,544       
 

 

 

   

 

 

   

 

 

   

 

 

   

 

 

   

 

 

   

 

 

   

 

 

 

Selected statements of financial position data:

                 

Total assets

  $ 45,262      $ 33,079      $ 29,964      $ 37,719      $ 49,212      $ 40,419      $ 29,867       

Notes payable

  $ 4,809      $ 2,957      $ 7,120      $ 8,855      $ 5,938      $ 4,414      $ 2,284       

Total liabilities

  $ 15,751      $ 12,490      $ 14,893      $ 23,282      $ 27,766      $ 12,741      $ 8,970       

Redeemable partners’/members’ capital

  $ 85,177      $ 45,619      $ 34,219      $ 83,377      $ 95,595      $ 91,092      $ 70,173       

Partners’/members’ deficit

  $ (55,666   $ (25,030   $ (19,148   $ (68,940   $ (74,149   $ (63,414   $ (49,278    

 

59


Table of Contents
    Historical Silvercrest L.P.     Pro Forma Silvercrest
    Years Ended December 31,     Six Months Ended
June 30,
    Year
Ended
December 31,
  Six Months
Ended
June 30,
    2011     2010     2009     2008(1)     2007(2)     2012     2011     2011   2012

Selected unaudited operating data:

                 

Assets under management (in billions)(3)

  $ 10.1      $ 9.2      $ 8.8      $ 7.8      $ 10.1      $ 10.7      $ 10.6       

Adjusted EBITDA(4)

  $ 10,839      $ 9,068      $ 6,449      $ 7,107      $ 14,153      $ 6,776      $ 5,580       

Adjusted EBITDA margin(5)

    25.3     24.6     19.8     16.5     25.5     27.3     26.9    

 

(1) Effective January 1, 2009, each of the members of Silvercrest Asset Management Group LLC, or SAMG LLC, contributed their limited liability company interests in SAMG LLC to Silvercrest L.P. in return for limited partnership interests in Silvercrest L.P., and membership interests in Silvercrest GP LLC. As a result of the reorganization SAMG LLC became a wholly owned subsidiary of Silvercrest L.P. The reorganization was accounted for as a transaction between entities under common control.
(2) Includes the effect of the consolidation of certain funds that we manage. These funds include the Silvercrest Funds. The Silvercrest Funds were consolidated through the respective effective date that each fund granted various rights to unaffiliated investors, which resulted in the ultimate deconsolidation of the various Silvercrest Funds. Set forth below is a summary of consolidated fund-related statement of operations data that is included in the 2007 financial data:

 

  Revenue $ 7,229
  Expenses $ 570

 

  The consolidation of the various Silvercrest Funds had no net effect on net income or members’ capital.

 

(3) Reflected as of the last day of the period.
(4) To provide investors with additional insight, promote transparency and allow for a more comprehensive understanding of the information used by management in its financial and operational decision-making, we supplement our consolidated financial statements presented on a GAAP basis with Adjusted EBITDA, a non-GAAP financial measure of earnings. EBITDA represents net income before income tax expense, interest income, interest expense, depreciation and amortization. We define Adjusted EBITDA as EBITDA without giving effect to professional fees associated with acquisitions or financing transactions, losses on forgiveness of notes receivable from our principals, gains on extinguishment of debt or other obligations related to acquisitions, impairment charges and losses on disposals or abandonment of assets and leaseholds, client reimbursements and fund redemption costs, severance and other similar expenses, but including partner incentive allocations as an expense. Our management uses Adjusted EBITDA as a financial measure to evaluate the profitability and efficiency of our business model. We use this non-GAAP financial measure to assess the strength of the underlying operations of our business. These adjustments, and the non-GAAP financial measure that is derived from them, provide supplemental information to analyze our operations between periods and over time. Investors should consider our non-GAAP financial measure in addition to, and not as a substitute for, financial measures prepared in accordance with GAAP.

 

60


Table of Contents

The following table contains a reconciliation of net income to Adjusted EBITDA (amounts in thousands).

 

    Years Ended
December 31,
    Six Months Ended
June 30,
 
    2011     2010     2009     2008     2007     2012     2011  
    (in thousands)  

Reconciliation of non-GAAP financial measures:

             

Net income

  $ 14,609      $ 10,942      $ 8,086      $ 2,372      $ 7,318      $ 9,404      $ 7,544   

Provision (benefit) for income taxes

    566        657        (321     1,062        2,653        516        178   

Interest expense

    164        241        467        613        705        206        75   

Interest income

    (187     (231     (213     (358     (516     (86     (92

Partner/member incentive allocations (A)

    (8,775     (5,173     (2,591     (7,171     (7,215     (4,448     (3,449

Non-performance fee related equity method (gains) losses

    —          —          —          247        —          —          —     

Depreciation and amortization

    1,469        1,379        1,531        1,539        1,206        955        645   

Equity-based compensation

    1,060        583        —          —          130        806        496   

Other adjustments (B)

    1,933        670        (460     8,803        9,872        (577     183   
 

 

 

   

 

 

   

 

 

   

 

 

   

 

 

   

 

 

   

 

 

 

Adjusted EBITDA

  $ 10,839      $ 9,068      $ 6,499      $ 7,107      $ 14,153      $ 6,776      $ 5,580   
 

 

 

   

 

 

   

 

 

   

 

 

   

 

 

   

 

 

   

 

 

 

 

  (A) Partner/member incentive allocations have historically been treated as distributions of net income and recorded when paid. Upon the completion of the reorganization and this offering, we will account for partner incentive payments as an expense in our statement of operations and have reflected the related adjustments in our pro forma financial information. Accordingly, this will have the effect of increasing compensation expense relative to the amounts that have been recorded historically in our financial statements. See “Unaudited Pro Forma Financial Information.”
  (B) Other adjustments consist of the following:

 

     Year Ended December 31,     Six Months Ended
June 30,
 
     2011     2010     2009     2008     2007     2012     2011  

Loss on forgiveness of notes receivable (a)

   $ 34      $ 508      $ —        $ —        $ —        $ —        $ —     

Gain on extinguishment of debt (b)

     —          —          (3,934     —          (461     —          —     

Gain on settlement with former LongChamp shareholders (b)

     —          —          (926     —          —          —          —     

Write-off of LongChamp revenue (b)

     —          64        557        —          —          —          —     

Loss on sub-lease (c)

     150        —          —          —          —          (42     192   

Lease abandonment charge (d)

     —          —          1,154        —          —          (662     —     

Goodwill, intangible, and fixed asset impairment charge (e)

     —          —          1,691        9,599        9,402        —          —     

Client reimbursement

     —          —          1,132        —          —          —          —     

Fund redemption costs (f)

     827        —          —          —          —          9        —     

IPO professional fees

     578        —          —          —          —          103        —     

Milbank acquisition costs (g)

     222        —          —          —          —          15        —     

Severance

     69        100        —          —          —          —          —     

Change in value of options granted to equity holders (h)

     —          (2     (134     (796     931        —          —     

Other (i)

     53        —          —          —          —          —          (9
  

 

 

   

 

 

   

 

 

   

 

 

   

 

 

   

 

 

   

 

 

 

Total other adjustments

   $ 1,933      $ 670      $ (460   $ 8,803      $ 9,872      $ (577   $ 183   
  

 

 

   

 

 

   

 

 

   

 

 

   

 

 

   

 

 

   

 

 

 

 

  (a) Represents remaining balance on notes originally issued in connection with the issuance of equity that were forgiven in connection with the termination of principals.
  (b) In 2009, we entered into a settlement agreement with the former owners of LGI to close the business of LGI, which was acquired by us in 2007. All agreements between our company and the former owners of LGI were terminated. LGI was ultimately wound down in 2009. For further explanation of the closing of the LGI business, see Note 10 to the audited consolidated financial statements of Silvercrest L.P. and subsidiaries included elsewhere in this prospectus.

 

61


Table of Contents
  (c) Reflects a charge taken for the difference, on a present value basis, between the per square foot rental rate for our company’s primary lease and a sub-lease that we signed in 2011 with a sub-tenant for our headquarters in New York.
  (d) Reflects a charge and subsequent reversal for the remaining rent expense on a portion of our unutilized space at our headquarters that we abandoned in 2009 and reoccupied in May 2012. A portion of this space is subleased through September 29, 2017.
  (e) Includes goodwill and intangibles impairment charges related to the closing of our LGI business. Also reflects an impairment charge related to the write-off of leasehold improvements in the abandoned space in 2009.
  (f) Includes the costs associated with the reimbursement to one of our funds for the difference between the value of certain investor redemptions and the actual proceeds of the underlying securities in 2011.
  (g) Reflects the legal and accounting fees associated with the closing of the Milbank acquisition that were expensed in 2011. Also reflects expenses related to relocating Milbank personnel and operations to our headquarters that were incurred during the six months ended June 30, 2012.
  (h) Reflects the change in fair value of options that were granted to previous equity holders to purchase membership in Silvercrest Asset Management Group LLC. The options expired on April 30, 2010.
  (i) Represents professional fees related to the Milbank acquisition and a Silvercrest fund.

 

(5) Adjusted EBITDA margin is calculated by dividing Adjusted EBITDA by total revenue.

 

62


Table of Contents

UNAUDITED PRO FORMA CONSOLIDATED FINANCIAL INFORMATION

The following unaudited consolidated pro forma financial statements present the consolidated results of operations and financial condition of Silvercrest and its predecessor, Silvercrest L.P., assuming that all of the transactions described in the four bullet points below had been completed as of January 1, 2011 with respect to the unaudited pro forma consolidated statement of operations data for the six months ended June 30, 2012 and the year ended December 31, 2011, and as of June 30, 2012 and December 31, 2011 with respect to the unaudited pro forma consolidated statement of financial condition data as of June 30, 2012 and December 31, 2011, respectively. The pro forma adjustments are based on available information and upon assumptions that our management believes are reasonable in order to reflect, on a pro forma basis, the impact of these transactions and this offering on the historical financial information of Silvercrest L.P.

The pro forma adjustments principally give effect to the following transactions:

 

   

the acquisitions of Milbank Winthrop & Co., Inc., which closed on November 1, 2011, and MW Commodity Advisors, LLC, which closed on April 1, 2012 (included as an adjustment for the period ended December 31, 2011);

 

   

the reorganization described in “The Reorganization and Our Holding Company Structure,” which will occur immediately prior to the consummation of this offering, including our agreement to return 85% of the tax benefits that we receive as a result of our ability to step up our tax basis in the partnership units of Silvercrest L.P. that we acquire from our partners;

 

   

the amendment of the partnership agreement of Silvercrest L.P., effective as of the consummation of this offering, to eliminate the call and put rights of Silvercrest L.P. and its partners, respectively upon a partner’s death, or, if applicable, termination of employment, which required all partnership units to be classified as temporary equity in Silvercrest L.P.’s consolidated financial statements; and

 

   

the sale of shares of our Class A common stock in this offering at an assumed offering price of $         per share (the midpoint of the price range set forth on the cover of this prospectus) and the application of the proceeds therefrom, after payment of assumed underwriting discounts and estimated offering expenses payable by us (assuming no exercise of the underwriters’ option to purchase additional shares).

The pro forma adjustments for the acquisitions of Milbank Winthrop & Co., Inc. and MW Commodity Advisors, LLC described above are not included in the unaudited pro forma consolidated statement of operations data and statement of financial condition data for the six months ended June 30, 2012 because the acquisition of Milbank Winthrop & Co., Inc. was completed on November 1, 2011 and the acquisition is already reflected in the unaudited financial statements of Silvercrest L.P. for the six months ended June 30, 2012 and the adjustments for MW Commodity Advisors, LLC are de minimis.

The unaudited consolidated pro forma financial information of Silvercrest and its predecessor should be read together with “The Reorganization and Our Holding Company Structure,” “Management’s Discussion and Analysis of Financial Condition and Results of Operations” and the historical consolidated financial statements of Silvercrest L.P., Milbank Winthrop & Co., Inc. and MW Commodity Advisors, LLC and related notes included elsewhere in this prospectus.

The unaudited consolidated pro forma financial information is included for informational purposes only and does not purport to reflect our results of operations or financial condition that would have occurred had we operated as a public company during the periods presented. The unaudited consolidated pro forma financial information should not be relied upon as being indicative of our results of operations or financial condition had the transactions contemplated in connection with the reorganization and this offering been completed on the dates assumed. The unaudited consolidated pro forma financial information also does not project the results of operations or financial condition for any future period or date.

 

63


Table of Contents

UNAUDITED PRO FORMA CONSOLIDATED STATEMENT OF FINANCIAL CONDITION AS OF DECEMBER 31, 2011

 

     Silvercrest
L.P.
Historical
    Business
Acquisition(1)
    Silvercrest
L.P.
Including
Business
Acquisition
    Offering
Adjustments(2)
     Offering
Adjustments
Pro Forma
Note
  Silvercrest
Asset
Management
Group Inc.
Consolidated
Pro Forma
 

Assets:

             

Cash and cash equivalents

   $ 7,354      $ 3      $ 7,357         (A),(C)  

Restricted certificates of deposit and escrow

     1,130        —          1,130          

Investments

     1,128        —          1,128          

Receivables, net

     2,238        4        2,242          

Due from Silvercrest Funds

     2,043        —          2,043          

Furniture, equipment and leasehold improvements, net

     2,275        —          2,275          

Goodwill

     14,683        112        14,795          

Intangible assets, net

     13,810        —          13,810          

Prepaid expenses and other assets

     601        —          601         (A)  
  

 

 

   

 

 

   

 

 

   

 

 

      

 

 

 

Total assets

   $ 45,262      $ 119      $ 45,381      $                      $                
  

 

 

   

 

 

   

 

 

   

 

 

      

 

 

 

Liabilities, Redeemable Partners’ Capital and Partners’ Deficit:

             

Accounts payable and accrued expenses

   $ 4,365      $ 5      $ 4,370          

Accrued compensation

     2,915        —          2,915          

Notes payable

     4,809        —          4,809          

Deferred rent

     3,287        —          3,287          

Deferred tax and other liabilities

     375        14        389         (A)  
  

 

 

   

 

 

   

 

 

   

 

 

      

 

 

 

Total liabilities

     15,751        19        15,770          
  

 

 

   

 

 

   

 

 

   

 

 

      

 

 

 

Redeemable partners’ capital

     96,613        154        96,767         (B)  

Notes receivable from partners

     (6,024     —          (6,024      (C)  
  

 

 

   

 

 

   

 

 

   

 

 

      

 

 

 

Total redeemable partners’ capital

     90,589        154        90,743          
  

 

 

   

 

 

   

 

 

   

 

 

      

 

 

 

Commitments and Contingencies:

             

Partners’ Capital:

             

Common stock

            (A)  

Additional paid-in capital

            (A)  

Partners’ capital

     44,359          44,359         (A)  

Excess of liabilities, redeemable partners’ capital and partners’ capital over assets

     (105,437     (54     (105,491      (A)  
  

 

 

   

 

 

   

 

 

   

 

 

      

 

 

 

Total partners’ deficit

     (61,078     (54     (61,132       

Non-controlling interests

            (A)  

Total liabilities, redeemable partners’ capital and partners’ deficit

   $ 45,262      $ 119      $ 45,381      $           $     
  

 

 

   

 

 

   

 

 

   

 

 

      

 

 

 

 

64


Table of Contents

 

(1) Business Acquisition: On April 1, 2012, Silvercrest L.P. acquired 100% of the LLC interests of MW Commodity Advisors, LLC, which is the general partner of MW Commodity Strategies L.P., a fund whose investment objective is to seek superior risk adjusted returns through strategic, sector-based investments with commodity and macro trading investment managers. We refer to this acquisition as the MW Acquisition. The consolidated statement of financial condition for MW Commodity Advisors, LLC as of December 31, 2011 is derived from its audited financial statements included elsewhere in this prospectus.

Silvercrest L.P. consolidates the acquired assets and liabilities arising from the MW Acquisition effective on the date of the closing of the MW Acquisition, and has accounted for the MW Acquisition as a business combination using the acquisition method of accounting. Since the Milbank Winthrop & Co., Inc. acquisition occurred on November 1, 2011, the acquired assets and liabilities arising from such acquisition are consolidated in the Silvercrest L.P. audited consolidated statement of financial condition as of December 31, 2011, and therefore, no pro forma adjustments are required.

 

65


Table of Contents

UNAUDITED PRO FORMA CONSOLIDATED STATEMENT OF FINANCIAL CONDITION AS OF JUNE 30, 2012(1)

 

     Silvercrest
L.P.
Historical
    Offering
Adjustments(2)
     Offering
Adjustments
Pro Forma
Note
    Silvercrest
Asset
Management
Group Inc.
Consolidated
Pro Forma
 

Assets:

         

Cash and cash equivalents

   $ 2,568           (A ),(C)   

Restricted certificates of deposit and escrow

     1,018          

Investments

     74          

Receivables, net

     3,554          

Due from Silvercrest Funds

     2,033          

Furniture, equipment and leasehold improvements, net

     2,103          

Goodwill

     14,830          

Intangible assets, net

     13,087          

Prepaid expenses and other assets

     1,152           (A  
  

 

 

   

 

 

      

 

 

 

Total assets

   $ 40,419      $                      $                
  

 

 

   

 

 

      

 

 

 

Liabilities, Redeemable Partners’ Capital and Partners’ Deficit:

         

Accounts payable and accrued expenses

   $ 3,525          

Accrued compensation

     2,067          

Notes payable

     4,414          

Deferred rent

     2,399          

Deferred tax and other liabilities

     336           (A  
  

 

 

   

 

 

      

 

 

 

Total liabilities

     12,741          
  

 

 

   

 

 

      

 

 

 

Redeemable partners’ capital

     96,360           (B  

Notes receivable from partners

     (5,268        (C  
  

 

 

   

 

 

      

 

 

 

Total redeemable partners’ capital

     91,092          
  

 

 

   

 

 

      

 

 

 

Commitments and Contingencies:

         

Partners’ Capital:

         

Common stock

          (A  

Additional paid-in capital

          (A  

Partners’ capital

     45,660           (A  

Excess of liabilities, redeemable partners’ capital and partners’ capital over assets

     (109,074        (A  
  

 

 

   

 

 

      

 

 

 

Total partners’ deficit

     (63,414       

Non-controlling interests

          (A  

Total liabilities, redeemable partners’ capital and partners’ deficit

   $ 40,419      $           $     
  

 

 

   

 

 

      

 

 

 

 

(1) Business Acquisition: On April 1, 2012, Silvercrest L.P. acquired 100% of the LLC interests of MW Commodity Advisors, LLC, which is the general partner of MW Commodity Strategies L.P., a fund whose investment objective is to seek superior risk adjusted returns through strategic, sector-based investments with commodity and macro trading investment managers. We refer to this acquisition as the MW Acquisition. The consolidated statement of financial condition for MW Commodity Advisors, LLC as of December 31, 2011 is derived from its audited financial statements included elsewhere in this prospectus. Since the MW Acquisition occurred on April 1, 2012, the acquired assets and liabilities arising from such acquisition are consolidated in the Silvercrest L.P. unaudited consolidated statement of financial condition as of June 30, 2012, and therefore, no pro forma adjustments are required.

 

66


Table of Contents

UNAUDITED PRO FORMA CONSOLIDATED STATEMENT OF OPERATIONS FOR THE YEAR DECEMBER 31, 2011

 

(in thousands)

   Silvercrest
L.P.
Historical
    Milbank
Winthrop
Business
Acquisition
(1)
    MW
Commodity
Business
Acquisition
(1)
    Silvercrest
L.P.
Including
Business
Acquisitions
    Offering
Adjustments
     Offering
Adjustments
Pro Forma
Note
    Silvercrest
Asset
Management
Group Inc.
Consolidated
Pro Forma
 

Revenue:

               

Management and advisory fees

   $ 37,869      $ 4,348      $ 158      $ 42,375          

Performance fees and allocations

     85        —          —          85          

Family office services.

     4,833        387        —          5,220          
  

 

 

   

 

 

   

 

 

   

 

 

   

 

 

      

 

 

 

Total revenue

     42,787        4,735        158        47,680          
  

 

 

   

 

 

   

 

 

   

 

 

   

 

 

      

 

 

 

Expenses:

               

Compensation and benefits

     17,492        1,989        —          19,481           (D  

General and administrative

     10,849        1,278        37        12,164          
  

 

 

   

 

 

   

 

 

   

 

 

   

 

 

      

 

 

 

Total expenses

     28,341        3,267        37        31,645          
  

 

 

   

 

 

   

 

 

   

 

 

   

 

 

      

 

 

 

Income before other income (expenses)

     14,446        1,468        121        16,035          

Other income (expenses)

               

Loss on forgiveness of notes receivable

     (34     —          —          (34       

Interest income

     187        1        —          188          

Interest expense

     (164     (132     —          (296       

Other expense

     (210            —          (210       

Equity income from investments

     950        —          —          950          
  

 

 

   

 

 

   

 

 

   

 

 

   

 

 

      

 

 

 

Total other income (expenses)

     729        (131     —          598          
  

 

 

   

 

 

   

 

 

   

 

 

   

 

 

      

 

 

 

Income before provision for income taxes

     15,175        1,337        121        16,633          

Provision for income taxes

     (566     (49     (5     (620        (E  
  

 

 

   

 

 

   

 

 

   

 

 

   

 

 

      

 

 

 

Net income

     14,609        1,288        116        16,013          

Less: net income attributable to non-controlling interests

     —          —          —          —             (F  
  

 

 

   

 

 

   

 

 

   

 

 

   

 

 

      

 

 

 

Net income attributable to Silvercrest

   $ 14,609      $ 1,288      $ 116      $ 16,013      $                      $                
  

 

 

   

 

 

   

 

 

   

 

 

   

 

 

      

 

 

 

Net income per share:

               

Basic

                $     
               

 

 

 

Diluted

                $     
               

 

 

 

Weighted average shares outstanding:

               

Basic

                $     
               

 

 

 

Diluted

                $     
               

 

 

 

 

(1) Business Acquisition: Silvercrest L.P. consolidates the statements of operations of Milbank Winthrop & Co., Inc. and MW Commodity Advisors, LLC effective on the date of the closing of these acquisitions, and has accounted for them as business combinations using the acquisition method of accounting.

 

67


Table of Contents
(2) Offering Adjustments:

(A) From this offering, we expect to receive net proceeds from our sale of Class A common stock of approximately $         million, based on an assumed initial public offering price of $         per share (the midpoint in the price range set forth on the cover of this prospectus), after deducting assumed underwriting discounts and estimated offering expenses payable by us (assuming no exercise of the underwriters’ option to purchase additional shares). We intend to use approximately $         million of the net proceeds from this offering to purchase          Class B units of Silvercrest L.P. from its current limited partners. The purchase price for the Class B Units will be determined by the public offering price of our Class A common stock in this offering, less the per share amount of offering expenses incurred by us. We intend to use the remaining net proceeds of this offering, including any proceeds from the exercise of the underwriters’ option to purchase additional shares, for general corporate purposes, which may include business operations, investments in our business, the development of new investment strategies and strategic acquisitions. We will enter into a tax receivable agreement with current partners of Silvercrest L.P., and any future holders of Class B units, that will require us to pay them 85% of the amount of cash savings, if any, in U.S. federal, state and local income tax that we actually realize (or are deemed to realize in the case of an early termination payment by us, or a change in control, as discussed below) as a result of the increases in tax basis and certain other tax benefits related to entering into the tax receivable agreement, including tax benefits attributable to payments under the tax receivable agreement. This will be our obligation and not the obligation of Silvercrest L.P. This liability of $         million is included in pro forma other liabilities. We expect to benefit from the remaining 15% of cash savings, if any, realized. For purposes of the tax receivable agreement, cash savings in income tax will be computed by comparing our actual income tax liability to the amount of such taxes that we would have been required to pay had there been no increase in our share of the tax basis of the tangible and intangible assets of Silvercrest L.P. The term of the tax receivable agreement will commence upon consummation of this offering and will continue until (i) all such tax benefits have been utilized or expired, (ii) the tax receivable agreement with a principal automatically terminates due to a breach by such principal of his or her non-solicitation covenants with our company, or (iii) the termination by our company of a principal with cause, unless we exercise our right to terminate the tax receivable agreement for an amount based on an agreed-upon value of payments remaining to be made under the agreement.

As illustrated below, the consolidated pro forma statement of financial condition amounts of common stock and additional paid-in capital at December 31, 2011 were determined by combining the pro forma adjusted net of $         million, the $         million deferred tax asset that arises as a result of this offering and the $         million tax receivable liability to the selling partners of Silvercrest L.P., which also arises as a result of this offering.

 

Silvercrest L.P. excess of liabilities, redeemable partners’ capital and partners’ capital over assets

   $            

Deferred tax asset

   $            

Tax receivable liability to selling partners

   $            

Total

   $            

Common stock

   $            

Additional paid-in capital

   $            

Total

   $            

(B) Represents the elimination of redeemable partners’ capital as the Silvercrest L.P. limited partnership agreement will be amended as of the completion of this offering by removing the call and put rights of Silvercrest L.P. and its partners, respectively.

(C) Represents the satisfaction of partner notes receivable related to three of our named executive officers. These notes were satisfied on September 18, 2012.

(D) This adjustment reflects the treatment of our historical partner incentive payments that were recorded as distributions prior to the reorganization and this offering as compensation expense.

(E) Reflects the impact of federal, state and local income taxes on the income of Silvercrest. As a limited partnership, Silvercrest L.P. has not been subject to these taxes, although it has been liable for the New York City

 

68


Table of Contents

Unincorporated Business Tax. The effective rate of pro forma income tax is estimated to be approximately     %, and was determined by combining the projected federal, state and local income taxes.

(F) Represents the non-controlling interest allocation of     % (assuming no exercise of the underwriters’ option to purchase additional shares) of the income of Silvercrest to Silvercrest L.P.

Business acquisitions:

The following table summarizes the pro forma impact to the Silvercrest L.P. historical consolidated statement of financial condition from the MW Commodity Advisors, LLC acquisition. For purposes of determining the adjustments to the unaudited consolidated pro forma statement of financial condition as of December 31, 2011, the MW Commodity Advisors, LLC acquisition is assumed to have occurred on that date.

 

(in thousands)

   MW
Commodity
Advisors,
LLC
Historical
     Pro Forma
Adjustments
    Pro Forma
Note
    MW Commodity
Advisors, LLC
Pro Forma
 

Assets:

         

Cash and cash equivalents

   $ 3       $ —          $ 3   

Receivables, net

     4         —            4   

Goodwill

     —           112        (1     112   

MW Commodity Strategies, L.P.:

            —     

Cash and cash equivalents

     141         (141     (2     —     

Investments in Funds

     29,920         (29,920     (2     —     

Prepaid expenses and other assets

     —           —            —     
  

 

 

    

 

 

     

 

 

 

Total assets

   $ 30,068       $ (29,949     $ 119   
  

 

 

    

 

 

     

 

 

 

Liabilities, Redeemable Members’ Capital and Members’ Deficit:

         

Accounts payable and accrued expenses

   $ 5       $ —          $ 5   

Deferred tax and other liabilities

     —           14        (3     14   

MW Commodity Strategies, L.P.:

         

Accrued expenses

     27         (27     (2     —     

Other liabilities

     21         (21     (2     —     

Redemptions payable

     195         (195     (2     —     
  

 

 

    

 

 

     

 

 

 

Total liabilities

     248         (229       19   
  

 

 

    

 

 

     

 

 

 

Redeemable members’ capital

     —           100        (4     100   
     —           54        (5     54   
  

 

 

    

 

 

     

 

 

 

Total redeemable members’ capital

     —           154          154   
  

 

 

    

 

 

     

 

 

 

Commitments and Contingencies:

         

Member’s Equity:

         

Member’s equity

     71         (71     (6     —     

Excess of liabilities, redeemable members’ capital and members’ capital over assets

     —           (54     (5     (54
  

 

 

    

 

 

     

 

 

 

Total MW Commodity Advisors, LLC Member's Equity

     71         (125     (2     (54
  

 

 

    

 

 

     

 

 

 

Minority interests in MW Commodity Strategies, L.P

     29,749         (29,749       —     
  

 

 

    

 

 

     

 

 

 

Total member’s equity (deficit)

     29,820         (29,874       (54
  

 

 

    

 

 

     

 

 

 

Total liabilities, redeemable partners’ capital and partners’ deficit

   $ 30,068       $ (29,949     $ 119   
  

 

 

    

 

 

     

 

 

 

 

69


Table of Contents

The following table summarizes the pro forma impact to the Silvercrest L.P. historical consolidated statement of operations from the MW Commodity Advisors, LLC acquisition. For purposes of determining the adjustments to the unaudited consolidated pro forma statement of operations for the year ended December 31, 2011, the MW Commodity Advisors, LLC acquisition is assumed to have occurred on January 1, 2011.

 

(in thousands)

  MW Commodity
Advisors, LLC
Historical Twelve
Months
Ended December 31,
2011
    Pro Forma
Adjustments
    Pro Forma
Note
    MW Commodity
Advisors, LLC Pro
Forma Twelve
Months
Ended December 31,
2011
 

Revenue:

       

Investment advisory fees

  $ —        $ 158        (7   $ 158   

MW Commodity Strategies, L.P.:

       

Interest

    —          —            —     
 

 

 

   

 

 

     

 

 

 

Total revenue

    —          158          158   
 

 

 

   

 

 

     

 

 

 

Expenses:

       

General and administrative

    37        —            37   

MW Commodity Strategies, L.P.:

       

General and administrative

    58        (58     (2     —     
 

 

 

   

 

 

     

 

 

 

Total expenses

    95        (58       37   
 

 

 

   

 

 

     

 

 

 

(Loss) income before net loss from MW Commodity Strategies, L.P.

    (95     216          121   

Net loss from MW Commodity Strategies, L.P.:

       

Unrealized loss on investments in funds, net

    (2,287     2,287        (2     —     

Realized loss on investments in Funds, net

    (289     289        (2     —     
 

 

 

   

 

 

     

 

 

 

Total net (loss) from investment activities of Consolidated Milbank Partnerships

    (2,576     2,576          —     
 

 

 

   

 

 

     

 

 

 

(Loss) income before provision for income taxes

    (2,671     2,792          121   

Provision for income taxes

    —          (5     (8     (5
 

 

 

   

 

 

     

 

 

 

Net (loss) income

    (2,671     2,787          116   
 

 

 

   

 

 

     

 

 

 

Minority interest in MW Commodity Strategies, L.P.

    2,793        (2,793     (2     —     
 

 

 

   

 

 

     

 

 

 

Net income attributable to MW Commodity Advisors, LLC

  $ 122      $ (6     $ 116   
 

 

 

   

 

 

     

 

 

 

 

(1) Represents the pro forma goodwill recorded upon the completion of the MW Commodity acquisition.
(2) Upon closing of Silvercrest L.P.’s acquisition of the LLC interests of MW Commodity Advisors, LLC, the unaffiliated investors in MW Commodity Strategies, L.P. were granted rights to provide that a simple majority of the fund's unaffiliated investors will have the right, without cause, to remove the general partner or equivalent and investment adviser or equivalent of the partnership or to accelerate the liquidation date of that partnership in accordance with certain procedures. The granting of these rights resulted in the deconsolidation of MW Commodity Strategies, L.P. and in the accounting of Silvercrest L.P.'s interest in MW Commodity Strategies, L.P. under the equity method. These adjustments represent the adjustments to deconsolidate the assets of MW Commodity Strategies, L.P.
(3) Pursuant to the purchase agreement to acquire LLC interests of MW Commodity Advisors, LLC, certain call rights were granted by Silvercrest L.P. to the former sole member of MW Commodity Advisors, LLC to repurchase the LLC interests subject to the following terms:

 

  (i)

if Silvercrest L.P. terminates the employment of the former sole member of MW Commodity Advisors, LLC without cause, as defined in the purchase agreement, then the former sole member shall have the

 

70


Table of Contents
 

right to purchase the LLC interests from Silvercrest L.P. in an amount equal to the revenue, as defined in the purchase agreement, assigned or attributable to investments of limited partners in MW Commodity Strategies, L.P. for the most recent calendar year, multiplied by two, proceeding the date on which the call right is exercised, or;

 

  (ii) if, within three years of the closing of the MW Commodity Advisors, LLC acquisition, Silvercrest L.P. exercises a change of control (excluding an initial public offering), then the former sole member will have the right to purchase the LLC interests from Silvercrest L.P. in an amount equal to the revenue, as defined in the purchase agreement, assigned or attributable to investments of limited partners in MW Commodity Strategies, L.P. for the most recent calendar year, multiplied by two, proceeding the date on which the call right is exercised.

 

     The pro forma adjustment represents a liability equal to the estimated fair value of the call rights. A Monte Carlo simulation was utilized to estimate the fair value of the call rights. The call right was valued at $14,100 and vested immediately.

 

(4) Represents the estimated fair value of the shares of Silvercrest L.P. and Silvercrest GP LLC issued in connection with the MW Commodity acquisition.
(5) Represents the adjustment to the redemption value at December 31, 2011 of the shares of Silvercrest L.P. and Silvercrest GP LLC issued in connection with the MW Commodity acquisition.
(6) Represents the elimination of historical MW Commodity Advisors, LLC member's equity of $71,000.
(7) Represents management fees of $158,000 earned by MW Commodity Advisors, LLC from MW Commodity Strategies, L.P. which were eliminated in the historical consolidated statement of operations.
(8) Represents the provision of income taxes for NYC Unincorporated Business Tax of $5,000. Silvercrest L.P. is a partnership for income tax purposes.

The following table summarizes the pro forma impact to the Silvercrest L.P. historical consolidated statement of operations from the Milbank Winthrop & Co., Inc. acquisition. For purposes of determining the adjustments to the unaudited consolidated pro forma statement of operations for the year ended December 31, 2011, the Milbank Winthrop & Co., Inc. acquisition is assumed to have occurred on January 1, 2011.

 

(in thousands)

  Milbank Winthrop
& Co., Inc.
Historical
Nine Months Ended
September 30, 2011
    Pro Forma
Adjustments
    Pro Forma
Note
    Milbank Winthrop
& Co., Inc.
Pro Forma Ten
Months Ended
October 31, 2011
 

Revenue:

       

Investment advisory fees

  $ 1,502      $ 2,846        (1   $ 4,348   

Family office services

    —          387        (2     387   

Other income

    1        —            1   

Consolidated Milbank Partnerships:

          —     

Dividends

    1,629        (1,629     (3     —     

Interest

    394        (394     (3     —     
 

 

 

   

 

 

     

 

 

 

Total revenue

    3,526        1,210          4,736   
 

 

 

   

 

 

     

 

 

 

Expenses:

       

Compensation and benefits

    3,780        (1,791     (4     1,989   

General and administrative

    589        689        (5     1,278   

Interest

    —          132        (6     132   

Consolidated Milbank Partnerships:

          —     

Management and advisory fees

    1,410        (1,410     (3     —     

Interest and dividends

    233        (233     (3     —     

General and administrative

    393        (393     (3     —     
 

 

 

   

 

 

     

 

 

 

Total expenses

    6,405        (3,006       3,399   
 

 

 

   

 

 

     

 

 

 

 

71


Table of Contents

(in thousands)

  Milbank Winthrop
& Co., Inc.
Historical
Nine Months Ended
September 30, 2011
    Pro Forma
Adjustments
    Pro Forma
Note
  Milbank Winthrop
& Co., Inc.
Pro Forma Ten
Months Ended
October 31, 2011
 

Loss before net gains from Consolidated Milbank Partnerships.

  $ (2,879   $ 4,216        $ 1,337   

Net gain (loss) from investment activities of Consolidated Milbank Partnerships:

       

Realized gain on investments in securities, net

    4,988        (4,988   (3)     —     

Realized gain on investments in funds, net

    767        (767   (3)     —     

Unrealized loss on investments in securities, net

    (19,574     19,574      (3)     —     

Unrealized loss on investments in funds, net

    (21,156     21,156      (3)     —     
 

 

 

   

 

 

     

 

 

 

Total net gain (loss) from investment activities of Consolidated Milbank Partnerships

    (34,975     34,975          —     
 

 

 

   

 

 

     

 

 

 

Loss before provision for income taxes

    (37,854     39,191          1,337   

Provision for income taxes

    (330     281      (7)     (49
 

 

 

   

 

 

     

 

 

 

Net loss

    (38,184     39,472          1,288   
 

 

 

   

 

 

     

 

 

 

Minority interest in Consolidated Milbank Partnerships

    (38,507     38,507      (3)     —     
 

 

 

   

 

 

     

 

 

 

Net income attributable to Milbank Winthrop & Co., Inc.

  $ 323      $ 965        $ 1,288   
 

 

 

   

 

 

     

 

 

 

 

(1) Represents investment advisory fee revenue associated with a previous Milbank Winthrop & Co., Inc. principal who did not join Silvercrest L.P. Also represents adjustment for $3,251,000 of investment advisory fees from the Milbank partnerships for the nine months ended September 30, 2011 that were eliminated in consolidation. Also, includes the adjustment for $393,000 of investment advisory fees earned in October 2011.
(2) Represents adjustment for $379,000 of fund administration services fees from the Milbank partnerships for the nine months ended September 30, 2011 that were eliminated in consolidation. Also, includes the adjustment for $8,000 of fund administration services fees earned in October 2011.
(3) Upon closing of Silvercrest L.P.’s acquisition of certain assets of Milbank, Silvercrest L.P. unaffiliated investors in each Milbank partnership were granted rights to provide that a simple majority of the fund’s unaffiliated investors will have the right, without cause, to remove the general partner or equivalent and investment adviser or equivalent of that partnership or to accelerate the liquidation date of that partnership in accordance with certain procedures. The granting of these rights resulted in the deconsolidation of such investment partnerships and in the accounting of Silvercrest L.P.’s interest in these partnerships under the equity method. These adjustments represent the adjustments to deconsolidate the assets of these partnerships.
(4) Upon the acquisition by Silvercrest L.P., the Milbank group is subject to a compensation cap equal to 42% of Milbank’s revenue. This adjustment represents the reduction to historical Milbank compensation and benefits expense to the compensation cap level.
(5) Includes $520,000 of amortization expense for acquired intangible assets related to the Milbank acquisition, and additional estimated general and administrative expenses of $169,000 such as increased audit fees and referral fees to the former principal of Milbank that did not join Silvercrest L.P.
(6) Pursuant to the terms of the asset purchase agreement between Milbank and Silvercrest L.P., Silvercrest L.P. issued a promissory note for $3.2 million to Milbank. Pro forma interest expense on the note is $132,000 for the ten months ended December 31, 2011.
(7) Represents the elimination of Milbank’s historical corporate provision for income taxes of $330,000 and the provision of income taxes for NYC Unincorporated Business Tax of $49,000. Silvercrest L.P. is a partnership for income tax purposes.

 

72


Table of Contents

UNAUDITED PRO FORMA CONSOLIDATED STATEMENT OF OPERATIONS FOR THE SIX MONTHS ENDED JUNE 30, 2012(1)

 

(in thousands)

   Silvercrest L.P.
Historical
    Offering
Adjustments
(2)
     Offering
Adjustments
Pro Forma
Note
    Silvercrest
Asset
Management
Group Inc.
Consolidated
Pro Forma
 

Revenue:

         

Management and advisory fees

   $ 22,327          

Performance fees and allocations

     16          

Family office services

     2,444          
  

 

 

   

 

 

      

Total revenue

     24,787          
  

 

 

   

 

 

      

 

 

 

Expenses:

         

Compensation and benefits

     9,600           (D  

General and administrative

     5,208          
  

 

 

   

 

 

      

Total expenses

     14,808          
  

 

 

   

 

 

      

 

 

 

Income before other income

     9,979          

Other income

         

Other income

     61          

Interest income

     86          

Interest expense

     (206       
  

 

 

   

 

 

      

 

 

 

Total other income

     (59       
  

 

 

   

 

 

      

 

 

 

Income before provision for income taxes

     9,920          

Provision for income taxes

     (516        (E  
  

 

 

   

 

 

      

 

 

 

Net income

     9,404          

Less: net income attributable to non-controlling interests

     —             (F  

Net income attributable to Silvercrest

   $ 9,404      $           $     
  

 

 

   

 

 

      

 

 

 

Net income per share:

         

Basic

          $     
         

 

 

 

Diluted

          $     
         

 

 

 

Weighted average shares outstanding:

         

Basic

         
         

 

 

 

Diluted

         
         

 

 

 

 

(1) Business Acquisition: On April 1, 2012, Silvercrest L.P. acquired 100% of the LLC interests of MW Commodity Advisors, LLC, which is the general partner of MW Commodity Strategies L.P., a fund whose investment objective is to seek superior risk adjusted returns through strategic, sector-based investments with commodity and macro trading investment managers. We refer to this acquisition as the MW Acquisition. Due to the insignificance of the MW Acquisition, a consolidated statement of operations for MW Commodity Advisors, LLC for the six months ended June 30, 2012 is not included in this prospectus.

 

(2) Offering Adjustments:

(A) From this offering, we expect to receive net proceeds from our sale of Class A common stock of approximately $         million, based on an assumed initial public offering price of $         per share (the midpoint in the price range set forth on the cover of this prospectus), after deducting assumed underwriting discounts and estimated offering expenses payable by us (assuming no exercise of the underwriters’ option to purchase

 

73


Table of Contents

additional shares). We intend to use approximately $         million of the net proceeds from this offering to purchase Class B units of Silvercrest L.P. from its current limited partners. The purchase price for the Class B units will be determined by the public offering price of our Class A common stock in this offering, less the amount of offering expenses incurred by us on a per share basis. We intend to use the remaining net proceeds of this offering, including any proceeds from the exercise of the underwriters’ option to purchase additional shares, for general corporate purposes, which may include business operations, investments in our business, the development of new investment strategies and strategic acquisitions. We will enter into a tax receivable agreement with current partners of Silvercrest L.P., and any future holders of Class B units, that will require us to pay them 85% of the amount of cash savings, if any, in U.S. federal, state and local income tax that we actually realize (or are deemed to realize in the case of an early termination payment by us, or a change in control, as discussed below) as a result of the increases in tax basis and certain other tax benefits related to entering into the tax receivable agreement, including tax benefits attributable to payments under the tax receivable agreement. This will be our obligation and not the obligation of Silvercrest L.P. This liability of $         million is included in pro forma other liabilities. We expect to benefit from the remaining 15% of cash savings, if any, realized. The term of the tax receivable agreement will commence upon consummation of this offering and will continue until (i) all such tax benefits have been utilized or expired, (ii) the tax receivable agreement with a principal automatically terminates due to a breach by such principal of his or her non-solicitation covenants with our company, or (iii) the termination by our company of a principal with cause, unless we exercise our right to terminate the tax receivable agreement for an amount based on an agreed-upon value of payments remaining to be made under the agreement.

As illustrated below, the common stock and additional paid-in capital at June 30, 2012 reflected on the consolidated pro forma statement of financial condition were determined by combining the pro forma adjusted net excess of liabilities, redeemable partners’ capital and partners’ capital over assets of $         million, the $         million deferred tax asset that arises as a result of this offering and the $         million tax receivable liability to the selling partners of Silvercrest L.P., which also arises as a result of this offering.

 

Silvercrest L.P. excess of liabilities, redeemable partners’ capital and partners’ capital over assets

   $                

Deferred tax asset

   $                

Tax receivable liability to selling partners

   $                

Total

   $                

Common stock

   $                

Additional paid-in capital

   $                

Total

   $                

(B) Represents the elimination of redeemable partners’ capital as the Silvercrest L.P. limited partnership agreement will be amended as of the completion of this offering by removing the call and put rights of Silvercrest L.P. and its partners, respectively.

(C) Represents the satisfaction of partner notes receivable related to three of our named executive officers. These notes were satisfied on September 18, 2012.

(D) This adjustment reflects the treatment of our historical partner incentive payments that were recorded as distributions prior to the reorganization and this offering as compensation expense.

(E) Reflects the impact of federal, state and local income taxes on the income of Silvercrest. As a limited partnership, Silvercrest L.P. has not been subject to these taxes, although it has been liable for the New York City Unincorporated Business Tax. The effective rate of pro forma income tax is estimated to be approximately       %, and was determined by combining the projected federal, state and local income taxes.

(F) Represents the non-controlling interest allocation of       % (assuming that the underwriters do not exercise the overallotment option) of the income of Silvercrest to Silvercrest L.P.

 

74


Table of Contents

MANAGEMENT’S DISCUSSION AND ANALYSIS

OF FINANCIAL CONDITION AND RESULTS OF OPERATIONS

You should read this discussion and analysis of our financial condition and results of operation in conjunction with our “Selected Historical Consolidated Financial Data” and our historical financial statements and related notes included elsewhere in this prospectus. The information in this section contains forward-looking statements (see “Special Note Regarding Forward-Looking Statements”). Our actual results may differ significantly from the results suggested by these forward-looking statements and from our historical results. Some factors that may cause our results to differ are described in the “Risk Factors” section of this prospectus. The historical financial data discussed below reflect the historical results of operations and financial condition of Silvercrest L.P. and its subsidiaries and do not give effect to our reorganization. See “Reorganization and Holding Company Structure” and “Unaudited Pro Forma Financial Information,” included elsewhere in this prospectus, for a description of our reorganization and its effect on our historical results of operations.

Overview

We are a premier, full-service wealth management firm focused on providing financial advisory and related family office services to ultra-high net worth individuals and endowments, foundations and other institutional investors. In addition to a wide range of investment capabilities, we offer a full suite of complementary and customized family office services for families seeking a comprehensive oversight of their financial affairs. During the six months ended June 30, 2012, our assets under management grew 5.9%, from $10.1 billion to $10.7 billion. During the twelve months ended December 31, 2011, our assets under management grew 9.8%, from $9.2 billion to $10.1 billion.

As part of the reorganization of our company occurring in connection with this offering, Silvercrest will become the general partner of Silvercrest, L.P, our operating company. In addition, the partnership units of all continuing partners of Silvercrest L.P. will be reclassified as Class B units that have equal economic rights to our shares of Class A common stock. After giving effect to the reorganization described above, we will hold approximately     % of the partnership interests in Silvercrest L.P. (or approximately     % if the underwriters exercise in full their option to purchase additional shares). The partners in Silvercrest L.P. following this offering, consisting of 37 of our current employees, will collectively hold the remaining approximately     % of the partnership interests in Silvercrest L.P. (or approximately     % if the underwriters in full exercise their over-allotment option). In addition, Silvercrest L.P. has issued deferred equity units exercisable for          Class B units which entitle the holder thereof to receive distributions from Silvercrest L.P. to the same extent as if the underlying Class B units were outstanding. Net profits and net losses of Silvercrest L.P. will be allocated, and distributions from Silvercrest L.P. will be made, to its current partners pro rata in accordance with their respective partnership units (and assuming the Class B units underlying all deferred equity units are outstanding). For more information on our reorganization, see “The Reorganization and Our Holding Company Structure.”

The historical results of operations discussed in this Management’s Discussion and Analysis of Financial Condition and Results of Operations are those of Silvercrest L.P. and its subsidiaries. After the completion of the reorganization, as the general partner of Silvercrest L.P., we will control its business and affairs and, therefore, consolidate its financial results with ours. In light of our employees’ collective     % partnership interest in Silvercrest L.P. immediately after the reorganization and this offering (or approximately     % if the underwriters exercise in full their option to purchase additional shares), we will reflect the interests of these employees as a non-controlling interest in our consolidated financial statements. As a result, our net income, after amounts attributable to non-controlling interests, will represent     % of Silvercrest L.P.’s net income (or approximately     % if the underwriters exercise in full their option to purchase additional shares), and similarly, outstanding shares of our Class A common stock will represent     % of the outstanding partnership units of Silvercrest L.P. (or approximately     % if the underwriters exercise in full their over-allotment option). For more information on the pro forma impact of our reorganization, see “Unaudited Pro Forma Financial Information.”

 

75


Table of Contents

Key Performance Indicators

When we review our performance, we focus on the indicators described below:

 

     For the year ended December 31,      For the six months ended
June 30,
 

(in thousands except as indicated)

   2011      2010      2009          2012              2011      

Revenue

   $ 42,787       $ 36,831       $ 32,534       $ 24,787       $ 20,779   

Income before other income (expense)

   $ 14,446       $ 10,844       $ 2,207       $ 9,979       $ 7,881   

Net income

   $ 14,609       $ 10,942       $ 8,086       $ 9,404       $ 7,544   

Adjusted EBITDA (1)

   $ 10,839       $ 9,068       $ 6,449       $ 6,776       $ 5,580   

Adjusted EBITDA margin (2)

     25.3%         24.6%         19.8%         27.3%         26.9%   

Assets under management at period end (in billions)

   $ 10.1       $ 9.2       $ 8.8       $ 10.7       $ 10.6   

Average assets under management (in billions) (3)

   $ 9.7       $ 9.0       $ 8.3       $ 10.4       $ 9.9   

 

(1) EBITDA represents net income before income tax expense, interest income, interest expense, depreciation and amortization. We define Adjusted EBITDA as EBITDA without giving effect to professional fees associated with acquisitions or financing transactions, losses on forgiveness of notes receivable from our principals, gains on extinguishment of debt or other obligations related to acquisitions, impairment charges and losses on disposals or abandonment of assets and leaseholds, client reimbursements and fund redemption costs, severance and other similar expenses, but including partner incentive allocations as an expense. See “Selected Historical Consolidated Financial Data” for a further explanation of Adjusted EBITDA and its reconciliation to net income on a basis consistent with GAAP.
(2) Adjusted EBITDA margin is calculated by dividing Adjusted EBITDA by total revenue.
(3) We have computed average assets under management by averaging assets under management at the beginning of the applicable period and assets under management at the end of the applicable period.

Revenue

We generate revenue from management and advisory fees, performance fees, and family office services fees. Our management and advisory fees are generated by managing assets on behalf of separate accounts and acting as investment adviser for various investment funds. Our performance fees relate to assets managed in external investment strategies in which we have a revenue sharing arrangement and in funds in which we have no partnership interest. Our management and advisory fees and family office services fees income is recognized through the course of the period in which these services are provided. Income from performance fees is recorded at the conclusion of the contractual performance period when all contingencies are resolved. In certain arrangements, we are only entitled to receive performance fees and allocations when the return on assets under management exceeds certain benchmark returns or other performance targets.

The discretionary investment management agreements for our separately managed accounts do not have a specified term. Rather, each agreement may be terminated by either party at any time upon written notice of termination to the other party. The investment management agreements for our private funds are generally in effect from year to year, and may be terminated at the end of any year (or, in certain cases, on the anniversary of execution of the agreement) (i) by us upon 30 or 90 days’ prior written notice and (ii) after receiving the affirmative vote of a specified percentage of the investors in the private fund that are not affiliated with us, by the private fund on 60 or 90 days’ prior written notice. The investment management agreements for our private funds may also generally be terminated effective immediately by either party where the non-terminating party (i) commits a material breach of the terms subject, in certain cases, to a cure period, (ii) is found to have committed fraud, gross negligence or willful misconduct or (iii) terminates, become bankrupt, becomes insolvent or dissolves. Each of our investment management agreements contains customary indemnification obligations from us to our clients. As of June 30, 2012, $6.7 billion and $0.9 billion of our assets under management were concentrated in discretionary managed accounts and private funds, respectively, which represented approximately 81% and 19%, respectively, of our management and advisory fees revenue for the six months

 

76


Table of Contents

ended June 30, 2012. As of June 30, 2011, $6.4 billion and $0.7 billion of our assets under management were concentrated in discretionary managed accounts and private funds, respectively, which represented approximately 87% and 13%, respectively, of our management and advisory fees revenue for the six months ended June 30, 2011. As of December 31, 2011, $6.2 billion and $0.8 billion of our assets under management were concentrated in discretionary managed accounts and private funds, respectively, which represented approximately 86% and 14% respectively, of our management and advisory fees revenue for the year ended December 31, 2011. As of December 31, 2010, $5.7 billion and $0.7 billion, of our assets under management were concentrated in discretionary managed accounts and private funds, respectively, which represented approximately 85% and 15%, respectively, of our management and advisory fees revenue for the year ended December 31, 2010. As of December 31, 2009, $5.3 billion and $0.8 billion of our assets under management were concentrated in discretionary managed accounts and private funds, respectively, which represented approximately 82% and 18%, respectively, of our management and advisory fees revenue for the year ended December 31, 2009. For the six months ended June 30, 2011, discretionary managed accounts and private funds revenue was $16.1 million and $2.4 million, respectively. For the year ended December 31, 2011, discretionary managed accounts and private funds revenue was $32.5 million and $5.4 million, respectively. For the year ended December 31, 2010, discretionary managed accounts and private funds revenue was $27.5 million and $4.9 million, respectively. For the year ended December 31, 2009, discretionary managed accounts and private funds revenue was $24.0 million and $5.3 million, respectively.

Our advisory fees are primarily driven by the level of our assets under management. Our assets under management increase or decrease based on the net inflows or outflows of funds into our various investment strategies and the investment performance of our clients’ accounts. In order to increase our assets under management and expand our business, we must develop and market investment strategies that suit the investment needs of our target clients and provide attractive returns over the long term. Our ability to continue to attract clients will depend on a variety of factors including, among others:

 

   

our ability to educate our target clients about our classic value investment strategies and provide them with exceptional client service;

 

   

the relative investment performance of our investment strategies, as compared to competing products and market indices;

 

   

competitive conditions in the investment management and broader financial services sectors;

 

   

investor sentiment and confidence; and

 

   

our decision to close strategies when we deem it to be in the best interests of our clients.

The majority of advisory fees that we earn on separately-managed accounts are based on the value of assets under management on the last day of each calendar quarter. Most of our advisory fees are billed quarterly in advance on the first day of each calendar quarter. Our basic annual fee schedule for management of clients’ assets in separately managed accounts is: (i) for managed equity or balanced portfolios, 1% of the first $10 million and 0.60% on the balance, (ii) for managed fixed income only portfolios, 0.40% on the first $10 million and 0.30% on the balance and (iii) for the municipal value strategy, 0.65%. Our fee for monitoring non-discretionary assets can range from 0.05% to 0.01%, but can also be incorporated into an agreed-upon fixed family office service fee. The majority of our client relationships pay a blended fee rate since they are invested in multiple strategies.

Management fees earned on investment funds that we advise are calculated based on the net assets of the funds. Some funds calculate investment fees based on the net assets of the funds as of the last business day of each calendar quarter, whereas other funds calculate investment fees based on the value of net assets on the first business day of the month. Depending on the investment fund, fees are paid either quarterly in advance or quarterly in arrears. For our private funds, the fees range from 0.25% to 1.5% annually.

 

77


Table of Contents

Average management fee is calculated by dividing our actual revenue earned over a period by our average assets under management during the same period (which is calculated by averaging quarter-end assets under management for the applicable period). Our average management fee was 0.43% and 0.37% for the six months ended June 30, 2012 and 2011, respectively, and 0.39%, 0.36% and 0.35% for the years ended December 31, 2011, 2010 and 2009, respectively. Increases in our total average management fee rates are primarily the result of a change in the mix and increased concentration of our assets under management in our equities strategies whose fee rates are higher than those of other investment strategies. Advisory fees are also adjusted for any cash flows into or out of a portfolio, where the cash flow represents greater than 10% of the value of the portfolio. Silvercrest L.P. has authority to take fees directly from external custodian accounts of its separately managed accounts.

Our advisory fees may fluctuate based on a number of factors, including the following:

 

   

changes in assets under management due to appreciation or depreciation of our investment portfolios, and the levels of the contribution and withdrawal of assets by new and existing clients;

 

   

allocation of assets under management among our investment strategies, which have different fee schedules;

 

   

allocation of assets under management between separately managed accounts and advised funds, for which we generally earn lower overall advisory fees; and

 

   

the level of our performance with respect to accounts and funds on which we are paid incentive fees.

Our family office services capabilities enable us to provide comprehensive and integrated services to our clients. Our dedicated group of tax and financial planning professionals provide financial planning, tax planning and preparation, partnership accounting and fund administration and consolidated wealth reporting among other services. Family office services income fluctuates based on both the number of clients for whom we perform these services and the level of agreed-upon fees, most of which are flat fees. Therefore, non-discretionary assets under management, which are associated with family office services, do not typically serve as the basis for the amount of family office services revenue that is recognized. We have experienced a steady increase in family office services fees over the past few years as more of our separately managed accounts relationships have taken advantage of these services. We have also been successful in attracting new clients who have engaged us primarily for our family office services.

Expenses

Our expenses consist primarily of compensation and benefits expenses, as well as general and administrative expense including rent, professional services fees, data-related costs and sub-advisory fees. These expenses may fluctuate due to a number of factors, including the following:

 

   

variations in the level of total compensation expense due to, among other things, bonuses, awards of equity to our employees and partners of Silvercrest L.P., changes in our employee count and mix, and competitive factors; and

 

   

the level of management fees from funds that utilize sub-advisors will affect the amount of sub-advisory fees.

We expect our professional services fees to increase after this offering as a result of being a public company.

Compensation and Benefits Expense

Our largest expense is compensation and benefits, which includes the salaries, bonuses, equity-based compensation and related benefits and payroll costs attributable to our principals and employees. Our compensation methodology is intended to meet the following objectives: (i) support our overall business strategy;

 

78


Table of Contents

(ii) attract, retain and motivate top-tier professionals within the investment management industry; and (iii) align our partner’ interests with those of our equity owners. We have experienced, and expect to continue to experience, a general rise in compensation and benefits expense commensurate with growth in headcount and with the need to maintain competitive compensation levels.

Upon the completion of the reorganization and this offering, we will account for partner incentive payments as an expense in our statement of operations and have reflected the related adjustments in our pro forma financial statements. Accordingly, this will have the effect of increasing compensation expense relative to the amounts that have been recorded historically in our financial statements. See “Unaudited Pro Forma Financial Information.”

The components of our compensation expenses for the three years ended December 31, 2011 and the six months ended June 30, 2012 and 2011 are as follows:

 

     For the Year Ended December 31,      For the Six Months Ended
June 30,
 

(in thousands)

   2011      2010      2009          2012              2011      

Cash compensation and benefits

   $ 16,495       $ 15,936       $ 15,630       $ 8,777       $ 7,973   

Distributions on liability awards (1)

     20         9         —           17         5   

Non-cash equity-based compensation expense

     977         583         —           806         496   
  

 

 

    

 

 

    

 

 

    

 

 

    

 

 

 

Total compensation expense

   $ 17,492       $ 16,528       $ 15,630       $ 9,600       $ 8,474   
  

 

 

    

 

 

    

 

 

    

 

 

    

 

 

 

 

(1) Cash distributions on the portion of unvested deferred equity units that are subject to forfeiture are expensed when paid. Unvested deferred equity units are classified as liability awards.

On February 29, 2012, February 28, 2011 and February 24, 2010, Silvercrest L.P. and Silvercrest GP LLC, our predecessor, granted equity-based compensation awards to certain of their principals based on the fair value of the equity interests of Silvercrest L.P. and Silvercrest GP LLC. Each grant includes a deferred equity unit and performance unit, subject to forfeiture and acceleration of vesting. Each 100 deferred equity units represent the unsecured right to receive one unit of Silvercrest GP LLC and 99 units of Silvercrest L.P., subject to vesting over a four-year period beginning on the first-year anniversary of the date of grant. Each deferred equity unit, whether vested or unvested, entitles the holder to receive distributions from Silvercrest L.P. and Silvercrest GP LLC as if such holder held such unit. Upon each vesting date, a holder may receive the number of units vested or the equivalent cash value and units, but in no event may the holder receive more than 50% of the aggregate value in cash. To the extent that holders elect to receive up to 50% of the aggregate value in cash, we could have less cash to utilize. We have accounted for the distributions on the portion of the deferred equity units that are subject to forfeiture as compensation expense. Equity-based compensation expense will be recognized on the February 29, 2012, February 28, 2011 and February 24, 2010 deferred equity unit and performance unit awards through February 29, 2016, February 28, 2015 and February 24, 2014, respectively.

Each performance unit represents the right to receive one unit of Silvercrest L.P. and one unit of Silvercrest GP LLC for each two units of Silvercrest L.P. and Silvercrest GP LLC, respectively, issued upon vesting of the deferred equity units awarded to the employee, in each case subject to the achievement of defined performance goals. Although performance units will only vest upon the achievement of the performance goals, they are expensed over the same vesting period as the deferred equity units that they are associated with because there is an explicit service period. For more information on the terms of the deferred equity units and performance units, see “Compensation Discussion and Analysis—Deferred Equity Units and Performance Units.”

General and Administrative Expenses

General and administrative expenses include occupancy-related costs, professional and outside services fees, office expenses, depreciation and amortization, sub-advisory fees and the costs associated with operating and maintaining our research, trading and portfolio accounting systems. Our costs associated with operating and

 

79


Table of Contents

maintaining our research, trading and portfolio accounting systems and professional services expenses generally increase or decrease in relative proportion to the number of employees retained by us and the overall size and scale of our business operations. Sub-advisory fees will fluctuate based on the level of management fees from funds that utilize sub-advisors.

Following this offering, we expect that we will incur additional expenses as a result of becoming a public company for, among other things, directors and officers insurance, director fees, SEC reporting and compliance, including Sarbanes-Oxley compliance, transfer agent fees, professional fees and other similar expenses. These additional expenses will reduce our net income.

Other Income

Other income is derived primarily from investment income arising from our investments in various private investment funds that were established as part of our investment strategies. We expect the investment components of other income, in the aggregate, to fluctuate based on market conditions and the success of our investment strategies. Performance fees earned from those investment funds in which we have a partnership interest have been earned over the past few years as a result of the achievement of various high water marks depending on the investment fund. These performance fees are recorded based on the equity method of accounting. The majority of our performance fees over the past few years have been earned from our fixed income-related funds.

Minority and Non-Controlling Interests

After our reorganization, we will be the general partner of Silvercrest L.P. and will control its business and affairs and, therefore, consolidate its financial results with ours. In light of our employees’ expected         % interest in Silvercrest L.P. (or         % if the underwriters exercise in full their option to purchase additional shares) immediately after the consummation of the reorganization and this offering, we will reflect their partnership interests as a non-controlling interest in our consolidated financial statements. As a result, immediately after the consummation of this offering, our net income, after income attributable to non-controlling interests, will represent         % of Silvercrest L.P.’s net income (or         % if the underwriters exercise in full their option to purchase additional shares), and similarly, outstanding shares of our Class A common stock will represent         % of the outstanding partnership units of Silvercrest L.P. (or         % if the underwriters exercise in full their option to purchase additional shares).

Provision for Income Tax

While Silvercrest L.P. has historically not been subject to U.S. federal and certain state income taxes, it has been subject to the New York City Unincorporated Business Tax. As a result of our reorganization, we will become subject to taxes applicable to C-corporations. We expect our effective tax rate, and the absolute dollar amount of our tax expense, to increase as a result of this reorganization offset by the benefits of the tax receivable agreement. For more information on the pro forma income taxes applicable to us under C-corporation status, see “The Reorganization and Our Holding Company Structure” and “Unaudited Pro Forma Consolidated Financial Information.”

Significant Transactions

Milbank

On November 1, 2011, we acquired substantially all of the assets of Milbank Winthrop & Co., Inc., or Milbank, a registered investment adviser that managed approximately $500 million of assets primarily on behalf of ultra-high net worth families. The strategic acquisition of Milbank, a long-standing and highly regarded investment boutique, strengthens Silvercrest L.P.’s presence in the New York market and adds investment managers that have significant experience and knowledge of the industry. Under the terms of the asset purchase

 

80


Table of Contents

agreement, the purchase price for the assets of Milbank consisted of a cash consideration of $3.4 million (net of cash acquired of $0.8 million), interests in Silvercrest L.P. and Silvercrest GP LLC with a fair value of $3.1 million, and a promissory note issued by Silvercrest Asset Management Group LLC to Milbank for $3.2 million. As part of the asset purchase agreement, we are obligated to make future earnout payments to Milbank should specific financial and performance targets be achieved by the Milbank business. We determined that the acquisition-date fair value of the contingent consideration was $1.7 million based on the likelihood that the financial and performance targets included in the asset purchase agreement will be achieved. Under the terms of the asset purchase agreement, Milbank is entitled to receive six earnout payments for the following periods: November 1, 2011 through December 31, 2011, full calendar years 2012, 2013, 2014 and 2015, and January 1, 2016 through October 31, 2016. Each earnout payment is equal to 20% of EBITDA generated by the Milbank business (as defined in the asset purchase agreement) during the relevant earnout period. The amount of the earnout payment will vary depending on the level of EBITDA that is generated in each respective earnout period. Milbank revenue and operating expenses for the two months ended December 31, 2011 were $0.9 million and $0.4 million, respectively.

LongChamp

In 2009, we entered into a settlement agreement with the former owners of The LongChamp Group, Inc., or LGI, to close the business of LGI, a hedge fund advisory business, which was acquired by Silvercrest L.P. in 2007, and terminate all agreements between them and our company. The termination of these agreements coupled with declining economic conditions resulted in various client redemptions. LGI was ultimately wound down in 2009. For further explanation of the closing of the LGI business, see Note 10 to the audited consolidated financial statements of Silvercrest L.P. included elsewhere in this prospectus.

Operating Results

Revenue

Our revenues for the six months ended June 30, 2012 and 2011 and the years ended December 31, 2011, 2010 and 2009 are set forth below:

 

(in thousands)    For the Six Months Ended June 30,  
     2012      2011      2012 vs. 2011 ($)     2012 vs. 2011 (%)  

Management and advisory fees

   $ 22,327       $ 18,539       $ 3,788        20.4

Performance fees and allocations

     16         31         (15     -48.4

Family office services

     2,444         2,209         235        10.6
  

 

 

    

 

 

    

 

 

   

Total revenue

   $ 24,787       $ 20,779       $ 4,008        19.3
  

 

 

    

 

 

    

 

 

   

 

     For the Year Ended December 31,  
     2011      2010      2011 vs. 2010 ($)     2011 vs. 2010 (%)  

Management and advisory fees

   $ 37,869       $ 32,442       $ 5,427        16.7

Performance fees and allocations

     85         548         (463     -84.5

Family office services

     4,833         3,841         992        25.8
  

 

 

    

 

 

    

 

 

   

Total revenue

   $ 42,787       $ 36,831       $ 5,956        16.2
  

 

 

    

 

 

    

 

 

   
     For the Year Ended December 31,  
     2010      2009      2010 vs. 2009 ($)     2010 vs. 2009 (%)  

Management and advisory fees

   $ 32,442       $ 29,341       $ 3,101        10.6

Performance fees and allocations

     548         96         452        470.8

Family office services

     3,841         3,097         744        24.0
  

 

 

    

 

 

    

 

 

   

Total revenue

   $ 36,831       $ 32,534       $ 4,297        13.2
  

 

 

    

 

 

    

 

 

   

 

 

81


Table of Contents

The growth in our assets under management during the six months ended June 30, 2011 and 2012 and from December 31, 2009 to December 31, 2011 and is described below:

 

(in billions)    Assets Under Management  
     Discretionary     Non-Discretionary     Total  

As of December 31, 2010

   $ 6.3      $ 2.9      $ 9.2   

Gross client inflows

     1.5        1.0        2.5   

Gross client outflows

     (1.1     (0.7     (1.8

Market appreciation (1)

     0.4        0.3        0.7   
  

 

 

   

 

 

   

 

 

 

As of June 30, 2011

   $ 7.1      $ 3.5      $ 10.6   
  

 

 

   

 

 

   

 

 

 

As of December 31, 2011

   $ 7.0      $ 3.1      $ 10.1   

Gross client inflows

     3.0        0.3        3.3   

Gross client outflows

     (2.7     (0.3     (3.0

Market appreciation (1)

     0.3        —          0.3   
  

 

 

   

 

 

   

 

 

 

As of June 30, 2012

   $ 7.6      $ 3.1      $ 10.7   
  

 

 

   

 

 

   

 

 

 

As of January 1, 2009

   $ 6.0      $ 1.8      $ 7.8   

Gross client inflows

     1.4        0.5        1.9   

Gross client outflows

     (2.5     (0.7     (3.2

Market appreciation (1)

     1.2        1.1        2.3   
  

 

 

   

 

 

   

 

 

 

As of December 31, 2009

   $ 6.1      $ 2.7      $ 8.8   

Gross client inflows

     1.5        1.0        2.5   

Gross client outflows

     (1.7     (0.8     (2.5

Market appreciation (depreciation) (1)

     0.5        (0.1     0.4   
  

 

 

   

 

 

   

 

 

 

As of December 31, 2010

   $ 6.4      $ 2.8      $ 9.2   

Gross client inflows

     3.6        1.5        5.1   

Gross client outflows

     (3.1     (1.1     (4.2

Market appreciation (depreciation) (1)

     0.1        (0.1     —     
  

 

 

   

 

 

   

 

 

 

As of December 31, 2011

   $ 7.0      $ 3.1      $ 10.1  (2) 
  

 

 

   

 

 

   

 

 

 

 

(1) For additional investment strategy performance information disclosed elsewhere in this prospectus, please see the “Business” section.

 

(2) Less than 5% of assets under management generate performance fees.

Six Months Ended June 30, 2012 versus Six Months Ended June 30, 2011

Our total revenue increased by $4.0 million, or 19.3%, to $24.8 million for the six months ended June 30, 2012, from $20.8 million for the six months ended June 30, 2011. This increase was driven primarily by growth in our management and advisory fees as a result of increased assets under management.

Assets under management increased by $0.6 billion, or 5.9%, to $10.7 billion at June 30, 2012 from $10.1 billion at December 31, 2011. Contributing to the growth in assets under management was $3.3 billion of client inflows and $0.3 billion in market appreciation, partially offset by client outflows of $3.0 billion. Our market appreciation during the six months ended June 30, 2012 constituted a 3.0% rate of increase in our total assets under management compared to the year ended December 31, 2011. Our growth in assets under management for the six months ended June 30, 2012 was primarily attributable to an increase of $0.6 billion in separately managed accounts, which are included in discretionary assets under management. An increase in the concentration of equity securities, which are included in discretionary assets under management and whose fee rates are higher than those of other investments, was the primary driver of increased management and advisory fees revenue for the six months ended June 30, 2012 compared to the same period in the prior year. Sub-advised

 

82


Table of Contents

fund management revenue decreased by $0.3 million to $0.6 million for the six months ended June 30, 2012 from $0.9 million for the same period in the prior year. While sub-advised fund assets under management remained flat as of June 30, 2012 as compared to December 31, 2011, client redemptions primarily contributed to the decrease in sub-advised fund management revenue. Proprietary fund management revenue increased by $2.1 million to $3.7 million for the six months ended June 30, 2012 from $1.6 million for the same period in the prior year. This increase in proprietary fund management revenue was attributable to a $0.4 billion increase in proprietary fund assets under management from $0.4 billion as of June 30, 2011 to $0.8 billion as of June 30, 2012 primarily as a result of the addition of $0.3 billion of Milbank fund assets under management in November 2011. With respect to our discretionary assets under management, equity and fixed income assets experienced growth of 23.7% and 3.6%, respectively, for the six months ended June 30, 2012. Most of our growth came from our equity income and small cap value strategies with composite returns of 8.0% and 7.7%, respectively. As of June 30, 2012, the composition of our assets under management was 71% in discretionary assets, which includes both separately managed accounts and proprietary and sub-advised funds, and 29% in non-discretionary assets which represent assets on which we provide portfolio reporting but do not have investment discretion.

Assets under management increased by $1.4 billion, or 15.2%, to $10.6 billion at June 30, 2011 from $9.2 billion at December 31, 2010. Contributing to the growth in assets under management was $2.5 billion of client inflows and $0.7 billion in market appreciation partially offset by client outflows at $1.8 billion. Our market appreciation during the six months ended June 30, 2011 constituted a 7.6% rate of increase in our total assets under management compared to the year ended December 31, 2010. Our growth in assets under management for the six months ended June 30, 2011 was attributable to an increase of $0.8 billion in separately managed accounts, which are included in discretionary assets under management, and $0.6 billion in non-discretionary assets. An increase in the concentration of equity securities, which are included in discretionary assets under management and whose fee rates are higher than those of other investments, was the primary driver of increased discretionary assets under management from December 31, 2010 to June 30, 2011. Proprietary fund assets under management as of June 30, 2011 remained flat as compared to December 31, 2010. With respect to our discretionary assets under management, equities experienced growth of 17.6% while fixed income assets remained flat for the six months ended June 30, 2011. Most of our growth came from our equity income, large cap value, multi cap value, and small cap value portfolios with composite returns of 8.0%, 7.3%, 9.1%, and 8.2%, respectively. The increase in non-discretionary assets was primarily driven by a new family office relationship entered into during the six months ended June 30, 2011. As of June 30, 2011, the composition of our assets under management was 67% in discretionary assets, which includes both separately managed accounts and proprietary and sub-advised funds, and 33% in non-discretionary assets which represent assets on which we provide portfolio reporting but do not have investment discretion.

Year Ended December 31, 2011 versus Year Ended December 31, 2010

Our total revenue increased by $6.0 million, or 16.2%, to $42.8 million for the year ended December 31, 2011, from $36.8 million for the year ended December 31, 2010. This increase was driven primarily by growth in our management and advisory fees as a result of increased assets under management.

Assets under management increased by $0.9 billion, or 9.8%, to $10.1 billion at December 31, 2011 from $9.2 billion at December 31, 2010. Contributing to the growth in assets under management was $5.1 billion of net client inflows partially offset by $4.2 billion of client outflows. Our growth in assets under management in 2011 was primarily attributable to an increase of $0.5 billion in separately managed accounts and $0.2 billion in proprietary and sub-advised funds, which are included in discretionary assets under management. An increase in the concentration of equity securities, which are included in discretionary assets under management and whose fee rates are higher than those of other investments, was the primary driver of increased management and advisory fees revenue for the year ended December 31, 2011 compared to the year ended December 31, 2010. Sub-advised fund management revenue increased by $0.2 million to $1.6 million for the year ended December 31, 2011 from $1.4 million for the year ended December 31, 2010 while sub-advised fund assets under management remained flat. Proprietary fund management revenue increased by $0.3 million to $3.8 million for

 

83


Table of Contents

the year ended December 31, 2011 from $3.5 million for the year ended December 31, 2010. This increase in proprietary fund management revenue was attributable to a $0.2 billion increase in proprietary fund assets under management from $0.5 billion as of December 31, 2010 to $0.7 billion as of December 31, 2011. This increase was primarily the result of the addition of $0.3 billion of Milbank fund assets under management in November 2011, partially offset by $0.1 billion of client fund redemptions. With respect to our discretionary assets under management, equities experienced growth of 9.4% while fixed income assets declined 3.0% for the year ended December 31, 2011. Most of our growth came from our equity income, multi cap value and small cap value strategies with composite returns of 4.4%, 0.5%, and 1.5%, respectively. As of December 31, 2011, the composition of our assets under management was 70% in discretionary assets, which includes both separately managed accounts and proprietary and sub-advised funds, and 30% in non-discretionary assets, which represent assets on which we provide portfolio reporting but do not have investment discretion.

Performance fee revenue decreased by $463 thousand to $85 thousand for the year ended December 31, 2011 from $548 thousand for the year ended December 31, 2010. These performance fees are primarily related to external investment strategies in which we have a revenue sharing arrangement. The decrease in performance fee revenue is directly attributable to lower returns achieved at our external investment strategies. The balance of our performance fees are earned from proprietary funds and are included in equity income from investments, which is discussed below in “—Other Income (Expense).”

Family office services income increased by $1.0 million or 25.8%, from $3.8 million for the year ended December 31, 2010 to $4.8 million for the year ended December 31, 2011, primarily as a result of the addition of significant family relationships in 2011 and increased fees from existing clients because of increased rates in certain cases and a greater amount of services provided in other cases.

Year Ended December 31, 2010 versus Year Ended December 31, 2009

Our total revenue increased by $4.3 million, or 13.2%, to $36.8 million for the year ended December 31, 2010, from $32.5 million for the year ended December 31, 2009. This increase was driven primarily by growth in our management and advisory fees as a result of increased assets under management.

Assets under management increased by $0.4 billion, or 4.5%, to $9.2 billion at December 31, 2010 from $8.8 billion at December 31, 2009. Contributing to the growth in assets under management was $0.4 billion in market appreciation. Our market appreciation during the year ended December 31, 2010 constituted a 4.5% rate of increase in our total assets under management compared to the year ended December 31, 2009. Our growth in assets under management in 2010 was attributable to an increase of $0.3 billion in discretionary separately managed accounts, and $0.2 billion in non-discretionary assets. An increase in the concentration of equity securities, which are included in discretionary assets under management and whose fee rates are higher than those of other investments, was the primary driver of increased management and advisory fees revenue for the year ended December 31, 2010 compared to the year ended December 31, 2009. Sub-advised fund management revenue decreased by $1.0 million to $1.4 million for the year ended December 31, 2010 from $2.4 million for the year ended December 31, 2009. With respect to our discretionary assets under management, equities experienced growth of 13.0% while fixed income assets declined 6.3% for the year ended December 31, 2010. Most of our growth came from our equity income, large cap value, multi cap value and small cap value strategies with composite returns of 17.5%, 15.4%, 19.4%, and 25.7%, respectively. The closing of our LongChamp business contributed to this decrease in sub-advised fund management revenue. Proprietary fund management revenue increased by $0.5 million to $3.5 million for the year ended December 31, 2010 from $3.0 million for the year ended December 31, 2009. As of December 31, 2010, the composition of our assets under management was 69% in discretionary assets, which includes both separately managed accounts and proprietary and sub-advised funds, and 31% in non-discretionary assets, which represent assets on which we provide portfolio reporting but do not have investment discretion.

Assets under management increased by $1.0 billion, or 12.8%, to $8.8 billion at December 31, 2009 from $7.8 billion at December 31, 2008. Contributing to the growth in assets under management was $1.9 billion of

 

84


Table of Contents

client inflows and $2.3 billion in market appreciation, partially offset by $3.2 billion of client outflows. Our market appreciation during the year ended December 31, 2009 constituted a 29.5% rate of increase in our total assets under management compared to the year ended December 31, 2008. Our growth in assets under management in 2009 was attributable to an increase of $0.2 billion in separately managed accounts, which are included in discretionary assets under management, and $0.9 billion in non-discretionary assets. An increase in the concentration of equity securities, which are included in discretionary assets under management, was the primary driver of increased management and advisory fees revenue for the year ended December 31, 2009 compared to the year ended December 31, 2008. Sub-advised fund management revenue decreased by $5.7 million to $2.4 million for the year ended December 31, 2009 from $8.1 million for the year ended December 31, 2008. This decrease in sub-advised fund management revenue was the result of a decrease in sub-advised fund assets under management from $0.5 billion as of December 31, 2008 to $0.3 billion as of December 31, 2009 because of the closing of our LongChamp business and other client fund redemptions. Proprietary fund management revenue decreased by $1.1 million to $3.0 million for the year ended December 31, 2009 from $4.1 million for the year ended December 31, 2008 primarily as a result of lower revenue from our fixed income funds. With respect to our discretionary assets under management, equity and fixed income assets experienced growth of 34.9% and 43.3%, respectively, for the year ended December 31, 2009. Most of our growth came from our large cap value, multi cap value, and small cap value strategies with composite returns of 29.6%, 30.5%, and 24.7%, respectively. Most of our fixed income asset growth came from our separately managed accounts with composite returns for our taxable high yield and core fixed income strategies of 36.5% and 3.0%, respectively. As of December 31, 2009, the composition of our assets under management was 69% in discretionary assets, which includes both separately managed accounts and proprietary and sub-advised funds, and 31% in non-discretionary assets, which represent assets on which we provide portfolio reporting but do not have investment discretion.

Performance fee revenue increased by $452 thousand to $548 thousand for the year ended December 31, 2010 from $96 thousand for the year ended December 31, 2009. These performance fees are primarily related to external investment strategies in which we have a revenue sharing arrangement. The increase in performance fee revenue is directly attributable to higher returns achieved at our external investment strategies. The balance of our performance fees are included in equity income from investments which is discussed below in “—Other Income (Expense).”

Family office services income increased by $0.7 million, or 24.0%, from $3.1 million for the year ended December 31, 2009 to $3.8 million for the year ended December 31, 2010, primarily as a result of increases to fee rates for existing clients.

Expenses

Our expenses for the six months ended June 30, 2012 and 2011 and the years ended December 31, 2011, 2010 and 2009 are set forth below:

 

(in thousands)    For the Six Months Ended June 30,  
     2012      2011      2012 vs. 2011 ($)      2012 vs. 2011 (%)  

Compensation and benefits

   $ 9,600       $ 8,474       $ 1,126         13.3

General and administrative

     5,208         4,424         784         17.7
  

 

 

    

 

 

    

 

 

    

Total expenses

   $ 14,808       $ 12,898       $ 1,910         14.8
  

 

 

    

 

 

    

 

 

    
     For the Year Ended December 31,  
     2011      2010      2011 vs. 2010 ($)      2011 vs. 2010 (%)  

Compensation and benefits

   $ 17,492       $ 16,528       $ 964         5.8

General and administrative

     10,849         9,459         1,390         14.7
  

 

 

    

 

 

    

 

 

    

Total expenses

   $ 28,341       $ 25,987       $ 2,354         9.1
  

 

 

    

 

 

    

 

 

    

 

85


Table of Contents
     For the Year Ended December 31,  
     2010      2009      2010 vs. 2009 ($)     2010 vs. 2009 (%)  

Compensation and benefits

   $ 16,528       $ 15,630       $ 898        5.7

General and administrative

     9,459         13,006         (3,547     -27.3

Impairment charges

     —           1,691         (1,691     -100
  

 

 

    

 

 

    

 

 

   

Total expenses

   $ 25,987       $ 30,327       $ (4,340     -14.3
  

 

 

    

 

 

    

 

 

   

Our expenses are driven primarily by our compensation costs. The table included in “—Expenses— Compensation and Benefits Expense” describes the components of our compensation expense for the six months ended June 30, 2012 and 2011 and the three years ended December 31, 2011. Other expenses, such as rent, professional service fees, data-related costs, and sub-advisory fees incurred are included in our general and administrative expenses.

Six Months Ended June 30, 2012 versus Six Months Ended June 30, 2011

Total expenses increased by $1.9 million, or 14.8%, to $14.8 million for the six months ended June 30, 2012 from $12.9 million for the six months ended June 30, 2011. This increase was primarily attributable to increases in compensation and benefits expense and general and administrative expenses of $1.1 million and $0.8 million, respectively.

Compensation and benefits expense increased by $1.1 million, or 13.3%, to $9.6 million for the six months ended June 30, 2012 from $8.5 million for the six months ended June 30, 2011. The increase was primarily attributable to an increase in salaries of $0.6 million as a result of both merit increases and increased headcount primarily as a result of the Milbank acquisition, increased incentive compensation expense of $0.1 million, and increased equity-based compensation expense of $0.3 million due to the grant of additional deferred equity units to employees and an increase in the fair value of the deferred equity units.

General and administrative expenses increased by $0.8 million, or 17.7%, to $5.2 million for the six months ended June 30, 2012 from $4.4 million for the six months ended June 30, 2011. This increase was primarily due to an increase in depreciation and amortization expense of $0.3 million due to amortization of intangible assets related to Milbank, a $0.2 million increase in costs related to the development of our portfolio management system and investment research and pricing subscriptions, a $0.1 million increase in rent as a result of the Milbank acquisition and the non-renewal of one of our sub-leases, and a $0.6 million increase in professional fees including acquisition transactions. On May 1, 2012, we reoccupied space at our headquarters that we had previously abandoned in 2009. As a result, we recorded a reversal of a lease abandonment liability of $0.7 million which reduced occupancy expense for the six months ended June 30, 2012.

Year Ended December 31, 2011 versus Year Ended December 31, 2010

Total expenses increased by $2.4 million, or 9.1%, to $28.3 million for the year ended December 31, 2011 from $26.0 million for the year ended December 31, 2010. This increase was primarily attributable to increases in compensation and benefits expense and general and administrative expenses of $1.0 million and $1.4 million, respectively.

Compensation and benefits expense increased by $1.0 million, or 5.8%, to $17.5 million for the year ended December 31, 2011 from $16.5 million for the year ended December 31, 2010. The increase was primarily attributable to an increase in equity-based compensation expense of $0.5 million due to the grant of deferred equity units to employees, increased salaries of $0.8 million as a result of both merit increases and increased headcount, and increased benefits and payroll taxes expense of $0.1 million, partially offset by lower employee bonus expense of $0.4 million.

General and administrative expenses increased by $1.4 million, or 14.7%, to $10.8 million for the year ended December 31, 2011 from $9.4 million for the year ended December 31, 2010. This increase was primarily

 

86


Table of Contents

due to an increase in professional fees of $0.8 million for services rendered in connection with this offering and acquisition transactions, $0.7 million in reimbursements to clients and a $0.2 million increase in costs related to the development of our portfolio management system and investment research and pricing subscriptions, offset by decreased occupancy costs of $0.3 million due to increased sub-tenant rent.

Year Ended December 31, 2010 versus Year Ended December 31, 2009

Total expenses decreased by $4.3 million, or 14.3%, to $26.0 million for the year ended December 31, 2010 from $30.3 million for the year ended December 31, 2009. This was primarily attributable to decreases in general and administrative expenses and impairment charges of $3.5 million and $1.7 million, respectively, partially offset by a $0.9 million increase in compensation and benefits expense.

Compensation and benefits expense increased by $0.9 million, or 5.7%, to $16.5 million for the year ended December 31, 2010 from $15.6 million for the year ended December 31, 2009. The increase was primarily attributable to a $0.6 million increase in equity-based compensation expense, increased employee bonus expense of $0.1 million, a $0.1 million increase in salaries, and $0.1 million of severance charges related to the termination of two employees.

General and administrative expenses decreased by $3.5 million, or 27.3%, to $9.5 million for the year ended December 31, 2010 from $13.0 million for the year ended December 31, 2009. This $3.5 million decrease was primarily attributable to a one-time $1.2 million lease abandonment charge in 2009 for space at our corporate headquarters, and a $2.3 million decrease in LGI operating expenses as a result of the wind-down of our LGI business in 2009.

Impairment charges decreased by $1.7 million from the year ended December 31, 2009 to the year ended December 31, 2010 as a result of a $1.2 million leasehold improvements impairment charge in 2009 related to the abandonment of a portion of the leased space at our corporate headquarters. Also, a $0.5 million charge was taken in 2009 to write-off goodwill and assets related to the LGI business closure.

Other Income (Expense)

 

(in thousands)    For the Six Months Ended June 30,  
     2012     2011     2012 vs. 2011 ($)     2012 vs. 2011 (%)  

Other income (expense)

   $ 61      $ (176   $ 237        -134.7

Interest income

     86        92        (6     -6.5

Interest expense

     (206     (75     (131     174.7
  

 

 

   

 

 

   

 

 

   

Total other income (expense)

   $ (59   $ (159   $ 100        -62.9
  

 

 

   

 

 

   

 

 

   
     For the Year Ended December 31,  
     2011     2010     2011 vs. 2010 ($)     2011 vs. 2010 (%)  

Loss on forgiveness of notes receivable

   $ (34   $ (508   $ 474        -93.3

Interest income

     187        231        (44     -19.0

Interest expense

     (164     (241     77        -32.0

Equity income from investments

     950        1,241        (291     -23.4

Other

     (210     32        (242     -756.3
  

 

 

   

 

 

   

 

 

   

Total other income (expense)

   $ 729      $ 755      $ (26     -3.4
  

 

 

   

 

 

   

 

 

   

 

87


Table of Contents
(in thousands)    For the Year Ended December 31,  
     2010     2009     2010 vs. 2009 ($)     2010 vs. 2009 (%)  

Gain on extinguishment of debt

   $ —        $ 3,934      $ (3,934     -100.0

Gain on settlement with former LGI shareholders

     —          1,470        (1,470     -100.0

Loss on forgiveness of notes receivable

     (508     —          (508     —     

Interest income

     231        213        18        8.5

Interest expense

     (241     (467     226        -48.4

Equity income from investments

     1,241        274        967        352.9

Other

     32        134        (102     -76.1
  

 

 

   

 

 

   

 

 

   

Total other income (expense)

   $ 755      $ 5,558      $ (4,803     -86.4
  

 

 

   

 

 

   

 

 

   

Six Months Ended June 30, 2012 versus Six Months Ended June 30, 2011

Other income (expense) decreased by $100 thousand to ($59) thousand for the six months ended June 30, 2012 from ($159) thousand for the six months ended June 30, 2011. The decrease in other income (expense) is attributable to $0.2 million loss on a sub-lease charge related to a new sub-tenant on our leased space in January 2011. Interest expense increased by $131 thousand to $206 thousand for the six months ended June 30, 2012 from $75 thousand for the six months ended June 30, 2011, primarily due to a write off prepaid interest expense of $86 thousand related to the reversal of the lease abandonment liability in addition to an increase in notes payable issued in connection with the acquisition of Milbank.

Year Ended December 31, 2011 versus Year Ended December 31, 2010

Other income (expense) decreased by $26 thousand, or 3.4%, to $0.7 million for the year ended December 31, 2011 from $0.8 million for the year ended December 31, 2010. In 2011 and 2010, we recorded losses on the forgiveness of notes receivable of $34 thousand and $508 thousand, respectively, in connection with the termination of principals and the related termination of existing notes in exchange for the repurchase of units of Silvercrest L.P. and Silvercrest GP LLC. Interest income decreased by $44 thousand or 19.0% to $187 thousand for the year ended December 31, 2011 from $231 thousand for the year ended December 31, 2010. Interest expense decreased by $77 thousand or 32.0% to $164 thousand for the year ended December 31, 2011 from $241 thousand for the year ended December 31, 2010. Equity income from investments decreased by $0.3 million primarily as a result of decreased performance fee allocations from some of our funds. Other income (expense) decreased by $0.2 million as a result of a $0.1 million loss on sub-lease charge related to a new sub-tenant on our leased space in January 2011 and $0.1 million of unrealized and realized losses related to an investment in marketable securities.

Year Ended December 31, 2010 versus Year Ended December 31, 2009

Other income (expense) decreased by $4.8 million, or 86.4%, to $0.8 million for the year ended December 31, 2010 from $5.6 million for the year ended December 31, 2009. This decrease was primarily attributable to a $3.9 million gain on extinguishment of debt related to the closing of the LGI business and a $1.5 million gain on settlement with the former owners of the LGI business in 2009. In 2010, we forgave $0.5 million of notes receivable in connection with the termination of a partner. This note was originally issued for the purchase of units in Silvercrest L.P. and Silvercrest GP LLC by a terminated partner at the time he joined our company. Upon termination of the partner, the note was cancelled and we redeemed and cancelled the underlying equity. Interest income increased by $18 thousand or 8.5% to $231 thousand for the year ended December 31, 2010 from $213 thousand for the year ended December 31, 2009. Interest expense decreased by $0.3 million, or 48.4%, to $0.2 million for the year ended December 31, 2010 from $0.5 million for the year ended December 31, 2009 due to a decrease in interest expense from notes issued to principals and as consideration in connection with prior acquisitions. Interest expense decreased as a result of the repayment and scheduled principal payments on notes issued to partners, scheduled principal payments on a note, and the forgiveness of a note in conjunction with the closing of the LGI business. Equity income from investments increased by $1.0 million primarily as a result of increased performance fee allocations from some of our funds.

 

88


Table of Contents

Provision for Income Taxes

Six Months Ended June 30, 2012 versus Six Months Ended June 30, 2011

The provision for income taxes was $0.5 million and $0.2 million for the six months ended June 30, 2012 and June 30, 2011, respectively. The change was a result of an increase in taxable income. Our provision for income taxes as a percentage of income before provision for income taxes for the six months ended June 30, 2012 was 5.2% compared to 2.3% for the six months ended June 30, 2011.

Year Ended December 31, 2011 versus Year Ended December 31, 2010

The provision for income taxes was $0.6 million and $0.7 million for the years ended December 31, 2011 and December 31, 2010, respectively, representing a decrease of $0.1 million, or 14.3%. The change was a result of a decrease in taxable income due to increased deferred rent, contingent consideration in the Milbank acquisition, and increased amortization of intangible assets. Our provision for income taxes as a percentage of income before provision for income taxes in 2011 was 3.7% compared to 5.7% in 2010.

Year Ended December 31, 2010 versus Year Ended December 31, 2009

The provision for income taxes was $0.7 million for the year ended December 31, 2010 and the benefit from income taxes was $0.3 million for the year ended December 31, 2009. The change was primarily due to an increase in taxable income due to losses recognized in 2009 related to the closing of the LGI business. Our provision for income taxes as a percentage of income before provision for income taxes in 2010 was 5.7%.

Initial Public Offering Costs

As of June 30, 2012, we have incurred and deferred $545 thousand of professional fees associated with this offering. These fees are included in prepaid expenses and other assets in our condensed consolidated statement of financial condition at June 30, 2012 included elsewhere in this prospectus. In the event the offering is not consummated, the deferred offering costs will be expensed.

Liquidity and Capital Resources

Historically, the working capital needs of our business have primarily been met through cash generated by our operations. We expect that our cash and liquidity requirements in the twelve months following the consummation of this offering will be met primarily through cash generated by our operations.

Our ongoing sources of cash primarily consist of management fees and family office services fees, which are principally collected quarterly. We primarily use cash flow from operations to pay compensation and related expenses, general and administrative expenses, income taxes, debt service, capital expenditures and distributions.

Seasonality typically affects cash flow since the first quarter of each year includes as a source of cash, the prior year’s annual performance fee payments, if any, from our various funds and external investment strategies and, as a use of cash, the prior fiscal year’s incentive compensation. We believe that we have sufficient cash from our operations to fund our operations and commitments for the next twelve months.

The following table set forth certain key financial data relating to our liquidity and capital resources as of December 31, 2011, 2010 and 2009 and June 30, 2012 and 2011.

 

(in thousands)    Years Ended December 31,      Six Months Ended June 30,  
     2011      2010      2009              2012                      2011          

Cash and cash equivalents

   $     7,354       $     7,025       $     5,327       $ 2,568       $ 5,404   

Accounts receivable

   $ 2,238       $ 2,247       $ 1,213       $ 3,554       $ 2,424   

Due from Silvercrest Funds

   $ 2,043       $ 1,255       $ 953       $ 2,033       $ 1,173   

 

89


Table of Contents

In connection with the reorganization, Silvercrest L.P. intends to make a distribution to its principals of previously undistributed current year earnings in the aggregate amount of $            . Such distribution will be funded from the existing cash balances of Silvercrest L.P. and will not be funded by any of the proceeds of this offering.

We anticipate that distributions to the principals of Silvercrest L.P., which, immediately following this offering, will consist of 37 of our current employees and us will continue to be a material use of our cash resources and will vary in amount and timing based on our operating results and dividend policy. As discussed under “Dividend Policy,” we currently intend to declare quarterly cash dividends to our Class A stockholders. We are a holding company and have no material assets other than our ownership of interests in Silvercrest L.P. As a result, we will depend upon distributions from Silvercrest L.P. to pay any dividends to our Class A stockholders. We expect to cause Silvercrest L.P. to make distributions to us in an amount sufficient to cover dividends, if any, declared by us. Our dividend policy has certain risks and limitations, particularly with respect to liquidity. Although we expect to pay dividends according to our dividend policy, we may not pay dividends according to our policy, or at all, if, among other things, we do not have the cash necessary to pay our intended dividends. To the extent we do not have cash on hand sufficient to pay dividends, we may decide not to pay dividends. By paying cash dividends rather than investing that cash in our future growth, we risk slowing that pace of our growth, or not having a sufficient amount of cash to fund our operations or unanticipated capital expenditures, should the need arise.

Our purchase of Class B units in Silvercrest L.P. concurrently with this offering, and the future exchanges of Class B units of Silvercrest L.P., are expected to result in increases in our share of the tax basis of the tangible and intangible assets of Silvercrest L.P. at the time of our acquisition and these future exchanges, which will increase the tax depreciation and amortization deductions that otherwise would not have been available to us. These increases in tax basis and tax depreciation and amortization deductions are expected to reduce the amount of tax that we would otherwise be required to pay in the future. We will enter into a tax receivable agreement with current members of Silvercrest L.P. and any future holders of Class B units pursuant to which we will agree to pay them 85% of the amount of cash savings, if any, in U.S. federal, state and local income tax that we actually realize as a result of these increases in tax basis and certain other tax benefits related to entering into the tax receivable agreement, including tax benefits attributable to payments thereunder. The timing of these payments is currently unknown. The payments to be made pursuant to the tax receivable agreement will be a liability of Silvercrest and not Silvercrest L.P. This liability will be recorded as an “other liability” on our statement of financial condition. For purposes of the tax receivable agreement, cash savings in income tax will be computed by comparing our actual income tax liability to the amount of such taxes that we would have been required to pay had there been no increase in our share of the tax basis of the tangible and intangible assets of Silvercrest L.P.

While the actual increase in tax basis, as well as the amount and timing of any payments under this agreement, will vary depending upon a number of factors, including the timing of exchanges, the price of shares of our Class A common stock at the time of the exchange, the extent to which such exchanges are taxable, the amount and timing of our income and the tax rates then applicable, we expect that as a result of the size of the increases in the tax basis of our tangible and intangible assets, the payments that we may make under the tax receivable agreement likely will be substantial. Assuming no material changes in the relevant tax law and that we earn sufficient taxable income to realize the full tax benefit of the increased depreciation and amortization of our assets, we expect that future payments to the selling principals of Silvercrest L.P. in respect of our purchase of Class B units from them will aggregate $             million and range from approximately $             million to $             million per year over the next 15 years. Future payments to current principals of Silvercrest L.P. and future holders of Class B units in respect of subsequent exchanges would be in addition to these amounts and are expected to be substantial. We intend to fund required payments pursuant to the tax receivable agreement from the distributions received from Silvercrest L.P.

 

90


Table of Contents

Cash Flows

The following table sets forth our cash flows for the years ended December 31, 2011, 2010 and 2009 and the six months ended June 30, 2012 and 2011. Operating activities consist of net income subject to adjustments for changes in operating assets and liabilities, depreciation, and equity-based compensation expense. Investing activities consist primarily of acquiring and selling property and equipment, distributions received from investments in investment funds, and cash paid as part of business acquisitions. Financing activities consist primarily of contributions from partners, distributions to partners, the issuance and payments on partner notes and earnout payments related to business acquisitions.

 

(in thousands)    Years Ended December 31,     For the Six Months Ended June 30,  
     2011     2010     2009           2012               2011      

Net cash provided by operating activities

   $ 15,401      $ 11,419      $ 8,311      $ 8,348      $ 7,137   

Net cash (used in) provided by investing activities

     (4,476     365        (512     (241     (391

Net cash used in financing activities

     (10,596     (10,086     (8,847     (12,893     (8,367
  

 

 

   

 

 

   

 

 

   

 

 

   

 

 

 

Net change in cash

   $ 329      $ 1,698      $ (1,048   $ (4,786   $ (1,621
  

 

 

   

 

 

   

 

 

   

 

 

   

 

 

 

Operating Activities

Six Months Ended June 30, 2012 versus Six Months Ended June 30, 2011

Operating activities provided $8.3 million and $7.1 million for the six months ended June 30, 2012 and 2011, respectively. This difference primarily is the result of an increase in net income of $1.8 million for the six months ended June 30, 2012.

Year Ended December 31, 2011 versus Year Ended December 31, 2010

Operating activities provided $15.4 million and $11.4 million for the years ended December 31, 2011 and 2010, respectively. This difference primarily is the result of an increase in net income of $3.7 million for the year ended December 31, 2011 and increased working capital resulting from an increase of $0.7 million in the collection of accounts receivable during the year ended December 31, 2011. The increase in Due from Silvercrest Funds is the result of a change in payment terms from monthly to quarterly in addition to increased fund management fee revenue.

Year Ended December 31, 2010 versus Year Ended December 31, 2009

Operating activities provided $11.4 million and $8.3 million for the years ended December 31, 2010 and December 31, 2009, respectively. This difference is partially attributable to higher net income for the year ended December 31, 2010, a $0.7 million increase in the change to accounts payable and accrued expenses, and a decrease of $2.8 million in employee bonuses paid in 2010. These increases in cash provided by operating activities were partially offset by a $4.6 million increase related to the change in accounts receivable for the year ended December 31, 2010. The increase in Due from Silvercrest Funds is the result of a change in payment terms from monthly to quarterly in addition to increased fund management fee revenue.

Investing Activities

Six Months Ended June 30, 2012 versus Six Months Ended June 30, 2011

For the six months ended June 30, 2012, investing activities used $0.2 million primarily as a result of a $0.4 million earnout payment related to the Marathon acquisition partially offset by the $0.2 million sale of securities and partial release of our security deposit on our lease in New York.

 

91


Table of Contents

Year Ended December 31, 2011 versus Year Ended December 31, 2010

Investing activities consist primarily of investments in investment funds as well as capital expenditures. For the year ended December 31, 2011, investing activities used $4.5 million whereas for the year ended December 31, 2010, investing activities provided $0.4 million. The increase in cash used in investing activities from 2010 to 2011 was primarily the result of the cash payment of $3.3 million related to the Milbank acquisition in addition to a $0.4 million increase in earnout payments related to the Marathon acquisition.

Year Ended December 31, 2010 versus Year Ended December 31, 2009

For the year ended December 31, 2010, investing activities provided $0.4 million primarily as a result of the funding of a sub-tenant escrow account.

Financing Activities

Six Months Ended June 30, 2012 versus Six Months Ended June 30, 2011

For the six months ended June 30, 2012 and 2011, financing activities used $12.9 million, and $8.4 million, respectively. The increase in net cash used in financing activities from 2011 to 2012 was primarily the result of higher partner incentive allocations paid in 2012 in addition to higher tax distributions paid during the six months ended June 30, 2012 as compared to the same period in 2011. Incentive allocations and tax distributions increased directly as a result of increased profitability and operating cash flow.

Year Ended December 31, 2011 versus Year Ended December 31, 2010

Financing activities consist primarily of contributions from partners, distributions to partners, the issuance and payments on partner notes, and earnout payments related to business acquisitions completed on or subsequent to January 1, 2009. For the years ended December 31, 2011 and 2010, financing activities used $10.6 million, and $10.1 million, respectively. The increase in net cash used in financing activities from 2010 to 2011 was the result of increased distributions of $4.1 million made to principals as a result of higher partner incentive allocations paid in 2011 in addition to higher tax distributions paid in the first quarter of 2011 as compared to the same period in 2010. Incentive allocations and tax distributions increased directly as a result of increased profitability and operating cash flow. These increases were partially offset by lower payments of $2.9 million on notes payable due to the payment in full in 2011 of the note issued in connection with the Marathon acquisition, and the payment in full during 2010 of notes issued to former partners by us for the redemption of units under which we exercised our call right upon their termination of employment. In addition, cash received from principals on notes receivable was $1.1 million for the year ended December 31, 2011 compared to $0.2 million for the year ended December 31, 2010.

Year Ended December 31, 2010 versus Year Ended December 31, 2009

For the years ended December 31, 2010 and 2009, financing activities used $10.1 million, and $8.8 million, respectively. This increase was due to $1.2 million of reduced cash proceeds received from the issuance of interests in Silvercrest L.P. in 2010. Cash payments received from principals on notes receivable was $0.8 million lower in 2010 than in 2009 because payments on certain partner notes that were due in 2010 were extended until 2011. Repayments on notes issued to former principals for the redemption of units held by them under which we exercised our call right upon their termination increased $0.5 million for the year ended December 31, 2010 compared to the year ended December 31, 2009. These increases were partially offset by lower distributions to principals of $1.4 million as a result of lower partner incentive allocations paid in 2010.

We anticipate that distributions to principals of Silvercrest L.P. will continue to be a material use of our cash resources, and will vary in amount and timing based on our operating results and dividend policy.

 

92


Table of Contents

We have an outstanding fixed rate note payable to Milbank related to the Milbank acquisition, and variable rate notes issued to former principals to redeem units held by them under which we exercised our call right upon their termination.

The aggregate principal amount of the notes related to the Milbank acquisition matures after four annual principal installments payable on each of November 1, 2012, 2013, 2014, and 2015 in the amounts of $0.8 million, $0.9 million, $1.0 million, and $0.6 million, respectively, together with all accrued and unpaid interest. If specified conditions are not met by Milbank prior to November 1, 2014, then the principal payment due on November 1, 2015 will be reduced to $0.1 million. The principal amount outstanding under this note bears interest at the rate of five percent per annum.

As of June 30, 2012, $3.2 million remains outstanding on the notes payable related to the Milbank acquisition. Accrued but unpaid interest on the notes payable related to the Milbank acquisition was approximately $0.1 million as of June 30, 2012.

As of December 31, 2011, $3.2 million remains outstanding on the notes payable related to the Milbank acquisition. Accrued but unpaid interest on the notes payable related to the Milbank acquisition was approximately $0.1 million as of December 31, 2011.

As of June 30, 2012, $1.1 million remains outstanding on the notes issued to former principals. Accrued but unpaid interest on these notes issued to former principals was approximately $23 thousand as of June 30, 2012. The principal amounts outstanding under these notes bear interest at the U.S. Prime Rate plus one percent in effect at the time payments are due.

As of December 31, 2011, $1.6 million remains outstanding on the notes issued to former principals. Accrued but unpaid interest on these notes issued to former principals was approximately $44 thousand as of December 31, 2011. The principal amounts outstanding under these notes bear interest at the U.S. Prime Rate plus one percent in effect at the time payments are due.

Contractual Obligations

The following table sets forth information regarding our consolidated contractual obligations as of December 31, 2011.

 

     Payments Due by Period  
     Less Than      More Than  
     Total      1 Year      1-3 Years      3-5 Years      5 Years  
     (in thousands)  

Operating leases

   $ 19,096       $ 3,448       $ 6,687       $ 6,532       $ 2,429   

Capital leases

     55         21         34         —           —     

Notes payable

     4,739         1,469         2,706         564         —     
  

 

 

    

 

 

    

 

 

    

 

 

    

 

 

 

Total

   $ 23,890       $ 4,938       $ 9,427       $ 7,096       $ 2,429   
  

 

 

    

 

 

    

 

 

    

 

 

    

 

 

 

Off-Balance Sheet Arrangements

We entered into a guaranty arrangement in October 2011. We act as investment advisor to Silvercrest Strategic Opportunities Fund. In October 2011, Silvercrest Strategic Opportunities Fund entered into a $5,000,000 revolving credit agreement with Pershing LLC for client redemptions. Simultaneously with the execution of the credit agreement, we entered into an indemnification agreement with Pershing whereby we agreed to indemnify Pershing from claims arising out of the non-performance of Silvercrest Strategic Opportunities Fund’s obligations under the related credit agreement. The credit agreement matured on January 15, 2012. See Note 11 to the consolidated financial statements of Silvercrest L.P. for the years ended December 31, 2011, 2010 and 2009 included elsewhere in this prospectus for further disclosure regarding this off-balance sheet arrangement.

 

93


Table of Contents

We did not have any off-balance sheet arrangements as of June 30, 2012, December 31, 2010 or December 31, 2009.

Critical Accounting Policies and Estimates

The preparation of the consolidated financial statements requires management to make estimates and assumptions that affect the reported amounts of assets and liabilities, the disclosure of contingent assets and liabilities at the date of the consolidated financial statements and the reported amounts of revenues, expenses and other income reported in the consolidated financial statements and the accompanying notes. We base our estimates on historical experience and on various other assumptions that are believed to be reasonable under current circumstances, our results of which form the basis for making judgments about the carrying value of assets and liabilities that are not readily available from other sources. Actual results could differ from those estimates. Significant estimates and assumptions made by management include the fair value of acquired assets and liabilities, impairment of goodwill and intangible assets, revenue recognition, equity based compensation, accounting for income taxes, and other matters that affect the consolidated financial statements and related disclosures. Accounting policies are an integral part of our financial statements. An understanding of these accounting policies is essential when reviewing our reported results of operations and our financial condition. Management believes that the critical accounting policies and estimates discussed below involve additional management judgment due to the sensitivity of the methods and assumptions used.

Business Combinations

We account for business combinations using the acquisition method of accounting. The acquisition method of accounting requires that purchase price, including the fair value of contingent consideration, of the acquisition be allocated to the assets acquired and liabilities assumed using the estimated fair values determined by management as of the acquisition date.

For acquisitions completed subsequent to January 1, 2009, we measure the fair value of contingent consideration at each reporting period using a probability-adjusted discounted cash flow method based on significant inputs not observable in the market and any change in the fair value from either the passage of time or events occurring after the acquisition date, is recorded in earnings. In relation to our acquisition of Milbank Winthrop, the fair value of the contingent consideration was based on discounted cash flow models using projected EBITDA for each earnout period. The discount rate applied to the projected EBITDA was determined based on the weighted average cost of capital for the Company and considered that the overall risk associated with the payments was similar to the overall risks of our business as there is no target, floor or cap associated with the contingent payments.

Goodwill and Intangible Assets

Goodwill consists of the excess of the purchase price over the fair value of identifiable net assets of businesses acquired. Goodwill is not amortized and is evaluated for impairment using a two-step process that is performed at least annually, or whenever events or circumstances indicate that impairment may have occurred. During 2011, we changed our annual impairment test date from December 31 to October 1, effective October 1, 2011. The change was made in anticipation of our company having a requirement to issue its annual financial statements on an accelerated basis as compared to prior years. The change had no impact on our results of operations or any other financial statement line item. The first step is a comparison of the fair value of a reporting unit with its carrying amount, including goodwill. If the fair value of the reporting unit exceeds its carrying value, goodwill of the reporting unit is not considered impaired and the second step is unnecessary. If the carrying value of the reporting unit exceeds its fair value, a second step is performed to measure the amount of impairment by comparing the carrying amount of the goodwill to a determination of the implied fair value of the goodwill. If the carrying amount of the goodwill is greater than the implied value, an impairment loss is recognized for the difference. The implied value of the goodwill is determined as of the test date by performing a

 

94


Table of Contents

purchase price allocation, as if the reporting unit had just been acquired, using currently estimated fair values of the individual assets and liabilities of the reporting unit, together with an estimate of the fair value of the reporting unit taken as a whole. The estimate of the fair value of the reporting unit is based upon information available regarding prices of similar groups of assets, or other valuation techniques including present value techniques based upon estimates of future cash flows. Our reporting unit is not at risk of failing step one as its estimated fair value determined during the company’s annual goodwill impairment test for 2011 exceeded its carrying amount by over 400%.

Identifiable finite-lived intangible assets are amortized over their estimated useful lives ranging from three to 20 years. Intangible assets consist primarily of the contractual right to future management, advisory and performance fees from customer contracts or relationships. Indefinite-lived intangible assets are reviewed for impairment whenever events or changes in circumstances indicate that the net carrying amount of the asset may not be recoverable. In connection with such review, we also re-evaluate the periods of amortization for these assets. Recoverability of these assets is measured by a comparison of the carrying amount of these assets to undiscounted future net cash flows expected to be generated by these assets. If such assets are considered to be impaired, the impairment to be recognized is measured by the amount by which the carrying amount of the assets exceeds their fair value.

Revenue Recognition

Investment advisory fees are typically billed quarterly in advance after the beginning of the quarter or in arrears after the end of the quarter, based on a contractual percentage of the assets managed. Family office services fees are also typically billed quarterly in advance after the beginning of the quarter or in arrears after the end of the quarter based on a contractual percentage of the assets managed or upon a contractually agreed-upon flat fee arrangement. Revenue is recognized on a ratable basis over the period in which services are performed.

We account for performance based revenue in accordance with ASC 605-20-S99, Accounting for Management Fees Based on a Formula, by recognizing performance fees and allocations as revenue only when it is certain that the fee income is earned and payable pursuant to the relevant agreements. In certain arrangements, we are only entitled to receive performance fees and allocations when the return on assets under management exceeds certain benchmark returns or other performance targets. We record performance fees and allocations as a component of revenue.

Because the majority of our revenues are earned based on assets under management that have been determined using fair value methods and since market appreciation/depreciation has a significant impact on our revenue, we have presented our assets under management using the U.S. GAAP framework for measuring fair value. That framework provides a three-level fair value hierarchy that prioritizes the inputs to valuation techniques used to measure fair value. The hierarchy gives the highest priority to unadjusted quoted prices in active markets for identical assets or liabilities (Level 1) and the lowest priority to unobservable inputs based on company assumptions (Level 3). A financial instrument’s categorization within the fair value hierarchy is based upon the lowest level of input that is significant to the instrument’s fair value measurement. The three levels within the fair value hierarchy are described as follows:

 

   

Level 1—includes quoted prices (unadjusted) in active markets for identical instruments at the measurement date. The type of financial instruments included in Level 1 include unrestricted securities, including equities listed in active markets.

 

   

Level 2—includes inputs other than quoted prices that are observable for the instruments, including quoted prices for similar instruments in active markets, quoted prices for identical or similar instruments in markets that are not active, or inputs other than quoted prices that are observable for the instruments. The type of financial instruments in this category include less liquid and restricted securities listed in active markets, securities traded in other than active markets, government and agency securities, and managed funds whose net asset value is based on observable inputs.

 

95


Table of Contents
   

Level 3—includes one or more significant unobservable inputs. Financial instruments that are included in this category include assets under management primarily comprised of investments in privately-held entities, limited partnerships, and other instruments where the fair value is based on unobservable inputs.

The table below summarizes the approximate amount of assets under management for the periods indicated for which fair value is measured based on Level 1, Level 2 and Level 3 inputs.

 

     Level 1      Level 2      Level 3      Total  
     (in billions)  

December 31, 2011 AUM

   $ 7.5       $ 1.1       $ 1.5       $ 10.1   

June 30, 2012 AUM

   $ 8.1       $ 1.1       $ 1.5       $ 10.7   

As substantially all our assets under management are valued by independent pricing services based upon observable market prices or inputs, we believe market risk is the most significant risk underlying valuation of our assets under management, as discussed under the heading “Risk Factors” and “—Quantitative and Qualitative Disclosure About Market Risk.”

The average value of our assets under management for the six months ended June 30, 2012 was approximately $10.4 billion. Assuming a 10% increase or decrease in our average assets under management and the change being proportionately distributed over all our products, the value would increase or decrease by approximately $1.0 billion, which would cause an annualized increase or decrease in revenues of approximately $4.5 million at our current weighted average fee rate of 0.43%.

The average value of our assets under management for the year ended December 31, 2011 was approximately $9.7 billion. Assuming a 10% increase or decrease in our average assets under management and the change being proportionately distributed over all our products, the value would increase or decrease by approximately $1.0 billion, which would cause an annualized increase or decrease in revenues of approximately $3.8 million at the 2011 weighted average fee rate of 0.39%.

Equity-Based Compensation

Equity-based compensation cost relating to the issuance of share-based awards to principals is based on the fair value of the award at the date of grant, which is expensed ratably over the requisite service period, net of estimated forfeitures. The fair value of the award is based upon the calculation of a per unit limited partnership interest of our company utilizing both discounted cash flow and guideline company valuation methodologies. The forfeiture assumption is ultimately adjusted to the actual forfeiture rate. Therefore, changes in the forfeiture assumptions may affect the timing of the total amount of expense recognized over the vesting period. The service period is the period over which the employee performs the related services, which is normally the same as the vesting period. Equity-based awards that do not require future service are expensed immediately. Equity-based awards that have the potential to be settled in cash at the election of the employee or that pertain to redeemable partnership units are classified as liabilities, or Liability Awards, and are adjusted to fair value at the end of each reporting period. Distributions associated with Liability Awards not expected to vest are accounted for as part of compensation expense in our Consolidated Statements of Operations.

In order to determine the fair value of our limited partnership interests underlying equity-based compensation awards issued prior to the offering described in this prospectus, we first determined the market value of our invested capital, or MVIC. Our MVIC was estimated using a combination of two generally accepted approaches: the income approach using the discounted cash flow method, or DCF, and the market-based approach using the comparable company method. The DCF method estimates enterprise value based on the estimated present value of future net cash flows the business is expected to generate over a forecasted period and an estimate of the present value of cash flows beyond that period, which is referred to as terminal value. The

 

96


Table of Contents

estimated present value is calculated using our weighted average cost of capital, which accounts for the time value of money and the appropriate degree of risks inherent in the business. The market-based approach considers multiples of financial metrics based trading multiples of a selected peer group of companies. These multiples are then applied to our financial metrics to derive a range of indicated values. Once calculated, the discounted cash flow and comparable company methods are then weighted. Estimates of the volatility of our limited partnership interests were based on available information regarding the volatility of common stock of comparable, publicly traded companies.

Prior to this offering, the fair value of the limited partnership interests underlying equity-based compensation awards were determined in accordance with the guidelines outlined in the American Institute of Certified Public Accountants Practice Aid, “Valuation of Privately-Held-Company Equity Securities Issued as Compensation.” The assumptions we used in the valuation model were based on future expectations combined with management judgment. Because there had been no public market for our limited partnership units, management exercised significant judgment and considered numerous objective and subjective factors to determine the fair value of our limited partnership interests as of the date of each equity-based compensation award grant, including the following factors:

 

   

the provisions of our limited partnership agreement;

 

   

our operating and financial performance;

 

   

current business conditions and projections;

 

   

lack of control discount;

 

   

lack of marketability discount;

 

   

the likelihood of achieving a liquidity event for the limited partnership interests underlying these equity-based compensation awards, such as an initial public offering or sale of our company, given prevailing market conditions;

 

   

historical trading activity of comparable publicly traded companies;

 

   

the market performance of comparable publicly traded companies; and

 

   

the U.S. and global capital market conditions.

In February 2010, we granted 15,808 units with fair value at grant date of $68.36 per unit. By February 2011, U.S. markets improved which resulted in an increase in our valuation and the market value of comparable companies. As a result of these factors in addition to organic growth, we projected increases in our budget for 2011 as compared to our actual performance in 2010. In February 2011, we granted 10,802 units with fair value at grant date of $148.35 per unit. Our valuation determined a MVIC by weighting the DCF approach at 50% and the market-based approach at 50%. Our MVIC reflected a discount for lack of control of 13% based on the existence of a non-managing partnership interest and a discount for lack of marketability of 20% based on a liquidity event expected to occur within approximately twelve months. In February 2012, we granted 1,000 units with fair value at grant date of $207.71 per unit. U.S. markets continued to improve into the first quarter of 2012 as compared to the end of 2011. As a result, we projected increases in our 2012 budget as compared to actual performance in 2011. Our valuation for the February 2012 grants was determined using a market-based approach and reflected an assumed initial public offering discount of 15%.

Income Taxes

Our operating company is not subject to federal and state income taxes, since all income, gains and losses are passed through to its partners. Our operating company is subject to New York City Unincorporated Business Tax. We, including our affiliated incorporated entities, are subject to federal and state corporate tax, which requires an asset and liability approach to the financial accounting and reporting of income taxes. With respect to

 

97


Table of Contents

our incorporated entity, the annual tax rate is based on the income, statutory tax rates and tax planning opportunities available in the various jurisdictions in which we operate. Tax laws are complex and subject to different interpretations by the taxpayer and respective governmental taxing authorities. Judgment is required in determining the tax expense and in evaluating tax positions. The tax effects of an uncertain tax position, or UTP, taken or expected to be taken in income tax returns are recognized only if it is “more likely-than-not” to be sustained on examination by the taxing authorities, based on its technical merits as of the reporting date. The tax benefits recognized in the financial statements from such a position are measured based on the largest benefit that has a greater than 50% likelihood of being realized upon ultimate settlement. We recognize estimated interest and penalties related to UTPs in income tax expense.

We recognize the benefit of a UTP in the period when it is effectively settled. Previously recognized tax positions are derecognized in the first period in which it is no longer more likely than not that the tax position would be sustained upon examination.

Recently Issued Accounting Pronouncements

In January 2010, the FASB issued Accounting Standards Update, or ASU, 2010-06, “Improving Disclosures About Fair Value Measurements,” or ASU 2010-06. ASU 2010-06 requires disclosing separately the amount of significant transfers in and out of the Level 1 and Level 2 categories and the reasons for the transfers and it requires that Level 3 purchases, sales, issuances and settlements activity be reported on a gross rather than a net basis. ASU 2010-06 also requires fair value measurement disclosures for each class of assets and liabilities and disclosures about valuation techniques and inputs used to measure fair value for both recurring and nonrecurring fair value measurements for Level 2 and Level 3 measurements. These disclosures were effective as of January 1, 2010, except for the Level III gross reporting which was effective for our company January 1, 2011. The adoption of ASU 2010-06 did not have a material impact on our financial statements.

In July 2010, the FASB issued ASU 2010-20, “Disclosures about the Credit Quality of Financing Receivables and the Allowance for Credit Losses,” or ASU 2010-20. ASU 2010-20 requires additional disclosures about the credit quality of financing receivables and the allowance for credit losses. The purpose of the additional disclosures is to enable users of financial statements to better understand the nature of credit risk inherent in an entity’s portfolio of financing receivables and how that risk is analyzed. The new disclosures were effective for our interim and annual reporting periods beginning January 1, 2011. The adoption of this guidance did not have a material impact on our consolidated financial statements.

In December 2010, the FASB issued ASU 2010-28, “Intangibles—Goodwill and Other (Topic 350) When to Perform Step Two of the Goodwill Impairment Test for Reporting Units with Zero or Negative Carrying Amounts,” which enhanced guidance on when to perform step two of the goodwill impairment test for reporting units with zero or negative carrying amounts and requires step two to be performed if it is more likely than not that a goodwill impairment exists. This guidance was effective for our interim and annual reporting periods beginning January 1, 2011. As our reporting unit does not currently have a zero or negative carrying value, the adoption of this guidance did not have any impact on our financial statements.

In May 2011, the FASB issued ASU 2011-04, “Fair Value Measurement (Topic 820): Amendments to Achieve Common Fair Value Measurement and Disclosure Requirements in GAAP and International Financial Reporting Standards,” or IFRS, which amended guidance on fair value measurements to achieve common fair value measurement and disclosure requirements in GAAP and IFRS. The amended guidance specifies that the concepts of highest and best use and valuation premise in a fair value measurement are relevant only when measuring the fair value of nonfinancial assets and are not relevant when measuring the fair value of financial assets or of liabilities. The amendments include requirements specific to measuring the fair value of those instruments, such as equity interests used as consideration in a business combination. An entity should measure the fair value of its own equity instrument from the perspective of a market participant that holds the instrument as an asset. With respect to financial instruments that are managed as part of a portfolio, an exception to fair

 

98


Table of Contents

value requirements is provided. That exception permits a reporting entity to measure the fair value of such financial assets and financial liabilities at the price that would be received to sell a net asset position for a particular risk or to transfer a net liability position for a particular risk in an orderly transaction between market participants at the measurement date. The amendments also clarify that premiums and discounts should only be applied if market participants would do so when pricing the asset or liability. Premiums and discounts related to the size of an entity’s holding (e.g., a blockage factor) rather than as a characteristic of the asset or liability (e.g., a control premium) are not permitted in a fair value measurement.

The guidance also requires enhanced disclosures about fair value measurements, including, among other things, (a) for fair value measurements categorized within Level III of the fair value hierarchy, (1) a quantitative disclosure of the unobservable inputs and assumptions used in the measurement, (2) the valuation process used by the reporting entity and (3) a narrative description of the sensitivity of the fair value measurement to changes in unobservable inputs and the interrelationships between those unobservable inputs, if any, and (b) the categorization by level of the fair value hierarchy for items that are not measured at fair value in the statement of financial position but for which the fair value is required to be disclosed (for example, a financial instrument that is measured at amortized cost in the statement of financial position but for which fair value is disclosed). The guidance also amends disclosure requirements for significant transfers between Level I and Level II and now requires disclosure of all transfers between Levels I and II in the fair value hierarchy.

The amended guidance is effective for interim and annual periods beginning after December 15, 2011. As the impact of the guidance is primarily limited to enhanced disclosures, the adoption did not have a material impact on our financial statements.

In September 2011, the FASB issued ASU 2011-08, “Testing Goodwill for Impairment,” which provided new accounting guidance on testing goodwill for impairment. The enhanced guidance provides an entity the option to first perform a qualitative assessment of whether a reporting unit’s fair value is more likely than not less than its carrying value, including goodwill. In performing its qualitative assessment, an entity considers the extent to which adverse events or circumstances identified, such as changes in economic conditions, industry and market conditions or entity specific events, could affect the comparison of the reporting unit’s fair value with its carrying amount. If an entity concludes that the fair value of a reporting unit is more likely than not less than its carrying amount, the entity is required to perform the currently prescribed two-step goodwill impairment test to identify potential goodwill impairment and, accordingly, measure the amount, if any, of goodwill impairment loss to be recognized for that reporting unit. The guidance is effective for our interim and annual periods commencing January 1, 2012. Early adoption is permitted. We will consider the guidance when performing our annual impairment assessment in 2012.

Subsequent Event

On September 18, 2012, three of Silvercrest L.P.’s executives repaid outstanding notes payable and accrued interest of $1,897 thousand that were initially issued in connection with the acquisition of their partnership interests.

Qualitative and Quantitative Disclosures Regarding Market Risk

Our exposure to market risk is directly related to our role as investment adviser for the separate accounts we manage and the funds for which we act as sub-investment adviser. Most of our revenue for the year ended December 31, 2011 and the six months ended June 30, 2012 were derived from advisory fees, which are typically based on the market value of assets under management. Accordingly, a decline in the prices of securities would cause our revenue and income to decline due to a decrease in the value of the assets we manage. In addition, such a decline could cause our clients to withdraw their funds in favor of investments offering higher returns or lower risk, which would cause our revenue and income to decline further. Please see our discussion of market risks in “—Critical Accounting Policies and Estimates—Revenue Recognition.”

 

99


Table of Contents

BUSINESS

Our Guiding Principles

 

   

We will create, build and maintain an environment that encourages innovation and original thought and apply this fresh thinking to the needs of our clients and firm.

 

   

We will attract, motivate and retain unusually talented and ambitious professionals who share a passion for the investment business and an antipathy for corporate bureaucracy and office politics.

 

   

We will conduct ourselves in all our dealings as highly ethical, responsible and competent professionals who always place our clients’ financial interests ahead of our own.

 

   

We will encourage and nurture an entrepreneurial, collegial and action-oriented business culture in which “fun” is inevitable and decisions are generally consensual.

Our Company

We are a premier, full-service wealth management firm focused on providing financial advisory and related family office services to ultra-high net worth individuals and institutional investors. In addition to a wide range of investment capabilities, we offer a full suite of complementary and customized family office services for families seeking comprehensive oversight of their financial affairs. As of June 30, 2012, our assets under management were $10.7 billion, which we believe makes us the largest investment adviser in the United States that is focused on high net worth clients and is principally owned by its employees. Our clients are among the wealthiest and most sophisticated in the world.

We were founded ten years ago on the premise that if we staffed and organized our business to deliver a combination of excellent investment performance together with high-touch client service, we would quickly differentiate our business from a crowded field of firms nominally in the wealth management business. We seek to attract and serve a base of individuals and families with $10 million or more of investable assets, and we believe we are particularly well-positioned to offer comprehensive investment and family office service solutions to families with over $25 million of investable assets. As of June 30, 2012, our top 375 client relationships had an average size of $28 million and represented approximately 98% of our assets under management. Our top 50 relationships averaged $151 million in size as of June 30, 2012. As a boutique, we are large enough to provide an array of comprehensive capabilities, yet agile enough to coordinate and deliver highly personalized client service.

We consider these to be our competitive strengths:

 

   

We are a company offering independent, unconflicted advice, which is principally employee-owned.

 

   

We have a strong record of organic and acquired growth and we have a scalable platform.

 

   

We have a long-term track record of superior investment performance.

 

   

We have a diverse and highly loyal clientele.

 

   

We have proven senior management which has successfully executed our growth strategy.

We have grown during a time of extraordinary financial turmoil during which the value of a full-service, independent, client-focused firm has become ever-more apparent. Our growth and success at attracting ultra-high net worth clients, primarily by taking market share from our competitors, validates our original premise. Our annual client retention rate has averaged 98% since 2006 and, as shown below, the compound annual growth rate, or CAGR, in assets under management since inception is 49%. We believe our record of growth is a direct result of our demonstrated record of delivering excellent performance together with highly personalized service to our clients.

 

100


Table of Contents

 

LOGO

Our organic growth has been complemented by selective hiring and by four strategic acquisitions which have expanded not only assets under management, but also our professional ranks, geographic footprint and service capabilities. We believe additional acquisitions will allow us to extend our geographic presence nationally. As we grow, we will maintain our value proposition to continue to deliver to our clients excellent investment performance together with excellent client service, the essence of what differentiates us from our competitors.

Our clients engage us to advise them on traditional investment strategies focused on equities, fixed income and cash as well as non-traditional investment strategies including hedge funds, private equity funds, real estate and commodities. Our clients receive a full menu of proprietary investment capabilities together with a focused array of complementary non-proprietary capabilities offered by unaffiliated firms selected by us. In addition to our investment capabilities, we also provide our clients with family office services and related administrative services, which include financial planning, tax planning and preparation, partnership accounting and fund administration, and consolidated wealth reporting. Our fees for our investment advisory services, non-proprietary services, and family office and related administrative services are structured to align our financial incentives with those of our clients to ensure they receive unconflicted advice. The vast majority of our fees are for discretionary asset management, and are based on the value of the assets we manage for our clients. These fee revenues increase if our clients’ assets grow in value; these revenues decrease if our clients’ assets decline in value. We charge a management fee based on assets under management for our investment advisory services. Unlike our management fees, our fees for family office services and related administrative services are generally not based on or correlated to market values. For these services, we generally charge our clients a negotiated fee based on the scope of work. These services create strong client relationships and contribute meaningfully to our record of client retention.

As of June 30, 2012, approximately 94% of our assets under management were held for individual clients and 6% for institutional clients. Based on the strong results we have achieved in a number of our equity strategies, we have begun to attract a significant amount of institutional investor interest. After almost four years of dedicated effort, our equity capabilities are now on the approved lists of several prominent institutional consultants and, as a result, we believe significant institutional growth is likely in future years.

 

101


Table of Contents

History, Organization and Philosophy

When forming our company, our founders had the objective of creating a large full-service boutique operation focused on managing portfolios and delivering financial advice to wealthy individuals and select institutions. We commenced operations in April of 2002. Our first partners and employees came almost entirely from Donaldson, Lufkin & Jenrette (DLJ) Asset Management Group which had been acquired by Credit Suisse Asset Management in late 2000. In 2002, we carefully recruited and hired the same equity, fixed income and client service teams with whom our clients had worked at DLJ Asset Management Group. As of June 30, 2012, more than a quarter of our 87 employees are veterans of DLJ. Many of our principals, therefore, have worked together for 20 years and, in some cases, even longer.

Our headquarters are located in New York City with additional offices in Boston, Massachusetts and Charlottesville, Virginia. Since 2004, we have acquired four separate registered investment advisers and we have integrated and rebranded their operations into our company. The following is a summary of these acquisitions:

 

   

James C. Edwards Asset Management Inc., acquired in March 2004 with $889 million in assets under management, helped build out our New York presence;

 

   

Heritage Financial Management LLC, acquired in March 2005 with $330 million in assets under management, created an office in Charlottesville, VA and enhanced our family office and tax planning and preparation capabilities;

 

   

Marathon Capital Group LLC, acquired in October 2008 with $552 million in assets under management, established a Boston office for our company; and

 

   

Milbank Winthrop & Co., acquired in November 2011 with approximately $478 million in assets under management, strengthened our presence in the New York market and allowed us to add commodity and new funds of funds investment capabilities.

In structuring our business we anticipated that we would quickly become a large boutique operation. Accordingly, from inception we have embraced an organizational structure in which the primary functions of client service, investments, technology and operations and business administration were organized and staffed with professionals who specialize in each of those functions. This structure permits each professional to focus on his or her area of expertise without the distraction of other business responsibilities. At many other firms the senior professionals are expected to serve multiple roles simultaneously, which we believe dilutes the value to clients and makes scaling the business effectively unachievable. We firmly believe that our business structure represents a better approach and will permit us to greatly expand our business on our existing platform.

In meeting our primary objective to deliver strong investment results, we seek to add value through our asset allocation advice, as well as through our proprietary equity and fixed income strategies and outsourced investment capabilities. We recruited and hired a team of seasoned securities analysts who have an institutional caliber approach to security selection and a long record of success in implementing their strategies. We encourage them to focus 100% of their professional time on the task of securities selection. Our in-house equity analysts are focused on U.S. large cap, small cap, smid cap, multi cap, equity income and focused value equity strategies. On the fixed income side, our analysts are focused on high-grade municipals, high-yield municipals and high-grade taxables.

In order to deliver excellent client service, our portfolio managers are charged with the responsibility of working individually with each client to help define investment objectives, risk tolerance, cash flow requirements and other financial needs. The portfolio manager is responsible for developing a portfolio strategy designed to meet these predetermined client goals. Thereafter, the portfolio manager becomes the client’s primary point of contact with our company in all matters, including assessing the client’s need for family office services, and then introducing and overseeing the family office services professionals engaged for that work. Client-facing portfolio managers, their support staffs and the family office services group account for 50% of our total employees, a reflection of our high commitment to excellent client service. The ratio of our total client relationships to client-facing professionals is, therefore, approximately nine to one. We are staffed to assure that each client receives senior level personal attention.

 

102


Table of Contents

We have a staff of ten professionals who work with our portfolio managers to deliver family office services to interested clients. The fees for family office services are negotiated with the client and generally are not asset-based. For this reason, the revenues generated by our family office services are non-correlated to market movements and provide us with a diversified source of earnings. We believe these family office services have been an attractive component of our overall value proposition and engender a stronger relationship with the client, leading to greater client retention and the institutionalization of client relationships.

Prior to the financial crisis of 2008, we enjoyed a triple digit annualized growth rate of assets under management from inception through August 2008. Subsequent to the onset of the financial crisis in 2008, we have recovered more rapidly than many of our large, independent competitors, according to RIA Data Center, and our assets under management now exceed our pre-financial crisis high. Importantly, we remained profitable throughout the downturn. We expect to continue our pattern of complementing our organic growth in assets through selective hiring and acquisitions. We expect our growth to further accelerate as a direct result of growing client referrals and increasing our presence in the institutional marketplace.

Our Market Opportunity

Overview

Our client relationships with ultra-high net worth individuals currently represent less than 1% of U.S. families with investable assets over $25 million. Our assets represent less than 5% of the $356 billion multi-family office (MFO)/registered investment adviser (RIA) channel, which, according to data from Cerulli Associates, itself represents 8% of the estimated $4.6 trillion high net worth market. Even modest improvements in our penetration of this market will lead to significant further growth.

Domestic High Net Worth Market

The Spectrem Group estimates there were 1.1 million households in the United States with a net worth of over $5 million in 2011 and 107,000 with a net worth in excess of $25 million. Over the last 14 years, the number of households with over $5 million in net worth has grown at an annual rate of 12% per year. Cerulli Associates estimates that 92% of the $4.6 trillion high net worth market is at firms outside the MFO/RIA channel. With our focus on taking market share from these firms, we believe that there is a significant growth opportunity for us.

 

LOGO

Source: The Spectrem Group

 

103


Table of Contents

The Spectrem Group found that high net worth clients and families, in selecting an adviser, valued qualities such as honesty, trustworthiness, transparency and responsive service ahead of an adviser’s investment performance track record. When these highly valued characteristics are coupled with superior performance, the result can be an unusually loyal client base. During one of the most turbulent periods of U.S. financial history our clients proved to be highly loyal: our annual client retention rate for the years 2006 through 2011 was 98%.

The Wealth Management Industry

The wealth management industry is highly competitive and comprised of many players. We compete directly with some of the largest financial service companies, as well as some of the smallest. Substantially all of our new business to date has resulted from our success in taking market share from these firms. In general, these competitors fall into one of the following categories:

 

   

Diversified Financial Institutions have divisions aimed at providing wealth management solutions to the high net worth segment that are usually staffed by brokers with many sources of compensation.

 

   

Asset Management Firms offer proprietary institutional and retail asset management services catering to the high net worth segment largely with off-the-shelf products.

 

   

Trust Companies combine fiduciary and investment services as well as ancillary financial services with little emphasis on performance.

 

   

MFO/RIAs focus exclusively on the high net worth segment and, in the case of MFOs, are frequently dominated by one or two families.

Cerulli Associates estimates that MFO/RIAs are the fastest growing firms in the wealth management industry. Assets have doubled over the last five years as they have taken greater market share, primarily from large financial institutions. Assets managed by MFO/RIAs grew from 2005-2010 at a CAGR of 14.9% as compared with a 4.3% CAGR for all high net worth providers. Cerulli Associates further estimates that high net worth managed assets will grow at a 9.4% CAGR from 2010 through 2014. We are an RIA which is also regarded as an MFO, and thus we are well positioned to benefit from the growth Cerulli Associates foresees.

The 2008 financial crisis created an ongoing opportunity for independent smaller firms to attract assets from their larger competitors. The press has documented the erosion of client trust that has occurred at large financial institutions due to inherent conflicts of interest and lack of transparency. In delivering conflict-free advice within a completely transparent fee relationship, we are well-positioned to achieve further market share gains.

Institutional Market

The asset management industry has experienced significant growth in worldwide assets under management during the past 15 years, fueled in significant respects by aging populations in both developed and emerging markets around the world, which have increased the pools of savings and particularly pension assets. For example, total pension assets in the United States grew from $6.8 trillion at the end of 1996 to $16.1 trillion at the end of 2011, according to Towers Watson. Furthermore, Towers Watson estimates that U.S. pension funds allocate 44% of year-end total assets to equities or $7.1 trillion. As of June 30, 2012, institutional assets only represented approximately 6% of our total assets under management or $661 million but, after a focused multi-year investment effort to make our capabilities known to institutional investment consultants, we believe we are now well positioned to attract meaningful institutional assets. As a result, we expect this percentage to increase significantly.

 

104


Table of Contents

Competitive Strengths

Our key competitive strengths are as follows:

Independent, Unconflicted Advice

We are an independent registered investment adviser and are not affiliated with a broker/dealer or a commercial bank. As a result, our financial incentives are directly aligned with those of our clients. The vast majority of our fees are for discretionary asset management, and are based on the value of the assets we manage for our clients. These fee revenues increase if our clients’ assets grow in value; these revenues decrease if our clients’ assets decline in value. We do not receive commissions, rebates, spreads or any other indirect or undisclosed forms of compensation. We are not controlled by any client or family and all of our investment decisions are made in the best interests of our clients. All of our fees are fully disclosed and transparent to our clients who have an unrestricted right to accept or reject them.

We employ a partnership culture and mindset fostered through widespread employee equity ownership. As of June 30, 2012, 37 of our employees owned equity in our company. Each of our principals purchased this equity by making a substantial personal investment in our company. We believe that employee equity aligns our employees’ interests both with our company’s and our clients’ interests. It further motivates and dedicates employees to the task of satisfying our clients’ objectives. We believe that this partnership approach maximizes teamwork and collegiality and when issues and opportunities arise, all of our principals take an active interest in them.

Demonstrated Track Record of Growing Assets Under Management

We have expanded our business through a combination of organic growth and acquired growth, which combined with strong investment returns, have produced a CAGR in total client assets of 49% since our inception.

Our organic growth in our individual client business has been fueled by client referrals and through the hiring of portfolio managers with substantial client relationships. Our institutional client business has resulted from a multi-year effort to make our equity capabilities known to institutional investment consultants. Our acquired growth is the result of four strategic acquisitions we have consummated in New York, Boston and Charlottesville. Following this offering, we expect the number and frequency of acquisitions to increase.

We have adopted a scalable structure in which the primary functions of client service, investments, technology and operations and business administration are organized and staffed with professionals who specialize in each of those functions. Our organization not only permits the efficient and scalable growth of our business but fosters the integration of acquired firms. Our ultra-high net worth business is scalable and our institutional business is even more so. We can add significant institutional assets without any further significant investment in infrastructure.

Long-Term Track Record of Superior Investment Performance

We have a proven ability to deliver excellent investment performance through both our asset allocation work on behalf of clients as well as through security selection. We believe that the superior investment returns we have generated for investors over many years and through all types of economic conditions are a key reason for our success in growing assets. The following chart summarizes the performance of each of our principal equity strategies relative to their appropriate benchmarks.

 

105


Table of Contents

PROPRIETARY EQUITY PERFORMANCE AS OF 6/30/12

        ANNUALIZED PERFORMANCE        
  INCEPTION     1-YEAR     3-YEAR     5-YEAR     7-YEAR     INCEPTION  

Large Cap Value Composite

    4/1/02        -2.2        14.3        0.6        4.8        5.6   

Russell 1000 Value Index

      3.0        15.8        -2.2        2.9        4.2   

Small Cap Value Composite

    4/1/02        1.9        19.9        7.9        9.7        9.6   

Russell 2000 Value Index

      -1.4        17.5        -1.1        3.4        6.1   

Smid Cap Value Composite

    10/1/05        -0.4        17.4        3.6        —          6.5   

Russell 2500 Value Index

      -1.5        18.8        -0.2        —          3.7   

Multi Cap Value Composite

    7/1/02        -1.3        16.5        3.0        6.4        7.0   

Russell 3000 Value Index

      2.6        16.0        -2.1        3.0        5.4   

Equity Income Composite

    12/1/03        4.5        17.3        4.9        8.0        9.9   

Russell 3000 Value Index

      2.6        16.0        -2.1        3.0        5.2   

Focused Value Composite

    9/1/04        -5.2        15.9        2.4        6.5        8.2   

Russell 3000 Value Index

      2.6        16.0        -2.1        3.0        4.4   

Loyal, Diverse Base of Clients

As a result of our focus on delivering outstanding investment performance combined with highly personalized client service, we have developed significant long-term relationships with a large majority of our clients. Many of our client relationships pre-date the formation of our company. Since 2006, our annual client retention rate has averaged 98%.

Our suite of family office services has been an important component to building a strong relationship with our clients, leading to greater client retention. Nine out of our ten largest relationships use one or more components of our family office services. In addition to assisting in client retention, these capabilities have been instrumental in attracting new clients from families which seek a comprehensive and efficient approach to overseeing their wealth beyond investment management.

Our assets under management are highly diversified among clients. As of June 30, 2012, approximately 98% of our business was comprised of clients whose average relationship size is $28 million and our top 50 relationships averaged $151 million. As of June 30, 2012, our clients were represented in 43 states and the District of Columbia and no single client represented more than 5% of our revenue.

Dedicated, Proven Senior Management

Our entire business is overseen by an Executive Committee comprising our Chief Executive Officer, President and Chief Operating Officer, Chief Financial Officer and General Counsel. This group meets weekly to discuss our overall business. In particular, the Executive Committee focuses on developing and implementing our strategy as well as solving problems and seizing opportunities effectively and efficiently. At present, no one on the Executive Committee has direct client or investment responsibility and, as a result, each member of the Executive Committee commits his full resources to managing the business and executing our growth strategy.

Our Growth Strategy

We built our company to take market share from financial services firms whose wealth management models we believe are flawed. To date, we attracted substantially all of our new client relationships from our competitors due to client dissatisfaction with service and/or investment performance. Our growth strategy has been and will continue to be to grow our business organically, to complement our organic growth with strategic hires and acquisitions and to expand our presence in the institutional market. In support of each of these initiatives we plan to continue to invest in establishing our brand through continued selective advertising and public relations.

 

106


Table of Contents

Organic Growth

We have a proven ability to identify, attract and retain ultra-high net worth clients who seek a firm designed to deliver excellent investment performance and excellent client service. Our organizational model of separate and distinct business functions has proven scalable and our company’s assets under management have grown on average in excess of $1 billion per year without a commensurate increase in headcount. Importantly, we have achieved our growth while maintaining our profitability during one of the most challenging periods in the history of the U.S. financial markets. Going forward, we will continue to execute our proven business plan for attracting ultra-high net worth clients.

The business of attracting ultra-high net worth clients is the business of obtaining referrals and gaining trust. At our company these responsibilities reside principally with our portfolio managers. Our senior portfolio managers have on average nearly 30 years of experience and they have a wealth of contacts and professional referral sources as a result of that experience. In spearheading the effort to deliver excellent performance and service to their clients, these portfolio managers develop very close relationships with their clients and in many cases these relationships are much older than our company itself. Much of our new business results from referrals from existing clients. In this regard, it is critical that our portfolio managers work closely with each of their clients to establish the trust that is at the heart of the relationship.

Where appropriate, our portfolio managers are also encouraged to introduce our clients to our family office services capabilities and we expect to see growth in client utilization of these services in the future. Nine of our ten largest clients use our family office services and some of these have closed their own family offices to consolidate those activities with us. This is a profitable business for us and it serves to tighten our ties to those clients who avail themselves of the services we offer. It is also extremely useful to us in new business competitions where we use these services as a differentiator from our competitors. We expect much greater penetration with our current clients in future years and we expect that many of our new clients will use these services extensively.

Complementing the efforts of our senior portfolio managers to cultivate client referrals, our recently created business development team is charged with identifying newly formed wealth (resulting from merger, acquisition or corporate finance) and then creating customized solicitations. Our objective is two-fold: we will expand awareness of our company and its capabilities by distributing our marketing materials to this new audience and we will attract a certain amount of new business. The basis of this effort is careful research designed to ascertain if the prospect has any relationship with us—or any of our clients or friends—and then our solicitation is tailored to those circumstances. This effort is relatively new but we are very encouraged by its early results.

In all of our business development efforts we devote a great deal of time and effort to developing highly customized and detailed proposals for our prospects. In order to do so, we spend as much time as is required to thoroughly understand the prospect’s circumstances and goals as well as the sources of its dissatisfaction with its existing adviser. Where appropriate our proposals include the integration of our entire suite of family office services. We believe very few of our competitors invest the time and labor to create comparable proposals and we believe these customized proposals have underpinned much of our new business success. Simultaneously, our customized new business presentations distinguish us from both our much larger competitors who have major resources but cannot easily tailor solutions to suit clients’ needs as well as from our smaller competitors who do not have our depth of resources or capabilities.

Acquired Growth

From our inception, our organic growth has been complemented by selective hiring and strategic acquisitions which have served to enlarge our client base, expand our professional ranks, increase our geographic presence and broaden our service capabilities. We therefore expect to continue to recruit and hire senior portfolio managers with significant client relationships as well as successful investment professionals with capabilities

 

107


Table of Contents

currently not available internally to us. We have used acquisitions to extend our presence into new geographies (Boston, Charlottesville) and to gain new investment expertise. The four strategic acquisitions we have completed have allowed us to benefit from economies of scale and scope.

In making acquisitions, we look for compatible professionals of the highest integrity who believe in our high service-high performance model for the business. It is important that their clientele be principally clients of high net worth and it is helpful if they have a similar value-based investment methodology. These firms are attracted to our company by the strength of our brand, the breadth of our services and the integrity of our people. Often these firms are extremely limited in the investment products and client services they can offer their clients and it is not uncommon that they have succession or other management issues to resolve. In addition, the high and growing cost of compliance with federal and state laws governing their business is often an added inducement. Following this offering, we believe we will become the partner of choice for many such firms.

Continuing our short-term growth strategy, we intend to establish offices in major wealth centers on the West Coast, in the Southwest and in the Midwest in order to be closer to both our clients and to prospective clients. The following chart identifies those U.S. cities which contain the greatest number of families with net worth of $30 million or more:

 

RANK

  

CITY

   RESIDENTS WITH
A NET WORTH >
$30 MILLION
 
1    New York, NY      7,270   
2    Los Angeles, CA      4,350   
3    San Francisco, CA      4,230   
4    Chicago, IL      2,550   
5    Washington, DC      2,300   
6    Houston, TX      2,250   
7    Dallas, TX      1,855   
8    Atlanta, GA      960   
9    Boston, MA      890   
10    Seattle, WA      885   

Source: Cerulli Associates/Wealth-X

While we have been able to consummate acquisitions largely on the strength of our brand and culture without the benefit of publicly traded stock, we believe additional cash and a publicly traded stock will greatly enhance our acquisition prospects. Our past acquisitions have sharpened our ability to integrate acquired businesses, and we believe that once we identify an acquisition target we will be able to complete the acquisition and the integration of the acquired business expeditiously.

We have a strong brand and trusted reputation. Unlike pure “roll up” firms, we believe we appeal to like-minded professionals who wish to remain independent, autonomous and focused on their clients. In-line with our previous acquisitions, we envision future targets will be rebranded as Silvercrest.

Institutional Growth

After four years of effort focused on cultivating relationships with institutional investment consultants, we are now regularly making new business presentations to institutional investors, including public and corporate pension funds, endowments, foundations, and their consultants.

We are now on the “approved” lists of certain prominent institutional investment consultants and we have begun to win mandates in our equity strategies. This trend was recently highlighted by our selection by a very large state retirement fund to manage an equity mandate of up to $400 million. In addition, we have been hired to

 

108


Table of Contents

manage a new equity mutual fund which is presently in the early stages of its national marketing campaign. We expect this trend to continue once it is publicly known that these and other institutions have engaged us to manage significant portfolios for them. The importance of institutional growth to our company is noteworthy: institutional assets will likely expand not only our assets under management but also our profit margins; and the painstaking due diligence conducted by these institutions before selecting us will ratify and confirm the decisions to hire us made by our individual clients.

Brand Management

We have invested heavily to build, maintain and extend our brand. We have done so in the belief that creating awareness of our company and its differentiated characteristics would support all aspects of our business but most notably our growth.

With limited resources, we have created a focused national advertising campaign, which has drawn praise from clients, prospects and competitors alike. We have carefully chosen media outlets that reach our target audience efficiently and we estimate that the new business, which we get directly as a result of our advertising, now finances its cost.

Complementing our advertising strategy and again with limited resources, we have also invested in an effort to get media coverage of our company in some of the nation’s most prestigious national publications as well as in industry journals and newsletters. This effort has resulted in press coverage by the Wall Street Journal, Barron’s, Bloomberg, the Financial Times and The New York Times as well as various trade publications distributed within our industry. This public relations effort has very proven helpful in establishing our company as a leader in our industry.

Following this offering we expect to increase our spending in both advertising and public relations as part of our effort to further build our brand and to increase the market’s awareness of our company, particularly in the geographic markets which we expect to enter.

Our Business Model

We were founded in 2002 to provide independent investment advisory and related family office services to ultra-high net worth individuals and endowments, foundations and other institutional investors. To this end, we are structured to provide our clients with institutional-quality investment management with a level of service that wealthy individuals have difficulty obtaining elsewhere.

To provide a high level of service, we rely on portfolio management teams and our family office services team to provide objective, conflict-free investment management selection and a fully integrated, customized family-centric approach to wealth management. We believe the combination of comprehensive family office service, excellent investment capabilities and a high level of personal service allows us to take advantage of economies of scale to service the needs of our ultra-high net worth clients.

We have dedicated investment management teams tasked with successfully implementing their respective investment strategies. To increase the probability of success in meeting this objective, our analysts are not responsible for client interaction, management of our business, marketing or compliance oversight. This enables us to effectively serve ultra-high net worth clients as well as institutions which typically perform in-depth due diligence before selecting a manager.

Delivering Investment Performance

The Investment Policy & Strategy Committee, or IPSC, which is comprised of our chief strategist and several of our senior portfolio managers, is charged with the responsibility of adding value through asset allocation and manager selection. This is done through the use of our proprietary investment management by internal analysts, and best-of-breed external managers.

 

109


Table of Contents

The IPSC develops model asset allocations assuming differing levels of risk, liquidity and income tolerance as well as conducting outside manager due diligence. Our proprietary model portfolio structures are not merely a backward-looking, mechanical exercise based on the past performance of different asset classes. Instead, our IPSC overlays our judgment on the likely future performance of different asset classes in arriving at optimal portfolio structures. None of our dedicated investment analysts serves on this committee, which safeguards the independence of the IPSC’s recommendations.

Our portfolio managers are responsible for creating a customized investment program for each client based upon the IPSC’s work. An interactive dialogue ensures that each portfolio plan is based upon each client’s defined written objectives. Each client’s portfolio strategy takes into account that client’s risk tolerance, income and liquidity requirements as well as the effect of diversifying out of low-basis and/or sentimental holdings.

Historically, the IPSC has added value to our clients’ portfolios through asset allocation weightings and manager selection. The chart below shows the performance results of our company’s basic asset allocation model portfolios developed by the IPSC using our proprietary and outsourced investment capabilities.

 

            ANNUALIZED PERFORMANCE         

MODEL PORTFOLIO PERFORMANCE AS OF 6/30/12

   INCEPTION      1-YEAR      3-YEAR      5-YEAR      7-YEAR      INCEPTION  

Income Portfolio

     5/1/03         2.3         10.9         4.8         5.7         6.5   

U.S. Stock/Bond Mix (50/50) 1

        6.5         11.7         3.5         4.8         5.9   

Balanced Portfolio

     5/1/03         0.6         12.9         4.3         6.0         7.4   

U.S. Stock/Bond Mix (60/40) 1

        6.3         12.6         2.9         4.7         6.0   

Growth Portfolio

     5/1/03         -1.7         14.9         3.1         6.1         8.2   

U.S. Stock/Bond Mix (90/10) 1

        5.7         15.5         0.9         4.2         6.4   

 

1 

The equity benchmark is the S&P 500 Index and the fixed income benchmark is the Barclays Aggregate Bond Index.

From inception, we have employed a system of peer group reviews to ensure that client portfolios have been constructed in a manner consistent with our best collective thinking. In annual peer group reviews, the asset allocation within client portfolios is compared with the portfolios’ defined objectives and portfolios which are not fully aligned with the investment objective, which are then singled out for further review and discussion. Our objective is for all clients to receive our best thinking and that portfolio managers are managing portfolios consistently with our policy. As a combination of these various factors, the client relationship is with us and not merely with an individual at our company.

We believe that it is impossible for a single manager to perform all forms of investing equally well. Thus, our core proprietary investment capabilities are focused on a narrow range of highly disciplined U.S. equity and fixed income management strategies. Our investment teams have exhibited strong performance records. With respect to these strategies, roughly 57% of our separately managed account assets are managed in our proprietary investment strategies.

Our outsourced investment capabilities include alternative investments as well as traditional investment approaches in the categories of domestic large, mid and small cap growth equity, international equities and high yield bonds.

Proprietary Equity Strategies

Our equity strategies rely on a team-based investment approach and a rigorous investment process. This approach has resulted in returns that exceed relevant market benchmarks. We believe this team approach has

 

110


Table of Contents

provided and will continue to provide consistency to our investment process and results over the long-term. Our investment analysts are generalists who employ a “bottom-up” value oriented equity selecting methodology. Our analysts collectively monitor a universe of approximately 100 stocks which are deemed to be attractively valued relative to their business outlook and management’s history of adding value. Each proprietary equity strategy is built from the same body of research. Below is an illustration of the equity team’s investment process:

 

LOGO

Once stocks have been approved for investment from this body of research, they become part of one or more model equity portfolios. These are generally large cap, small cap, smid cap, multi-cap, equity income and focused value. Each stock position is continually monitored against its investment thesis to ensure investment discipline, and we employ a strict discipline to trim or sell securities in the following circumstances:

 

   

When a stock is excessively valued in our models or the best case scenario is reflected in the stock price;

 

   

Due to a stock’s outperformance, which can adversely affect a portfolio’s diversification;

 

   

Due to underperformance, when a stock trails relevant benchmarks by more than 10%;

 

   

When the investment thesis changes, due to a loss of confidence in management, a change in business prospects, or the deterioration in earnings quality.

 

111


Table of Contents

Below is a breakdown of assets among the various proprietary equity strategies as of June 30, 2012:

 

LOGO

Each of our equity strategies has outperformed its benchmark as illustrated by the following chart:

 

 

PROPRIETARY EQUITY PERFORMANCE
AS OF 6/30/12

        ANNUALIZED PERFORMANCE         
  

INCEPTION

   1-YEAR      3-YEAR      5-YEAR      7-YEAR      INCEPTION  

Large Cap Value Composite

   4/1/02      -2.2         14.3         0.6         4.8         5.6   

Russell 1000 Value Index

        3.0         15.8         -2.2         2.9         4.2   

Small Cap Value Composite

   4/1/02      1.9         19.9         7.9         9.7         9.6   

Russell 2000 Value Index

        -1.4         17.5         -1.1         3.4         6.1   

Smid Cap Value Composite

   10/1/05      -0.4         17.4         3.6         —           6.5   

Russell 2500 Value Index

        -1.5         18.8         -0.2         —           3.7   

Multi Cap Value Composite

   7/1/02      -1.3         16.5         3.0         6.4         7.0   

Russell 3000 Value Index

        2.6         16.0         -2.1         3.0         5.4   

Equity Income Composite

   12/1/03      4.5         17.3         4.9         8.0         9.9   

Russell 3000 Value Index

        2.6         16.0         -2.1         3.0         5.2   

Focused Value Composite

   9/1/04      -5.2         15.9         2.4         6.5         8.2   

Russell 3000 Value Index

        2.6         16.0         -2.1         3.0         4.4   

 

112


Table of Contents

Proprietary Fixed Income Strategies

In the management of fixed income investments, clients typically give us the mandate to produce stable returns to dampen the volatility of their portfolios as a counter-weight to equities as part of their complete asset allocation. For those investors who can take advantage of the tax exemption of municipal bonds, we have developed two high-yield municipal bond products designed to add value to the returns possible from high-grade bonds in a low interest rate environment. Below is the breakdown of assets under management by strategy as of June 30, 2012:

 

LOGO

Our fixed income strategy employs a bottom-up fundamental value approach designed to minimize the risk of loss. Almost all of our bond portfolios are highly customized and focused on income and liquidity generation as opposed to capital appreciation.

Outsourced Manager Selection

Recognizing the value of diversification to our clients, we offer a variety of outsourced investment capabilities designed to complement our proprietary capabilities. These outsourced capabilities include managers who have long records of success in managing growth equities, international equities, taxable high yield bonds, hedge funds and other strategies not offered on a proprietary basis by us. In selecting these managers, we utilize an investment manager database for initial screening and then a dedicated staff conducts on-site due diligence. Potential managers are reviewed and selected by our IPSC. Our selection criteria include the following:

 

   

Highly Consistent Returns. We emphasize consistency of performance over strong performance marked by high volatility.

 

   

Tax Sensitivity. We seek managers with a low turnover style of management designed to achieve attractive after-tax rates of return.

 

   

Solid Operations, Technology. We require each manager to produce evidence that it has strong technology and operations capabilities as well as vigorous compliance adherence.

 

   

Alignment of Interest. We require evidence that the strategy’s key people have significant equity in their company and are motivated to stay in place.

 

   

Will Negotiate Fees. We require our traditional managers to accept a significant discount in their management fees because we expect to manage all aspects of the client relationship. Their only responsibility is to manage the capital entrusted to them. No manager has refused to offer the discounts we seek.

 

113


Table of Contents

In the case of hedge fund selection, for several years we have engaged the services of an outside hedge fund consultant whose team of analysts assists us in making formal hedge fund decisions. For large clients with significant hedge fund exposure, we offer a hedge fund advisory service to create customized hedge fund portfolios. Each of our funds of funds capabilities appears below:

 

   

Silvercrest Hedged Equity Fund is designed to complement and diversify long-only equity portfolios through investments with managers who employ long and short strategies;

 

   

Silvercrest Emerging Markets Fund provides international and non-dollar exposure and diversification focused on long, short, credit and other managers who invest in emerging markets;

 

   

Silvercrest Commodity Strategies Fund seeks to give investors comprehensive commodity exposure; and

 

   

Silvercrest Special Situations Fund is designed to outperform traditional benchmarks with less volatility.

We have two types of fee arrangements with outsourced managers. With respect to separately managed accounts, clients pay a discounted fee, negotiated by us, directly to the manager. With respect to outsourced fund consultants, clients pay a discounted fee negotiated by us, directly to the manager and the manager distributes a portion of the fee to us. Clients are informed of this arrangement and have signed a written acknowledgement.

Delivering Client Service

We take a holistic approach to client service, whereby a senior portfolio manager spearheads the coordination of the IPSC recommendations, family office services work and the investment management team in order to deliver the full range of our capabilities to the client. The portfolio manager helps the client define his or her portfolio needs, develop a portfolio plan designed to achieve them and execute an agreed upon plan to accomplish our client’s financial objectives. The portfolio manager has regular contact with our clients to make sure our clients thoroughly understand the decisions that are made.

Portfolio managers are supported by junior portfolio managers and portfolio assistants who are thoroughly knowledgeable about a client’s portfolio, investment strategy and relationship with us. Junior portfolio managers are young professionals whom we seek to train and develop as portfolio managers. This approach frees senior managers to handle more client business, without compromising service, while developing the next generation of portfolio managers to develop and handle new client accounts. The majority of our organic growth is due to client referrals and we believe the structure of our portfolio management teams, investments in technology and integrated portfolio trading programs enable us to scale future growth.

Nine out of our ten largest clients use one or more component of our family office services. We believe that this is an attractive growth area for our company and have initiated plans to increase the provision of these services to both broaden relationships with existing clients and to attract potential clients. Our family office services are profitable and are not used as a loss-leader for attracting clients. Our family office capabilities include the following:

 

   

Financial Planning;

 

   

Tax Planning and Preparation;

 

   

Partnership Accounting and Fund Administration;

 

   

Consolidated Wealth Reporting;

 

   

Estate or Trust Agency; and

 

   

Art Consultancy, Management.

 

114


Table of Contents

For institutional client relationships, all day-to-day interfacing with our clients is handled by a dedicated institutional client service team headed by a Managing Director who also maintains our relationships with institutional investment consultants. This structure permits our investment professionals to maintain their focus on achieving superior investment results without the distraction of client demands. For the regularly scheduled portfolio review sessions with a client, generally a senior investment professional attends the face-to-face meetings with the head of institutional client services. The result is an efficient client-oriented service approach that is significantly scalable in size.

Competition

The wealth management industry is highly competitive and is comprised of many players. We compete directly with some of the largest financial service companies, as well as some of the smallest. Virtually all of our new business is gained from our success in taking market share from these firms. We primarily compete on the basis of several factors, including our level of service, the quality of our advice, independence, stability, performance results, breadth of our capabilities and fees. In general, these competitors fall into one of the following categories:

 

   

Diversified Financial Institutions have divisions aimed at providing wealth management solutions to the high net worth segment that are usually staffed by brokers.

 

   

Asset Management Firms offer proprietary institutional and retail asset management services catering to the high net worth segment largely with off-the-shelf products.

 

   

Trust Companies combine fiduciary and investment services as well as ancillary financial services.

 

   

MFO/RIAs focus exclusively on the high net worth segment and are frequently dominated by one or two families.

As a registered investment adviser that is not affiliated with other financial firms, we are free from the conflicts associated with brokerage or investment banking firms. In advising our clients on portfolio strategies, we are motivated to meet our clients’ investment objectives—not to generate commissions or placement fees—and to focus solely on providing excellent service and investment performance.

We have the size and resources to compete with larger organizations, and unlike many smaller firms, to provide our clients with fully customized, full-service wealth management and integrated family office solutions. While many competitors outsource investment management, we have chosen to compete with excellent proprietary investment capabilities coupled with a focused array of complementary non-proprietary capabilities offered by unaffiliated firms. This combination enables us to compete for and win the business of wealthy investors. We believe this is a key to our past and future success.

Employees

As of June 30, 2012, we had 85 full-time employees and two part-time employees.

Facilities

Our corporate headquarters are principally located at 1330 Avenue of the Americas, 38th Floor, New York, New York 10019, where we occupy approximately 41,000 square feet of space under a lease, the terms of which expire on September 30, 2017. We believe our current facilities are adequate for our current needs and that suitable additional space will be available as and when needed.

Legal Proceedings

In the normal course of business, we may be subject to various legal and administrative proceedings. Currently, there are no legal proceedings pending or threatened against us.

 

115


Table of Contents

REGULATORY ENVIRONMENT

Our business is subject to extensive regulation in the United States at the federal level and, to a lesser extent, the state level. Under these laws and regulations, agencies that regulate investment advisers have broad administrative powers, including the power to limit, restrict or prohibit an investment adviser from carrying on its business in the event that it fails to comply with such laws and regulations. Possible sanctions that may be imposed include the suspension of individual employees, limitations on engaging in certain lines of business for specified periods of time, revocation of investment adviser and other registrations, censures and fines.

The legislative and regulatory environment in which we operate has undergone significant changes in the recent past. New laws or regulations, or changes in the enforcement of existing laws or regulations, applicable to us and our clients may adversely affect our business. Our ability to function in this environment will depend on our ability to monitor and promptly react to legislative and regulatory changes. There have been a number of highly publicized regulatory inquiries that have focused on the investment management industry. These inquiries have resulted in increased scrutiny of the industry and new rules and regulations for investment advisers. This regulatory scrutiny may limit our ability to engage in certain activities that might be beneficial to our stockholders.

In addition, as a result of recent market events, acts of serious fraud in the investment management industry and perceived lapses in regulatory oversight, U.S. and non-U.S. governmental and regulatory authorities may increase regulatory oversight of our businesses. We may be adversely affected as a result of new or revised legislation or regulations imposed by the SEC, the CFTC, other U.S. or non-U.S. regulatory authorities or self-regulatory organizations that supervise the financial markets. We also may be adversely affected by changes in the interpretation or enforcement of existing laws and rules by these governmental authorities and self-regulatory organizations, as well as by U.S. and non-U.S. courts. It is impossible to determine the extent of the impact of any new laws, regulations or initiatives that may be proposed on us or the markets in which we trade, or whether any of the proposals will become law. Compliance with any new laws or regulations could add to our compliance burden and costs and affect the manner in which we conduct our business.

SEC Regulation

Silvercrest Asset Management Group LLC is registered with the SEC as an investment adviser under the Advisers Act. The Advisers Act, together with the SEC’s regulations and interpretations thereunder, imposes substantive and material restrictions and requirements on the operations of investment advisers. The SEC is authorized to institute proceedings and impose sanctions for violations of the Advisers Act, ranging from fines and censures to termination of an adviser’s registration.

The Advisers Act imposes substantive regulation on virtually all aspects of our business and relationships with our clients. As a registered investment adviser, we are subject to many requirements that cover, among other things, disclosure of information about our business to clients; maintenance of written policies and procedures; maintenance of extensive books and records; restrictions on the types of fees we may charge, including performance fees; solicitation arrangements; engaging in transactions with clients; maintaining an effective compliance program; custody of client assets; client privacy; advertising; and proxy voting. The SEC has authority to inspect any registered investment adviser and typically inspects a registered investment adviser periodically to determine whether the adviser is conducting its activities (i) in accordance with applicable laws, (ii) consistent with disclosures made to clients and (iii) with adequate systems and procedures to ensure compliance.

As an investment adviser, we have a fiduciary duty to our clients. The SEC has interpreted this duty to impose standards, requirements and limitations on, among other things: trading for proprietary, personal and client accounts; allocations of investment opportunities among clients; use of soft dollars; execution of transactions; and recommendations to clients. We manage 72% of our accounts on a discretionary basis, with

 

116


Table of Contents

authority to buy and sell securities for each portfolio, select broker-dealers to execute trades and negotiate brokerage commission rates. In connection with these transactions, we receive soft dollar credits from broker-dealers that have the effect of reducing certain of our expenses. Section 28(e) of the Exchange Act provides a “safe harbor” to an investment adviser against claims that it breached its fiduciary duty under state or federal law (including ERISA) solely because the adviser caused its clients’ accounts to pay more than the lowest available commission for executing a securities trade in return for brokerage and research services. To rely on the safe harbor offered by Section 28(e), (i) we must make a good-faith determination that the amount of commissions is reasonable in relation to the value of the brokerage and research services being received and (ii) the brokerage and research services must provide lawful and appropriate assistance to us in carrying out our investment decision-making responsibilities. In permissible circumstances, we may receive technology-based research, market quotation and/or market survey services which are paid for in whole or in part by soft dollar brokerage arrangements. If our ability to use soft dollars were reduced or eliminated as a result of the implementation of statutory amendments or new regulations, our operating expenses would increase.

Under the Advisers Act, our investment management agreements may not be assigned without the client’s consent. The term “assignment” is broadly defined and includes direct assignments as well as assignments that may be deemed to occur upon the transfer, directly or indirectly, of a controlling interest in an investment adviser.

The failure of Silvercrest Asset Management Group LLC to comply with the requirements of the Advisers Act, and the regulations and interpretations thereunder, could have a material adverse effect on us.

CFTC Regulation

Due to recent rule amendments by the CFTC, Silvercrest Asset Management Group LLC and certain of its affiliates may be required to register with the CFTC and the National Futures Association, or the NFA, as a commodity pool operator and/or commodity trading advisor. Registration will subject us and our affiliates to substantive and material restrictions and requirements, including, among other things, reporting, recordkeeping, disclosure, self-examination and training requirements. Registration may also subject us to periodic on-site audits, and the CFTC is authorized to institute proceedings and impose sanctions for violations of the Commodity Exchange Act and/or CFTC rules.

Dodd-Frank

While the Dodd-Frank Act has not yet caused us to reconsider our business model, certain provisions will, and other provisions may, increase regulatory burdens and reporting and related compliance costs. In addition, the scope of many provisions of the Dodd-Frank Act are being determined by implementing regulations, some of which will require lengthy proposal and promulgation periods. Moreover, the Dodd-Frank Act mandates many regulatory studies, some of which pertain directly to the investment management industry, which could lead to additional legislation or regulation. The SEC and the CFTC jointly issued final rules that require investment advisers registered with the SEC that advise one or more private funds, as well as commodity pool operators and commodity trading advisors registered with the CFTC, to provide certain information on Form PF about their funds and assets under management, including the amount of borrowings, concentration of ownership and other performance information, which will be used by the Financial Stability Oversight Council for purposes of assessing the systemic risk posed by private funds and by the SEC and CFTC for other purposes. We are subject to these rules and will have to provide a Form PF to the SEC. The Dodd-Frank Act will affect a broad range of market participants with whom we interact or may interact, including banks, non-bank financial institutions, rating agencies, mortgage brokers, credit unions, insurance companies and broker-dealers. Regulatory changes that will affect other market participants are likely to change the way in which we conduct business with our counterparties. The uncertainty regarding further implementation of the Dodd-Frank Act and its impact on the investment management industry and us cannot be predicted at this time but will continue to be a risk for our business.

 

117


Table of Contents

ERISA-Related Regulation

To the extent that Silvercrest Asset Management Group LLC or any other of our affiliates is a “fiduciary” under ERISA with respect to benefit plan clients, it is subject to ERISA and to regulations promulgated thereunder. Among other things, ERISA and applicable provisions of the Internal Revenue Code impose certain duties on persons who are fiduciaries under ERISA, prohibit certain transactions involving benefit plan clients and provide monetary penalties for violations of these prohibitions. Our failure to comply with these requirements could have a material adverse effect on our business.

Compliance

Our legal and compliance functions are integrated into a team of professionals. This group is responsible for all legal and regulatory compliance matters, as well as monitoring adherence to client investment guidelines. Senior management is involved at various levels in all of these functions.

For information about our regulatory environment, see “Risk Factors—Risks Related to the Regulatory Environment in which We Operate—The regulatory environment in which we operate is subject to continual change and regulatory developments designed to increase oversight may adversely affect our business.”

 

118


Table of Contents

MANAGEMENT

Executive Officers and Directors

The following table provides information regarding our directors, nominees to our board of directors and executive officers.

 

Name

   Age     

Position

G. Moffett Cochran

     61       Chairman, Chief Executive Officer and Director

Richard R. Hough III

     42       President, Chief Operating Officer and Director

Scott A. Gerard

     44       Chief Financial Officer

David J. Campbell

     43       General Counsel and Secretary

Winthrop B. Conrad, Jr.

     67       Director

Wilmot H. Kidd III

     70       Director

Richard S. Pechter

     67       Director

G. Moffett Cochran is our Chief Executive Officer and Chairman of our board of directors. As our Chief Executive Officer, Mr. Cochran is responsible for the oversight and management of our company. Mr. Cochran has been the Chairman and Chief Executive Officer of Silvercrest Asset Management Group LLC, since he co-founded it in 2001. Prior to forming Silvercrest Asset Management Group LLC, Mr. Cochran served as Chairman of Donaldson, Lufkin & Jenrette (DLJ) Asset Management Group and then as President of Credit Suisse Asset Management LLC following the acquisition of DLJ by Credit Suisse in 2000. He also currently serves as Chairman of the Board of Directors of the Jefferson Scholars Foundation and as a member of the Board of Trustees of the Virginia Museum of Fine Arts. Mr. Cochran holds a B.A. from the University of Virginia and a J.D. from the University of Virginia School of Law.

As co-founder of Silvercrest Asset Management Group LLC, Mr. Cochran has been involved in guiding our business since its inception. Mr. Cochran has over 25 years of experience in senior management positions in the investment management industry and has dealt with a wide range of issues that face the industry and us in particular. These two facets provide him with strong insights into all aspects of our business and the types of management issues that face companies in our sector. Based on his experience and qualifications, Mr. Cochran was elected as a member of our board.

Richard R. Hough III is our President and Chief Operating Officer and a member of our board of directors. Mr. Hough has served as President of Silvercrest Asset Management Group LLC since January 2012 and as its Chief Operating Officer since July 2010. He has been a member of the Executive Committee of Silvercrest L.P. since 2007. Mr. Hough, who joined us in 2003, has responsibility for all aspects of our operations, including corporate strategy and development. Previously, Mr. Hough served as the founding national program director of Children’s Scholarship Fund. Mr. Hough also worked in Washington, DC, as a managing editor and policy analyst. Mr. Hough is a member of the Board of Governors of the Investment Adviser Association, a not-for-profit organization that represents the interests of SEC-registered investment adviser firms. He serves on the advisory board of the New Criterion, a monthly review of the arts and intellectual life and on the executive board of Monmouth Council, Boy Scouts of America. Mr. Hough graduated with a degree in politics from Princeton University.

Mr. Hough has been involved in the strategy of our company for almost ten years. His various leadership roles enable him to provide valuable insight on the strategic direction of the Company. Based on his experience and qualifications, Mr. Hough was elected as a member of our board.

Scott A. Gerard is our Chief Financial Officer. Mr. Gerard has served as Chief Financial Officer of Silvercrest Asset Management Group LLC since 2010. Prior to joining Silvercrest, Mr. Gerard was Chief Financial Officer of Brand Connections, LLC, a private equity-backed marketing and media company from

 

119


Table of Contents

December 2008 through November 2009. Previously, he was Chief Financial Officer of Guideline, Inc., a publicly-held business research firm. Prior to Guideline, Mr. Gerard was a Division Controller with Citigroup Inc. and began his career with KPMG LLP. Mr. Gerard is a Certified Public Accountant and received a B.S. in accounting from the University of Buffalo.

David J. Campbell is our General Counsel and Secretary. Mr. Campbell has served as the General Counsel of Silvercrest Asset Management Group LLC since 2009. Prior to joining Silvercrest, Mr. Campbell served as a Managing Director and Associate General Counsel at Jefferies & Company, Inc. from 2006 to 2009. Mr. Campbell began his career at Donaldson, Lufkin & Jenrette Securities Corporation, where as a Senior Vice President he provided advice and counsel to DLJ’s Pershing Division, Investment Services Group and DLJdirect. In 2001, he joined the law firm of Bressler, Amery & Ross, P.C., where he was a partner. He graduated with a B.A. from The George Washington University and a J.D. from Villanova University School of Law.

Winthrop B. Conrad, Jr. is a member of our board of directors. Winthrop B. Conrad, Jr. is Senior Counsel, retired, of Davis Polk & Wardwell, LLP, a New York based global law firm. Prior to July 2007, Mr. Conrad was a senior partner at Davis Polk, specializing in capital markets transactions, mergers and acquisitions and general corporate matters. Mr. Conrad is a graduate of Yale College and received his J.D. from Harvard Law School. Davis Polk has not performed and does not perform legal services for us.

Mr. Conrad has extensive experience with corporate transactions, as well as finance, which provides us with important perspectives in those areas. With his broad experience in corporate legal matters, Mr. Conrad is uniquely equipped to provide the board with insight into capitalization strategies, fiduciary matters, capital markets mechanics and strategic expansion opportunities. Based on his experience and qualifications, Mr. Conrad was elected as a member of our board.

Wilmot H. Kidd III is a member of our board of directors. Mr. Kidd is Chairman of the Board and President of Central Securities Corporation, a non-diversified, publicly traded, investment company. Mr. Kidd has served as its President since 1973 and became Chairman of its Board of Directors in 2010. Mr. Kidd graduated from Washington & Lee University with a B.S. and from Northwestern University with an M.B.A.

Mr. Kidd has been involved in the financial services industry generally and the financial aspects of the investment company environment specifically for many years. He has extensive financial expertise through his various roles in publicly traded investment companies. In addition, Mr. Kidd’s service as chairman of the board of another public company provides our company with valuable insights on corporate governance issues that face the board and our company. Based on his experience and qualifications, Mr. Kidd was elected as a member of our board.

Richard S. Pechter is a member of our board of directors. Mr. Pechter joined Donaldson, Lufkin & Jenrette, or DLJ, in 1969 and spent his career there, retiring in 2000 as a Director of the parent and Chairman of DLJ’s Financial Services Group and DLJdirect. He is currently a Director of the Financial Industry Regulatory Authority, Inc., or FINRA, and the New York Stock Exchange Regulatory Authority. Mr. Pechter graduated from Yale and received his M.B.A. from the Harvard Business School, where he was a Baker Scholar.

Mr. Pechter has 42 years of experience in the investment management sector in various business, finance and strategic leadership roles. He has broad expertise and knowledge of the investment management business. Through his experience, Mr. Pechter has gained and developed extensive business, finance, distribution, marketing and leadership skills. Further, Mr. Pechter possesses an understanding of the regulatory aspects affecting our business through his relationships with FINRA and the New York Stock Exchange Regulatory Authority. These unique characteristics make him an important asset to our board, providing insight into the regulatory developments within our sector. Based on his experience and qualifications, Mr. Pechter was elected as a member of our board.

 

120


Table of Contents

Board Composition

Our board of directors currently consists of five directors. Messrs. Conrad, Kidd and Pechter qualify as independent directors under the corporate governance standards of Nasdaq. Our board of directors consists of a majority of independent directors within the meaning of the applicable rules of the SEC and Nasdaq and at least one member, Mr. Kidd, who is an Audit Committee financial expert within the meaning of the applicable rules of the SEC and Nasdaq.

As described under “The Reorganization and Our Holding Company Structure—Stockholders’ Agreement Among Class B Stockholders,” the holders of our Class B common stock and our employees who are granted restricted shares of our Class A common stock will enter into a stockholders’ agreement pursuant to which they will agree to vote their shares of Class A common stock and Class B common stock they hold at such time, or may acquire in the future in accordance with the decision of the Executive Committee of Silvercrest L.P. The votes of the members of the Executive Committee will be weighted based upon their relative holdings of Class B units. As a result of his equity ownership and position on the Executive Committee, following this offering, G. Moffett Cochran will initially control the vote of the Executive Committee of Silvercrest L.P., and therefore, the vote of all of the shares of Class A common stock and Class B common stock held by our employees. The parties of the stockholders’ agreement collectively will hold     % of the combined voting power of our capital stock immediately after this offering (or approximately     % if the underwriters exercise in full their option to purchase additional shares).

Staggered Board

Effective upon the consummation of this offering, our board of directors will be divided into three staggered classes of directors of the same or nearly the same number and each director will be assigned to one of the three classes. At each annual meeting of the stockholders, a class of directors will be elected for a three-year term to succeed the directors of the same class whose terms are then expiring. The terms of the directors will expire upon the election and qualification of successor directors at the annual meeting of stockholders to be held during the years 2012 for Class I directors, 2013 for Class II directors and 2014 for Class III directors.

 

   

Our Class I directors will be Mr. Kidd and Mr. Pechter;

 

   

Our Class II directors will be Mr. Conrad and Mr. Hough; and

 

   

Our Class III director will be Mr. Cochran.

Our board of directors is set at five directors. Our amended and restated certificate of incorporation and amended and restated bylaws provide that the number of our board of directors shall be fixed from time to time by a resolution of a majority of our board of directors. Any additional directorships resulting from an increase in the number of directors will be distributed among the three classes so that, as nearly as possible, each class shall consist of one-third of the board of directors.

The division of our board of directors into three classes with staggered three-year terms may delay or prevent stockholder efforts to effect a change of our management or a change in control. See “Description of Capital Stock—Anti-Takeover Effects of Delaware Law and Our Amended and Restated Certificate of Incorporation—Classified Board of Directors” and “Risk Factors—Risks Related to this Offering—Anti-takeover provisions in our amended and restated certificate of incorporation and bylaws could discourage a change of control that our stockholders may favor, which also could adversely affect the market price of our Class A common stock.”

Our board of directors currently consists of five directors. Messrs. Conrad, Kidd and Pechter qualify as independent directors under the corporate governance standards of Nasdaq. Silvercrest was incorporated on July 11, 2011. As such, we have had only one annual meeting during the most recent fiscal year in which all directors attended. Upon being registered as a public company, we intend to have required annual meetings.

 

121


Table of Contents

Board Leadership Structure

Our board of directors includes our Chief Executive Officer who also serves as Chairman of the board. Our board understands that there is no single, generally accepted approach to providing board leadership and that given the dynamic and competitive environment in which we operate, the right board leadership structure may vary as circumstances warrant. To this end, our board of directors has no policy mandating the combination or separation of the roles of Chairman of the board and Chief Executive Officer and believes the matter should be discussed and considered from time to time as circumstances change. Mr. Cochran will serve as both our Chief Executive Officer and Chairman, which we believe provides strong leadership for us and promotes a close relationship between management and our board of directors and assists in the development and implementation of corporate strategy.

Board Oversight of Risk Management

Our board of directors is responsible for overseeing management in the execution of its responsibilities and for assessing our general approach to risk management. In addition, an overall review of risk is inherent in our board’s consideration of our long-term strategies and other matters presented to our board. Our board exercises its responsibilities periodically as part of its meetings and also through our board’s three committees, which will be established prior to the consummation of this offering, each of which will examine various components of enterprise risk as part of their responsibilities. For example, the Audit Committee has primary responsibility for addressing risks relating to financial matters, particularly financial reporting, accounting practices and policies, disclosure controls and procedures and internal control over financial reporting. The Audit Committee has primary responsibility for reviewing and discussing our practices regarding risk assessment and management, including any guidelines or policies that govern the process by which we identify, monitor and handle major risks. The Nominating and Corporate Governance Committee oversees risks associated with the independence of our board and potential conflicts of interest. The Compensation Committee has primary responsibility for risks and exposures associated with our compensation policies, plans and practices, regarding both executive compensation and the compensation structure generally, including whether it provides appropriate incentives that do not encourage excessive risk-taking. Senior management is responsible for assessing and managing our various exposures to risk on a day-to-day basis, including the creation of appropriate risk management programs and policies.

Our board’s role in risk oversight of our company is consistent with our leadership structure, with the Chief Executive Officer and other members of senior management having responsibility for assessing and managing our risk exposure, with our board and its committees providing oversight in connection with those efforts. We believe this division of risk management responsibilities presents a consistent, systematic and effective approach for identifying, managing and mitigating risks throughout our company.

Board Committees

Prior to the consummation of this offering, we will establish an Audit Committee, a Nominating and Corporate Governance Committee and a Compensation Committee, each consisting only of independent directors.

Audit Committee

Our Audit Committee will assist our board of directors in its oversight of our internal audit function, the integrity of our financial statements, our independent registered public accounting firm’s qualifications and independence and the performance of our independent registered public accounting firm.

Our Audit Committee’s responsibilities will include, among others:

 

   

reviewing the audit plans and findings of our independent registered public accounting firm and our internal audit and risk review staff, as well as the results of regulatory examinations, and tracking management’s corrective action plans where necessary;

 

122


Table of Contents
   

reviewing our financial statements, including any significant financial items and/or changes in accounting policies, with our senior management and independent registered public accounting firm;

 

   

reviewing our financial risk and control procedures, compliance programs regarding risk assessment and management and significant tax, legal and regulatory matters; and

 

   

appointing annually our independent registered public accounting firm, evaluating its independence and performance, determining its compensation and setting clear hiring policies for employees or former employees of the independent registered public accounting firm.

We anticipate that Messrs. Conrad, Kidd and Pechter will serve on the Audit Committee and that Mr. Kidd will serve as its chairman. Each of Messrs. Conrad, Kidd and Pechter is independent under Rule 10A-3 of the Exchange Act. Mr. Kidd serves as our Audit Committee “financial expert”, as that term is defined under the SEC rules implementing Section 407 of Sarbanes-Oxley, and has experience that results in his financial sophistication as defined under Nasdaq rules.

Nominating and Corporate Governance Committee

Our Nominating and Corporate Governance Committee’s responsibilities will include, among others:

 

   

making recommendations to the board regarding the selection of candidates, qualification and competency requirements for service on the board and the suitability of proposed nominees as directors;

 

   

advising the board with respect to the corporate governance principles applicable to us;

 

   

overseeing the evaluation of the board and management;

 

   

reviewing and approving in advance any related party transaction, other than those that are pre-approved pursuant to pre-approval guidelines or rules established by the committee;

 

   

reviewing periodically the form and amounts of director compensation and making recommendations to the board with respect thereto; and

 

   

establishing guidelines or rules to cover specific categories of transactions.

We anticipate that Messrs. Conrad, Kidd and Pechter will serve on the Nominating and Corporate Governance Committee, each of whom qualifies as an “independent” director as defined under the applicable rules and regulations of the SEC, Nasdaq and the Internal Revenue Service. Mr. Conrad will serve as the chairman of the Nominating and Corporate Governance Committee.

Compensation Committee

Our Compensation Committee will assist our board of directors in the discharge of its responsibilities relating to the compensation of our executive officers.

Our Compensation Committee’s responsibilities will include, among others:

 

   

reviewing and approving, or making recommendations to our board of directors with respect to, the compensation of our executive officers;

 

   

overseeing and administering, and making recommendations to our board of directors with respect to, our cash and equity incentive plans; and

 

   

reviewing and making recommendations to the board of directors with respect to director compensation.

 

123


Table of Contents

We anticipate that Messrs. Conrad, Kidd and Pechter will serve on the Compensation Committee, each of whom qualifies as an “independent” director as defined under the applicable rules and regulations of the SEC, Nasdaq and the Internal Revenue Service. Mr. Pechter will serve as the chairman of the Compensation Committee.

Compensation Committee Interlocks and Insider Participation

Upon the effectiveness of the registration statement of which this prospectus forms a part, our board of directors will form a Compensation Committee as described above. Prior to this offering, the compensation of our executive officers was determined by our Chief Executive Officer and the Executive Committee of Silvercrest L.P. Following this offering, the Compensation Committee of our board of directors will have responsibility for establishing and administering compensation programs and practices with respect to our executive officers, including the named executive officers. None of our executive officers serves as a member of the board of directors or Compensation Committee, or other committee serving an equivalent function, of any entity that has one or more of its executive officers serving as a member of our board of directors or our Compensation Committee.

 

124


Table of Contents

COMPENSATION DISCUSSION AND ANALYSIS

The following discussion and analysis of compensation arrangements of our named executive officers for 2011 should be read together with the compensation tables and related disclosures set forth below. This discussion contains certain forward-looking statements that are based on our current plans, considerations, expectations and determinations regarding future compensation programs. Actual compensation programs that we adopt in the future may differ materially from currently planned programs as summarized in this discussion.

This section summarizes the material elements and principles underlying our compensation policies, including those relating to our named executive officers. It generally describes the manner and context in which compensation is earned by, and awarded and paid to, our management and senior executives, who we refer to as our principals, and provides perspective on the tables and narratives that follow. The named executive officers of Silvercrest are G. Moffett Cochran, Chairman and Chief Executive Officer, Richard R. Hough III, President and Chief Operating Officer, Scott A. Gerard, Chief Financial Officer, and David J. Campbell, General Counsel and Secretary. During 2011 and through the consummation of this offering, we were a private company. We expect that some of our policies and practices with respect to compensation will change when we are a public company. This section also highlights some of those expected changes.

References to “we”, “our” or “company” in this Compensation Discussion and Analysis section that describe our historical compensation practices refer to Silvercrest L.P. and our predecessor Silvercrest GP LLC, and references to “we”, “our” or “company” in this Compensation Discussion and Analysis section that describe our compensation practices following the consummation of this offering refer to Silvercrest and its subsidiaries.

Philosophy and Objectives of Compensation Program

Our compensation program is designed to reward past performance on an individual, team, and company level, and encourages future contributions to achieving our strategic goals and enhancing stockholder value. Our method of compensating our principals is intended to meet the following objectives: (i) support our overall business strategy; (ii) attract, retain and motivate top-tier professionals within the investment management industry; and (iii) align the interests of our principals with those of our stockholders.

We believe that to create long-term value for our stockholders, we need a skilled and experienced management team focused on achieving profitable and sustainable financial results, expanding our investment capabilities through disciplined growth, continuing to diversify sources of revenue and delivering superior client service. We depend on our management team to execute the strategic direction of our company and maintain our standards for ethical, responsible and professional conduct. We also rely on our management team to manage our professionals and distribution channels and provide the operational infrastructure that allows our investment professionals to focus on achieving attractive investment returns and superior client service. In addition, we depend on our management team to encourage an entrepreneurial and collegial business culture.

The elements of our compensation and equity participation programs have contributed to our ability to attract and retain a highly qualified team of professionals. For our principals, we use, and expect to continue to use, cash and equity compensation programs and equity participation in a combination that has been successful for us in the past and that we believe will continue to be successful for us as a public company. In addition to cash compensation for our principals, we have recognized performance and value, which enhance our overall compensation objectives, by (i) offering interests in Silvercrest L.P. and its general partner and our predecessor, Silvercrest GP LLC, for purchase by employees at fair market value and (ii) awarding deferred equity units in Silvercrest L.P. and Silvercrest GP LLC which vest over time. In some cases, these deferred equity units are complemented by performance units of additional equity interests in Silvercrest L.P. and Silvercrest GP LLC that vest upon the achievement of defined, long-term company performance hurdles. By doing so, we have enabled our principals to share in the future profits, growth and success of our business.

 

125


Table of Contents

Our cash compensation and equity participation programs align the interests of our principals with those of our stockholders and create long-term stockholder value. After becoming a public company, we intend to maintain overall compensation at highly competitive levels. In addition, we expect to award equity-based compensation as part of our compensation programs for our principals.

As a public company, we intend to focus compensation programs on rewarding performance that increases long-term stockholder value, including growing revenues, retaining clients, developing new client relationships, developing new products, improving operational efficiency and managing risks. We intend to periodically evaluate the success of our compensation and equity participation programs in achieving these objectives and adapt these programs as our company grows in order to enable us to better achieve these, and future, objectives.

Determination of Compensation and Role of Directors and Principals in Compensation Decisions

Our executive compensation and equity participation programs were developed and implemented while we were a private company. We have not identified a specific peer group of companies for comparative purposes and have not engaged in formal competitive benchmarking of compensation against specific peer companies. In addition, we have not engaged a compensation consultant to assist in the annual review of our compensation practices or the development of compensation or equity participation programs for our principals.

Compensation of our employees is not determined using rigid metrics or formulae and all compensation decisions are subject to the discretion of the Executive Committee of Silvercrest L.P. and, ultimately, our Chairman and Chief Executive Officer. Historically, base salaries, annual bonuses and incentive compensation of our employees are reviewed by the Executive Committee of Silvercrest L.P. and adjusted as deemed necessary after taking into account both individual and company performance. In addition, pursuant to the terms of our governing documents, aggregate compensation levels historically have been subject to the approval of our independent board member and independent investor when they exceeded a specified percentage of annual revenue.

In connection with this offering, our board of directors will form a Compensation Committee comprised solely of independent directors to assist our board of directors in the discharge of its responsibilities relating to the compensation of our named executive officers. For a discussion of the Compensation Committee’s role and responsibilities, see “Management—Board Committees—Compensation Committee” included in this prospectus. In making its decisions, the Compensation Committee will be guided by the recommendations of the Chief Executive Officer and Executive Committee of Silvercrest L.P.

We have not adopted policies with respect to cash versus non-cash compensation (or among different forms of non-cash compensation), although we have determined that it is important to encourage or provide a meaningful opportunity to acquire an amount of equity ownership by our principals to help align their interests with those of our company. The allocation between cash and non-cash compensation has historically been based on a number of factors, including individual performance, company performance and company liquidity. These determinations vary from year to year. We may decide in future years to pay some or all of short-term and long-term incentives in equity depending upon the facts and circumstances existing at that time.

We have also not adopted policies with respect to current versus long-term compensation, but believe that both elements are necessary for achieving our compensation objectives for all employees. As a public company, we expect that base salaries and performance bonuses will remain competitive for all employees. Equity awards for principals will reward achievement of strategic long-term objectives and we believe will contribute toward overall stockholder value.

In the future, we also expect that our Chief Executive Officer will continue to have discretion to determine the compensation of the named executive officers (other than himself), which he will do in consultation with our Compensation Committee. Our Compensation Committee is also expected to assume overall oversight

 

126


Table of Contents

responsibility for our compensation policies, plans and programs, by reviewing our company’s achievements and the achievements of our employees, and providing input and guidance to our Chairman and Chief Executive Officer in the determination of the specific type and level of compensation of our other named executive officers. Our Compensation Committee will also set the compensation of our Chairman and Chief Executive Officer.

Principal Components of Compensation

We have established compensation practices that directly link compensation with individual and company performance, as described below. These practices apply to all of our principals, including our named executive officers. Ultimately, ownership in our company has been the primary tool we have used to attract and retain senior professionals. As of                     , 2012, on a pro forma basis to take into account the reorganization and the consummation of this offering, our principals indirectly held approximately     % of the interests in Silvercrest L.P. The substantial majority of employee-owned interests are held by Mr. Cochran. In connection with the reorganization, all units in Silvercrest GP LLC, our predecessor, held by our principals will be converted into interests in Silvercrest L.P. The interests in Silvercrest L.P. currently held by our principals will continue to be held by them and will entitle them to continue to receive distributions from Silvercrest L.P. after the consummation of this offering.

In 2011, we provided the following elements of compensation to our principals, the relative value of each of these components for individual principals varying based on job role and performance: (i) base salary; (ii) annual cash bonus; (iii) deferred equity-based compensation; and (iv) other benefits and perquisites, each of which is described below.

 

   

Base Salary. Base salaries are intended to provide the named executive officers with a degree of financial certainty and stability that does not depend entirely upon company or individual performance. The intent behind all salaries is to provide a source of stable and predictable cash flow for each of our principals. The base salaries of our named executive officers for 2011 are set forth below in our “Summary Compensation Table.”

 

   

Annual Cash Bonus. Annual cash bonus is determined at or after the end of each fiscal year and is based on a number of variables that are linked to individual and company-wide performance for that year and over the longer term. Our principals’ annual bonus awards have been granted in the sole and absolute discretion of our Chairman and Chief Executive Officer. Historically, our Chairman and Chief Executive Officer has determined his own bonus, if any, based upon the performance of our company. As a public company, we anticipate that our Compensation Committee will assume oversight for all of our compensation programs, including the approval of compensation of our Chief Executive Officer. The annual cash incentive compensation awarded to our named executive officers for fiscal 2011 is set forth below in our “Summary Compensation Table.”

 

   

Deferred Equity-Based Compensation. All of our named executive officers and all of our principals own equity interests in our company. As part of our annual incentive compensation for some of our named executive officers and other principals, we awarded deferred equity units which vest over a four-year period and performance units in each of 2011 and 2012 for performance in the prior year. Units granted represented 25% of annual incentive compensation in 2011 for all of our named executive officers except Mr. Cochran, whose bonus was comprised entirely of units. In 2012, the percentage varied by officer. Each performance unit represents the unsecured right to receive additional interests in Silvercrest L.P. and Silvercrest GP LLC, but only if: (i) the recipient continues to hold the underlying deferred equity units at the time the performance units vest, which is four years from the date of issuance; and (ii) interests in Silvercrest L.P. and Silvercrest GP LLC have increased in value from date of issuance by at least 15% in year four. The value of the deferred equity and performance units when awarded is set forth below in our “Summary Compensation Table.”

 

   

Other Benefits and Perquisites. Each of our employees participates in the employee health benefit programs we maintain, including medical, group life and long-term disability insurance, on the same

 

127


Table of Contents
 

basis as all other employees, subject to satisfying any eligibility requirements and applicable law. We also provide other perquisites such as an automobile program, by which our present and former Management Committee members are provided $500 per month toward auto lease or financing payments. In addition, we offer each of our employees our investment management services, if they place their funds in a separately-managed account with us, at a discounted advisory fee typically associated with these services. Currently we do not have plans to change the levels of perquisites received, but continue to monitor them and may make adjustments from time to time. The perquisites provided to our named executive officers in the fiscal year ending December 31, 2011 are described below in our “Summary Compensation Table.”

Stock Ownership Guidelines

While the compensation of our principals has primarily included a set salary and a discretionary bonus, virtually all of our principals own equity interests in Silvercrest L.P. and Silvercrest GP LLC. As stated, we believe that equity ownership in our company causes principals to have a long-term view of our success, and a healthy concern for the entire company, rather than merely improving their own compensation. Principals are incentivized to grow and increase the value of their equity interests by adding to our overall revenue and guarding our expenses in a way that a non-equity owner would not. All of our principals have been offered multiple opportunities to acquire ownership interests in our company value based on a multiple of earnings that serves as a proxy for fair market value, and in many cases, have received annual incentive compensation awards which include such interests.

To date, only those employees who attained the title of Senior Vice President, Managing Director or higher were invited to purchase equity interests in Silvercrest L.P. and Silvercrest GP LLC or receive them as annual incentive compensation awards. These transactions have taken a variety of forms. Some equity owners received equity interests in Silvercrest L.P. and Silvercrest GP LLC upon the acquisition by our company of their prior firm. We have made four of these acquisitions. Some equity owners were invited to purchase equity interests in Silvercrest L.P. and Silvercrest GP LLC upon commencement of employment at our company or upon achieving a specified seniority level at our company. On other occasions, we offered the opportunity to existing principals to purchase equity interests in Silvercrest L.P. and Silvercrest GP LLC that were redeemed by departing principals or issued new equity interests. In these cases, the principals purchased the equity interests by issuing promissory notes to us in the amount of the value of the equity interests purchased, some of which notes provided for annual amortization and others of which provided for a balloon payment. In addition, in 2011 and 2012, some principals received additional equity interests as annual incentive compensation awards.

Our principals have not historically been subject to mandated equity ownership or retention guidelines. It is our belief that the equity component of our compensation program ensures that our principals are also owners whose incentives are directly aligned with those of our company and our clients. As a public company, we intend to continue to promote broad and substantial equity ownership by our principals by using both equity-based compensation awards which may be granted on an annual basis, and performance awards that will be granted in appropriate circumstances. We may expand our equity ownership by creating opportunities for all employees, and not only our principals, to acquire equity interests in our company. In addition, following this offering, while an employee of Silvercrest L.P., our principals will be required to retain at least 25% of the Class B units in Silvercrest L.P. owned by the principal on the date of consummation of this offering.

Each holder’s profits percentage is fixed at the date of acquisition of the equity interests in Silvercrest L.P. and Silvercrest GP LLC, subject to dilution when additional equity interests in these entities are issued or accretion if existing equity interests in their entities are redeemed and not resold. Under the terms of its limited partnership agreement, Silvercrest L.P. may retain profits for future needs of the partnership.

An equity interest in Silvercrest L.P. and Silvercrest GP LLC also allows the holder to participate in the appreciation or depreciation in the value of Silvercrest L.P. and Silvercrest GP LLC, respectively, from and after

 

128


Table of Contents

the date of the grant of the equity interest, by participating in defined capital or liquidity events (as defined in the limited partnership agreement and limited liability company agreement) or by redemption following termination of employment. The redemption of these equity interests is described in detail below under “Potential Payments Upon Termination or Change in Control.”

In connection with the reorganization, the terms of the equity interests held by our named executive officers will change in several significant respects, described in greater detail under “The Reorganization and Our Holding Company Structure” in this prospectus. As part of our reorganization, interests in Silvercrest L.P. will be exchanged for Class B units of Silvercrest L.P. and shares of our Class B common stock. Class A units in Silvercrest L.P. will be held by Silvercrest, the new general partner of Silvercrest L.P. Each Class A unit and Class B unit gives its holder the right to a percentage of the current profits of Silvercrest L.P. (as defined in the limited partnership agreement). Following this offering, a substantial portion of the economic return of our principals will continue to be obtained through their equity ownership in Silvercrest L.P. We believe that the continued link between the economic return they realize and our performance will encourage their continued exceptional performance. In addition, we believe that the restrictions on transfer and the ownership requirements to which they will be subject will align their interests with those of our stockholders. See “The Reorganization and Our Holding Company Structure” for a more detailed described of the ownership structure and the rights of the limited partners in Silvercrest L.P. after this offering.

Following this offering, as an element of compensation we intend to grant equity-based awards to those individuals considered to be critical to our company’s future success.

Tax Considerations

Our Compensation Committee is expected to consider the anticipated tax and accounting treatment of various payments and benefits to us and, when relevant, to our principals, although these considerations are not dispositive. Section 162(m) of the Internal Revenue Code generally disallows a tax deduction to a publicly-traded corporation that pays compensation in excess of $1 million to any of its named executive officers (other than the chief financial officer) in any taxable year, unless the compensation plan and awards meet certain requirements. As a private company, Section 162(m) does not currently apply to our compensation program. To the extent Section 162(m) becomes applicable to us, we will endeavor to structure compensation to qualify as performance-based under Section 162(m), where it is reasonable to do so while meeting our compensation objectives. Notwithstanding the foregoing, we reserve the right to pay amounts that are not deductible under Section 162(m) during any period when Section 162(m) is applicable to us.

Risk Considerations in our Compensation Program

In evaluating our compensation program, we have identified two primary risks relating to compensation: (i) the risk that compensation will not be sufficient to retain talent and (ii) the risk that compensation may provide unintended incentives. To combat the risk that our compensation might not be sufficient, we strive to use a compensation structure and set compensation levels for all employees in a way that we believe contributes to low rates of employee attrition. We do not use compensation consultants, but we receive regular and ongoing input from industry representatives and other market sources through our (1) participation on the Pershing Advisor Solutions, a service which provides a customized approach to understanding the RIA business and a range of solutions to help meet demand, with MFO/RIA peers; (2) participation in other custodian advisor forums and industry events; (3) review of compensation surveys by companies such as The Bower Group, which provides international consulting services to a range of clients; (4) review of industry publications featuring stories on compensation practices and metrics; and (5) reviewing the Moss Adams Adviser Compensation and Staffing Study, which is prepared by Pershing Advisor Solutions, Moss Adams LLP and IN Advisor Solutions and includes data on hundreds of advisory firms. We also make equity awards subject to multi-year vesting schedules to provide a long-term component to our compensation program and impose ongoing restrictions on

 

129


Table of Contents

the ability of our principals to dispose of their equity holdings acquired through equity awards. We believe that both the structure and levels of compensation have aided us in retaining key personnel as evidenced by the long-term tenure of our principals.

To address the risk that our compensation programs might provide unintended incentives, we keep our compensation programs simple and we tie the long-term component of equity-based compensation to our company-wide results. We have not seen any employee behaviors motivated by our compensation policies and practices that create increased risks for our stockholders or our clients.

Based on the foregoing, we do not believe that our compensation policies and practices motivate imprudent risk taking. Consequently, we are satisfied that any potential risks arising from our employee compensation policies and practices are not reasonably likely to have a material adverse effect on us. As mentioned, our Compensation Committee, which will be comprised entirely of independent directors upon the consummation of this offering, will review our compensation plans and policies periodically to ensure proper alignment with overall company goals and objectives. Our Compensation Committee is also expected to review the risks arising from our compensation policies and practices and assesses whether any such risks are reasonably likely to have a material adverse effect on us.

Summary Compensation Table

The following table shows the annual compensation of our principal executive officer, principal financial officer and the two most highly compensated executive officers other than our principal executive officer and principal financial officer, who were serving as executive officers on December 31, 2011. These officers are referred to in this prospectus as the “named executive officers.” The following table shows four executive officers rather than five because no other executive officer of our company has total compensation in excess of $100,000.

 

Name and Principal Position

   Year      Salary
($) (2)
     Bonus
($) (3)
     Stock
Awards
($) (4)
     All Other
Compensation
Earnings ($) (5)
     Total ($)  

G. Moffett Cochran, Chief Executive Officer

     2011       $ 500,000         —         $ 409,031       $ 230,523       $ 1,139,554   

Richard R. Hough, President and Chief Operating Officer (1)

     2011       $ 400,000       $ 225,000       $ 76,645         —         $ 701,645   

Scott A. Gerard, Chief Financial Officer

     2011       $ 325,000       $ 200,000       $ 67,982         —         $ 592,982   

David J. Campbell, General Counsel and Secretary

     2011       $ 325,000       $ 175,000       $ 59,530         —         $ 559,530   

 

(1) Mr. Hough was named our Chief Operating Officer in July 2010 and was named President in February 2012.
(2) Amounts represent guaranteed payments made to our named executive officers.
(3) Amounts represent cash bonuses earned at December 31, 2011 and paid in February 2012.
(4)

Reflects the grant date fair value computed in accordance with FASB ASC Topic 718, or ASC 718, associated with deferred equity units in Silvercrest L.P., including distributions in respect of such units, calculated pursuant to ASC 718. Pursuant to ASC 718, Silvercrest L.P. recognizes compensation expense associated with the granting of equity-based compensation based on the grant-date fair value of the award if it is classified as an equity instrument, and on the changes in settlement amount for awards that are classified as liabilities. Silvercrest L.P.’s deferred equity unit-based awards have redemption features that necessitate their classification as liabilities and, accordingly, changes to their redemption values subsequent to the grant date have been included as a component of compensation expense. For the year ended December 31, 2011, distributions attributable to the deferred equity units held by the named executive

 

130


Table of Contents
 

officers were made as follows: Mr. Cochran—$12,281; Mr. Hough—$2,151; Mr. Gerard—$1,974; and Mr. Campbell—$1,774. See Note 17 to the audited consolidated financial statements of Silvercrest L.P. included elsewhere in this prospectus.

(5) Amounts in this column represent the aggregate dollar amount of all other compensation received by Mr. Cochran, consisting of employer-paid car allowances equal to $6,000, insurance premiums for life and disability insurance benefiting Mr. Cochran equal to $6,200 and the savings of $218,323 to Mr. Cochran for the discounted advisory fee for investment management services on his funds placed in a separately managed account with our company. None of the perquisites received by our other named executive officers exceeded $10,000 in 2011.

Employment Agreements

During fiscal 2011 Silvercrest Asset Management Group LLC was a party to employment agreements with each of Messrs. Gerard and Campbell that provided for at-will employment. These agreements did not provide compensation terms or duration of employment. They did include restrictive covenants concerning the protection of our confidential information and solicitation of our employees and clients. We do not have employment agreements with Mr. Hough or Mr. Cochran. As limited partners of Silvercrest L.P., each of our named executive officers (other than Mr. Cochran) may not, while employed and during the one-year period following termination of employment by the employee, without good reason, (i) contact any of our clients or vendors or otherwise solicit any of our clients or vendors to terminate their relationship with us; (ii) accept any business from any of our clients with whom the employee dealt while at our company; or (iii) hire any of our employees. As a founding partner of our company, Mr. Cochran is bound by more restrictive covenants that prevent him during his employment and for two years following termination of employment from (i) contacting any of our clients or vendors or otherwise soliciting any of our clients or vendors to terminate their relationship with us; (ii) accepting any business from any of our clients with whom he dealt with while at our company; (iii) competing with us; or (iv) hiring any of our employees.

Outstanding Equity Awards at Fiscal Year End 2011

The following table sets forth information relating to equity interests in Silvercrest L.P. and Silvercrest GP LLC issued to our named executive officers subject to vesting provisions.

 

     Stock Awards  

Name

   Number of
Shares or Units of
Stock That Have
Not Vested (#)
     Market Value of
Shares or Units of
Stock That Have
Not Vested (as of
12/31/2011) ($) (1)
     Equity Incentive
Plan Awards:
Number of
Unearned Shares,
Units or Other
Rights That Have
Not Vested (#)
     Equity Incentive
Plan Awards:
Market or Payout
Value of
Unearned Shares,
Units or Other
Rights That Have
Not Vested ($)
 

G. Moffett Cochran (2)

     2,525       $ 611,156         —         $ —     

Richard R. Hough (3)

     1,391       $ 336,747         —         $ —     

Scott A. Gerard (4)

     420       $ 101,678         —         $ —     

David J. Campbell (5)

     826       $ 199,966         —         $ —     

 

(1) Represents (i) $242.09 per unit, which is the effective per unit value as of December 31, 2011, multiplied by (ii) the number of unvested units.
(2) 420.75 shares vest on each of February 28, 2012, 2013, 2014 and 2015. 842 shares, which represent performance units, may vest on February 28, 2015 if performance targets are met.
(3) 183.50 shares vest on each of February 24, 2011, 2012, 2013 and 2014. 367 shares, which represent performance units, may vest on February 24, 2014 if performance targets are met. 79 shares vest on each of February 28, 2012, 2013, 2014 and 2015. 158 shares, which represent performance units, may vest on February 28, 2015 if performance targets are met.

 

131


Table of Contents
(4) 70 shares vest on each of February 28, 2012, 2013, 2014 and 2015. 140 shares, which represent performance units, may vest on February 28, 2015 if performance targets are met.
(5) 91.75 shares vest on each of February 24, 2011, 2012, 2013 and 2014. 184 shares, which represent performance units, may vest on February 24, 2014 if performance targets are met. 61.25 shares vest on each of February 28, 2012, 2013, 2014 and 2015. 123 shares, which represent performance units, may vest on February 28, 2015 if performance targets are met.

Option Exercises and Stock Vested Table

The following table sets forth information concerning interests in Silvercrest L.P. acquired upon the vesting of deferred equity units by the named executive officers.

 

     Equity Awards  

Name

   Number of L.P. Interests
Acquired on Vesting (#)
     Value Realized on Vesting ($) (1)  

G. Moffett Cochran

     —         $ —     

Richard R. Hough

     184       $ 27,296   

Scott A. Gerard

     —         $ —     

David J. Campbell

     92       $ 13,648   

 

(1) Reflects the vesting date fair value computed in accordance with ASC 718 associated with deferred equity units in Silvercrest L.P.

Pension Benefits

We do not sponsor or maintain any benefit pension or retirement benefits for the benefit of our employees.

Nonqualified Defined Contribution and Other Nonqualified Deferred Compensation Plans

We do not sponsor or maintain any nonqualified defined contribution or other nonqualified deferred compensation plans for the benefit of our employees.

Potential Payments Upon Termination or Change in Control

The following summarizes the potential payments and benefits that we would provide to our named executive officers in connection with a termination of employment and/or a change in control. In determining amounts payable, we have assumed in all cases that the termination of employment occurred on December 31, 2011 and prior to this offering.

Severance Benefits

We do not offer or have in place any formal retirement, severance, or similar compensation programs providing for additional benefits or payments in connection with a termination of employment, change in job responsibility or change in control. Our named executive officers, therefore, do not have employment, severance, change in control or other agreements with us that would require any payments to them in the event of a termination of employment and/or a change in control. Our named executive officers are all employed on an “at will” basis, which enables us to terminate their employment at any time. Under certain circumstances, a named executive officer may be offered severance benefits to be negotiated at the time of termination.

Deferred Equity Units and Performance Units

As part of bonus compensation for performance during 2009, Silvercrest Asset Management Group LLC awarded to its principals 50% of the annual bonus earned by them in deferred equity units and performance units.

 

132


Table of Contents

For performance during 2010, the percentage was 25%, except in the case of Mr. Cochran, for whom the percentage in 2010 was 100%. As of December 31, 2011, there were 22,353 deferred equity units and 12,795 performance units outstanding. The deferred equity units and performance units were not issued pursuant to a plan.

Deferred Equity Units

Each deferred equity unit represents the right to receive one unit of Silvercrest GP LLC and 99 units of Silvercrest L.P. All deferred equity units receive distributions to the same extent as if underlying units exerciseable therefor were deemed outstanding. As part of the reorganization, all deferred equity units outstanding immediately prior to the consummation of this offering will represent the right to receive an equal number of Class B units of Silvercrest L.P. Each deferred equity unit vests in four annual increments of 25% beginning on the first anniversary of the date of grant. On each vesting date, each deferred equity unit will entitle the holder thereof to receive 100 Class B units of Silvercrest L.P. On each vesting date, the holder of a deferred equity unit will have the right to require Silvercrest Asset Management Group LLC to pay the holder cash for a specified percentage of the deferred equity units in lieu of issuing Class B units to the holder for that percentage. The Executive Committee of Silvercrest L.P. sets the specified percentage that may be paid in cash at the option of the holder of the deferred equity units each year.

Performance Units

Silvercrest Asset Management Group LLC also granted to each employee who received an award of deferred equity units, a number of performance units which represent the right to receive (i) one unit of Silvercrest GP LLC for every two units of Silvercrest GP LLC issued upon vesting of the deferred equity units awarded to the employee and (ii) one unit of Silvercrest L.P. for every two units of Silvercrest L.P. issued upon vesting of the deferred equity units awarded to the employee. Immediately prior to the consummation of this offering, as part of the reorganization, each performance unit will become exercisable for one Class B unit for every two Class B units issued upon vesting of the deferred equity units awarded to the employee. Each performance unit is subject to forfeiture if (i) the Class B units granted to the employee pursuant to the corresponding deferred equity unit are not held by such employee on the earlier of (A) February 28, 2015 for the fiscal 2010 performance units and February 24, 2014 for the fiscal 2009 performance units and (B) the consummation of a change of control transaction or (ii) the value per Class B unit did not increase at least 15% per annum based on the Adjusted EBITDA (as defined in the unit award agreement) of Silvercrest L.P. calculated as of December 31, 2014.

Dividend Equivalents

Each deferred equity unit also entitles the holder to receive distributions from Silvercrest L.P. in the same amounts and at the same times as the holder would have received the distributions had the Class B units underlying the deferred equity units been awarded on the date of grant.

Treatment upon Termination of Employment

Voluntary Resignation and Termination with Cause

All deferred equity units and performance units are automatically forfeited upon a voluntary resignation or termination with cause. The right to receive dividend equivalents on the deferred equity units also terminates upon a termination of employment for the reasons stated above.

Involuntary Termination without Cause, Death, Disability and Retirement

Upon an employee’s involuntary termination by us, the disability of the employee, the retirement by the employee or an employee’s death, all deferred equity units become fully and immediately vested. The Executive

 

133


Table of Contents

Committee of Silvercrest L.P. may determine as of the date of termination of employment the percentage of the deferred equity units held by the terminated employee that may be settled in cash. If an employee is terminated for any of the reasons set forth above, the terminated employee will receive a prorated number of Class B units based on the period of time employed between the date of grant and the settlement of the performance units when the performance target is achieved. The performance units will not be settled until the achievement of the performance target, if at all. In addition, the right to receive dividend equivalents on the deferred equity units will continue until the deferred equity units are settled.

Change in Control

All of the deferred equity units automatically vest in full upon the consummation of a change in control transaction. The Executive Committee of Silvercrest L.P. will determine whether the performance target for the performance units was achieved as of the closing date of the change in control transaction. If the performance target is achieved, the holder will receive settlement in full of the performance units upon the closing of the change in control transaction.

Vesting and Redemption of Silvercrest L.P. Interests

Under the terms of the limited partnership agreement, which governs the rights and liabilities of our named executive officers with respect to the ownership of their interests in Silvercrest L.P., those interests are subject to redemption at the option of the employee or Silvercrest L.P. upon the termination of their employment. The terms of the limited partnership agreement governing the redemption of interests held by Mr. Cochran are different from those governing Messrs. Hough, Gerard, and Campbell, as set forth below.

Upon the termination of employment of any of Messrs. Hough, Gerard, or Campbell, the terminated employee and Silvercrest L.P. each have a right to require the redemption of the terminated employee’s interests in Silvercrest L.P. Redemption is typically effected on a date that is at least sixty, but not more than ninety, days after of the date of termination of employment. Payment for the interests is made by issuance of a promissory note by Silvercrest L.P. to the terminated employee and payments under that note are scheduled over a four or five-year period beginning with a payment immediately after the termination date or on the one-year anniversary of the termination date, depending on the circumstances of the termination. The payment amount also differs based on the circumstances of the termination. Payments on the note may be reduced in the event of a violation of non-solicitation or confidentiality covenants applicable to the terminated employee in the limited partnership agreement. Redemption is also triggered upon termination of employment due to death or disability.

Pursuant to the limited partnership agreement, in the event of a termination of employment of Mr. Cochran prior to April 30, 2013, other than due to his death or disability, neither Silvercrest L.P. nor Mr. Cochran has the right to redeem his interests in Silvercrest L.P. In the event of a termination of his employment after April 30, 2013, both Mr. Cochran and Silvercrest L.P. will have the right to redeem Mr. Cochran’s interests. In such event, redemption of Mr. Cochran’s interests will be made by issuance of a note by Silvercrest L.P. to Mr. Cochran which will be payable in either two or three annual installments, depending on the circumstances of his termination.

In the event of termination of employment of a named executive officer due to death or disability on December 31, 2011, the payment upon redemption of his interest in Silvercrest L.P. would be approximately as follows: $27,393,694 for Mr. Cochran; $1,962,382 for Mr. Hough; $733,533 for Mr. Gerard; and $1,128,624 for Mr. Campbell. Those redemption payments may be made over a period of two through five years and, in the case of Mr. Cochran, the first payment may be withheld through April 30, 2013. Those payments would vary in the event of termination of employment of any of the named executive officers for any reason other than death or disability.

 

134


Table of Contents

Director Compensation

We did not pay our directors any compensation for their service as directors during the year ended December 31, 2011. Upon completion of this offering, we do not expect to pay our directors who are also our employees any compensation for their services as directors. We anticipate that our independent, non-employee directors will initially be compensated with an annual retainer of $50,000 and an additional $5,000 annually per committee on which the director serves. In addition, all directors will be reimbursed for reasonable out-of-pocket expenses incurred by them in connection with attending board of directors, committee and stockholder meetings, including those for travel, meals and lodging. We reserve the right to change the manner and amount of compensation to our directors at any time.

2012 Equity Incentive Plan

Our board of directors will adopt, and our stockholders will approve, the Silvercrest Asset Management Group Inc. 2012 Equity Incentive Plan, or the 2012 Equity Incentive Plan, prior to the consummation of this offering.

The purposes of the 2012 Equity Incentive Plan are to (i) align the long-term financial interests of our employees, directors, consultants and advisers with those of our stockholders; (ii) to attract and retain those individuals by providing compensation opportunities that are consistent with our compensation philosophy; and (iii) to provide incentives to those individuals who contribute significantly to our long-term performance and growth. To accomplish these purposes, the 2012 Equity Incentive Plan will provide for the grant of units of Silvercrest L.P. (All references to units or interests of Silvercrest L.P. refer to Class B units of Silvercrest L.P. and accompanying shares of Class B common stock of our company). The 2012 Equity Incentive Plan will also provide for the grant of stock options (both stock options intended to be incentive stock options under Section 422 of the Internal Revenue Code and non-qualified stock options), stock appreciation rights, or SARs, restricted stock awards, restricted stock units, performance-based stock awards and other stock-based awards (collectively, stock awards) based on our Class A common stock. Incentive stock options may be granted only to employees; all other awards may be granted to employees, including officers, members, limited partners or partners who are engaged in the business of one or more of our subsidiaries, as well as non-employee directors and consultants.

It is initially anticipated that awards under the 2012 Equity Incentive Plan granted to our employees will be in the form of units of Silvercrest L.P. that will not vest until a specified period of time has elapsed, or other vesting conditions have been satisfied as determined by the Compensation Committee, and which may be forfeited if the vesting conditions are not met. During the period that any vesting restrictions apply, unless otherwise determined by the Compensation Committee, the recipient of the award will be eligible to participate in distributions of income from Silvercrest L.P. In addition, before the vesting conditions have been satisfied, the transferability of such units is generally prohibited and such units will not be eligible to be exchanged for cash or shares of our Class A common stock pursuant to the exchange agreement.

Awards under the 2012 Equity Incentive Plan will be structured to comply with Section 409A of the Internal Revenue Code.

Shares Subject to the 2012 Equity Incentive Plan

A total of      shares of our Class A common stock, representing 15% of the shares of our Class A common stock and our Class B common stock outstanding as of the closing of this offering, will be reserved and available for issuance under the 2012 Equity Incentive Plan. The equity interests may be issued in the form of shares of our Class A common stock or Class B units of Silvercrest L.P.

If an equity award granted under the 2012 Equity Incentive Plan expires or otherwise terminates without being exercised in full, or is settled in cash, the equity interests not acquired pursuant to the award will again

 

135


Table of Contents

become available for subsequent issuance under the 2012 Equity Incentive Plan. In addition, equity awards that are forfeited, cancelled, exchanged or surrendered prior to becoming fully vested, may become available for the grant of new equity awards under the 2012 Equity Incentive Plan.

The aggregate number of equity interests that may be granted to any single individual during a calendar year in the form of stock awards may not exceed      shares of Class A common stock and/or Class B units.

Administration of the 2012 Equity Incentive Plan

The 2012 Equity Incentive Plan will be administered by our Compensation Committee. Subject to the terms of the 2012 Equity Incentive Plan, the Compensation Committee will determine which employees, directors, consultants and advisers will receive grants under the 2012 Equity Incentive Plan, the dates of grant, the numbers and types of stock awards to be granted, the exercise or purchase price of each award, and the terms and conditions of the stock awards, including the period of their exercisability and vesting and, in certain instances, the fair market value applicable to a stock award. In addition, the Compensation Committee will interpret the 2012 Equity Incentive Plan and may adopt any administrative rules, regulations, procedures and guidelines governing the 2012 Equity Incentive Plan or any awards granted under the 2012 Equity Incentive Plan as it deems appropriate.

The Compensation Committee may cancel, with the consent of the affected participants, any or all of the outstanding stock options or SARs in exchange for (i) new stock options or SARs covering the same or a different number of shares of our Class A common stock, but with an exercise price or base amount per share not less than the fair market value per share of our Class A common stock on the new grant date; or (ii) cash or shares of our Class A common stock, whether vested or unvested, equal in value to the value of the cancelled stock options or SARs.

Types of Equity-Based Awards

The types of awards that may be made under the 2012 Equity Incentive Plan are described below. These awards may be made singly or in combination, as part of compensation awards or ownership awards, or both. All of the awards described below are subject to the conditions, limitations, restrictions, vesting and forfeiture provisions determined by the Compensation Committee, in its sole discretion, subject to certain limitations provided in the 2012 Equity Incentive Plan. Awards under the 2012 Equity Incentive Plan may be granted without any vesting or forfeiture conditions, as determined by the Compensation Committee. Each award granted under the 2012 Equity Incentive Plan will be evidenced by an award agreement, which will govern that award’s terms and conditions.

Non-qualified Stock Options

A non-qualified stock option is an option that does not meet the qualifications of an incentive stock option as described below. An award of a non-qualified stock option grants a participant the right to purchase a certain number of shares of our Class A common stock during a specified term in the future, after a vesting period, at an exercise price equal to at least 100% of the fair market value of our Class A common stock on the grant date. The term of a non-qualified stock option may not exceed ten years from the date of grant. Except as provided in the award agreement or as otherwise determined by the Compensation Committee, an option may only be exercised while the participant is employed by, or providing services to, us or our subsidiaries, or during an applicable period after termination of employment or service.

Incentive Stock Options

An incentive stock option is a stock option that meets the requirements of Section 422 of the Internal Revenue Code. Incentive stock options may be granted only to our employees and must have an exercise price of

 

136


Table of Contents

no less than 100% of fair market value on the grant date, a term of no more than ten years, and be granted from a plan that has been approved by our stockholders. No incentive stock option may be granted to any person who, at the time of the grant, owns or is deemed to own stock possessing more than 10% of our total combined voting power or that of any of our affiliates, or more than 10% of the value of all classes of our stock, unless (i) the option exercise price is at least 110% of the fair market value of the stock subject to the option on the date of grant and (ii) the term of the incentive stock option does not exceed five years from the date of grant.

SARs

A SAR entitles the participant to receive an amount equal to the difference between the fair market value of our Class A common stock on the exercise date and the exercise price of the SAR (which may not be less than 100% of the fair market value of a share of our Class A common stock on the grant date), multiplied by the number of shares subject to the SAR. The term of a SAR may not exceed ten years from the date of grant. Payment to a participant upon the exercise of a SAR may be either in cash, shares of our Class A common stock or a combination of the two as determined by the Compensation Committee. Except as provided in the award agreement or as otherwise determined by the Compensation Committee, a SAR may only be exercised while the participant is employed by, or providing services to, us or our subsidiaries, or during an applicable period after termination of employment or service.

Restricted Stock

A restricted stock award is an award of outstanding shares of our Class A common stock that does not vest until a specified period of time has elapsed, or other vesting conditions have been satisfied as determined by the Compensation Committee, and which may be forfeited if the conditions to vesting are not met. During the period that any restrictions apply, the transferability of stock awards is generally prohibited. Participants generally have all of the rights of a stockholder as to those shares, including the right to receive dividend payments on the shares subject to their award during the vesting period (unless the awards are subject to performance-vesting criteria) and the right to vote those shares. Dividends will be subject to the same restrictions as the underlying restricted stock unless otherwise provided by the Compensation Committee. All unvested restricted stock awards are forfeited if the participant’s employment or service is terminated for any reason, unless the Compensation Committee determines otherwise.

Restricted Stock Units

A restricted stock unit is a phantom unit that represents shares of our Class A common stock. Restricted stock units become payable on terms and conditions determined by the Compensation Committee and will be settled either in cash, shares of our Class A common stock or Class B units of Silvercrest L.P. or a combination of any of the three as determined by the Compensation Committee. All unvested restricted stock units are forfeited if the participant’s employment or service is terminated for any reason, unless the Compensation Committee determines otherwise.

Performance Awards

The 2012 Equity Incentive Plan permits the grant of performance-based stock that may qualify as performance-based compensation, not subject to the $1 million limitation on the income tax deductibility of compensation paid per covered principal imposed by Section 162(m) of the Internal Revenue Code, to the extent Section 162(m) is applicable to us. To assure that the compensation attributable to performance-based stock will so qualify, our Compensation Committee can, but will not be required to, structure these awards so that stock will be issued or paid pursuant to the award only upon the achievement of certain pre-established performance goals during a designated performance period.

The performance goals, to the extent designed to meet the requirements of Section 162(m) of the Internal Revenue Code, will be based on one or more of the following criteria: (i) earnings including operating income,

 

137


Table of Contents

economic income, economic net income, earnings before or after taxes, earnings before or after interest, depreciation, amortization, or extraordinary or special items or book value per share (which may exclude nonrecurring items); (ii) pre-tax income or after-tax income; (iii) earnings per common share (basic or diluted); (iv) operating profit; (v) revenue, revenue growth or rate of revenue growth; (vi) return on assets (gross or net), return on investment, return on capital, or return on equity; (vii) return on sales or revenues; (viii) operating expenses; (ix) stock price appreciation; (x) cash flow, free cash flow, cash flow return on investment (discounted or otherwise), net cash provided by operations, or cash flow in excess of cost of capital; (xi) implementation or completion of critical projects or processes; (xii) economic value created; (xiii) cumulative earnings per share growth; (xiv) operating margin or profit margin; (xv) common stock price or total stockholder return; (xvi) cost targets, reductions and savings, productivity and efficiencies; (xvii) strategic business criteria, consisting of one or more objectives based on meeting specified market penetration, geographic business expansion, customer satisfaction, employee satisfaction, human resources management, supervision of litigation, information technology and goals relating to acquisitions, divestitures, joint ventures and similar transactions and budget comparisons; (xviii) personal professional objectives, including any of the foregoing performance goals, implementation of policies and plans, negotiation of transactions, development of long-term business goals, formation of joint ventures, research or development collaborations, and completion of other corporate transactions; and (xix) any combination of any of the foregoing.

Dividend Equivalents

Dividend equivalents entitle the participant to receive amounts equal to ordinary dividends that are paid on the shares underlying a grant while the grant is outstanding and may be awarded in connection with grants other than stock options or SARs. The Compensation Committee will determine whether dividend equivalents will be paid currently or credited to a bookkeeping account as a dollar amount or in the form of restricted stock units. Dividend equivalents may be paid in cash, in shares of our Class A common stock or in a combination of the two. The Compensation Committee will determine whether dividend equivalents will be conditioned upon the exercise, vesting or payment of the grant to which they relate and the other terms and conditions of the grant.

Class B Units

Under the 2012 Equity Incentive Plan, the Compensation Committee may also grant equity-based incentives related to Class B units of Silvercrest L.P. to encourage ownership in our operating partnership. The Compensation Committee may grant the same types of awards available under the 2012 Equity Incentive Plan related to our Class A common stock as awards related to the Class B units of Silvercrest L.P., including options to purchase Class B units. Any award granted covering units will reduce the overall limit with respect to the number of shares of Class A common stock that may be granted under the 2012 Equity Incentive Plan on a one-for-one basis.

LTIP Awards

The 2012 Equity Incentive Plan allows for the grant of LTIP units that may, upon the occurrence of certain events or the participant’s achievement of certain performance goals, convert into Class B units of Silvercrest L.P. To the extent provided in an award agreement, LTIP units, whether or not vested, would entitle the participant to receive, currently or on a deferred or contingent basis, distributions or distribution equivalent payments with respect to the number of Class B units of Silvercrest L.P. corresponding to the LTIP units. The Compensation Committee may award LTIP units as free-standing awards or in tandem with other awards under the 2012 Equity Incentive Plan. Any award granted covering LTIP units will reduce the overall limit with respect to the number of shares of Class A common stock that may be granted under the 2012 Equity Incentive Plan on a one-for-one basis.

 

138


Table of Contents

Other Equity-Based Awards

Under the 2012 Equity Incentive Plan, the Compensation Committee may grant other types of awards that are based on, or measured by reference to, shares of our Class A common stock or Class B units of Silvercrest L.P. The Compensation Committee will determine the terms and conditions of such awards. Other stock-based awards may be settled in either cash or equity, as determined by the Compensation Committee.

Adjustments

In connection with stock splits, stock dividends, recapitalizations and certain other events affecting our Class A common stock, the Compensation Committee will make adjustments as it deems appropriate in (i) the number and kind of shares covered by outstanding grants and (ii) the exercise price of all outstanding stock awards, if applicable.

Change of Control

If we experience a change of control, unless otherwise determined by our Compensation Committee or evidenced in the applicable award or other agreement, our Compensation Committee will have discretion to provide, among other things, (i) for the continuation of outstanding awards after the change in control without change; (ii) the cash-out of outstanding options as of the time of the change in control transaction as part of the transaction; (iii) a requirement that the buyer assume or substitute outstanding awards; and (iv) the acceleration of outstanding options and awards. In the event of a change in control in which the consideration paid to the holders of shares of Class A common stock and Class B units of Silvercrest L.P. is solely cash, our Compensation Committee may, in its discretion, provide that each award shall, upon the occurrence of a change in control, be cancelled in exchange for a payment, in cash or Class A common stock, in an amount equal to (x) the excess of the consideration paid per share of Class A common stock and Class B units of Silvercrest L.P. in the change of control over the exercise or purchase price (if any) per share of Class A common stock or Class B units of Silvercrest L.P. subject to the award, multiplied by (y) the number of shares of Class A common stock or Class B units of Silvercrest L.P. granted under the award.

In general terms, a change of control under the 2012 Equity Incentive Plan occurs:

 

   

if a person, entity or affiliated group (with certain exceptions) acquires more than 50% of our then outstanding voting securities;

 

   

if we merge into another entity, unless the holders of our voting shares immediately prior to the merger have at least 50% of the combined voting power of the securities in the merged entity or its parent;

 

   

if we sell or dispose of all or substantially all of our assets;

 

   

if we are liquidated or dissolved;

 

   

if a majority of the members of our board of directors is replaced during any 12-month or shorter period by directors whose appointment or election is not endorsed by a majority of the incumbent directors; or

 

   

We cease to be the general partner of Silvercrest L.P.

Section 162(m) Stockholder Approval Requirements

In compliance with the transition rules under Section 162(m) of the Internal Revenue Code, and after this offering, to the extent Section 162(m) is applicable to us, our stockholders will approve the 2012 Equity Incentive Plan no later than the first occurrence of: (i) the expiration of the 2012 Equity Incentive Plan; (ii) a material modification of the 2012 Equity Incentive Plan (in accordance with Section 162(m) of the Internal Revenue Code); (iii) the issuance of all our Class A common stock authorized for issuance under the 2012 Equity Incentive Plan; or (iv) our first stockholders’ meeting (during which our directors are elected) that occurs after the end of the third calendar year following the year in which this offering occurs.

 

139


Table of Contents

Amendment; Termination

Our board of directors or our Compensation Committee may amend or terminate the 2012 Equity Incentive Plan at any time. Our stockholders must approve any amendment if their approval is required in order to comply with the Internal Revenue Code, applicable laws, or applicable stock exchange requirements. Unless terminated sooner by our board of directors or extended with stockholder approval, the 2012 Equity Incentive Plan will terminate on the day immediately preceding the tenth anniversary of the date on which the board of directors approved the 2012 Equity Incentive Plan, but any outstanding award will remain in effect until the underlying shares are delivered or the award lapses.

 

140


Table of Contents

CERTAIN RELATIONSHIPS AND RELATED PARTY TRANSACTIONS

Reorganization

Prior to the effectiveness of the registration statement of which this prospectus forms a part, we entered into a series of transactions to reorganize our capital structure. We also entered into agreements with certain related persons in connection with the reorganization. See “The Reorganization and Our Holding Company Structure.”

In addition, we expect to enter into an indemnification agreement with each of our executive officers and directors that provides, in general, that we will indemnify them to the fullest extent permitted by law in connection with their service to us or on our behalf. Due to the nature of the indemnification agreements, they are not the type of agreements that are typically entered into with or available to unaffiliated third parties.

Promissory Notes

On September 18, 2012, Mr. Hough repaid in full the principal amount and all accrued interest on five promissory notes issued by Mr. Hough in favor of Silvercrest L.P. The principal amounts at the time of repayment were $542,220.00, $122,812.50, $44,544.00, $77,520.00, and $222,837.51 with interest accruing at 3.53%, 2.77%, 4.40%, 2.64% and 2.42%, per annum, respectively.

On September 18, 2012, Mr. Gerard repaid in full the principal amount and all accrued interest on two promissory notes issued by Mr. Gerard in favor of Silvercrest L.P. The principal amounts at the time of repayment were $261,513.54 and $133,640.17 with interest accruing at 1.62% and 2.66%, per annum, respectively.

On September 18, 2012, Mr. Campbell repaid in full the principal amount and all accrued interest on two promissory notes issued by Mr. Campbell in favor of Silvercrest L.P. The principal amounts at the time of repayment were $77,520.00 and $270,187.51 with interest accruing at 2.64% and 2.84%, per annum, respectively.

Shares Subject to Redemption

Prior to this offering, under the terms of the limited partnership agreement, which governs the rights and liabilities of our named executive officers with respect to the ownership of their interests in Silvercrest L.P., those interests are subject to redemption at the option of the employee or Silvercrest L.P. upon the termination of their employment. See “Compensation Discussion and Analysis—Potential Payments Upon Termination or Change in Control—Vesting and Redemption of Silvercrest L.P. Interests” for further discussion of these redemption obligations.

Management Fees

Silvercrest Asset Management Group LLC manages the personal funds of many of its employees and members of the families of those employees, including Messrs. Cochran, Hough, Gerard, and Campbell pursuant to investment management agreements in which it has agreed to reduce the advisory fees it charges its employees and members of their families. The value of the discount to the investment advisory services provided to Mr. Cochran by our company in 2011 was approximately $218,000. The value of services provided to other executives by our company was not significant.

Policies and Procedures Regarding Transactions with Related Persons

Upon the consummation of this offering, our board of directors will adopt written policies and procedures for transactions with related persons. As a general matter, the policy will require our Audit Committee to review and approve or disapprove the entry by us into certain transactions with related persons. The policy will contain transactions which are pre-approved transactions. The policy will only apply to transactions, arrangements and relationships where the aggregate amount involved could reasonably be expected to exceed $120,000 in any

 

141


Table of Contents

calendar year and in which a related person has a direct or indirect interest. A related person is (i) any of our directors, nominees for director or executive officers, (ii) any immediate family member of any of our directors, nominees for director or executive officers and (iii) any person, and his or her immediate family members, or entity, including affiliates, that was a beneficial owner of 5% or more of any of our outstanding equity securities at the time the transaction occurred or existed.

The policy will provide that if advance approval of a transaction subject to the policy is not obtained, it must be promptly submitted to the Audit Committee for possible ratification, approval, amendment, termination or rescission. In reviewing any transaction, the Audit Committee will take into account, among other factors the Audit Committee deems appropriate, recommendations from senior management, whether the transaction is on terms no less favorable than the terms generally available to a third party in similar circumstances and the extent of the related person’s interest in the transaction. Any related person transaction must be conducted at arm’s length. Any member of the Audit Committee who is a related person with respect to a transaction under review may not participate in the deliberations or vote on the approval or ratification of the transaction. However, such a director may be counted in determining the presence of a quorum at a meeting of the Audit Committee that considers a transaction.

 

142


Table of Contents

SECURITY OWNERSHIP OF CERTAIN BENEFICIAL OWNERS AND MANAGEMENT

A beneficial owner of a security includes any person who directly or indirectly has or shares voting power and/or investment power with respect to that security or has the right to obtain voting power and/or investment power within 60 days. Except as otherwise noted, each beneficial owner in the table below has sole voting power with respect to the shares of Class A common stock and Class B common stock listed. The following table sets forth beneficial ownership of our common stock by:

 

   

each person who beneficially owns more than 5% of the shares;

 

   

each of our named executive officers listed in the summary compensation table;

 

   

each member of our board of directors; and

 

   

all executive officers and directors as a group.

Unless otherwise indicated in the footnotes below, the persons and entities named in the table have sole voting and investment power with respect to all shares of Class A common stock and Class B common stock beneficially owned, subject to community property laws where applicable. Unless otherwise indicated in the footnotes below, the address of each stockholder is c/o Silvercrest Asset Management Group Inc., 1330 Avenue of the Americas, 38th Floor, New York, New York 10019.

This beneficial ownership information is presented on the following basis:

 

   

after giving effect to the issuance of an aggregate of      shares of Class B common stock to the continuing members of Silvercrest L.P.;

 

   

after giving effect to the issuances of: (i) an aggregate of      shares of Class B common stock to the continuing members of Silvercrest L.P., and (ii)      shares of Class A common stock in this offering; and

 

   

after giving effect to each of the issuances described in the preceding bullet point, plus the exercise by the underwriters of their option to purchase an additional      shares of Class A common stock in this offering to cover over-allotments.

 

143


Table of Contents

Beneficial ownership is determined in accordance with the rules of the SEC. In computing the number of shares beneficially owned by a person and the percentage of ownership held by that person, shares of common stock subject to equity awards held by that person that are currently exercisable or will become exercisable within 60 days after September 1, 2012 are deemed outstanding, while these shares are not deemed outstanding for computing percentage ownership of any other person.

 

    Class A     Class B  

Beneficial Owner

  No. of
Shares
Before
Offering
    Percentage     No. of
Shares
after
Offering
    Percentage     No. of
Shares
Before
Offering
    Percentage     No. of
Shares
after
Offering
    Percentage  

Officers and Directors

               

G. Moffett Cochran (1)

    —          —          —          —          113,155        21.06    

Richard R. Hough III

    —          —          —          —          8,773        1.63    

Scott A. Gerard

    —          —          —          —          3,252        *       

David J. Campbell

    —          —          —          —          4,773        *       

Winthrop B. Conrad, Jr.

    —          —          —          —          —          —          —          —     

Wilmot H. Kidd III

    —          —          —          —          —          —          —          —     

Richard S. Pechter

    —          —          —          —          —          —          —          —     

All named executive officers and directors as a group (7 people).

    —          —          —          —          129,953        24.19    

5% Security Holders

               

Martin Jaffe

    —          —          —          —          70,781        13.17    

Vulcan Wealth Management LLC (2)

    —          —          —          —          136,364        25.38     —          —     

 

* Less than 1%.
(1) Includes amount of Class B units owned by The Moffett Cochran GRAT 2010 of which Mr. Cochran is the trustee.
(2) Vulcan Wealth Management LLC is wholly-owned by Vulcan Capital Private Equity I LLC. Vulcan Capital Private Equity Inc. is the managing member of Vulcan Capital Private Equity Management I LLC, which is the manager of Vulcan Capital Private Equity I LLC. Paul Allen is the sole stockholder of Vulcan Capital Private Equity Inc., and, as such, possesses sole voting and investment power over the shares held by Vulcan Wealth Management LLC. Mr. Allen disclaims beneficial ownership of the shares held by Vulcan Wealth Management LLC except to the extent of his pecuniary interest therein. The address for Vulcan Wealth Management LLC is 505 5th Avenue S, Suite 900, Seattle, Washington 98104.

 

144


Table of Contents

DESCRIPTION OF CAPITAL STOCK

The following is a description of the material terms of our capital stock and provisions of our amended and restated certificate of incorporation and amended and restated bylaws, each of which will be in effect immediately prior to this offering. Copies of the amended and restated certificate of incorporation and the amended and restated bylaws have been filed with the SEC as exhibits to our registration statement of which this prospectus forms a part.

Immediately prior to this offering, our authorized capital stock will consist of              million shares of Class A common stock, par value $0.01 per share,              million shares of Class B common stock, par value $0.01 per share and              million shares of preferred stock, par value $             per share. Upon the consummation of this offering,              shares of Class A common stock,              shares of Class B common stock and no shares of preferred stock will be outstanding.

Common Stock

Class A Common Stock

Voting Rights

Our Class A stockholders will be entitled to one vote for each share held of record on all matters submitted to a vote of our stockholders. Our Class A stockholders will not be entitled to cumulate their votes in the election of directors. Generally, all matters to be voted on by stockholders must be approved by a majority (or, in the case of election of directors, by a plurality) of the votes entitled to be cast by all holders of Class A common stock and Class B common stock present in person or represented by proxy, voting together as a single class. Except as otherwise provided by law or as described in “—Anti-Takeover Effects of Delaware Law and Our Amended and Restated Certificate of Incorporation—Amendment of Certificate of Incorporation and Bylaws,” amendments to our amended and restated certificate of incorporation must be approved by a majority of the combined voting power of all shares of Class A common stock and Class B common stock, voting together as a single class. However, amendments to our amended and restated certificate of incorporation that would alter or change the powers, preferences or special rights of the Class A common stock, so as to affect them adversely, also must be approved by a majority of the votes entitled to be cast by the holders of the shares affected by the amendment, voting as a separate class. Notwithstanding the foregoing, any amendment to our amended and restated certificate of incorporation to increase or decrease the authorized shares of Class A common stock must be approved by the vote of the holders of a majority of our shares of Class A common stock.

Dividend Rights

Class A stockholders are entitled to receive dividends, when and if declared by our board of directors, out of funds legally available therefor, subject to any statutory or contractual restrictions on the payment of dividends and to any restrictions on the payment of dividends imposed by the terms of any outstanding preferred stock. Dividends consisting of shares of Class A common stock may be paid only as follows: (i) shares of Class A common stock may be paid only to holders of shares of Class A common stock and (ii) shares will be paid proportionately with respect to each outstanding share of our Class A common stock. See “Dividend Policy.”

Liquidation Rights

Upon our liquidation, dissolution or winding-up, or the sale of all, or substantially all, of our assets, after payment in full of all amounts required to be paid to creditors and to holders of preferred stock having a liquidation preference, if any, the Class A stockholders will be entitled to share ratably in our remaining assets available for distribution to Class A stockholders.

 

145


Table of Contents

Other Matters

In the event of our merger or consolidation with or into another company in connection with which shares of common stock are converted into, or exchangeable for, shares of stock, other securities or property (including cash), common stockholders, regardless of class, will be entitled to receive the same kind and amount of shares of stock and other securities and property (including cash); provided that, if shares of Class A common stock are exchanged for shares of capital stock, such shares exchanged for, or changed into, may differ between classes to the extent that the shares of Class A common stock and the Class B common stock differ.

No shares of Class A common stock will be subject to redemption or have preemptive rights to purchase additional shares of Class A common stock.

Upon consummation of this offering, all the outstanding shares of Class A common stock will be legally issued, fully paid and non-assessable.

Exchanges of Class B units for Class A Common Stock and Registration Rights

Class B units of Silvercrest L.P. will be exchangeable for shares of our Class A common stock, on a one-for-one basis, subject to customary adjustments for share splits, dividends and reclassifications. See “The Reorganization and Our Holding Company Structure—Second Amended and Restated Limited Partnership Agreement of Silvercrest L.P.—Exchange Rights” for a description of the timing and circumstances under which Class B units may be exchanged for shares of our Class A common stock. Also, see “The Reorganization and Our Holding Company Structure—Resale and Registration Rights Agreement” for a description of circumstances in which these shares may be resold.

Class B Common Stock

Issuance of Class B Common Stock with Class B units

Shares of our Class B common stock are issuable only in connection with the issuance of Class B units of Silvercrest L.P. When a vested or unvested Class B unit is issued by Silvercrest L.P., we will issue the holder one share of our Class B common stock in exchange for the payment of its par value, subject to the holder’s agreement to be bound by the terms of the stockholders’ agreement described in the “The Reorganization and Our Holding Company Structure—Stockholders’ Agreement Among Class B Stockholders.” Each share of our Class B common stock will be redeemed for its par value and cancelled by us if the holder of the corresponding Class B unit exchanges or forfeits its Class B unit pursuant to the terms of the second amended and restated limited partnership agreement of Silvercrest L.P., the terms of the 2012 Equity Incentive Plan, or otherwise.

Voting Rights

Our Class B stockholders will be entitled to one vote for each share held of record on all matters submitted to a vote of our stockholders. Class B stockholders will not be entitled to cumulate their votes in the election of directors. Generally, all matters to be voted on by stockholders must be approved by a majority (or, in the case of election of directors, by a plurality) of the votes entitled to be cast by all Class B stockholders and Class A stockholders present in person or represented by proxy, voting together as a single class. Except as otherwise provided by law or as described in “—Anti-Takeover Effects of Delaware Law and Our Amended and Restated Certificate of Incorporation—Amendment of Certificate of Incorporation and Bylaws,” amendments to our amended and restated certificate of incorporation must be approved by a majority of the combined voting power of all shares of Class B common stock and Class A common stock, voting together as a single class. However, amendments to our amended and restated certificate of incorporation that would alter or change the powers, preferences or special rights of the shares of Class B common stock so as to affect them adversely also must be approved by a majority of the votes entitled to be cast by the holders of the shares affected by the amendment, voting as a separate class. Notwithstanding the foregoing, any amendment to our amended and restated certificate of incorporation to increase or decrease the authorized shares of Class B common stock must be approved by the vote of the holders of a majority of the shares of Class B common stock.

 

146


Table of Contents

See “The Reorganization and Our Holding Company Structure—Stockholders’ Agreement Among Class B Stockholders” for a description of the terms of the stockholders’ agreement that the holders of all shares of Class B common stock outstanding immediately after this offering will enter into simultaneously with this offering. Any person who becomes a Class B stockholder after this offering will be required to become a party to the stockholders’ agreement.

Dividend Rights

Our Class B stockholders will not participate in any dividends declared by our board of directors.

Liquidation Rights

Upon our liquidation, dissolution or winding-up, or the sale of all, or substantially all, of our assets, Class B stockholders only will be entitled to receive the par value of our Class B common stock.

Other Matters

In the event of our merger or consolidation with or into another company in connection with which shares of Class B common stock are converted into, or exchangeable for, shares of stock, other securities or property (including cash), all common stockholders will be entitled to receive the same kind and amount of shares of stock and other securities and property (including cash); provided that, if shares of Class B common stock are exchanged for shares of capital stock, such shares exchanged for, or changed into, may differ to the extent that the shares of our Class A common stock and Class B common stock differ.

No shares of Class B common stock will have preemptive rights to purchase additional shares of Class B common stock.

Upon consummation of this offering, all outstanding shares of Class B common stock will be legally issued, fully paid and non-assessable.

Preferred Stock

Our board of directors has the authority to issue preferred stock in one or more classes or series and to fix the rights, preferences, privileges and related restrictions, including dividend rights, dividend rates, conversion rights, voting rights, terms of redemption, redemption prices, liquidation preferences and the number of shares constituting any class or series, or the designation of the class or series, without the approval of our stockholders.

The authority of our board of directors to issue preferred stock without approval of our stockholders may have the effect of delaying, deferring or preventing a change in control of our company and may adversely affect the voting and other rights of the holders of our common stock. The issuance of preferred stock with voting and conversion rights may adversely affect the voting power of the holders of our common stock, including the loss of voting control to others.

Anti-Takeover Effects of Delaware Law and Our Amended and Restated Certificate of Incorporation

Our amended and restated certificate of incorporation and our amended and restated bylaws, contain provisions which may have the effect of delaying, deterring or preventing a future takeover or change in control of our company. These provisions include the following:

Issuance of Preferred Stock

Our board of directors is authorized to issue million shares of preferred stock and determine the powers, preferences and special rights of any unissued series of preferred stock, including voting rights, dividend rights,

 

147


Table of Contents

and terms of redemption, conversion rights and the designation of any such series, without the approval of our stockholders. As a result, our board of directors could issue preferred stock quickly and easily, which could adversely affect the rights of holders of our common stock. Our board of directors could issue the preferred stock with terms calculated to delay or prevent a change in control or make removal of management more difficult.

Elimination of Stockholder Action by Written Consent

Our amended and restated certificate of incorporation provides that stockholder action can be taken only at an annual or special meeting of stockholders and cannot be taken by written consent in lieu of a meeting.

Elimination of the Ability to Call Special Meetings

Our amended and restated certificate of incorporation provides that, except as otherwise required by law, special meetings of our stockholders can only be called pursuant to a resolution adopted by a majority of our board of directors, a committee of the board of directors that has been duly designated by the board of directors and whose powers and authority include the power to call such meetings, or by the Chairman of our board of directors. Stockholders are not permitted to call a special meeting or to require our board to call a special meeting.

Advance Notice Procedures for Stockholder Proposals

Our amended and restated bylaws establish an advance notice procedure for stockholder proposals to be brought before an annual meeting of our stockholders, including proposed nominations of persons for election to our board. Stockholders at our annual meeting may only consider proposals or nominations specified in the notice of meeting, or brought before the meeting by, or at the direction of, our board of directors, or by a stockholder who was a stockholder of record on the record date for the meeting, who is entitled to vote at the meeting and who has given to our secretary timely written notice, in proper form, of the stockholder’s intention to bring that business before the meeting.

Classified Board of Directors

Our board of directors is divided into three classes, Class I, Class II and Class III, with members of each class serving staggered three-year terms. Our amended and restated certificate of incorporation provides that the authorized number of directors may be changed only by resolution of the board. Any additional directorships resulting from an increase in the number of directors will be distributed among the three classes so that, as nearly as possible, each class will consist of one-third of the directors.

Removal of Directors; Board of Directors Vacancies

Our amended and restated certificate of incorporation and amended and restated bylaws provide that members of our board of directors may not be removed without cause. Our amended and restated bylaws further provide that only our board of directors may fill vacant directorships, except in limited circumstances. These provisions would prevent a stockholder from gaining control of our board of directors by removing incumbent directors and filling the resulting vacancies with such stockholder’s own nominees.

Amendment of Certificate of Incorporation and Bylaws

The General Corporation Law of the State of Delaware, or DGCL, provides generally that the affirmative vote of a majority of the outstanding shares of common stock entitled to vote is required to amend or repeal a corporation’s certificate of incorporation or bylaws, unless the certificate of incorporation requires a greater percentage. Our amended and restated certificate of incorporation generally requires the approval of the holders of at least two-thirds of the voting power of the issued and outstanding shares of our capital stock entitled to vote in connection with the election of directors, to amend any provisions of our amended and restated certificate of

 

148


Table of Contents

incorporation described in “—Anti-Takeover Effects of Delaware Law and Our Amended and Restated Certificate of Incorporation.” Our amended and restated certificate of incorporation and amended and restated bylaws provide that the holders of at least two-thirds of the voting power of the issued and outstanding shares of our capital stock entitled to vote in connection with the election of directors have the power to amend or repeal our bylaws. In addition, our amended and restated certificate of incorporation grants our board of directors the authority to amend and repeal our bylaws without a stockholder vote in any manner not inconsistent with the laws of the State of Delaware or our amended and restated certificate of incorporation.

The foregoing provisions of our amended and restated certificate of incorporation and amended and restated bylaws could discourage potential acquisition proposals and could delay or prevent a change in control. These provisions are intended to enhance the likelihood of continuity and stability in the policies formulated by our board of directors and to discourage certain types of transactions that may involve an actual or threatened change of control. These provisions are designed to reduce our vulnerability to an unsolicited acquisition proposal. The provisions also are intended to discourage certain tactics that may be used in proxy fights. However, such provisions could have the effect of discouraging others from making tender offers for our equity securities and, as a consequence, they also may inhibit fluctuations in the market price of our Class A common stock that could result from actual or rumored takeover attempts. Such provisions also may have the effect of preventing changes in our management, or delaying or preventing a transaction that might benefit you or other minority stockholders.

Section 203 of the DGCL

We are subject to Section 203 of the DGCL, an anti-takeover law. In general, Section 203 prohibits a publicly-held Delaware corporation from engaging in a “business combination” with an “interested stockholder” for a period of three years following the date the person became an interested stockholder, unless (with certain exceptions) the “business combination” or the transaction in which the person became an interested stockholder is approved in a prescribed manner. Generally, a “business combination” includes a merger, asset or stock sale, or other transaction resulting in a financial benefit to the interested stockholder. Generally, an “interested stockholder” is a person who, together with affiliates and associates, owns (or within three years prior to the determination of interested stockholder status, did own) 15% or more of a corporation’s voting stock. The existence of this provision could have anti-takeover effects with respect to transactions not approved in advance by our board of directors, such as discouraging takeover attempts that might result in a premium over the market price of our common stock.

Limitations on Liability and Indemnification of Officers and Directors

Our amended and restated certificate of incorporation and amended and restated bylaws provide indemnification for our directors and officers to the fullest extent permitted by the DGCL. Prior to the completion of this offering, we intend to enter into indemnification agreements with each of our directors that may, in some cases, be broader than the specific indemnification provisions contained under Delaware law. In addition, as permitted by the DGCL, our amended and restated certificate of incorporation includes provisions that eliminate the personal liability of our directors for monetary damages resulting from breaches of certain fiduciary duties as a director. The effect of this provision is to restrict our rights and the rights of our stockholders in derivative suits to recover monetary damages against a director for breach of fiduciary duties as a director, except that a director will be personally liable for:

 

   

any breach of his duty of loyalty to us or our stockholders;

 

   

acts or omissions not in good faith, or which involve intentional misconduct or a knowing violation of law;

 

   

any transaction from which the director derived an improper personal benefit; or

 

   

improper distributions to stockholders.

 

149


Table of Contents

If the DGCL is amended to authorize corporate action further eliminating or limiting the personal liability of directors or officers, then the liability of our directors or officers shall be eliminated or limited to the fullest extent permitted by the DGCL, as so amended.

This provision regarding indemnification of our directors and officers in our amended and restated certificate of incorporation generally does not limit liability under state or federal securities laws.

Delaware law and our amended and restated certificate of incorporation and bylaws provide that we will, in certain situations, indemnify any person made or threatened to be made a party to a proceeding by reason of that person’s former or present official capacity with our company against judgments, penalties, fines, settlements and reasonable expenses, including reasonable attorneys’ fees. A person is also entitled, subject to certain limitations, to payment or reimbursement of reasonable expenses in advance of final disposition of the proceeding. Your investment may be adversely affected to the extent that, in a class action or direct suit, we pay the costs of settlement and damage awards against directors and officers pursuant to these indemnification provisions.

Transfer Agent and Registrar

The transfer agent and registrar for our Class A common stock will be American Stock Transfer.

Listing

We intend to apply to list our Class A common stock on Nasdaq under the symbol “SAMG.”

 

150


Table of Contents

SHARES ELIGIBLE FOR FUTURE SALE

We cannot predict the effect, if any, that market sales of shares of our Class A common stock or the availability of shares of our Class A common stock for sale will have on the market price of our Class A common stock prevailing from time to time. Nevertheless, sales of substantial amounts of our Class A common stock in the public market, including shares issued and sold upon exchange of Class B units, could adversely affect the market price of our Class A common stock and could impair our future ability to raise capital through the sale of our equity securities.

Class A Common Stock Outstanding Upon Closing

             shares of Class A common stock will be outstanding immediately after this offering (or              shares of Class A common stock if the underwriters exercise in full their option to purchase additional shares of Class A common stock). Subject to certain restrictions, following the six-month anniversary of the consummation of this offering, each holder (other than us) and certain permitted transferees will have the right to exchange their Class B units of Silvercrest L.P. for shares of our Class A common stock on a one-for-one basis pursuant to the terms of our second amended and restated limited partnership agreement. See “The Reorganization and Our Holding Company Structure—Second Amended and Restated Limited Partnership Agreement of Silvercrest L.P.—Exchange Rights.” These shares of our Class A common stock issuable upon exchange of Class B units would be “restricted securities,” as defined in Rule 144. However, we will enter into a resale and registration rights agreement with the holders of the Class B units of Silvercrest L.P. that will require us to register under the Securities Act these shares of Class A common stock. See “The Reorganization and Our Holding Company Structure—Resale and Registration Rights Agreement.”

Of the shares of Class A common stock outstanding following this offering,              shares of Class A common stock (or              shares of Class A common stock if the underwriters exercise in full their option to purchase additional shares of Class A common stock) sold in this offering will be freely tradable without restriction or further registration under the Securities Act, except for any shares of Class A common stock held by our “affiliates”, as defined in Rule 144 under the Securities Act, which would be subject to the limitations and restrictions described below under “—Rule 144.”

The shares of our Class A common stock issuable upon exchange of Class B units of Silvercrest L.P. may be sold only as part of an annual underwritten offering pursuant to the resale and registration rights agreement until the fifth anniversary of the consummation of this offering, subject to the following exceptions:

 

   

holders at any time may sell a number of shares sufficient to cover taxes due upon exchange of Class B units in any manner of sale permitted under the securities laws; and

 

   

the estate of any deceased holder or the beneficiaries thereof, at any time, may sell a number of shares sufficient to cover applicable estate and inheritance taxes.

Shares of Class A common stock issuable upon exchange of Class B units held by a principal of Silvercrest L.P. are subject to additional restrictions on transfer as described under “The Reorganization and Our Holding Company Structure—Resale and Registration Rights Agreement.”

In addition, our board of directors may at any time waive any restrictions on sale of our Class A common stock.

Lock-Up Agreements

We will agree with the underwriters not to issue, sell, or otherwise dispose of or hedge any shares of our Class A common stock, subject to certain exceptions, for the 180-day period following the date of this prospectus, without the prior consent of Sandler O’Neill & Partners, L.P. and Raymond James & Associates, Inc.

 

151


Table of Contents

Our officers and directors will enter into similar lock-up agreements with the underwriters. Sandler O’Neill & Partners, L.P. and Raymond James & Associates, Inc. may, at any time, release us and/or any of our officers and directors from this lock-up agreement and allow us to sell shares of our Class A common stock within this 180-day period. See “Underwriting.” Pursuant to our lock-up agreement with the underwriters, we will not be permitted to waive these restrictions pursuant to the exchange agreement without the prior consent of Sandler O’Neill & Partners, L.P. and Raymond James & Associates, Inc.

Rule 144

In general, under Rule 144 as currently in effect, our affiliates who own shares for at least six months or own shares purchased in the open market are entitled to sell these shares as follows. Within any three-month period, each person may sell a number of shares that does not exceed the greater of 1% of our then-outstanding shares of Class A common stock, which will equal approximately              shares immediately after this offering (based on the number of shares of our Class A common stock outstanding upon completion of this offering), or the average weekly trading volume of our Class A common stock on Nasdaq during the four calendar weeks preceding the filing of a notice of the sale on Form 144. Sales under Rule 144 by affiliates also will be subject to manner of sale provisions, notice requirements and the availability of current public information about us.

A person who is not deemed to have been one of our affiliates at any time during the three months preceding a sale, and who owns shares of Class A common stock within the definition of “restricted securities” under Rule 144 that were acquired from us or any affiliate at least six months previously, would also be entitled to sell shares under Rule 144. Such sales would be permitted without regard to the volume limitations, manner of sale provisions or notice requirements described above and, after one year, without any limits, including the public information requirement.

Rule 701

In general, and subject to lock-up agreements, any of our employees, consultants or advisers, other than affiliates, who purchased shares of Class A common stock from us under our 2012 Equity Incentive Plan, or other written agreements in accordance with Rule 701 of the Securities Act, are eligible to resell their shares under Rule 144.

Registration of Shares Under 2012 Equity Incentive Plan

We intend to file a registration statement on Form S-8 covering all of the shares of Class A common stock issuable or reserved for issuance under our 2012 Equity Incentive Plan. When issued, these shares of Class A common stock will be freely tradable in the public market, subject to Rule 144 volume limitations applicable to affiliates and, in some cases, the expiration of the lock-up agreements described in “Underwriting.”

Resale and Registration Rights Agreement

In connection with this offering, we will enter into a resale and registration rights agreement with the holders of the Class B units of Silvercrest L.P. pursuant to which the shares of our Class A common stock issued upon exchange or conversion of their Class B units will be eligible for resale, subject to the resale timing and manner limitations described under “The Reorganization and Our Holding Company Structure—Resale and Registration Rights Agreement.”

 

152


Table of Contents

MATERIAL U.S. FEDERAL TAX CONSIDERATIONS FOR NON-U.S. HOLDERS OF CLASS A COMMON STOCK

The following is a summary of the material U.S. federal income tax and estate tax consequences applicable to non-U.S. holders (as defined below) with respect to the acquisition, ownership and disposition of shares of our Class A common stock. This summary is based on current provisions of the Internal Revenue Code, the Treasury regulations promulgated thereunder, administrative rulings and judicial opinions, all of which are subject to change, possibly with retroactive effect. We have not sought any ruling from the U.S. Internal Revenue Service, or the IRS, with respect to the statements made and the conclusions reached in the following summary, and there can be no assurance that the IRS will agree with such statements and conclusions.

This summary is limited to non-U.S. holders (as defined below) who purchase shares of our Class A common stock pursuant to this offering and who hold those shares as capital assets within the meaning of Section 1221 of the Internal Revenue Code.

This discussion does not address all aspects of U.S. federal income or estate taxation that may be relevant to a particular non-U.S. holder in light of that non-U.S. holder’s individual circumstances, nor does it address any aspects of tax considerations arising under the laws of any non-U.S., state or local jurisdiction. This discussion also does not address tax considerations applicable to a non-U.S. holder subject to special treatment under the U.S. federal income tax or estate tax laws, including without limitation:

 

   

banks, insurance companies or other financial institutions;

 

   

partnerships or other pass-through entities;

 

   

tax-exempt organizations;

 

   

tax-qualified retirement plans;

 

   

dealers in securities or currencies;

 

   

U.S. expatriates and certain former citizens or long-term residents of the U.S.;

 

   

controlled foreign corporations;

 

   

passive foreign investment companies;

 

   

persons that own, or have owned, actually or constructively, more than 5% of our Class A common stock; and

 

   

persons that will hold common stock as a position treated as a hedging transaction, “straddle” or “conversion transaction” for tax purposes.

Accordingly, we urge prospective investors to consult with their own tax advisers regarding the state, local and other tax considerations of acquiring, holding and disposing of shares of our Class A common stock.

In addition, this discussion does not address the tax treatment of partnerships (or entities or arrangements that are treated as partnerships for U.S. federal income tax purposes) or persons who hold their Class A common stock through partnerships or other pass-through entities for U.S. federal income tax purposes. If a partnership (or other entity treated as a pass-through entity for U.S. federal income tax purposes) is a beneficial owner of Class A common stock, the tax treatment of a partner in the partnership (or member in such other entity) will generally depend upon the status of the partner and the activities of the partnership. Any partner in a partnership holding shares of Class A common stock should consult its own tax advisers.

PROSPECTIVE INVESTORS ARE URGED TO CONSULT THEIR TAX ADVISERS WITH RESPECT TO THE APPLICATION OF THE U.S. FEDERAL INCOME TAX LAWS TO THEIR PARTICULAR SITUATIONS, AS WELL AS ANY INCOME OR OTHER TAX CONSEQUENCES OF

 

153


Table of Contents

THE PURCHASE, OWNERSHIP OR DISPOSITION OF OUR CLASS A COMMON STOCK ARISING UNDER THE LAWS OF THE U.S., ANY STATE, LOCAL, NON-U.S. OR OTHER TAXING JURISDICTION OR UNDER ANY APPLICABLE TAX TREATY.

Definition of Non-U.S. Holder

In general, a “non-U.S. holder” is any beneficial owner of our Class A common stock (other than an entity treated as a partnership or disregarded as separate from its owner for U.S. federal income tax purposes) that is not a U.S. person. A “U.S. person” is any of the following:

 

   

an individual citizen or resident of the U.S. as determined for U.S. federal income tax purposes;

 

   

a corporation (or any entity treated as a corporation for U.S. federal income tax purposes) created or organized in or under the laws of the U.S., any state thereof or the District of Columbia;

 

   

an estate, the income of which is includible in gross income for U.S. federal income tax purposes regardless of its source; or

 

   

a trust if (a) a court within the U.S. is able to exercise primary supervision over the administration of the trust and one or more U.S. persons (as defined in the Internal Revenue Code) have the authority to control all substantial decisions of the trust or (b) it has a valid election in effect under applicable Treasury regulations to be treated as a U.S. person.

Distributions on Class A Common Stock

If we make cash or other property distributions on our Class A common stock, or effect a redemption that is treated as a distribution with respect to our Class A common stock, then any such distributions or redemptions will constitute dividends for U.S. federal income tax purposes to the extent paid from our current and accumulated earnings and profits, as determined under U.S. federal income tax principles. Amounts not treated as dividends for U.S. federal income tax purposes will constitute a tax-free return of capital to the extent of the non-U.S. holder’s adjusted tax basis in our Class A common stock and will be applied against and reduce that basis. Any excess will be treated as gain realized on the sale or other disposition of the Class A common stock and will be treated as described under the section titled “—Gain on Sale or Other Disposition of Class A Common Stock” below.

Except as described in the next paragraph, dividends paid to a non-U.S. holder of our Class A common stock generally will be subject to U.S. federal withholding tax at a rate of 30% of the gross amount of the dividends, or a lower rate specified by an applicable income tax treaty. To receive the benefit of a reduced treaty rate, a non-U.S. holder must furnish to us or our paying agent or withholding agent a properly completed and valid IRS Form W-8BEN (or applicable successor form) certifying, under penalties of perjury, such holder’s qualification for the reduced rate. This certification must be provided to us or our paying agent or other withholding agent prior to the payment of dividends and may be required to be updated periodically. Special certification and other requirements apply if our Class A common stock is held through a non-U.S. intermediary including non-U.S. pass-through entities. Non-U.S. holders that do not timely provide us or our paying agent or other withholding agent with the required certification, but that qualify for a reduced treaty rate, may obtain a refund of any excess amounts withheld by timely filing an appropriate claim for refund with the IRS.

If a non-U.S. holder holds our Class A common stock in connection with the conduct of a trade or business in the U.S., and dividends paid on the Class A common stock are effectively connected with such holder’s U.S. trade or business (and, if required by an applicable income tax treaty, are attributable to a permanent establishment or fixed base maintained by the non-U.S. holder in the U.S.), the non-U.S. holder will be exempt from U.S. federal withholding tax, but will be subject to tax as provided below. To claim the exemption, the non-U.S. holder must furnish to us or our paying agent or other withholding agent the required forms, including a properly executed IRS Form W-8ECI (or applicable successor form).

 

154


Table of Contents

Any dividends paid on our Class A common stock that are effectively connected with a non-U.S. holder’s U.S. trade or business (and, if required by an applicable income tax treaty, are attributable to a permanent establishment or fixed base maintained by the non-U.S. holder in the U.S.) generally will be subject to U.S. federal income tax on a net income basis at the regular graduated U.S. federal income tax rates in the same manner as if such holder were a U.S. holder. A non-U.S. holder that is a non-U.S. corporation (or non-U.S. entity treated as a corporation for U.S. federal income tax purposes) also may be subject to an additional branch profits tax equal to 30% (or such lower rate specified by an applicable income tax treaty) of a portion of its effectively connected earnings and profits for the taxable year. Non-U.S. holders should consult any applicable income tax treaties that may provide for different rules.

A non-U.S. holder who provides us with an IRS Form W-8BEN or Form W-8ECI must update the form or submit a new form, as applicable, if there is a change in circumstances that makes any information on such form incorrect. A non-U.S. holder that claims the benefit of an applicable income tax treaty generally will be required to satisfy applicable certification and other requirements prior to the distribution date. Non-U.S. holders should consult their tax advisers regarding their entitlement to benefits under a relevant income tax treaty.

Gain on Sale or Other Taxable Disposition of Class A Common Stock

Subject to the discussion below regarding backup withholding, a non-U.S. holder generally will not be subject to U.S. federal income tax on any gain realized on a sale or other taxable disposition of our Class A common stock unless:

 

   

the gain is “effectively connected” with the non-U.S. holder’s conduct of a trade or business in the U.S., and, if required by an applicable income tax treaty, the gain is attributable to a permanent establishment or fixed base that the non-U.S. holder maintains in the U.S.,

 

   

the non-U.S. holder is an individual, holds the Class A common stock as a capital asset, is present in the U.S. for 183 or more days in the taxable year of the sale and certain other conditions exist, or

 

   

we are or have been a U.S. real property holding corporation, or a USRPHC, for U.S. federal income tax purposes at any time within the shorter of the five-year period preceding the disposition and the non-U.S. holder’s holding period for our Class A common stock, and such non-U.S. holder has actually or constructively held (at any time during the shorter of the five-year period preceding the date of the disposition or the holder’s holding period) 5% or more of our Class A common stock.

We believe we currently are not, and we do not anticipate becoming, a USRPHC for U.S. federal income tax purposes. However, no assurance can be offered in this regard.

Gain described in the first or third bullet point above will be subject to U.S. federal income tax on a net income basis at regular graduated U.S. federal income tax rates generally in the same manner as if such holder were a U.S. holder. A non-U.S. holder that is a non-U.S. corporation (or non-U.S. entity treated as a corporation for U.S. federal income tax purposes) also may be subject to an additional branch profits tax equal to 30% (or such lower rate specified by an applicable income tax treaty) of a portion of its effectively connected earnings and profits for the taxable year. The gross proceeds from transactions to which the third bullet point above applies will generally be subject to a 10% withholding tax, which may be claimed as a credit against the non-U.S. holder’s federal income tax liability. Non-U.S. holders should consult any applicable income tax treaties that may provide for different rules.

Gain described in the second bullet point above will be subject to U.S. federal income tax at a flat 30% rate (or such lower rate specified by an applicable income tax treaty), but may be offset by U.S. source capital losses (even though the individual is not considered a resident of the U.S.), provided that the non-U.S. holder has timely filed U.S. federal income tax returns with respect to such losses.

 

155


Table of Contents

Federal Estate Taxes

An individual non-U.S. holder who is treated as the owner of, or has made certain lifetime transfers of, an interest in our Class A common stock will be required to include the value thereof in his or her gross estate for U.S. federal estate tax purposes, and may be subject to U.S. federal estate tax unless an applicable estate tax treaty provides otherwise, even though such individual was not a citizen or resident of the U.S. at the time of his or her death.

Backup Withholding and Information Reporting

In general (except as described below), backup withholding and information reporting will not apply to a distribution of dividends on our Class A common stock paid to you or to proceeds from the disposition of the Class A common stock by you, in each case, if you certify under penalties of perjury that you are a non-U.S. person, and neither we nor our paying agent (or other payor) have actual knowledge or reason to know to the contrary. In general, if the Class A common stock is not held through a qualified intermediary, the amount of dividends, the name and address of the beneficial owner and the amount, if any, of tax withheld may be reported to the IRS.

Information reporting and backup withholding generally are not required with respect to the amount of any proceeds from the sale or other disposition of our Class A common stock by a non-U.S. holder outside the U.S. through a foreign office of a foreign broker that does not have certain specified connections to the U.S. However, if a non-U.S. holder sells or otherwise disposes of its shares of our Class A common stock through a U.S. broker or the U.S. offices of a foreign broker, the broker will generally be required to report the amount of proceeds paid to the non-U.S. holder to the IRS and also backup withhold on that amount unless such non-U.S. holder provides appropriate certification to the broker of its status as a non-U.S. person (and the payor does not have actual knowledge or reason to know that such holder is a U.S. person as defined under the Internal Revenue Code) or otherwise establishes an exemption. Information reporting will also apply if a non-U.S. holder sells its shares of our Class A common stock through a foreign broker deriving more than a specified percentage of its income from U.S. sources or having certain other connections to the U.S., unless such broker has documentary evidence in its records that such non-U.S. holder is a non-U.S. person (and the payor does not have actual knowledge or reason to know that such holder is a U.S. person as defined under the Internal Revenue Code) and certain other conditions are met, or such non-U.S. holder otherwise establishes an exemption.

Copies of information returns may be made available to the tax authorities of the country in which the non-U.S. holder resides or is incorporated under the provisions of a specific treaty or agreement.

Backup withholding is not an additional tax. Any amounts withheld from a payment to a non-U.S. holder under the backup withholding rules generally can be credited against any U.S. federal income tax liability of the non-U.S. holder, provided that you timely furnish the required information to the IRS.

Foreign Accounts

Recently enacted legislation generally will impose a U.S. federal withholding tax of 30% on dividends paid after December 31, 2013, and the gross proceeds of a disposition of our Class A common stock paid after December 31, 2014 to a “foreign financial institution,” as specially defined under these rules, unless such institution enters into an agreement with the U.S. government to withhold on certain payments and to collect and provide to the U.S. tax authorities substantial information regarding U.S. account holders of such institution, which includes certain equity and debt holders of such institution, as well as certain account holders that are foreign entities with U.S. owners. The legislation also will generally impose a U.S. federal withholding tax of 30% on dividends paid after December 31, 2013, and the gross proceeds of a disposition of our Class A common stock paid after December 31, 2014 to a non-financial foreign entity unless such entity provides the withholding agent with a certification identifying the direct and indirect U.S. owners of the entity. We will not pay any

 

156


Table of Contents

additional amounts to non-U.S. holders in respect of any amounts withheld. Under certain circumstances, a non-U.S. holder might be eligible for refunds or credits of such taxes. Prospective investors are encouraged to consult with their own tax advisers regarding the possible implications of this legislation on their investment in our Class A common stock.

The preceding discussion is not tax advice. Each prospective investor should consult the prospective investor’s own tax adviser regarding the particular U.S. federal, state and local and non-U.S. tax consequences of purchasing, holding and disposing of our Class A common stock, including the consequences of any proposed change in applicable laws.

 

157


Table of Contents

UNDERWRITING

We are offering the shares of our Class A common stock described in this prospectus in an underwritten offering in which we and Sandler O’Neill & Partners, L.P., as representative of the underwriters for the offering, will enter into an underwriting agreement with respect to the common stock being offered. Subject to the terms and conditions contained in the underwriting agreement, each underwriter named below has severally agreed to purchase the respective number of shares of our common stock set forth opposite its name below:

 

Name

   Number of Shares of Class A
common stock

Sandler O’Neill & Partners, L.P.

  

Raymond James & Associates, Inc.

  

Total

  

The underwriting agreement provides that the underwriters’ obligation to purchase shares of our Class A common stock depends on the satisfaction of the conditions contained in the underwriting agreement, including:

 

   

the representations and warranties made by us are true and agreements have been performed;

 

   

there is no material adverse change in their determination in the financial markets or in our business; and

 

   

we deliver customary closing documents.

Subject to these conditions, the underwriters are committed to purchase and pay for all of the shares of our Class A common stock offered by this prospectus, if any such shares are purchased. However, the underwriters are not obligated to take or pay for the shares of our Class A common stock covered by the underwriters’ over-allotment option described below, unless and until that option is exercised.

Over-Allotment Option

We have granted the underwriters an option, exercisable no later than 30 days after the date of the underwriting agreement, to purchase up to an aggregate of              additional shares of Class A common stock at the public offering price, less the underwriting discounts and commissions set forth on the cover page of this prospectus.

Commissions and Expenses

The underwriters propose to offer our Class A common stock directly to the public at the offering price set forth on the cover page of this prospectus and to dealers at the public offering price less a concession not in excess of $             per share. The underwriters may allow, and the dealers may re-allow, a concession not in excess of $             per share on sales to other brokers and dealers. After the public offering of our Class A common stock, the underwriters may change the offering price, concessions and other selling terms.

The following table shows the per share and total underwriting discounts and commissions that we will pay to the underwriters and the proceeds we will receive before expenses. These amounts are shown assuming both no exercise and full exercise of the underwriters’ over-allotment option.

 

      Per Share      Total without
over-allotment exercise
     Total with
over-allotment exercise
 

Public offering price

   $                    $                    $                

Underwriting discount

   $         $         $     

Proceeds to us (before expenses)

   $         $         $     

In addition to the underwriting discount, we will reimburse the underwriters for their reasonable out-of-pocket non-legal expenses, up to $            , incurred in connection with their engagement as underwriters, regardless of whether this offering is consummated, including, without limitation, marketing, syndication and travel expenses. Further, we will reimburse the underwriters for their legal fees of up to $             incurred in connection with their engagement as underwriters, regardless of whether this offering is consummated. We will

 

158


Table of Contents

also pay for filing fees incident to, and the fees and disbursements (up to an aggregate of $            ) of counsel for the underwriters in connection with, securing any required review of the terms of this offering. We estimate that the total expenses of this offering, exclusive of the underwriting discounts and commissions, will be approximately $            , and are payable by us.

Offering Price Determination

Prior to this offering, there has been no public market for our Class A common stock. The initial public offering price will be negotiated between the representative and us. In determining the initial public offering price of our Class A common stock, the representative will consider:

 

   

the history and prospects for the industry in which we compete;

 

   

our financial information;

 

   

our earning prospects;

 

   

the prevailing securities markets at the time of this offering; and

 

   

the recent market prices of and the demand for publicly traded stock of comparable companies.

Indemnification

We have agreed to indemnify the underwriters, and persons who control the underwriters, against certain liabilities, including liabilities under the Securities Act, and to contribute to payments that the underwriters may be required to make in respect of these liabilities.

Lock-Up Agreement

We, our directors and executive officers and certain of our shareholders have entered into lock-up agreements with the underwriters. Under these agreements, for a period of 180 days after the date of the underwriting agreement, we and each of these persons may not, without the prior written approval of the underwriters, subject to limited exceptions:

 

   

offer, pledge, sell, contract to sell, sell any option or contract to purchase, purchase any option or contract to sell, grant any option, right or warrant for the sale of, or otherwise dispose of or transfer any of our Class A common stock or any securities convertible into or exchangeable or exercisable for our Class A common stock, whether now owned or hereafter acquired or with respect to which such person has or hereafter acquires the power of disposition, or file any registration statement under the Securities Act, with respect to any of the foregoing, or

 

   

enter into any swap or any other agreement or any transaction that transfers, in whole or in part, directly or indirectly, the economic consequence of ownership of our common stock, whether any such swap or transaction is to be settled by delivery of our Class A common stock or other securities, in cash or otherwise.

The 180-day restricted period described in the preceding paragraph will be extended if:

 

   

during the period that begins on the date that is 15 calendar days plus 3 business days before the last day of the 180-day restricted period and ends on the last day of the 180-day restricted period, we issue an earnings release or material news or a material event relating to us occurs, or

 

   

prior to the expiration of the 180-day restricted period, we announce that we will release earnings results during the 17-day period beginning on the last day of the 180-day restricted period, in which case the restrictions described in the preceding paragraph will continue to apply until the expiration of the date that is 15 calendar days plus three business days after the date on which the earnings release is issued or the material news or material event relating to us occurs.

Listing on the Nasdaq Global Market

We have applied to list our Class A common stock on The Nasdaq Global Market under the symbol “SAMG.”

 

159


Table of Contents

Stabilization

In connection with this offering, the underwriters may, but are not obligated to, engage in stabilizing transactions, over-allotment transactions, syndicate covering transactions and penalty bids.

 

   

Stabilizing transactions permit bids to purchase shares of Class A common stock so long as the stabilizing bids do not exceed a specified maximum, and are engaged in for the purpose of preventing or mitigating a decline in the market price of the Class A common stock while the offering is in progress.

 

   

Over-allotment transactions involve sales by the underwriters of shares of Class A common stock in excess of the number of shares the underwriters are obligated to purchase. This creates a syndicate short position that may be either a covered short position or a naked short position. In a covered short position, the number of shares of Class A common stock over-allotted by the underwriters is not greater than the number of shares that they may purchase in the over-allotment option. In a naked short position, the number of shares involved is greater than the number of shares in the over-allotment option. The underwriters may close out any short position by exercising their over-allotment option and/or purchasing shares in the open market.

 

   

Syndicate covering transactions involve purchases of Class A common stock in the open market after the distribution has been completed in order to cover syndicate short positions. In determining the source of shares to close out the short position, the underwriters will consider, among other things, the price of shares available for purchase in the open market as compared with the price at which they may purchase shares through exercise of the over-allotment option. If the underwriters sell more shares than could be covered by exercise of the over-allotment option and, therefore, have a naked short position, the position can be closed out only by buying shares in the open market. A naked short position is more likely to be created if the underwriters are concerned that after pricing there could be downward pressure on the price of the shares in the open market that could adversely affect investors who purchase in the offering.

 

   

Penalty bids permit the underwriters to reclaim a selling concession from a syndicate member when the common stock originally sold by that syndicate member is purchased in stabilizing or syndicate covering transactions to cover syndicate short positions.

These stabilizing transactions, syndicate covering transactions and penalty bids may have the effect of raising or maintaining the market price of our Class A common stock or preventing or mitigating a decline in the market price of our Class A common stock. As a result, the price of our Class A common stock in the open market may be higher than it would otherwise be in the absence of these transactions. Neither we nor the underwriters make any representation or prediction as to the effect that the transactions described above may have on the price of our Class A common stock. These transactions may be effected on The Nasdaq Global Market, in the over-the-counter market or otherwise and, if commenced, may be discontinued at any time.

Directed Share Program

We have directed the underwriters to reserve up to             % of the shares of Class A common stock to be issued in this offering for sale to our directors, officers and certain other persons at the initial public offering price through a directed share program. The number of shares Class A common stock available for sale to the public in the offering will be reduced to the extent these persons purchase any reserved shares. Any shares of Class A common stock not so purchased will be offered by the underwriters to the public on the same basis as other shares offered hereby.

Our Relationship with the Underwriters

Certain of the underwriters and/or their affiliates have engaged, and may in the future engage, in commercial and investment banking transactions with us in the ordinary course of their business. They have received, and expect to receive, customary compensation and expense reimbursement for these commercial and investment banking transactions.

 

160


Table of Contents

LEGAL MATTERS

Certain legal matters with respect to the common stock offered hereby will be passed upon for us by Bingham McCutchen LLP. Certain legal matters with respect to this offering will be passed upon for the underwriters by Paul, Weiss, Rifkind, Wharton & Garrison LLP.

EXPERTS

The balance sheet of Silvercrest Asset Management Group Inc. as of May 11, 2012, included in this prospectus, has been audited by Deloitte & Touche LLP, an independent registered public accounting firm, as stated in their report appearing herein. Such Balance Sheet has been so included in reliance upon the report of such firm given upon their authority as experts in accounting and auditing.

The consolidated financial statements of Silvercrest L.P. and its subsidiaries as of December 31, 2011 and December 2010, and for each of the years in the three-year period ended December 31, 2011, included in this prospectus have been audited by Deloitte & Touche LLP, an independent registered public accounting firm, as stated in their report appearing herein, which report expresses an unqualified opinion on the consolidated financial statements and includes an explanatory paragraph referring to a change in Silvercrest L.P.’s annual goodwill impairment testing date. Such financial statements have been so included in reliance upon the report of such firm given upon their authority as experts in accounting and auditing.

The consolidated financial statements of Milbank Winthrop & Co., Inc. as of December 31, 2010 and 2009, and for each of the years in the two year period ended December 31, 2010, and the consolidated financial statements of MW Commodity Advisors, LLC as of December 31, 2011 and 2010, and for each of the years in the two-year period ended December 31, 2011, have been included herein in reliance upon the report of Fulvio & Associates, L.L.P., an independent registered public accounting firm, appearing elsewhere herein, and upon the authority of said firm as experts in accounting and auditing.

WHERE YOU CAN FIND MORE INFORMATION

We have filed with the SEC a registration statement on Form S-1 under the Securities Act with respect to our Class A common stock. This prospectus does not contain all of the information set forth in the registration statement and the exhibits and schedules to the registration statement. For further information with respect to us and our Class A common stock, we refer you to the registration statement and the exhibits and schedules filed as a part of the registration statement. Each statement in this prospectus relating to a contract or document filed as an exhibit is qualified in all respects by the filed exhibit.

You may read and copy any document we have filed or may file in the future at the SEC’s public reference facility in Room 1580, 100 F Street, N.E., Washington, D.C. 20549. Please call the SEC at 1-800-SEC-0330 for further information on the public reference room. The SEC maintains a website that contains reports, proxy and information statements and other information regarding registrants that file electronically with the SEC at http://www.sec.gov.

Upon completion of this offering, we will be subject to the information and periodic reporting requirements of the Exchange Act and, accordingly, file periodic reports and other information, including proxy statements, with the SEC.

 

161


Table of Contents

INDEX TO FINANCIAL STATEMENTS

SILVERCREST ASSET MANAGEMENT GROUP INC.

 

     Page  

Silvercrest Asset Management Group Inc.

  

Report of Independent Registered Public Accounting Firm

     F-3   

Balance Sheet as of May 11, 2012

     F-4   

Notes to Balance Sheet

     F-5   

Silvercrest L.P. and Subsidiaries

  

Report of Independent Registered Public Accounting Firm

     F-6   

Consolidated Financial Statements of Silvercrest L.P. and its Subsidiaries for the three years ended December 31, 2011, December 31, 2010, and December 31, 2009:

  

Consolidated Statements of Financial Condition

     F-7   

Consolidated Statements of Operations

     F-8   

Consolidated Statements of Partners’ Deficit

     F-9   

Consolidated Statements of Cash Flows

     F-10   

Notes to Consolidated Financial Statements

     F-12   

Condensed Consolidated Financial Statements of Silvercrest L.P. and its Subsidiaries for the six months ended June 30, 2012 and 2011 (Unaudited):

  

Condensed Consolidated Statements of Financial Condition

     F-34   

Condensed Consolidated Statements of Operations

     F-35   

Condensed Consolidated Statements of Partners’ Deficit

     F-36   

Condensed Consolidated Statements of Cash Flows

     F-37   

Notes to Condensed Consolidated Financial Statements

     F-38   

Milbank Winthrop & Co., Inc.

  

Consolidated Financial Statements of Milbank Winthrop & Co., Inc. for the nine month period ended September 30, 2011 (Unaudited):

  

Consolidated Statements of Financial Condition

     F-58   

Consolidated Statements of Operations

     F-60   

Consolidated Statements of Changes in Stockholders’ Equity

     F-61   

Consolidated Statements of Cash Flows

     F-62   

Notes to Consolidated Financial Statements

     F-64   

Consolidated Financial Statements of Milbank Winthrop & Co., Inc. for the year ended December 31, 2010:

  

Independent Auditors’ Report

     F-74   

Consolidated Statements of Financial Condition

     F-75   

Consolidated Statements of Income

     F-76   

Consolidated Statements of Changes in Stockholders’ Equity

     F-77   

Consolidated Statements of Cash Flows

     F-78   

Notes to Consolidated Financial Statements

     F-80   

Consolidated Financial Statements of Milbank Winthrop & Co., Inc. for the year ended December 31, 2009:

  

Independent Auditors’ Report

     F-88   

Consolidated Statement of Financial Condition

     F-89   

Consolidated Statement of Income

     F-90   

Consolidated Statement of Changes in Stockholders’ Equity

     F-91   

Consolidated Statement of Cash Flows

     F-92   

Notes to Consolidated Financial Statements

     F-94   

 

F-1


Table of Contents

MW Commodity Advisors, LLC

  

Consolidated Financial Statements of MW Commodity Advisors, LLC for the year ended December 31, 2011:

  

Independent Auditors’ Report

     F-104   

Consolidated Statement of Financial Condition

     F-105   

Consolidated Statement of Operations

     F-106   

Consolidated Statement of Changes in Members’ Equity

     F-107   

Consolidated Statement of Cash Flows

     F-108   

Notes to Consolidated Financial Statements

     F-109   

Consolidated Financial Statements of MW Commodity Advisors, LLC for the year ended December 31, 2010:

  

Independent Auditors’ Report

     F-116   

Consolidated Statement of Financial Condition

     F-117   

Consolidated Statement of Income

     F-118   

Consolidated Statement of Changes in Member’s Equity

     F-119   

Consolidated Statement of Cash Flows

     F-120   

Notes to Consolidated Financial Statements

     F-121   

 

F-2


Table of Contents

REPORT OF INDEPENDENT REGISTERED PUBLIC ACCOUNTING FIRM

To the Stockholder of Silvercrest Asset Management Group Inc.:

New York, New York

We have audited the accompanying balance sheet of Silvercrest Asset Management Group Inc. (the “Company”) as of May 11, 2012. This balance sheet is the responsibility of the Company’s management. Our responsibility is to express an opinion on this balance sheet based on our audit.

We conducted our audit in accordance with the standards of the Public Company Accounting Oversight Board (United States). Those standards require that we plan and perform the audit to obtain reasonable assurance about whether the balance sheet is free of material misstatement. The Company is not required to have, nor were we engaged to perform, an audit of its internal control over financial reporting. Our audit included consideration of internal control over financial reporting as a basis for designing audit procedures that are appropriate in the circumstances, but not for the purpose of expressing an opinion on the effectiveness of the Company’s internal control over financial reporting. Accordingly, we express no such opinion. An audit also includes examining, on a test basis, evidence supporting the amounts and disclosures in the balance sheet, assessing the accounting principles used and significant estimates made by management, as well as evaluating the overall balance sheet presentation. We believe that our audit provides a reasonable basis for our opinion.

In our opinion, the balance sheet presents fairly, in all material respects, the financial condition of Silvercrest Asset Management Group Inc. as of May 11, 2012, in conformity with accounting principles generally accepted in the United States of America.

/s/ DELOITTE & TOUCHE LLP

New York, New York

May 11, 2012

 

F-3


Table of Contents

Silvercrest Asset Management Group Inc.

Balance Sheet

May 11, 2012

 

Assets

  

Cash

   $ 100   
  

 

 

 

Stockholder’s Equity

  

Class A common stock, $0.01 par value - 1,000 shares authorized, 10 shares issued and outstanding

   $ —     

Class B common stock, $0.01 par value - 1,000 shares authorized, 0 shares issued and outstanding

     —     

Additional paid-in capital

     100   
  

 

 

 

Total stockholder’s equity

   $ 100   
  

 

 

 

See accompanying notes to balance sheet.

 

F-4


Table of Contents

Silvercrest Asset Management Group Inc.

Notes to Balance Sheet

As of May 11, 2012

 

1. ORGANIZATION

Silvercrest Asset Management Group Inc. (the “Company”) was formed as a Delaware corporation on July 11, 2011. The Company’s fiscal year end is December 31. The Company was formed for the purpose of completing a public offering and related transactions in order to carry on the business of Silvercrest L.P. The Company will be the sole general partner in Silvercrest L.P. and will operate and control all of the businesses and affairs of Silvercrest L.P. and, through Silvercrest L.P. and its subsidiaries, continue to conduct the business now conducted by these subsidiaries.

 

2. SUMMARY OF SIGNIFICANT ACCOUNTING POLICIES

Basis of Accounting — The Balance Sheet has been prepared in accordance with accounting principles generally accepted in the United States of America. Separate Statements of Operations, Stockholder’s Equity and of Cash Flows have not been presented as there have been no activities by this entity. There were no assets, liabilities, or equity as of December 31, 2011. The Company’s initial issuance of Class A common stock was on May 10, 2012.

 

3. STOCKHOLDER’S EQUITY

G. Moffett Cochran, the Chairman, Chief Executive Officer and a Director of the Company is the sole stockholder of the Company, and contributed $100 to the Company on May 10, 2012 to purchase 10 shares of Class A common stock.

Holders of Class A common stock shall be entitled to one vote for each share of Class A common stock held on all matters submitted to stockholders for vote, consent or approval. Holders of Class B common stock shall be entitled to five votes for each share of Class B common stock held. Dividends are payable only to holders of Class A common stock.

 

F-5


Table of Contents

REPORT OF INDEPENDENT REGISTERED PUBLIC ACCOUNTING FIRM

To the Partners of Silvercrest L.P.:

New York, New York

We have audited the accompanying consolidated statements of financial condition of Silvercrest L.P. and subsidiaries (the “Company”) as of December 2011 and 2010, and the related consolidated statements of operations, partners’ deficit, and cash flows for each of the three years in the period ended December 31, 2011. These consolidated financial statements are the responsibility of the Company’s management. Our responsibility is to express an opinion on these consolidated financial statements based on our audits.

We conducted our audits in accordance with the standards of the Public Company Accounting Oversight Board (United States). Those standards require that we plan and perform the audit to obtain reasonable assurance about whether the consolidated financial statements are free of material misstatement. The Company is not required to have, nor were we engaged to perform, an audit of its internal control over financial reporting. Our audits included consideration of internal control over financial reporting as a basis for designing audit procedures that are appropriate in the circumstances, but not for the purpose of expressing an opinion on the effectiveness of the Company’s internal control over financial reporting. Accordingly, we express no such opinion. An audit also includes examining, on a test basis, evidence supporting the amounts and disclosures in the consolidated financial statements, assessing the accounting principles used and significant estimates made by management, as well as evaluating the overall consolidated financial statement presentation. We believe that our audits provide a reasonable basis for our opinion.

In our opinion, such consolidated financial statements present fairly, in all material respects, the consolidated financial position of Silvercrest L.P. and subsidiaries as of December 31, 2011 and 2010 and the results of their operations and their cash flows for each of the three years in the period ended December 31, 2011, in conformity with accounting principles generally accepted in the United States of America.

As discussed in Note 2 to the consolidated financial statements, the Company changed its annual goodwill impairment testing date from December 31 to October 1, effective October 1, 2011.

/s/ DELOITTE & TOUCHE LLP

New York, New York

May 11, 2012 (August 13, 2012 as to the effects of the restatement discussed in Note 2)

 

F-6


Table of Contents

Silvercrest L.P. And Subsidiaries

Consolidated Statements of Financial Condition

(In thousands)

 

     December 31,  
     2011     2010  

Assets

    

Cash and cash equivalents

   $ 7,354      $ 7,025   

Restricted certificates of deposit and escrow

     1,130        1,465   

Investments

     1,128        1,316   

Receivables, net

     2,238        2,247   

Due from Silvercrest Funds

     2,043        1,255   

Furniture, equipment and leasehold improvements, net

     2,275        2,107   

Goodwill

     14,683        10,993   

Intangible assets, net

     13,810        5,771   

Prepaid expenses and other assets

     601        900   
  

 

 

   

 

 

 

Total assets

   $ 45,262      $ 33,079   
  

 

 

   

 

 

 

Liabilities, Redeemable Partners’ Capital and Partners’ Deficit

    

Accounts payable and accrued expenses

     4,365        2,236   

Accrued compensation

     2,915        2,790   

Notes payable

     4,809        2,957   

Deferred rent

     3,287        3,552   

Deferred tax and other liabilities

     375        955   
  

 

 

   

 

 

 

Total liabilities

     15,751        12,490   
  

 

 

   

 

 

 

Redeemable partners’ capital

     91,201        51,744   

Notes receivable from partners

     (6,024     (6,125
  

 

 

   

 

 

 

Total redeemable partners’ capital

     85,177        45,619   
  

 

 

   

 

 

 

Commitments and Contingencies (Note 11)

    

Partners’ Deficit

    

Partners’ capital

     44,359        41,909   

Excess of liabilities, redeemable partners’ capital and partners’ capital over assets

     (100,025     (66,939
  

 

 

   

 

 

 

Total partners’ deficit

     (55,666     (25,030
  

 

 

   

 

 

 

Total liabilities, redeemable partners’ capital and partners’ deficit

   $ 45,262      $ 33,079   
  

 

 

   

 

 

 

See accompanying notes to consolidated financial statements.

 

F-7


Table of Contents

Silvercrest L.P.

And Subsidiaries

Consolidated Statements of Operations

(In thousands)

 

     For the year ended December 31,  
     2011     2010     2009  

Revenue

      

Management and advisory fees

   $ 37,869      $ 32,442      $ 29,341   

Performance fees and allocations

     85        548        96   

Family office services

     4,833        3,841        3,097   
  

 

 

   

 

 

   

 

 

 

Total revenue

     42,787        36,831        32,534   
  

 

 

   

 

 

   

 

 

 

Expenses

      

Compensation and benefits

     17,492        16,528        15,630   

General and administrative

     10,849        9,459        13,006   

Impairment charges

     —          —          1,691   
  

 

 

   

 

 

   

 

 

 

Total expenses

     28,341        25,987        30,327   
  

 

 

   

 

 

   

 

 

 

Income before other income (expense)

     14,446        10,844        2,207   

Other income (expense)

      

Gain on extinguishment of debt

     —          —          3,934   

Gain on settlement with former LongChamp shareholders

     —          —          1,470   

Loss on forgiveness of notes receivable

     (34     (508     —     

Change in value of options granted to equity holders

     —          2        134   

Other (expense) income

     (210     30        —     

Interest income

     187        231        213   

Interest expense

     (164     (241     (467

Equity income from investments

     950        1,241        274   
  

 

 

   

 

 

   

 

 

 

Total other income

     729        755        5,558   
  

 

 

   

 

 

   

 

 

 

Income before (provision) benefit for income taxes

     15,175        11,599        7,765   

(Provision) benefit for income taxes

     (566     (657     321   
  

 

 

   

 

 

   

 

 

 

Net income

   $ 14,609      $ 10,942      $ 8,086   
  

 

 

   

 

 

   

 

 

 

See accompanying notes to consolidated financial statements.

 

F-8


Table of Contents

Silvercrest L.P.

And Subsidiaries

Consolidated Statements of Partners’ Deficit

(In thousands)

 

     Partners’
Capital
    Excess of
Liabilities,
Redeemable
Partners’
Capital and
Partners’
Capital
over Assets
    Total
Partners’
Deficit
 

January 1, 2009

   $ 37,521      $ (106,461   $ (68,940

Contributions from partners

     —          4,842        4,842   

Distributions to partners

     —          (7,377     (7,377

Accretion to redemption value of redeemable partnership units

     —          44,241        44,241   

Net income

     2,239        5,847        8,086   
  

 

 

   

 

 

   

 

 

 

December 31, 2009

     39,760        (58,908     (19,148

Contributions from partners

     —          1,090        1,090   

Distributions to partners

     (823     (5,050     (5,873

Equity-based compensation

     —          9        9   

Accretion to redemption value of redeemable partnership units

     —          (12,050     (12,050

Net income

     2,972        7,970        10,942   
  

 

 

   

 

 

   

 

 

 

December 31, 2010

     41,909        (66,939     (25,030

Contributions from partners

     —          849        849   

Distributions to partners

     (1,271     (8,723     (9,994

Equity-based compensation

     —          489        489   

Accretion to redemption value of redeemable partnership units

     —          (36,589     (36,589

Net income

     3,721        10,888        14,609   
  

 

 

   

 

 

   

 

 

 

December 31, 2011

   $ 44,359      $ (100,025   $ (55,666
  

 

 

   

 

 

   

 

 

 

See accompanying notes to consolidated financial statements.

 

F-9


Table of Contents

Silvercrest L.P.

And Subsidiaries

Consolidated Statements of Cash Flows

(In thousands)

 

     For the year ended December 31,  
     2011     2010     2009  

Cash Flows From Operating Activities

      

Net income

   $ 14,609      $ 10,942      $ 8,086   

Adjustments to reconcile net income to net cash provided by operating activities:

      

Equity-based compensation

     977        583        —     

Depreciation and amortization

     1,469        1,379        1,531   

Amortization of acquired deferred revenue

     (870     —          —     

Deferred rent

     (265     (418     647   

Deferred income taxes

     (275     (174     293   

Goodwill, intangible and fixed asset impairment charge

     —          —          1,691   

Change in fair value of options granted

     —          (2     (134

Gain on extinguishment of debt

     —          —          (3,934

Gain on settlement with former LongChamp shareholders

     —          —          (219

Loss on forgiveness of notes receivable

     34        508        —     

Non-cash interest income

     (180     (207     (165

Non-cash interest expense

     —          —          35   

Distributions received from investment funds

     1,231        274        1,014   

Equity income from investments

     (950     (1,241     (274

Provision for doubtful receivables

     —          104        —     

Other

     92        —          —     

Cash flows due to changes in operating assets and liabilities:

      

Receivables and due from Silvercrest funds

     (780     (1,438     3,211   

Prepaid expenses and other assets

     192        422        (49

Payables and accrued expenses

     644        (261     (980

Accrued compensation

     (360     113        (2,702

Other liabilities

     (282     646        (2

Interest payable on notes payable

     115        189        262   
  

 

 

   

 

 

   

 

 

 

Net cash provided by operating activities

     15,401        11,419        8,311   
  

 

 

   

 

 

   

 

 

 

Cash Flows From Investing Activities

      

Restricted certificates of deposit and escrow

   $ 335      $ 689      $ (14

Acquisition of furniture, equipment and leasehold improvements

Earn-outs paid related to acquisitions completed before January 1, 2009

    

 

(606

(663


   

 

(79

(245


   

 

(10

(488


Acquisition of Milbank, net of cash acquired

     (3,357     —          —     

Purchase of investments

     (419     —          —     

Proceeds from sale of investments

     234        —          —     
  

 

 

   

 

 

   

 

 

 

Net cash (used in) provided by investing activities

     (4,476     365        (512
  

 

 

   

 

 

   

 

 

 

See accompanying notes to consolidated financial statements.

 

F-10


Table of Contents
     For the year ended December 31,  
     2011     2010     2009  

Cash Flows From Financing Activities

      

Proceeds from issuance of partner interests

   $ 13      $ 180      $ 1,343   

Redemptions of partner interests

     (237     (225     —     

Repayments of notes payable

     (1,445     (4,373     (3,895

Payments on capital leases

     (16     (2     —     

Distributions to partners

     (9,994     (5,873     (7,307

Payments from partners on notes receivable

     1,083        207        1,012   
  

 

 

   

 

 

   

 

 

 

Net cash used in financing activities

     (10,596     (10,086     (8,847
  

 

 

   

 

 

   

 

 

 

Net increase (decrease) in cash and cash equivalents

     329        1,698        (1,048

Cash and cash equivalents, beginning of year

     7,025        5,327        6,375   
  

 

 

   

 

 

   

 

 

 

Cash and cash equivalents, end of year

   $ 7,354      $ 7,025      $ 5,327   
  

 

 

   

 

 

   

 

 

 

Supplemental Disclosures of Cash Flow Information

      

Net cash paid (refunded) during the year for:

      

Income taxes

   $ 855      $ (539   $ 934   

Interest

     114        252        285   

Supplemental Disclosures of Non-cash Investing and Financing Activities

      

Earnout accrual for acquisition of Marathon Capital Group, LLC

   $ 419      $ 685      $ 321   

Earn-out accrual for acquisition of Heritage Financial Management, LLC

   $ —        $ —        $ 291   

Notes receivable:

      

From partners for capital contributions

   $ 836      $ 187      $ 3,500   

Satisfied as part of share redemptions

     —          734        901   

Loss on forgiveness of notes receivable

     34        508        —     

Earnout accrual for acquisition of Milbank

     1,726        —          —     

Issuance of notes payable for redemption of partner interests

     —          745        1,897   

Issuance of notes payable for acquisition of Milbank

     3,181        —          —     

Issuance of partner interests as satisfaction of notes payable to partners

     —          724        —     

Issuance of shares for acquisition of Milbank

     3,105        —          —     

See accompanying notes to consolidated financial statements.

 

F-11


Table of Contents

Silvercrest L.P.

and Subsidiaries

Notes to Consolidated Financial Statements

As of and For the Years Ended December 2011, 2010 and 2009

(Dollars in thousands)

 

 

1.    ORGANIZATION AND BUSINESS

Silvercrest L.P. (“Silvercrest”), together with its consolidated subsidiaries (collectively the “Company”), provides investment management and family office services to individuals and families and their trusts, and to endowments, foundations and other institutional investors primarily located in the United States of America. The business includes the management of funds of funds, and other investment funds, collectively referred to as the “Silvercrest Funds.”

Silvercrest was formed on December 10, 2008 and commenced operations on January 1, 2009 along with its general partner, Silvercrest GP LLC (“GP LLC”) as part of a restructuring that was completed to organize the Company more in line with industry standards and to increase tax efficiency. Pursuant to the reorganization each of the members of Silvercrest Asset Management Group LLC (“SAMG LLC”) contributed their limited liability company interests in SAMG LLC to Silvercrest L.P. in return for limited partnership interests in Silvercrest L.P. and member interests in Silvercrest GP LLC, such that immediately after giving effect to such issuances each member’s percentage ownership of, and voting interest in, the aggregate limited partnership interests was equal to its ownership and voting interests immediately prior to such issuance, but reduced pro rata to take into account the 1% interest in Silvercrest L.P. owned by Silvercrest GP LLC, the general partner of Silvercrest L.P. As a result of the restructuring, SAMG LLC became a wholly owned subsidiary as of January 1, 2009. The reorganization was accounted for as a transaction between entities under common control and all balances of SAMG LLC were carried over to Silvercrest at their carrying values on December 31, 2008.

On March 11, 2004, the Company acquired 100% of the outstanding shares of James C. Edwards Asset Management, Inc. (“JCE”) and subsequently changed JCE’s name to Silvercrest Financial Services, Inc. (“SFS”). On December 31, 2004, the Company acquired 100% of the outstanding shares of The LongChamp Group, Inc. now SAM Alternative Solutions, Inc. (“LGI”). Effective March 31, 2005, the Company entered into an Asset Contribution Agreement to acquire all of the assets, properties, rights and certain liabilities of Heritage Financial Management, LLC (“HFM”). Effective October 3, 2008, the Company acquired 100% of the outstanding limited liability company interests of Marathon Capital Group, LLC (“MCG”) through a limited liability company interest purchase agreement dated September 22, 2008. On November 1, 2011, the Company acquired certain assets of Milbank Winthrop & Co. (“Milbank”). See Notes 3, 7 and 8 for additional information related to goodwill and intangible assets related to these acquisitions.

2.    SUMMARY OF SIGNIFICANT ACCOUNTING POLICIES

Basis of Presentation and Principles of Consolidation

The accompanying consolidated financial statements include the accounts of Silvercrest and its wholly-owned subsidiaries, SAMG LLC, SFS, LGI, MCG, Silvercrest Investors LLC and Silvercrest Investors II LLC as of and for the year ended December 31, 2011. All intercompany transactions and balances have been eliminated.

In addition, Silvercrest evaluates for consolidation those entities it controls through a majority voting interest or otherwise, including those Silvercrest Funds in which the general partner or equivalent is presumed to have control over the fund. The initial step in our determination of whether a fund for which the Company is the general partner is required to be consolidated is assessing whether the fund meets the definition of a variable interest entity (VIE). None of funds for which the Company is the general partner, met the definition of a VIE during the three years ended December 31, 2011, as the total equity at risk of each fund is sufficient for the fund

 

F-12


Table of Contents

to finance its activities without additional subordinated financial support provided by any parties, including the equity holders.

The Company then considers whether the fund is a voting interest entities (VoIE) in which the unaffiliated limited partners have substantive “kick-out” rights that provide ability to dissolve (liquidate) the limited partnership or otherwise remove the general partner without cause. The Company considers the “kick-out” rights to be substantive if the general partner for the fund can be removed by the vote of a simple majority of the unaffiliated limited partners and there no significant barriers to the unaffiliated limited partners’ ability to exercise these rights in that among other things (1) there are no conditions or timing limits on when the rights can be exercised, (2) there are no financial or operational barriers associated with replacing the general partner, (3) there are a number of qualified replacement investment advisors that would accept appointment at the same fee level, (4) each fund’s documents provide for the ability to call and conduct a vote, and (5) the information necessary to exercise the kick-out rights and related vote are available from the fund and its administrator.

As of and for the years ended December 2011, 2010 and 2009, all of the funds for which the Company was the general partner have substantive “kick-out” rights and therefore Silvercrest did not consolidate any of the Silvercrest Funds.

Segment Reporting

The Company views its operations as comprising one operating segment. Each of the Company’s acquired businesses have similar economic characteristics and have been fully integrated upon acquisition. Furthermore, our Chief Operating Decision Maker, which is the Company’s Chief Executive Officer, monitors and reviews financial information at a consolidated level for assessing operating results and the allocation of resources.

Use of Estimates

The preparation of the consolidated financial statements requires management to make estimates and assumptions that affect the reported amounts of assets and liabilities, the disclosure of contingent assets and liabilities at the date of the consolidated financial statements and the reported amounts of revenues, expenses and other income reported in the consolidated financial statements and the accompanying notes. Actual results could differ from those estimates. Significant estimates and assumptions made by management include the fair value of acquired assets and liabilities, equity based compensation, impairment of goodwill, accounting for income taxes, the useful lives of long lived assets and other matters that affect the consolidated financial statements and related disclosures.

Cash and Cash Equivalents

The Company considers all highly liquid securities with original maturities of 90 days or less when purchased to be cash equivalents.

Restricted Certificates of Deposit

Certain certificates of deposit held at a major financial institution are restricted and serve as collateral for letters of credit for the Company’s lease obligations as described in Note 11.

Equity Method Investments

Entities and investments over which the Company exercises significant influence over the activities of the entity but which do not meet the requirements for consolidation are accounted for using the equity method of accounting pursuant to ASC 323, Investments-Equity Method and Joint Ventures, (“ASC 323”), whereby the Company records its share of the underlying income or losses of these entities. Intercompany profit arising from

 

F-13


Table of Contents

transactions with affiliates is eliminated to the extent of its beneficial interest. Equity in losses of equity method investments is not recognized after the carrying value of an investment, including advances and loans, has been reduced to zero, unless guarantees or other funding obligations exist.

The Company evaluates its equity method investments for impairment, whenever events or changes in circumstances indicate that the carrying amounts of such investments may not be recoverable. The difference between the carrying value of the equity method investment and its estimated fair value is recognized as impairment when the loss in value is deemed other than temporary. The Company’s equity method investments approximate their fair value at December 31, 2011, 2010 and 2009. The fair value of the equity method investments is estimated based on the Company’s share of the fair value of net assets of the equity method investee which consist of Level I and Level II securities. No impairment charges related to equity method investments were recorded during the years ended December 31, 2011, 2010 and 2009.

Receivables and Due from Silvercrest Funds

Receivables consist primarily of amounts due for advisory fees due from clients and management fees, and are stated at net realizable value. The Company maintains an allowance for doubtful receivables based on estimates of expected losses and specific identification of uncollectible accounts. The Company charges actual losses to the allowance when incurred.

Furniture, Equipment and Leasehold Improvements

Furniture, equipment and leasehold improvements consist primarily of furniture, fixtures and equipment, computer hardware and software and leasehold improvements and are recorded at cost less accumulated depreciation. Depreciation is calculated using the straight-line method over the assets’ estimated useful lives, which for leasehold improvements is the lesser of the lease term or the life of the asset, generally 10 years, and 3 to 7 years for other fixed assets.

Business Combinations

The Company accounts for business combinations using the acquisition method of accounting. The acquisition method of accounting requires that purchase price, including the fair value of contingent consideration, of the acquisition be allocated to the assets acquired and liabilities assumed using the fair values determined by management as of the acquisition date. Contingent consideration is recorded as part of the purchase price when such contingent consideration is not based on continuing employment of the selling shareholders. Contingent consideration that is related to continuing employment is recorded as compensation expense. Payments made for contingent consideration recorded as part of an acquisition’s purchase price are reflected as financing activities in the Company’s statements of cash flows.

For acquisitions completed subsequent to January 1, 2009, the Company remeasures the fair value of contingent consideration at each reporting period using a probability-adjusted discounted cash flow method based on significant inputs not observable in the market and any change in the fair value from either the passage of time or events occurring after the acquisition date, is recorded in earnings. Contingent consideration payments that exceed the acquisition date fair value of the contingent consideration are reflected as an operating activity in the consolidated statements of cash flows.

Correction of Immaterial Error

Subsequent to the issuance of the Company’s consolidated financial statements as of and for the three years ended December 31, 2011, the Company determined that it had incorrectly classified contingent consideration payments made for acquisitions completed prior to January 1, 2009 as cash flows from financing activities, instead of cash flows from investing activities. As a result, the accompanying financial statements have been

 

F-14


Table of Contents

restated to correct this error. Cash payments for contingent consideration of $663, $245, and $488 for December 31, 2011, 2010, and 2009, respectively, have been reclassified in the consolidated statement of cash flows from financing activities to investing activities.

Goodwill and Intangible Assets

Goodwill consists of the excess of the purchase price over the fair value of identifiable net assets of businesses acquired. Goodwill is not amortized and is evaluated for impairment using a two-step process that is performed at least annually, or whenever events or circumstances indicate that impairment may have occurred. During 2011, the Company changed its annual impairment test date from December 31 to October 1, effective October 1, 2011. The change in the impairment testing date was not made with the intent of accelerating or delaying an impairment charge. The change was made in anticipation of the Company having a requirement to issue its annual financial statements on an accelerated basis as compared to prior years. The change had no impact on the Company’s results of operations or any other financial statement line item. The first step is a comparison of the fair value of a reporting unit with its carrying amount, including goodwill. If the fair value of the reporting unit exceeds its carrying value, goodwill of the reporting unit is not considered impaired and the second step is unnecessary. If the carrying value of the reporting unit exceeds its fair value, a second step is performed to measure the amount of impairment by comparing the carrying amount of the goodwill to a determination of the implied fair value of the goodwill. If the carrying amount of the goodwill is greater than the implied value, an impairment loss is recognized for the difference. The implied value of the goodwill is determined as of the test date by performing a purchase price allocation, as if the reporting unit had just been acquired, using currently estimated fair values of the individual assets and liabilities of the reporting unit, together with an estimate of the fair value of the reporting unit taken as a whole. The estimate of the fair value of the reporting unit is based upon information available regarding prices of similar groups of assets, or other valuation techniques including present value techniques based upon estimates of future cash flows.

The Company has one reporting unit at December 31, 2011, 2010 and 2009. No goodwill impairment charges were recorded during the years ended December 31, 2011 and 2010. As discussed in Notes 7 and 8, goodwill and intangible assets related to the acquisition of LGI were determined to be impaired as of December 31, 2009.

Identifiable finite-lived intangible assets are amortized over their estimated useful lives ranging from 3 to 20 years. Intangible assets consist primarily of the contractual right to future management, advisory and performance fees from customer contracts or relationships.

Long-lived Assets

Long-lived assets of the Company are reviewed for impairment whenever events or changes in circumstances indicate that the net carrying amount of the asset may not be recoverable. In connection with such review, the Company also re-evaluates the periods of depreciation and amortization for these assets. Recoverability of assets to be held and used is measured by a comparison of the carrying amount of an asset to undiscounted future net cash flows expected to be generated by the asset. If such assets are considered to be impaired, the impairment to be recognized is measured by the amount by which the carrying amount of the assets exceeds their fair value.

Derivative Instruments

Derivative instruments are recorded at fair value as either assets or liabilities in the Company’s consolidated balance sheet. The Company’s derivatives are not designated as hedging instruments and are used as “economic hedges” to manage certain risks in the Company’s business.

As a result of the use of derivative instruments, the Company is exposed to the risk that counterparties to derivative contracts will fail to meet their contractual obligations. The Company does not hold collateral or other security from its counterparties supporting its derivative instruments. In addition, there are no netting

 

F-15


Table of Contents

arrangements in place with the counterparties. To mitigate the counterparty credit risk, the Company has a policy of entering into contracts only with carefully selected major financial institutions based upon their credit ratings and other factors.

The Company records the changes in fair value of derivative instruments in “Other income (expenses)” in the consolidated statement of operations.

The Company does not purchase, hold or sell derivative financial instruments for trading and speculative purposes.

Partner Distributions

Partner incentive allocations, which are determined by the general partner and approved by a vote of the partners, can be formula based or discretionary. Incentive allocations are considered distributions of net income as stipulated by Silvercrest’s Amended and Restated Limited Partnership Agreement and are recognized in the period in which they are paid. In the event there is insufficient distributable cash flow to make incentive distributions, the general partner in its sole and absolute discretion may determine not to make any distributions called for under the partnership agreement. The remaining net income or loss after partner incentive allocations is generally allocated to the partners based on their pro rata ownership.

Redeemable Partnership Units

Redeemable partnership units in our Company consist of units issued to our founders and those purchased by certain of our employees. These capital units entitle the holder to a share of the distributions of our Company. Units are subject to certain redemption features. Upon the termination of employment of the Terminated Employee, as defined, the Company has a right to call the Units. In addition, the terminated employee has a right to put the Units to the Company upon termination or death, provided the terminated employee has complied with certain restrictions as described in the partnership agreement. In accordance with the provisions of our partnership and operating agreements, the put described above expires with the consummation of an IPO or Sale Transaction, as defined in our partnership and operating agreements.

As the units are redeemable at the option of the holder and are not mandatorily redeemable, the redeemable partnership units have be classified outside of permanent partner’s capital. The units are adjusted to their current redemption value at the end of each reporting period with the increase or decrease in redemption value being charged to excess of liabilities, redeemable partners’ capital and partner’s capital over assets.

The Company also makes distributions to its partners of various nature including incentive payments, profit distributions and tax distributions.

Revenue Recognition

Revenue is recognized ratably over the period in which services are performed. Revenue consists primarily of investment advisory fees, family office services fees and fund management fees. Investment advisory fees are typically billed quarterly in advance after the beginning of the quarter or in arrears after the end of the quarter, based on a contractually specified percentage of the assets managed. For investment advisory fees billed in advance, the value of assets managed is determined based on the value of the customer’s account as of the last trading day of the preceding quarter. For investment advisory fees billed in arrears the value of assets managed is determined based on the value of the customer’s account on the last day of the quarter being billed. Family office services fees are typically billed quarterly in advance after the beginning of the quarter or in arrears after the end of the quarter based on a contractual percentage of the assets managed or based on a fixed fee arrangement. Management fees from proprietary and non-proprietary funds is calculated as a percentage of net asset values measured at the beginning of a month or quarter or at the end of a quarter, depending on the fund.

 

F-16


Table of Contents

The Company accounts for performance based revenue in accordance with ASC 605-20-S99, “Accounting for Management Fees Based on a Formula, by recognizing performance fees and allocations as revenue only when it is certain that the fee income is earned and payable pursuant to the relevant agreements, and no contingencies remain. Performance fee contingencies are typically resolved at the end of each annual period. In certain arrangements, the Company is only entitled to receive performance fees and allocations when the return on assets under management exceeds certain benchmark returns or other performance targets. The Company records performance fees and allocations as a component of revenue.

Equity-Based Compensation

Equity-based compensation cost relating to the issuance of share-based awards to partners is based on the fair value of the award at the date of grant, which is expensed ratably over the requisite service period, net of estimated forfeitures. The forfeiture assumption is ultimately adjusted to the actual forfeiture rate. Therefore, changes in the forfeiture assumptions may affect the timing of the total amount of expense recognized over the vesting period. The service period is the period over which the employee performs the related services, which is normally the same as the vesting period. Equity-based awards that do not require future service are expensed immediately. Equity-based awards that have the potential to be settled in cash at the election of the employee or which relate to redeemable partnership units are classified as liabilities (“Liability Awards”) and are adjusted to fair value at the end of each reporting period. Distributions associated with Liability Awards not expected to vest are accounted for as part of compensation expense in the Consolidated Statement of Operations.

Leases

The Company expenses the net lease payments associated with operating leases on a straight-line basis over the respective leases’ term including any rent-free periods. Leasehold improvements are recorded at cost and are depreciated using the straight-line method over the lesser of the estimated useful lives of the improvements (generally 10 years) or the remaining lease term.

Income Taxes

Silvercrest is not subject to federal and state income taxes, since all income, gains and losses are passed through to its partners. Silvercrest is subject to New York City unincorporated business tax. SFS is subject to federal and state corporate tax, which requires an asset and liability approach to the financial accounting and reporting of income taxes. With respect to the Company’s incorporated entity, the annual tax rate is based on the income, statutory tax rates and tax planning opportunities available in the various jurisdictions in which the Company operates. Tax laws are complex and subject to different interpretations by the taxpayer and respective governmental taxing authorities. Judgment is required in determining the tax expense and in evaluating tax positions. The tax effects of an uncertain tax position (“UTP”) taken or expected to be taken in income tax returns are recognized only if it is “more likely-than-not” to be sustained on examination by the taxing authorities, based on its technical merits as of the reporting date. The tax benefits recognized in the financial statements from such a position are measured based on the largest benefit that has a greater than fifty percent likelihood of being realized upon ultimate settlement. The Company recognizes estimated accrued interest and penalties related to UTPs in income tax expense.

The Company recognizes the benefit of a UTP in the period when it is effectively settled. Previously recognized tax positions are derecognized in the first period in which it is no longer more likely than not that the tax position would be sustained upon examination.

 

F-17


Table of Contents

Recent Accounting Developments

In January 2010, the FASB issued Accounting Standards Update (“ASU”) 2010-06, “Improving Disclosures About Fair Value Measurements” (“ASU 2010-06”). ASU 2010-06 requires disclosing separately the amount of significant transfers in and out of the Level I and Level II categories and the reasons for the transfers and it requires that Level III purchases, sales, issuances and settlements activity be reported on a gross rather than a net basis. ASU 2010-06 also requires fair value measurement disclosures for each class of assets and liabilities and disclosures about valuation techniques and inputs used to measure fair value for both recurring and nonrecurring fair value measurements for Level II and Level III measurements. These disclosures were effective for the Company as of January 1, 2010, except for the Level III gross reporting which was effective for the Company January 1, 2011. The adoption of ASU 2010-06 did not have a material impact on the Company’s consolidated financial statements.

In July 2010, the FASB issued ASU 2010-20, “Disclosures about the Credit Quality of Financing Receivables and the Allowance for Credit Losses” (“ASU 2010-20”). ASU 2010-20 requires additional disclosures about the credit quality of financing receivables and the allowance for credit losses. The purpose of the additional disclosures is to enable users of financial statements to better understand the nature of credit risk inherent in an entity’s portfolio of financing receivables and how that risk is analyzed. The new disclosures were effective for the Company January 1, 2011. The adoption of this guidance did not have a material impact on the Company’s consolidated financial statements.

In December 2010, the FASB issued ASU 2010-28, “Intangibles – Goodwill and Other (Topic 350) When to Perform Step Two of the Goodwill Impairment Test for Reporting Units with Zero or Negative Carrying Amounts”, which enhanced guidance on when to perform step two of the goodwill impairment test for reporting units with zero or negative carrying amounts. The updated guidance modifies existing requirements under step one of the goodwill impairment test for reporting units with zero or negative carrying amounts and requires step two to be performed if it is more likely than not that a goodwill impairment exists. This guidance was effective for the Company January 1, 2011. As the Company’s reporting unit does not currently have a zero or negative carrying value, the adoption of this guidance did not have any impact on the Company’s financial statements.

In May 2011, the FASB issued ASU 2011-04, “Fair Value Measurement (Topic 820): Amendments to Achieve Common Fair Value Measurement and Disclosure Requirements in GAAP and International Financial Reporting Standards (“IFRS”)”, which amended guidance on fair value measurements to achieve common fair value measurement and disclosure requirements in GAAP and IFRS. The amended guidance specifies that the concepts of highest and best use and valuation premise in a fair value measurement are relevant only when measuring the fair value of nonfinancial assets and are not relevant when measuring the fair value of financial assets or of liabilities. The amendments include requirements specific to measuring the fair value of those instruments, such as equity interests used as consideration in a business combination. An entity should measure the fair value of its own equity instrument from the perspective of a market participant that holds the instrument as an asset. With respect to financial instruments that are managed as part of a portfolio, an exception to fair value requirements is provided. That exception permits a reporting entity to measure the fair value of such financial assets and financial liabilities at the price that would be received to sell a net asset position for a particular risk or to transfer a net liability position for a particular risk in an orderly transaction between market participants at the measurement date. The amendments also clarify that premiums and discounts should only be applied if market participants would do so when pricing the asset or liability. Premiums and discounts related to the size of an entity’s holding (e.g., a blockage factor) rather than as a characteristic of the asset or liability (e.g., a control premium) is not permitted in a fair value measurement.

The guidance also requires enhanced disclosures about fair value measurements, including, among other things, (a) for fair value measurements categorized within Level III of the fair value hierarchy, (1) a quantitative disclosure of the unobservable inputs and assumptions used in the measurement, (2) the valuation process used by the reporting entity, and (3) a narrative description of the sensitivity of the fair value measurement to changes

 

F-18


Table of Contents

in unobservable inputs and the interrelationships between those unobservable inputs, if any, and (b) the categorization by level of the fair value hierarchy for items that are not measured at fair value in the statement of financial position but for which the fair value is required to be disclosed (for example, a financial instrument that is measured at amortized cost in the statement of financial position but for which fair value is disclosed). The guidance also amends disclosure requirements for significant transfers between Level I and Level II and now requires disclosure of all transfers between Levels I and II in the fair value hierarchy.

The amended guidance is effective for interim and annual periods beginning after December 15, 2011. As the impact of the guidance is primarily limited to enhanced disclosures, adoption is not expected to have a material impact on the Company’s financial statements.

In September 2011, the FASB issued ASU 2011-08, “Testing Goodwill for Impairment”, which provided new accounting guidance on testing goodwill for impairment. The enhanced guidance provides an entity the option to first perform a qualitative assessment of whether a reporting unit's fair value is more likely than not less than its carrying value, including goodwill. In performing its qualitative assessment, an entity considers the extent to which adverse events or circumstances identified, such as changes in economic conditions, industry and market conditions or entity specific events, could affect the comparison of the reporting unit's fair value with its carrying amount. If an entity concludes that the fair value of a reporting unit is more likely than not less than its carrying amount, the entity is required to perform the currently prescribed two-step goodwill impairment test to identify potential goodwill impairment and, accordingly, measure the amount, if any, of goodwill impairment loss to be recognized for that reporting unit. The guidance is effective for the Company for interim and annual periods commencing January 1, 2012. Early adoption is permitted. The Company will consider this guidance when performing its annual impairment assessment in 2012.

3.    ACQUISITION

On November 1, 2011, the Company acquired certain assets of Milbank, a registered investment advisor that oversees approximately $500 million of assets primarily on behalf of high-net-worth families. The strategic acquisition of Milbank, a long-standing and highly regarded investment boutique, strengthens the Company’s presence in the New York market and the Company obtains investment managers that have significant experience and knowledge of the industry. Milbank’s clients will gain access to the Company’s complete investment management, wealth planning and reporting capabilities, including proprietary value equity and fixed income disciplines and alternative investment advisory services. Under the terms of the Asset Purchase Agreement, the Company paid cash consideration of $3,357 (net of cash acquired of $813), issued units of the Company with a fair value of $3,105, and issued a promissory note to Milbank for $3,181. The promissory note bears interest at a rate of 5% per annum and is payable in four annual installments (see Note 9). The purchase price allocation includes an estimate of the fair value of the 19,757 units issued to the former owners of Milbank which was determined by calculating a per unit limited partnership interest fair value in the Company utilizing both discounted cash flow and guideline company valuation methodologies. Furthermore, as part of the Asset Purchase Agreement, the Company is obligated to make future earnout payments to Milbank. The Company determined that the acquisition-date fair value of the contingent consideration was $1,726 based on the likelihood that the financial and performance targets will be achieved. Under the terms of the Asset Purchase Agreement, Milbank is entitled to receive six earnout payments. The earnout periods are as follows: November 1, 2011 through December 31, 2011, full calendar years 2012, 2013, 2014 and 2015, and January 1, 2016 through October 31, 2016. Each earnout payment is equal to 20% of EBITDA, as defined in the Asset Purchase Agreement. There is no required EBITDA milestone that needs to be achieved in order for an earnout payment to be made. The amount of the earnout payments will vary depending on the level of EBITDA that is generated in each respective earnout period. The fair value of the contingent consideration was based on discounted cash flow models using projected EBITDA for each earnout period. The discount rate applied to the to the projected EBITDA was determined based on the weighted average cost of capital for the Company and took into account that the overall risk associated with the payments was similar to the overall risks of the Company as there is no target, floor or cap associated the contingent payments. During 2011, the Company incurred $222 in costs related

 

F-19


Table of Contents

to the acquisition of Milbank, and has included these in general, administrative and other in the Consolidated Statement of Operations.

 

Shares issued

   $ 3,105   

Note payable due to Milbank

     3,181   

Cash paid on date of acquisition

     4,170   

Contingent consideration

     1,726   
  

 

 

 

Total purchase consideration

   $ 12,182   
  

 

 

 

The following table summarizes the final amounts allocated to the acquired assets and assumed liabilities. The excess of the purchase price over the fair values of assets acquired and liabilities assumed was allocated to goodwill and intangible assets.

 

Cash

   $ 813   

Prepaid expenses

     57   

Furniture and equipment

     20   

Deferred revenue

     (871

Net deferred tax liability

     (107

Capital lease

     (17
  

 

 

 

Total fair value of net tangible assets acquired

     (105

Goodwill

     3,271   

Customer relationships (20 years)

     8,200   

Non-compete agreements (3-5 years)

     816   
  

 

 

 

Total purchase consideration

   $ 12,182   
  

 

 

 

The Company believes the recorded goodwill is supported by the anticipated revenues and expected synergies of integrating the operations of Milbank into the Company. Furthermore, there are expected synergies with respect to compensation and benefits and general and administrative costs. The goodwill that is expected to be deductible for tax purposes is goodwill that originates from contingent consideration.

The pro forma information below represents consolidated results of operations as if the acquisition of Milbank occurred on January 1, 2010. The pro forma information has been included for comparative purposes and is not indicative of results of operations of the consolidated Company had the acquisition occurred as of January 1, 2010, nor is it necessarily indicative of future results.

 

     Pro Forma
Twelve Months
Ended
December 31,
2011
     Pro Forma
Twelve Months
Ended
December 31,
2010
 

Total Revenue

   $ 47,522       $ 41,617   

Net Income

   $ 15,896       $ 12,122   

Milbank revenue and income before provision for income taxes for the two months ended December 31, 2011 that are included in the Consolidated Statement of Operations are $871 and $367, respectively.

4.    INVESTMENTS AND FAIR VALUE MEASUREMENTS

Investments include $1,034, $1,316 and $349 as of December 31, 2011, 2010 and 2009, respectively, representing the Company’s equity method investments in affiliated investment funds which have been established and managed by the Company and its affiliates. The Company’s financial interest in these funds can

range up to 2%. Despite the Company’s insignificant financial interest, the Company exerts significant influence

 

F-20


Table of Contents

over these funds as the Company typically serves as the general partner, managing member or equivalent for these funds. During 2007, the Silvercrest Funds granted rights to the unaffiliated investors in each respective fund to provide that a simple majority of the fund’s unaffiliated investors will have the right, without cause, to remove the general partner or equivalent of that fund or to accelerate the liquidation date of that fund in accordance with certain procedures. At December 31, 2011, 2010 and 2009, the Company determined none of the Silvercrest Funds were required to be consolidated. The Company’s involvement with these entities began on the dates that they were formed, which ranges from July 2003 to July 2008.

Summarized financial information for investments accounted for under the equity method as of and for the years ended December 31, 2011, 2010 and 2009 are as follows:

 

     As of and for the Years Ended  
            December 31,         
     2011      2010      2009  

Total assets

   $ 257,349       $ 266,979       $ 268,770   
  

 

 

    

 

 

    

 

 

 

Total liabilities

   $ 20,412       $ 1,712       $ 7,385   
  

 

 

    

 

 

    

 

 

 

Income

   $ 17,398       $ 18,771       $ 19,433   

Operating expenses

     2,161         2,236         2,045   

Realized and unrealized gain (loss) on investments

     5,675         6,533         49,415   
  

 

 

    

 

 

    

 

 

 

Net increase in members capital resulting from operations

   $ 20,913       $ 23,068       $ 66,802   
  

 

 

    

 

 

    

 

 

 

In 2011, the Company entered into derivative contracts that were not designated as accounting hedges. The fair value of these derivative assets is recorded within Investments in the Consolidated Statement of Financial Condition. The Company entered into these derivative instruments in order to mitigate the risk of any exposure during the fourth quarter between the values of certain investor redemptions and the actual proceeds received by one of our funds when the underlying securities to these redemptions were sold. As of December 31, 2011, Investments include put options with notional and fair values of $795 and $94, respectively. For the year ended December 31, 2011, realized gains and (losses) for options and other derivative contracts were $2 and ($81), respectively. The net change in unrealized gains and (losses) on the put options was ($13) for the year ended December 31, 2011.

Fair Value Measurements

U.S. generally accepted accounting principles (“GAAP”) establishes a hierarchal disclosure framework which prioritizes and ranks the level of market price observability used in measuring investments at fair value. Market price observability is affected by a number of factors, including the type of investment, the characteristics specific to the investment and the state of the marketplace including the existence and transparency of transactions between market participants. Investments with readily available active quoted prices or for which fair value can be measured from actively quoted prices in an orderly market generally will have a higher degree of market price observability and a lesser degree of judgment used in measuring fair value.

Investments measured and reported at fair value are classified and disclosed in one of the following categories.

 

   

Level I: Quoted prices are available in active markets for identical investments as of the reporting date. The type of investments in Level I include listed equities and listed derivatives.

 

   

Level II: Pricing inputs are other than quoted prices in active markets, which are either directly or indirectly observable as of the reporting date, and fair value is determined through the use of models or other valuation methodologies. Investments which are generally included in Level II include corporate bonds and loans, less liquid and restricted equity securities, certain over-the counter derivatives, and

 

F-21


Table of Contents
 

certain fund of hedge funds investments in which the Company has the ability to redeem its investment at net asset value at, or within three months of, the reporting date.

 

   

Level III: Pricing inputs are unobservable for the investment and includes situations where there is little, if any, market activity for the investment. The inputs into the determination of fair value require significant management judgment or estimation. Investments that are included in Level III generally include general and limited partnership interests in private equity and real estate funds, credit-oriented funds, certain over-the counter derivatives, funds of hedge funds which use net asset value per share to determine fair value in which the Company may not have the ability to redeem its investment at net asset value at, or within three months of, the reporting date, distressed debt and non-investment grade residual interests in securitizations and collateralized debt obligations.

In certain cases, the inputs used to measure fair value may fall into different levels of the fair value hierarchy. In such cases, the determination of which category within the fair value hierarchy is appropriate for any given investment is based on the lowest level of input that is significant to the fair value measurement. The Company’s assessment of the significance of a particular input to the fair value measurement in its entirety requires judgment and considers factors specific to the investment.

The following table summarizes the valuation of the Company’s financial assets by the fair value hierarchy as of December 31, 2011:

 

     Level I      Level II      Level III      Total  

Assets

           

Cash equivalents - Money Market Funds

   $ 1,037       $ —         $ —         $ 1,037   

Free Standing Derivatives - Put Options

     94         —           —           94   
  

 

 

    

 

 

    

 

 

    

 

 

 
   $ 1,131       $ —         $ —         $ 1,131   
  

 

 

    

 

 

    

 

 

    

 

 

 

The following table summarizes the valuation of the Company’s financial assets by the fair value hierarchy as of December 31, 2010:

 

     Level I      Level II      Level III      Total  

Assets

           

Cash equivalents - Money Market Funds

   $ 1,034       $ —         $ —         $ 1,034   
  

 

 

    

 

 

    

 

 

    

 

 

 

5.    RECEIVABLES, NET

The following is a summary of receivables as of December 31, 2011 and 2010:

 

     2011     2010  

Management and advisory fees receivable

   $ 1,433      $ 1,442   

Unbilled receivables

     1,134        1,196   

Other receivables

     57        2   
  

 

 

   

 

 

 

Receivables

     2,624        2,640   

Allowance for doubtful receivables

     (386     (393
  

 

 

   

 

 

 

Receivables, net

   $ 2,238      $ 2,247   
  

 

 

   

 

 

 

 

F-22


Table of Contents

6.    FURNITURE, EQUIPMENT AND LEASEHOLD IMPROVEMENTS, NET

The following is a summary of furniture, equipment and leasehold improvements, net as of December 31, 2011 and 2010:

 

     2011     2010  

Leasehold improvements

   $ 3,466      $ 2,982   

Furniture and equipment

     3,360        3,190   

Artwork

     338        332   
  

 

 

   

 

 

 

Total cost

     7,164        6,504   

Accumulated depreciation and amortization

     (4,889     (4,397
  

 

 

   

 

 

 

Furniture, equipment and leasehold improvements, net

   $ 2,275      $ 2,107   
  

 

 

   

 

 

 

Depreciation expense for the years ended December 31, 2011, 2010 and 2009 was $492, $463 and $522, respectively.

In 2009, the Company abandoned a portion of its unutilized space at 1330 Avenue of Americas and recorded a leasehold improvements impairment charge of $1,202, which was the net book value as of the date of abandonment.

In 2009, the Company dissolved LGI and wrote off all related fixed assets, totaling $43.

7.    GOODWILL

The following is a summary of the changes to the carrying amount of goodwill as of December 31, 2011 and 2010:

 

     2011     2010  

January 1,

    

Gross balance

   $ 28,408      $ 26,731   

Accumulated impairment losses

     (17,415     (17,415
  

 

 

   

 

 

 

Net balance

     10,993        9,316   

Purchase price adjustments from earnouts

     419        929   

Acquisition of Milbank

     3,271        —     

Deferred tax liability adjustment

     —          748   

December 31,

    

Gross balance

     32,098        28,408   

Accumulated impairment losses

     (17,415     (17,415
  

 

 

   

 

 

 

Net balance

   $ 14,683      $ 10,993   
  

 

 

   

 

 

 

 

F-23


Table of Contents

8.    INTANGIBLE ASSETS

The following is a summary of intangible assets as of December 31, 2011 and 2010:

 

     Customer
Relationships
    Other
Intangible Assets
    Total  

Cost

      

Balance, January 1, 2011

   $ 7,710      $ 750      $ 8,460   

Acquisition of certain assets of Milbank

     8,200        816        9,016   
  

 

 

   

 

 

   

 

 

 

Balance, December 31, 2011

     15,910        1,566        17,476   

Useful lives

     15-20 years        3-5 years     

Accumulated amortization

      

Balance, January 1, 2011

     (2,351     (338     (2,689

Amortization expense

     (793     (184     (977
  

 

 

   

 

 

   

 

 

 

Balance, December 31, 2011

     (3,144     (522     (3,666
  

 

 

   

 

 

   

 

 

 

Net book value

   $ 12,766      $ 1,044      $ 13,810   
  

 

 

   

 

 

   

 

 

 

Cost

      

Balance, January 1, 2010

   $ 7,710      $ 750      $ 8,460   
  

 

 

   

 

 

   

 

 

 

Balance, December 31, 2010

     7,710        750        8,460   

Useful lives

     15-20 years        5 years     

Accumulated amortization

      

Balance, January 1, 2010

     (1,585     (188     (1,773

Amortization expense

     (766     (150     (916
  

 

 

   

 

 

   

 

 

 

Balance, December 31, 2010

     (2,351     (338     (2,689
  

 

 

   

 

 

   

 

 

 

Net book value

   $ 5,359      $ 412      $ 5,771   
  

 

 

   

 

 

   

 

 

 

Amortization expense related to the intangible assets was $1,009 for the year ended December 31, 2009.

Amortization related to the Company’s finite life intangible assets is scheduled to be expensed over the next five years and thereafter as follows:

 

2012

   $ 1,447   

2013

     1,370   

2014

     1,229   

2015

     1,100   

2016

     1,044   

Thereafter

     7,620   
  

 

 

 

Total

   $ 13,810   
  

 

 

 

9.    NOTES PAYABLE

The following is a summary of notes payable:

 

     December 31, 2011  
     Interest Rate     Amount  

Principal on fixed rate notes

     5.0   $ 3,181   

Variable rate notes issued for redemption of partners’ interest (see Note 16)

     Prime plus 1     1,558   

Interest payable

       70   
    

 

 

 

Total, December 31, 2011

     $ 4,809   
    

 

 

 

 

F-24


Table of Contents
     December 31, 2010  
     Interest Rate     Amount  

Principal on fixed rate notes

     2.38   $ 450   

Variable rate notes issued for redemption of partners’ interest (see Note 16)

     Prime plus 1     2,438   

Interest payable

       69   
    

 

 

 

Total, December 31, 2010

     $ 2,957   
    

 

 

 

The carrying value of notes payable approximates fair value. The fixed rate note, which is related to the Milbank acquisition, approximates fair value because the note, which was part of an arm’s length transaction, was executed on November 1, 2011. The variable rate notes are based on a multiple of the U.S. Prime Rate.

Future amounts payable under the notes payable are as follows:

 

2012

   $ 1,469   

2013

     1,556   

2014

     1,150   

2015

     564   
  

 

 

 

Total

   $ 4,739   
  

 

 

 

10.    SETTLEMENT WITH FORMER SHAREHOLDERS OF THE LONGCHAMP GROUP, INC.

In settlement of a dispute between the Company and the sellers of LGI, on August 14, 2009, the parties agreed to release each other from all claims and obligations under the agreements between the parties, except for claims and obligations related to the termination of one of the sellers’ employment with LGI (the “2009 Settlement”). Furthermore, all agreements between the parties were terminated including the agreement under which LGI acted as the sub-advisor for the funds managed by LongChamp Advisors Limited and LongChamp Management International Limited. In addition, the Company agreed to sell to Virgil Limited various marks, including The LongChamp Group, Inc. name, designs and logos, goodwill of the business associated therewith, physical signage and domain names. Under the 2009 Settlement, the Company continues to own 100% of the LGI legal entity, which was renamed to SAM Alternative Solutions, Inc. in August 2009. As a result of the 2009 Settlement the Company recognized a gain on the extinguishment of debt in the amount of $3,934 and a gain on the sale of the LongChamp Group name, designs, logo and other intangibles (with no carrying value) of $1,470.

Primarily as a result of declining economic conditions and the redemption of various client accounts in 2009, all of the remaining goodwill and intangible assets from the acquisition of LGI, in the amount of $193 and $252, respectively, were impaired and written off in 2009. The SAM Alternative Solutions, Inc. legal entity was also dissolved in December 2009.

11.    COMMITMENTS AND CONTINGENCIES

Lease Commitments

The Company leases office space pursuant to operating leases that are subject to specific escalation clauses. Rent expense charged to operations for the years ended December 31, 2011, 2010 and 2009 amounted to $3,304, $3,273 and $4,428, respectively The Company received sub-lease income from subtenants for the years ended December 31, 2011, 2010 and 2009 of $1,006, $682 and $441, respectively. Therefore, for the years ended December 31, 2011, 2010 and 2009, net rent expense amounted to $2,298, $2,591 and $3,987, respectively, and is included in general, administrative and other expenses in the Consolidated Statement of Operations.

During 2006, the Company entered into a lease agreement for office space for its headquarters. The lease commenced on January 1, 2007 and expires September 30, 2017. The lease is subject to escalation clauses and

 

F-25


Table of Contents

provides for rent free periods of 6 to 9 months and a leasehold improvement allowance of $1,538 provided the Company spends at least an additional $513 on improvements. The Company spent $3,284 on leasehold improvements and received $1,499 of the allowance during 2007; the remaining $39 of the allowance was received in 2008. As security for performance under the leases, the Company is required to maintain letters of credit in favor of the landlord totaling $2,023 that were reduced to $1,013 on August 31, 2010 and can be further reduced to $506 on August 31, 2014. The letter of credit is collateralized by a certificate of deposit in an equal amount.

Future minimum lease payments and rentals under lease agreements which expire through 2017 are as follows:

 

     Minimum
Lease
Commitments
     Non-cancellable
Subleases
    Minimum Net
Rentals
 

2012

   $ 3,448       $ (757   $ 2,691   

2013

     3,342         (724     2,618   

2014

     3,345         (453     2,892   

2015

     3,293         (473     2,820   

2016

     3,239         (473     2,766   

Thereafter

     2,429         (354     2,075   
  

 

 

    

 

 

   

 

 

 

Total

   $ 19,096       $ (3,234   $ 15,862   
  

 

 

    

 

 

   

 

 

 

In 2009, the Company formally abandoned a portion of its unutilized space at its headquarters and subleased the space through September 29, 2017. The Company has the right to cancel the sublease no earlier than September 1, 2011 under certain conditions which the Company does not expect to occur. The Company recorded a lease abandonment charge in 2009 in the amount of $1,154 (on a net present value basis). The balance of the related liability at January 1, 2011 and 2010 was $894 and $1,067, respectively, which was reduced by lease payments during 2011 and 2010 of $174 and $173, respectively, resulting in an ending balance at December 31, 2011 and 2010 of $720 and $894, respectively. The liability is included in Deferred Rent on the Consolidated Statement of Financial Condition.

In 2010, an escrow account was funded by a sub-tenant whose sub-lease with the Company commenced on January 1, 2011. Pursuant to the sub-lease, the tenant was required to deposit the first 16 months of rent into the escrow account totaling $452. This account has been recorded as restricted certificates of deposit and escrow on the consolidated balance sheet. As of December 31, 2011, the balance in the escrow account was $114.

The Company recorded a loss on sub-lease charge in 2011 of $150 (on a net present value basis). The related liability that was established in January 2011 was $247 and was reduced by lease payments during the year of $85, resulting in an ending balance at December 31, 2011 of $162. This liability is included in Deferred Rent on the Consolidated Statement of Financial Condition.

The Company has capital leases for certain office equipment. The principal balance of these leases was $55 and $9 as of December 31, 2011 and 2010, respectively.

Partners’ Interests and Options Granted

In April 2007, certain former investor members of SAMG LLC sold their membership interests in SAMG LLC to Vulcan Wealth Management Group LLC (“Vulcan”) which acquired an approximately 30% interest in SAMG LLC. In addition, Vulcan invested an additional $10,000 in SAMG LLC in 2007, for an approximately 8% interest, and SAMG LLC incurred $592 of capital issuance costs associated with the transaction that were charged against the proceeds.

In connection with the transaction described above, SAMG LLC granted the former investor members options to purchase 18,170 shares or 4% of members interests in SAMG LLC at a price of $0.275 per share increasing at

 

F-26


Table of Contents

20% per annum to a maximum of $0.475 per share. The options vest on and are exercisable for a 30 day period beginning on the earlier of April 30, 2010, fifteen consecutive trading days after an initial public offering, or the date on which a sale of control is consummated. The options can only be settled by the physical delivery of shares to the investor members.

The Company used a Black-Scholes-Merton model to value the options and recorded the fair value of the options of $827 at grant date and the increase in the fair value of $104 from the date of grant until December 31, 2007 as a liability and corresponding expense in its consolidated financial statements. As of December 31, 2008, the fair value of the options had declined to $135 which resulted in a decrease to the liability and recognition of income in the Company’s consolidated financial statements. As of December 31, 2009, the combined fair value of the options had declined to $2 based on the Black-Scholes-Merton model, the option expired unexercised in May 2010.

Contingent Consideration

In connection with its acquisition of MCG in October 2008, the Company entered into a contingent consideration agreement whereby the former members of MCG were entitled to contingent consideration equal to 22% of adjusted annual EBITDA for each of the five years subsequent to the date of acquisition. As the acquisition was completed prior to January 1, 2009, contingent consideration is recognized when the contingency is resolved pursuant to the authoritative guidance on business combinations in effect at the date of the closing of the acquisition. The contingent consideration related to the MCG acquisition is recorded on the date when the contingency is resolved. Contingent consideration payments made during the three years ended December 31, 2011, 2010 and 2009 were reflected in investing activities in the consolidated statement of cash flows.

Indemnification Agreement

On October 13, 2011, Silvercrest Strategic Opportunities Fund (“SSOF”) entered into a $5,000,000 revolving credit agreement (the “SSOF Credit Agreement”) with Pershing LLC (“Pershing”). Simultaneously with the execution of the SSOF Credit Agreement, SAMG LLC, the investment advisor to SSOF, entered into an indemnification agreement (the “Indemnification Agreement”) with Pershing whereby SAMG LLC agreed to indemnify Pershing from claims arising out of the exercise by Pershing of any rights and remedies under the security agreement related to the obligations of SSOF under the SSOF Credit Agreement. The SSOF Credit Agreement matured on January 15, 2012 and as of December 31, 2011 $3,224 inclusive of interest was outstanding on the revolving credit line.

12.    PARTNERS’ INCENTIVE ALLOCATIONS AND ALLOCATION OF INCOME AND LOSSES

Pursuant to Silvercrest’s Operating Agreement as amended and restated, partner incentive allocations are treated as distributions of net income. The remaining net income or loss after partner incentive allocations is generally allocated to the partners based on their pro rata ownership. Net income allocation is subject to the recovery of the allocated losses of prior periods. Distributions of partner incentive allocations of net income for the years ended December 31, 2011, 2010 and 2009 amounted to $5,073, $2,691 and $7,171, respectively, and are included in excess of liabilities, redeemable partners’ capital and partners’ capital over assets in the Consolidated Statements of Financial Condition.

13.    NOTES RECEIVABLE FROM PARTNERS

Partner contributions are made in cash, in the form of five or six year interest-bearing promissory notes and/or in the form of nine year interest-bearing limited recourse promissory notes. Limited recourse promissory notes were issued in January 2008, August 2009 and September 2009 with interest rates of 3.53%, 2.77% and 2.84%, respectively. The recourse limitation includes a stated percentage of the initial principal amount of the limited recourse note plus a stated percentage of the accreted principal amount as of the date upon which all amounts due

 

F-27


Table of Contents

are paid in full plus all costs and expenses required to be paid by the borrower and all amounts required to be paid pursuant to a pledge agreement associated with each note issued. Certain notes receivable are payable in annual installments and are collateralized by the Company’s shares that are purchased with the note.

Notes receivable from partners are as follows:

 

     2011     2010  

Balance, January 1,

   $ 6,125      $ 7,179   

Repayment of notes

     (1,083     (940

Forgiveness of notes receivable

     (34     (508

Interest accrued and capitalized on notes receivable

     180        207   

New notes receivable issued to partners

     836        187   
  

 

 

   

 

 

 

Balance, December 31,

   $ 6,024      $ 6,125   
  

 

 

   

 

 

 

Full recourse and limited recourse notes receivable from partners as of December 31, 2011 and 2010 are $3,549 and $2,475 and $3,707 and $2,418, respectively. There is no allowance for credit losses on notes receivable from partners as of December 31, 2011 and 2010. During 2011 and 2010, the Company forgave $34 and $508, respectively, of notes receivable in connection with the termination of partners whose corresponding capital was forfeited.

14.    RELATED PARTY TRANSACTIONS

During 2011, 2010 and 2009, the Company provided services to the domesticated Silvercrest Hedged Equity Fund LP (formed in 2011 and formerly Silvercrest Hedged Equity Fund), Silvercrest Hedged Equity Fund (International), Silvercrest Hedged Equity Fund Ltd (formed in 2011 and includes ERISA investors of Silvercrest Hedged Equity Fund LP), the domesticated Silvercrest Emerging Markets Fund LP (formed in 2011 and formerly Silvercrest Emerging Markets Fund), Silvercrest Emerging Markets Fund (International), Silvercrest Emerging Markets Fund Ltd (formed in 2011 and includes ERISA investors of Silvercrest Emerging Markets Fund LP), Silvercrest Market Neutral Fund (currently in liquidation), Silvercrest Market Neutral Fund (International) (currently in liquidation), Silvercrest Municipal Advantage Portfolio A LLC, Silvercrest Municipal Advantage Portfolio P LLC, the domesticated Silvercrest Strategic Opportunities Fund LP (formed in 2011 and formerly Silvercrest Strategic Opportunities Fund), and Silvercrest Strategic Opportunities Fund (International) (terminated in 2011). These entities operate as feeder funds investing through master-feeder structures except for Silvercrest Hedged Equity Fund LP, Silvercrest Hedged Equity Fund Ltd, Silvercrest Emerging Markets Fund LP, Silvercrest Emerging Markets Fund Ltd, and Silvercrest Strategic Opportunities Fund LP which operate and invest as stand-alone funds.

Silvercrest also provides services for the Silvercrest Global Opportunities Fund, L.P. (currently in liquidation), Silvercrest Global Opportunities Fund (International), Ltd. (currently in liquidation), Silvercrest Capital Appreciation Fund LLC (currently in liquidation), Silvercrest International Equity Fund, L.P., Silvercrest Municipal Special Situations Fund LLC, Silvercrest Municipal Special Situations Fund II LLC, Silvercrest Select Growth Equity Fund, L.P., Silvercrest Global Partners, L.P., Silvercrest Small Cap, L.P. and Silvercrest Special Situations, L.P., which operate and invest separately as stand-alone funds.

Pursuant to agreements with the above entities, the Company provides investment advisory services and receives an annual management fee of 0% to 1.75% of assets under management and a performance fee or allocation of 0% to 10% of the above entities’ net appreciation over a high-water mark.

For the years ended December 31, 2011, 2010 and 2009, the Company earned from the above activities management fee income, which is included in Management and advisory fees in the Consolidated Statement of Operations, of $5,403, $4,890 and $5,377, respectively, and performance fees and allocations of $1,046, $1,379 and $96, respectively, of which $950, $1,241 and $0, respectively, is included in equity income from investments

 

F-28


Table of Contents

and $85, $138 and $96, respectively, is included in performance fees in the Statement of Operations. As of December 31, 2011 and 2010, the Company was owed $2,043 and $1,255, respectively, from its various funds.

For the years ended December 31, 2011, 2010 and 2009, the Company earned advisory fees of $427, $683 and $662, respectively, from assets managed on behalf of certain of its partners. As of December 31, 2011 and 2010, the Company is owed approximately $19 and $10, respectively, from certain of its partners.

15.    INCOME TAXES

For the years ended December 31, 2011, 2010 and 2009, the current tax expense was $841, $974 and $96, respectively, and the deferred tax benefit for the years ended December 31, 2011, 2010 and 2009 was $275, $317 and $417, respectively, which resulted in an income tax provision (benefit) for the years ended December 31, 2011, 2010 and 2009 of $566, $657 and ($321), respectively, recognized in the Consolidated Statements of Operations.

 

     Year Ended December 31,  
     2011     2010     2009  

Current Provision:

      

Federal

   $ 6      $ (9   $ 8   

State and local

     835        983        88   
  

 

 

   

 

 

   

 

 

 

Total Current Provision

     841        974        96   
  

 

 

   

 

 

   

 

 

 

Deferred (Benefit) Provision:

      

Federal

     (281     (224     (152

State and local

     6        (93     (265
  

 

 

   

 

 

   

 

 

 

Total Deferred Benefit

     (275     (317     (417
  

 

 

   

 

 

   

 

 

 

Total Provision (Benefit) for Income Taxes

   $ 566      $ 657      $ (321
  

 

 

   

 

 

   

 

 

 

Deferred taxes reflect the net tax effects of temporary differences between the carrying amounts of assets and liabilities for financial reporting purposes and their bases for income tax purposes.

As of December 31, 2011 and 2010, the Company had a net deferred tax liability of $109 and $279, respectively. Temporary differences giving rise to the net deferred tax liability include deferred tax assets associated with deferred rent offset by deferred tax liabilities, primarily intangible assets. The change from December 31, 2010 to December 31, 2011 is attributable primarily to the decrease in the projected tax rate applicable to the future operations of SFS offset by the long-term deferred tax liability established through acquisition accounting for the book over tax basis of acquired intangible assets.

A summary of the tax effects of the temporary differences is as follows:

The following table reconciles the provision for income taxes to the U.S. Federal statutory tax rate:

 

     Year Ended December 31,  
     2011     2010     2009  

Statutory U.S. federal income tax rate

     35.00     35.00     35.00

Income passed through to Partners

     (35.00 )%      (35.00 )%      (35.00 )% 

State and local income taxes

     5.72     5.68     -1.41

Other

     -1.99     -0.02     -2.72
  

 

 

   

 

 

   

 

 

 

Effective income tax rate

     3.73     5.66     -4.14

 

F-29


Table of Contents

As of December 31, 2011, the Company had a tax receivable of $2 resulting from amending the 2007 tax returns of a former corporate subsidiary in order to carry back net operating losses incurred during tax year 2009. As of December 31, 2011, the Company also had taxes payable of $318, primarily consisting of NYC UBT liability of $306.

The Company files U.S. Federal, state and local tax returns. The 2009, 2010, and 2011 tax years of the Company remain subject to examination by U.S. Federal and most state and local tax authorities.

The guidance for accounting for uncertainty in income taxes prescribes a recognition threshold and a measurement attribute for the financial statement recognition and measurement of tax positions taken or expected to be taken in a tax return. For those benefits to be recognized, a tax position must be more likely than not to be sustained upon examination by taxing authorities. The amount recognized is measured as the largest amount of benefit that is greater than 50% likely of being realized upon ultimate settlement. As of December 31, 2011 and 2010, the Company does not have any material uncertain tax positions.

16.    REDEEMABLE PARTNERSHIP UNITS

Upon the termination of employment of the Terminated Employee, as defined, of the Company, the Company has a right to call the employee’s partnership units. In addition, the terminated employee also has a right to put the partnership units back to the Company upon termination or death, provided the terminated employee has complied with certain restrictions as described in the partnership agreement. With respect to the two founders of the Company, their estate, heirs or other permitted related parties cannot require the Company to redeem their units prior to April 1, 2013. In accordance with the provisions of the Company’s partnership and operating agreements, the put described above expires with the consummation of an IPO or Sale Transaction, as defined in our partnership and operating agreements. The redemption value per share is based on a multiple of historical EBITDA, pursuant to the Company’s partnership agreement. Once units are called or put back to the Company, the redemption results in the issuance of a promissory note by the Company which is typically paid in installments over four years. The Company has recognized redeemable partners’ capital of $91,201 and $51,744 as of December 31, 2011 and December 31, 2010, respectively, which represents the amount of partners’ capital subject to both put and call rights.

17.    EQUITY-BASED COMPENSATION

Determining the appropriate fair value model and calculating the fair value of equity compensation awards requires the input of complex and subjective assumptions, including the expected life of the equity compensation awards and the stock price volatility. In addition, determining the appropriate amount of associated periodic expense requires management to estimate the amount of employee forfeitures and the likelihood of the achievement of certain performance targets. The assumptions used in calculating the fair value of equity compensation awards and the associated periodic expense represent management’s best estimates, but these estimates involve inherent uncertainties and the application of judgment. As a result, if factors change and the Company deems it necessary in the future to modify the assumptions it made or to use different assumptions, or if the quantity and nature of the Company’s equity-based compensation awards changes, then the amount of expense may need to be adjusted and future equity compensation expense could be materially different from what has been recorded in the current period.

The Company has granted equity-based compensation awards to certain partners under the Company’s 2010 and 2011 Deferred Equity programs (the “Equity Programs”). The Equity Programs allow for the granting of deferred equity units based in whole on the fair value of the Company’s units. These deferred equity units contain both service and performance requirements.

Each grant includes a deferred equity unit (“Deferred Equity Unit”) and performance unit (“Performance Unit”) subject to various terms including terms of forfeiture and acceleration of vesting. Each grant includes a Deferred

 

F-30


Table of Contents

Equity Unit and Performance Unit, subject to forfeiture and acceleration of vesting. Each 100 Deferred Equity Units represent the unsecured right to receive one unit of Silvercrest GP LLC and 99 units of Silvercrest L.P. The Deferred Equity Unit represents the unsecured right to receive one unit of the Company or the equivalent cash value of up to fifty percent (50%) (or such other percentage as may be determined by the Company’s Executive Committee) of the Company’s units issuable upon the vesting of any such Deferred Equity Units and the remaining fifty percent (50%) in units upon the vesting of any such Deferred Equity Units. Such cash amount is to be calculated using the redemption price of such units as of the applicable vesting date. The Performance Unit represents the unsecured right to receive one unit of the Company for every two units of the Company issuable upon the vesting of any such Deferred Equity Units.

Twenty-five percent of the Deferred Equity Units shall vest on each of the first, second, third, and fourth anniversaries of the grant date until the Deferred Equity Units are fully vested. The Performance Units shall be subject to forfeiture and subject to the satisfaction of a predetermined performance target at the end of the four year vesting period. If the performance target is achieved, then the Performance Units shall vest at the end of the four year vesting period. The rights of the partners with respect to the Performance Units shall remain subject to forfeiture at all times prior to the date on which such rights become vested and will be forfeited if the performance target is not achieved.

Distributions related to Deferred Equity Units that are paid to partners are charged to excess of liabilities, redeemable partners’ capital and partners’ capital over assets. Distributions related to the unvested portion of Deferred Equity Units that are assumed to be forfeited are recognized as additional compensation expense because these distributions are not required to be returned by partners to the Company upon forfeiture.

The Company utilized both discounted cash flow and guideline company valuation methods to determine the grant date fair value of the Deferred Equity Units. The grant date fair values of Performance Units were determined by applying a performance probability factor to the Deferred Equity Unit Value. These methodologies included the use of third party data and discounts for lack of control and marketability. All Deferred Equity Units are considered to be liability awards and are adjusted to fair value at the end of each reporting period. For the years ended December 31, 2011 and 2010, the Company recorded compensation expense of $1,060 and $669, respectively, of which $128 and $123, respectively, relates to the Performance Units given that there is an explicit service period associated with the deferred Equity Units, and the likelihood that the performance target will be met is considered probable. Distributions include cash distributions paid on Liability Awards. Cash distributions paid on awards expected to be forfeited were $20 and $9 for the years ended December 31, 2011 and 2010, respectively, and are part of total compensation expense for the years then ended. During the year ended December 31, 2011, $82 of vested Deferred Equity Units were settled in cash. As of December 31, 2011 and 2010, there was $2,260 and $2,114, respectively, of estimated unrecognized compensation expense related to unvested awards. As of December 31, 2011 and 2010, the unrecognized compensation expense related to unvested awards is expected to be recognized over a period of 2.65 and 3.17 years, respectively.

 

F-31


Table of Contents

A summary of this equity grant by the Company as of December 31, 2011 and 2010 during the periods then ended is presented below:

 

     Deferred Equity Units     Performance Units  
     Units     Fair Value
per unit
    Units     Fair Value
per unit
 

Deferred equity unit awards outstanding at January 1, 2010

     —            —       

Granted

     15,808          7,904     

Vested

     —            —       

Forfeited

     —            —       

Deferred equity unit awards outstanding at December 31, 2010

     15,808      $ 148.35        7,904      $ 81.19   

Granted

     10,802      $ 157.16        5,401      $ 60.24   

Vested

     (4,257   $ (157.16     —        $ (60.24

Forfeited

     —            (541  

Deferred equity unit awards outstanding at December 31, 2011

     22,353      $ 157.16        12,764      $ 60.24   

The Company expects 10% of all awards to be forfeited and the related service period is four years.

18.    DEFINED CONTRIBUTION AND DEFERRED COMPENSATION PLANS

SAMG LLC has a defined contribution 401(k) savings plan (the “Plan”) for all eligible employees who meet the minimum age and service requirements as defined in the Plan. The Plan is designed to be a qualified plan under sections 401(a) and 401(k) of the Internal Revenue Code. For employees who qualify under the terms of the Plan, on an annual basis Silvercrest matches dollar for dollar an employee’s contributions up to the first four percent of compensation. For the years ended December 31, 2011, 2010 and 2009, Silvercrest made matching contributions of $71, $46 and $44, respectively, for the benefit of employees.

LGI had an annual bonus and deferred compensation plan (the “Deferred Plan”). The amount of a Participant’s Award (as defined) for any Plan Year (as defined) shall equal the product of the Net Revenues (as defined) for such Plan Year multiplied by a percentage, the numerator of which shall be the number of Units (as defined) allocated to such Participant for such Plan Year, and the denominator of which shall be the aggregate number of Units allocated under the Plan (as defined) for such Plan Year; provided, however, that (i) the Award for any Participant in any Plan Year shall, in no event, exceed $10 per Unit and (ii) the aggregate number of Units is subject to increase or decrease, by the Administrator (as defined) in his sole discretion, during such Plan Year to reflect the addition of new employees becoming Participants or to reflect the termination of employment of any Participant. Each Participant may elect to receive their Award in cash, on a deferred basis, or a combination of both subject to various provisions in the Deferred Plan. The Deferred Plan was discontinued as of December 31, 2009. During the year ended December 31, 2010, $154 of payments were made to participants under the plan. The remaining liability at December 31, 2010 was $70, which was paid in full in March 2011.

19.    SOFT DOLLAR ARRANGEMENTS

The Company obtains research and other services through “soft dollar” arrangements. The Company receives credits from broker-dealers whereby technology-based research, market quotation and/or market survey services are effectively paid for in whole or in part by “soft dollar” brokerage arrangements. Section 28(e) of the Securities Exchange Act of 1934, as amended, provides a “safe harbor” to an investment adviser against claims that it breached its fiduciary duty under state or federal law (including ERISA) solely because the adviser caused its clients’ accounts to pay more than the lowest available commission for executing a securities trade in return for brokerage and research services. To rely on the safe harbor offered by Section 28(e), (i) the Company must

 

F-32


Table of Contents

make a good-faith determination that the amount of commissions is reasonable in relation to the value of the brokerage and research services being received and (ii) the brokerage and research services must provide lawful and appropriate assistance to the Company in carrying out its investment decision-making responsibilities. If the use of soft dollars is limited or prohibited in the future by regulation, the Company may have to bear the costs of such research and other services. For the years ended December 31, 2011, 2010 and 2009, the Company utilized “soft dollar” credits of $861, $812 and $724, respectively.

20.    SUBSEQUENT EVENT

ACQUISITION

On January 5, 2012, the Company signed a Limited Liability Company Purchase Agreement (the “LLC Agreement”) with MW Commodity Advisors, LLC (“Commodity Advisors”) to acquire the LLC interests (“LLC Interests”) of Commodity Advisors. Commodity Advisors is the general partner of MW Commodity Strategies, L.P. (the “Commodity Fund”), a fund whose investment objective is to seek superior risk adjusted returns through strategic, sector-based investments with commodity and macro trading investment managers. The strategic acquisition of Commodity Advisors adds another strategy to the Company’s complete investment management, wealth planning and reporting capabilities, including proprietary value equity and fixed income disciplines and alternative investment advisory services. Under the terms of the LLC Agreement, the Company, in exchange for the LLC Interests, issued shares of the Company, at closing, with an estimated fair value of $100, which is equal to the difference between the Closing Revenue, as defined, attributable to all limited partners minus Closing Revenue attributable to those limited partners who give notice that they want to withdraw from the Commodity Fund. Furthermore, as part of the LLC Agreement, the Company could be obligated to make a future one-time earnout payment in shares equal to the difference between $800 and the annualized revenue at closing only if incremental revenue, as defined, reaches an amount equal to $400 prior to March 31, 2014, as defined in the LLC Agreement.

The Company has evaluated subsequent events through May 11, 2012, which is the date the consolidated financial statements were available to be issued.

* * * * *

 

F-33


Table of Contents

Silvercrest L.P. And Subsidiaries

Condensed Consolidated Statements of Financial Condition

(Unaudited)

(In thousands)

 

     June 30,     December 31,  
     2012     2011  

Assets

    

Cash and cash equivalents

   $ 2,568      $ 7,354   

Restricted certificates of deposit and escrow

     1,018        1,130   

Investments

     74        1,128   

Receivables, net

     3,554        2,238   

Due from Silvercrest Funds

     2,033        2,043   

Furniture, equipment and leasehold improvements, net

     2,103        2,275   

Goodwill

     14,830        14,683   

Intangible assets, net

     13,087        13,810   

Prepaid expenses and other assets

     1,152        601   
  

 

 

   

 

 

 

Total assets

   $ 40,419      $ 45,262   
  

 

 

   

 

 

 

Liabilities, Redeemable Partners’ Capital and Partners’ Deficit

    

Accounts payable and accrued expenses

   $ 3,525      $ 4,365   

Accrued compensation

     2,067        2,915   

Notes payable

     4,414        4,809   

Deferred rent

     2,399        3,287   

Deferred tax and other liabilities

     336        375   
  

 

 

   

 

 

 

Total liabilities

     12,741        15,751   
  

 

 

   

 

 

 

Redeemable partners’ capital

     96,360        91,201   

Notes receivable from partners

     (5,268     (6,024
  

 

 

   

 

 

 

Total redeemable partners’ capital

     91,092        85,177   
  

 

 

   

 

 

 

Commitments and Contingencies (Note 10)

    

Partners’ Deficit

    

Partners’ capital

     45,660        44,359   

Excess of liabilities, redeemable partners’ capital and partners’ capital over assets

     (109,074     (100,025
  

 

 

   

 

 

 

Total partners’ deficit

     (63,414     (55,666
  

 

 

   

 

 

 

Total liabilities, redeemable partners’ capital and partners’ deficit

   $ 40,419      $ 45,262   
  

 

 

   

 

 

 

See accompanying notes to condensed consolidated financial statements.

 

F-34


Table of Contents

Silvercrest L.P. And Subsidiaries

Condensed Consolidated Statements of Operations

(Unaudited)

(In thousands)

 

     Six months ended
June 30,
 
     2012     2011  

Revenue

    

Management and advisory fees

   $ 22,327      $ 18,539   

Performance fees and allocations

     16        31   

Family office services

     2,444        2,209   
  

 

 

   

 

 

 

Total revenue

     24,787        20,779   
  

 

 

   

 

 

 

Expenses

    

Compensation and benefits

     9,600        8,474   

General and administrative

     5,208        4,424   
  

 

 

   

 

 

 

Total expenses

     14,808        12,898   
  

 

 

   

 

 

 

Income before other income (expense)

     9,979        7,881   

Other income (expense)

    

Other income (expense)

     61        (176

Interest income

     86        92   

Interest expense

     (206     (75
  

 

 

   

 

 

 

Total other income (expense)

     (59     (159
  

 

 

   

 

 

 

Income before provision for income taxes

     9,920        7,722   

Provision for income taxes

     (516     (178
  

 

 

   

 

 

 

Net income

   $ 9,404      $ 7,544   
  

 

 

   

 

 

 

See accompanying notes to condensed consolidated financial statements

 

F-35


Table of Contents

Silvercrest L.P. And Subsidiaries

Condensed Consolidated Statements of Partners’ Deficit

(Unaudited)

(In thousands)

 

     Partners’
Capital
    Excess of
Liabilities,
Redeemable
Partners’
Capital and
Partners’
Capital over
Assets
    Total
Partners’
Deficit
 

January 1, 2011

   $ 41,909      $ (66,939   $ (25,030

Contribution from partners

     —          535        535   

Distributions to partners

     (943     (7,794     (8,737

Equity-based compensation

     —          490        490   

Accretion to redemption value of redeemable partnership units

     —          (24,080     (24,080

Net income

     1,996        5,548        7,544   
  

 

 

   

 

 

   

 

 

 

June 30, 2011

   $ 42,962      $ (92,240   $ (49,278
  

 

 

   

 

 

   

 

 

 

January 1, 2012

   $ 44,359      $ (100,025   $ (55,666

Contribution from partners

     —          245        245   

Distributions to partners

     (1,085     (12,109     (13,194

Equity-based compensation

     —          1,019        1,019   

Accretion to redemption value of redeemable partnership units

     —          (5,222     (5,222

Net income

     2,386        7,018        9,404   
  

 

 

   

 

 

   

 

 

 

June 30, 2012

   $ 45,660      $ (109,074   $ (63,414
  

 

 

   

 

 

   

 

 

 

See accompanying notes to condensed consolidated financial statements.

 

F-36


Table of Contents

Silvercrest L.P. And Subsidiaries

Condensed Consolidated Statements of Cash Flows

(Unaudited)

(In thousands)

 

     Six months ended
June 30,
 
     2012     2011  

Cash Flows From Operating Activities

    

Net income

   $ 9,404      $ 7,544   

Adjustments to reconcile net income to net cash provided by operating activities:

    

Equity-based compensation

     806        496   

Depreciation and amortization

     955        645   

Deferred rent

     (876     (9

Deferred income taxes

     22        (242

Non-cash interest income

     (81     (88

Distributions received from investment funds

     961        1,227   

Other

     (4     —     

Cash flows due to changes in operating assets and liabilities:

    

Receivables and due from Silvercrest funds

     (1,306     (96

Prepaid expenses and other assets

     (260     (157

Payables and accrued expenses

     (667     (648

Accrued compensation

     (635     (1,382

Other liabilities

     (75     (202

Interest payable on notes payable

     104        49   
  

 

 

   

 

 

 

Net cash provided by operating activities

     8,348        7,137   
  

 

 

   

 

 

 

Cash Flows From Investing Activities

    

Restricted certificates of deposit and escrow

   $ 112      $ 167   

Earn-outs paid related to acquisitions completed before January 1, 2009

     (390     (362

Acquisition of furniture, equipment and leasehold improvements

     (60     (196

Purchase of investments

     (42     —     

Proceeds from sale of investments

     139        —     
  

 

 

   

 

 

 

Net cash used in investing activities

     (241     (391
  

 

 

   

 

 

 

Cash Flows From Financing Activities

    

Earn-outs paid related to acquisitions completed on or after January 1, 2009

   $ (75   $ —     

Proceeds from issuance of partner interests

     —          13   

Redemptions of partner interests

     (63     —     

Repayments of notes payable

     (499     (722

Payments on capital leases

     (12     (4

Distributions to partners

     (13,194     (8,737

Payments from partners on notes receivable

     950        1,083   
  

 

 

   

 

 

 

Net cash used in financing activities

     (12,893     (8,367
  

 

 

   

 

 

 

Net increase decrease in cash and cash equivalents

     (4,786     (1,621

Cash and cash equivalents, beginning of period

     7,354        7,025   
  

 

 

   

 

 

 

Cash and cash equivalents, end of period

   $ 2,568      $ 5,404   
  

 

 

   

 

 

 

Supplemental Disclosures of Cash Flow Information

    

Net cash paid during the period for:

    

Income taxes

   $ 866      $ 889   

Interest

     46        74   

Supplemental Disclosures of Non-cash Financing Activities

    

Notes receivable:

    

From partners for capital contributions

   $ 112      $ 522   

Shares issued as part of acquisition of MW Commodity Advisors, LLC

     132        —     

See accompanying notes to condensed consolidated financial statements.

 

F-37


Table of Contents

Silvercrest L.P.

and Subsidiaries

Notes to Condensed Consolidated Financial Statements (Unaudited)

As of and For the Six Months Ended June 30, 2012 and 2011

(Dollars in thousands)

 

 

1.    ORGANIZATION AND BUSINESS

Silvercrest L.P. (“Silvercrest”), together with its consolidated subsidiaries (collectively the “Company”), provides investment management and family office services to individuals and families and their trusts, and to endowments, foundations and other institutional investors primarily located in the United States of America. The business includes the management of funds of funds, and other investment funds, collectively referred to as the “Silvercrest Funds.”

Silvercrest was formed on December 10, 2008 and commenced operations on January 1, 2009 along with its general partner Silvercrest GP LLC (“GP LLC”) as part of a restructuring that was completed to organize the Company more in line with industry standards and to increase tax efficiency. Pursuant to the reorganization each of the members of Silvercrest Asset Management Group LLC (“SAMG LLC”) contributed their limited liability company interests in SAMG LLC to Silvercrest L.P. in return for limited partnership interests in Silvercrest L.P. and member interests in Silvercrest GP LLC, such that immediately after giving effect to such issuance each member’s percentage ownership of, and voting interest in, the aggregate limited partnership interests was equal to its ownership and voting interests immediately prior to such issuance, but was reduced pro rata to take into account the 1% interest in Silvercrest L.P. owned by Silvercrest GP LLC, the general partner of Silvercrest L.P. As a result of the restructuring, SAMG LLC became a wholly owned subsidiary of Silvercrest. The reorganization was accounted for as a transaction between entities under common control and all balances of SAMG LLC were carried over to Silvercrest at their carrying values on December 31, 2008.

On March 11, 2004, the Company acquired 100% of the outstanding shares of James C. Edwards Asset Management, Inc. (“JCE”) and subsequently changed JCE’s name to Silvercrest Financial Services, Inc. (“SFS”). On December 31, 2004, the Company acquired 100% of the outstanding shares of The LongChamp Group, Inc. now SAM Alternative Solutions, Inc. (“LGI”). Effective March 31, 2005, the Company entered into an Asset Contribution Agreement to acquire all of the assets, properties, rights and certain liabilities of Heritage Financial Management, LLC (“HFM”). Effective October 3, 2008, the Company acquired 100% of the outstanding limited liability company interests of Marathon Capital Group, LLC (“MCG”) through a limited liability company interest purchase agreement dated September 22, 2008. On November 1, 2011, the Company acquired certain assets of Milbank Winthrop & Co. (“Milbank”). On April 1, 2012, the Company acquired the LLC interests (“LLC Interests”) of MW Commodity Advisors, LLC (“Commodity Advisors”). See Notes 3, 7 and 8 for additional information related to goodwill and intangible assets related to these acquisitions.

2.    SUMMARY OF SIGNIFICANT ACCOUNTING POLICIES

Basis of Presentation and Principles of Consolidation

The accompanying consolidated financial statements include the accounts of Silvercrest and its wholly-owned subsidiaries, SAMG LLC, SFS, LGI, MCG, Silvercrest Investors LLC and Silvercrest Investors II LLC as of and for the six months ended June 30, 2012. All intercompany transactions and balances have been eliminated.

In addition, Silvercrest evaluates for consolidation those entities it controls through a majority voting interest or otherwise, including those Silvercrest Funds in which the general partner or equivalent is presumed to have control over the fund.

 

F-38


Table of Contents

The initial step in the Company’s determination of whether a fund for which Silvercrest is the general partner is required to be consolidated is assessing whether the fund meets the definition of a variable interest entity (VIE). None of funds for which the Company is the general partner, met the definition of a VIE during the six months ended June 30, 2012 and 2011 and two years ended December 31, 2011, as the total equity at risk of each fund is sufficient for the fund to finance its activities without additional subordinated financial support provided by any parties, including the equity holders.

The Company then considers whether the fund is a voting interest entities (VoIE) in which the unaffiliated limited partners have substantive “kick-out” rights that provide ability to dissolve (liquidate) the limited partnership or otherwise remove the general partner without cause. The Company considers the “kick-out” rights to be substantive if the general partner for the fund can be removed by the vote of a simple majority of the unaffiliated limited partners and there no significant barriers to the unaffiliated limited partners’ ability to exercise these rights in that among other things (1) there are no conditions or timing limits on when the rights can be exercised, (2) there are no financial or operational barriers associated with replacing the general partner, (3) there are a number of qualified replacement investment advisors that would accept appointment at the same fee level, (4) each fund’s documents provide for the ability to call and conduct a vote, and (5) the information necessary to exercise the kick-out rights and related vote are available from the fund and its administrator.

As of and for the six month periods ended June 30, 2012 and 2011 and the year ended December 2011, all of the funds for which we are the general partner have substantive “kick-out” rights and therefore Silvercrest did not consolidate any of the Silvercrest Funds.

Segment Reporting

The Company views its operations as comprising one operating segment. Each of the Company’s acquired businesses has similar economic characteristics and has been fully integrated upon acquisition. Furthermore, our Chief Operating Decision Maker, which is the Company’s Chief Executive Officer, monitors and reviews financial information at a consolidated level for assessing operating results and the allocation of resources.

Use of Estimates

The preparation of the consolidated financial statements requires management to make estimates and assumptions that affect the reported amounts of assets and liabilities, the disclosure of contingent assets and liabilities at the date of the consolidated financial statements and the reported amounts of revenues, expenses and other income reported in the consolidated financial statements and the accompanying notes. Actual results could differ from those estimates. Significant estimates and assumptions made by management include the fair value of acquired assets and liabilities, equity based compensation, impairment of goodwill, accounting for income taxes, the useful lives of long lived assets and other matters that affect the consolidated financial statements and related disclosures.

Cash and Cash Equivalents

The Company considers all highly liquid securities with original maturities of 90 days or less when purchased to be cash equivalents.

Restricted Certificates of Deposit

Certain certificates of deposit held at a major financial institution are restricted and serve as collateral for letters of credit for the Company’s lease obligations as described in Note 10.

 

F-39


Table of Contents

Equity Method Investments

Entities and investments over which the Company exercises significant influence over the activities of the entity but which do not meet the requirements for consolidation are accounted for using the equity method of accounting pursuant to ASC 323, “Investments-Equity Method and Joint Ventures”, (“ASC 323”), whereby the Company records its share of the underlying income or losses of these entities. Intercompany profit arising from transactions with affiliates is eliminated to the extent of its beneficial interest. Equity in losses of equity method investments is not recognized after the carrying value of an investment, including advances and loans, has been reduced to zero, unless guarantees or other funding obligations exist.

The Company evaluates its equity method investments for impairment, whenever events or changes in circumstances indicate that the carrying amounts of such investments may not be recoverable. The difference between the carrying value of the equity method investment and its estimated fair value is recognized as impairment when the loss in value is deemed other than temporary. The Company’s equity method investments approximate their fair value at June 30, 2012 and 2011. The fair value of the equity method investments is estimated based on the Company’s share of the fair value of net assets of the equity method investee which consist of Level I and Level II securities. No impairment charges related to equity method investments were recorded during the six months ended June 30, 2012 and 2011.

Receivables and Due from Silvercrest Funds

Receivables consist primarily of amounts due for advisory fees due from clients and management fees, and are stated at net realizable value. The Company maintains an allowance for doubtful receivables based on estimates of expected losses and specific identification of uncollectible accounts. The Company charges actual losses to the allowance when incurred.

Furniture, Equipment and Leasehold Improvements

Furniture, equipment and leasehold improvements consist primarily of furniture, fixtures and equipment, computer hardware and software and leasehold improvements and are recorded at cost less accumulated depreciation. Depreciation is calculated using the straight-line method over the assets’ estimated useful lives, which for leasehold improvements is the lesser of the lease term or the life of the asset, generally 10 years, and 3 to 7 years for other fixed assets.

Business Combinations

The Company accounts for business combinations using the acquisition method of accounting. The acquisition method of accounting requires that purchase price, including the fair value of contingent consideration, of the acquisition be allocated to the assets acquired and liabilities assumed using the fair values determined by management as of the acquisition date. Contingent consideration is recorded as part of the purchase price when such consideration is not based on continuing employment of the selling shareholders. Contingent consideration that is related to continuing employment is recorded as compensation expense. Payments made for contingent consideration recorded as part of an acquisition’s purchase price are reflected as financing activities in the Company’s statements of cash flows.

For acquisitions completed subsequent to January 1, 2009, the Company remeasures the fair value of contingent consideration at each reporting period using a probability-adjusted discounted cash flow method based on significant inputs not observable in the market and any change in the fair value from either the passage of time or events occurring after the acquisition date, is recorded in earnings. Contingent consideration payments that exceed the acquisition date fair value of the contingent consideration are reflected as an operating activity in the consolidated statements of cash flows.

 

F-40


Table of Contents

Goodwill and Intangible Assets

Goodwill consists of the excess of the purchase price over the fair value of identifiable net assets of businesses acquired. Goodwill is not amortized and is evaluated for impairment using a two-step process that is performed at least annually, or whenever events or circumstances indicate that impairment may have occurred. During 2011, the Company changed its annual impairment test date from December 31 to October 1, effective October 1, 2011. The change in the impairment testing date was not made with the intent of accelerating or delaying an impairment charge. The change was made in anticipation of the Company having a requirement to issue its annual financial statements on an accelerated basis as compared to prior years. The change had no impact on the Company’s results of operations or any other financial statement line item. The first step is a comparison of the fair value of a reporting unit with its carrying amount, including goodwill. If the fair value of the reporting unit exceeds its carrying value, goodwill of the reporting unit is not considered impaired and the second step is unnecessary. If the carrying value of the reporting unit exceeds its fair value, a second step is performed to measure the amount of impairment by comparing the carrying amount of the goodwill to a determination of the implied fair value of the goodwill. If the carrying amount of the goodwill is greater than the implied value, an impairment loss is recognized for the difference. The implied value of the goodwill is determined as of the test date by performing a purchase price allocation, as if the reporting unit had just been acquired, using currently estimated fair values of the individual assets and liabilities of the reporting unit, together with an estimate of the fair value of the reporting unit taken as a whole. The estimate of the fair value of the reporting unit is based upon information available regarding prices of similar groups of assets, or other valuation techniques including present value techniques based upon estimates of future cash flows.

The Company has one reporting unit at June 30, 2012 and 2011. No goodwill impairment charges were recorded during the six months ended June 30, 2012 and 2011.

Identifiable finite-lived intangible assets are amortized over their estimated useful lives ranging from 3 to 20 years. Intangible assets consist primarily of the contractual right to future management, advisory and performance fees from customer contracts or relationships.

Long-lived Assets

Long-lived assets of the Company are reviewed for impairment whenever events or changes in circumstances indicate that the net carrying amount of the asset may not be recoverable. In connection with such review, the Company also re-evaluates the periods of depreciation and amortization for these assets. Recoverability of assets to be held and used is measured by a comparison of the carrying amount of an asset to undiscounted future net cash flows expected to be generated by the asset. If such assets are considered to be impaired, the impairment to be recognized is measured by the amount by which the carrying amount of the assets exceeds their fair value.

Initial Public Offering Costs

As of June 30, 2012, the Company has incurred and deferred $545 of professional fees associated with its planned initial public offering. These fees are included in prepaid expenses and other assets in the condensed consolidated statement of financial condition at June 30, 2012. In the event the offering is not consummated, the deferred offering costs will be expensed.

Derivative Instruments

Derivative instruments are recorded at fair value as either assets or liabilities in the Company’s consolidated balance sheet. The Company’s derivatives are not designated as hedging instruments and are used as “economic hedges” to manage certain risks in the Company’s business.

 

F-41


Table of Contents

As a result of the use of derivative instruments, the Company is exposed to the risk that counterparties to derivative contracts will fail to meet their contractual obligations. The Company does not hold collateral or other security from its counterparties supporting its derivative instruments. In addition, there are no netting arrangements in place with the counterparties. To mitigate the counterparty credit risk, the Company has a policy of entering into contracts only with carefully selected major financial institutions based upon their credit ratings and other factors.

The Company records the changes in fair value of derivative instruments in “Other income (expenses)” in the consolidated statement of operations.

The Company does not purchase, hold or sell derivative financial instruments for trading and speculative purposes.

Partner Distributions

Partner incentive allocations, which are determined by the general partner and approved by a vote of the partners, can be formula based or discretionary. Incentive allocations are considered distributions of net income as stipulated by the Company’s Amended and Restated Limited Partnership Agreement and are recognized in the period in which they are paid. In the event there is insufficient distributable cash flow to make incentive distributions the general partner in its sole and absolute discretion can determine not to make any distributions called for under the partnership agreement. The remaining net income or loss after partner incentive allocations is generally allocated to the partners based on their pro rata ownership.

Redeemable Partnership Units

Redeemable partnership units in our Company consist of units issued to our founders and those purchased by certain of our employees. These capital units entitle the holder to a share of the distributions of our Company. Units are subject to certain redemption features. Upon the termination of employment of the Terminated Employee, as defined, the Company has a right to call the Units. In addition, the terminated employee has a right to put the Units to the Company upon termination or death, provided the terminated employee has complied with certain restrictions as described in the partnership agreement. In accordance with the provisions of our partnership and operating agreements, the put described above expires with the consummation of an IPO or Sale Transaction, as defined in our partnership and operating agreements.

As the units are redeemable at the option of the holder and are not mandatorily redeemable, the redeemable partnership units have be classified outside of permanent partner’s capital. The units are adjusted to their current redemption value at the end of each reporting period with the increase or decrease in redemption value being charged to excess of liabilities, redeemable partners’ capital and partner’s capital over assets.

The Company also makes distributions to its partners of various nature including incentive payments, profit distributions and tax distributions.

Revenue Recognition

Revenue is recognized ratably over the period in which services are performed. Revenue consists primarily of investment advisory fees, family office services fees and fund management fees. Investment advisory fees are typically billed quarterly in advance after the beginning of the quarter or in arrears after the end of the quarter, based on a contractually specified percentage of the assets managed. For investment advisory fees billed in advance, the value of assets managed is determined based on the value of the customer’s account as of the last trading day of the preceding quarter. For investment advisory fees billed in arrears the value of assets managed is determined based on the value of the customer’s account on the last day of the quarter being billed. Family office services fees are typically billed quarterly in advance after the beginning of the quarter or in arrears after the end

 

F-42


Table of Contents

of the quarter based on a contractual percentage of the assets managed or based on fixed fee arrangement. Management fees from proprietary and non-proprietary funds is calculated as a percentage of net asset values measured at the beginning of a month or quarter or at the end of a quarter, depending on the fund.

The Company accounts for performance based revenue in accordance with ASC 605-20-S99, “Accounting for Management Fees Based on a Formula”, by recognizing performance fees and allocations as revenue only when it is certain that the fee income is earned and payable pursuant to the relevant agreements and no contingencies remain. Performance fee contingencies are typically resolved at the end of each annual period. In certain arrangements, the Company is only entitled to receive performance fees and allocations when the return on assets under management exceeds certain benchmark returns or other performance targets. The Company records performance fees and allocations as a component of revenue.

Equity-Based Compensation

Equity-based compensation cost relating to the issuance of share-based awards to partners is based on the fair value of the award at the date of grant, which is expensed ratably over the requisite service period, net of estimated forfeitures. The forfeiture assumption is ultimately adjusted to the actual forfeiture rate. Therefore, changes in the forfeiture assumptions may affect the timing of the total amount of expense recognized over the vesting period. The service period is the period over which the employee performs the related services, which is normally the same as the vesting period. Equity-based awards that do not require future service are expensed immediately. Equity-based awards that have the potential to be settled in cash at the election of the employee or which relate to redeemable partnership units are classified as liabilities (“Liability Awards”) and are adjusted to fair value at the end of each reporting period. Distributions associated with Liability Awards not expected to vest are accounted for as part of compensation expense in the Consolidated Statement of Operations.

Leases

The Company expenses the net lease payments associated with operating leases on a straight-line basis over the respective leases’ term including any rent-free periods. Leasehold improvements are recorded at cost and are depreciated using the straight-line method over the lesser of the estimated useful lives of the improvements (generally 10 years) or the remaining lease term.

Income Taxes

Silvercrest is not subject to federal and state income taxes, since all income, gains and losses are passed through to its partners. Silvercrest is subject to New York City unincorporated business tax. SFS is subject to federal and state corporate tax, which requires an asset and liability approach to the financial accounting and reporting of income taxes. With respect to the Company’s incorporated entity, the annual tax rate is based on the income, statutory tax rates and tax planning opportunities available in the various jurisdictions in which the Company operates. Tax laws are complex and subject to different interpretations by the taxpayer and respective governmental taxing authorities. Judgment is required in determining the tax expense and in evaluating tax positions. The tax effects of an uncertain tax position (“UTP”) taken or expected to be taken in income tax returns are recognized only if it is “more likely-than-not” to be sustained on examination by the taxing authorities, based on its technical merits as of the reporting date. The tax benefits recognized in the financial statements from such a position are measured based on the largest benefit that has a greater than fifty percent likelihood of being realized upon ultimate settlement. The Company recognizes estimated accrued interest and penalties related to UTPs in income tax expense.

The Company recognizes the benefit of a UTP in the period when it is effectively settled. Previously recognized tax positions are derecognized in the first period in which it is no longer more likely than not that the tax position would be sustained upon examination.

 

F-43


Table of Contents

Recent Accounting Developments

In May 2011, the FASB issued ASU 2011-04, “Fair Value Measurement (Topic 820): Amendments to Achieve Common Fair Value Measurement and Disclosure Requirements in GAAP and International Financial Reporting Standards (“IFRS”)”, which amended guidance on fair value measurements to achieve common fair value measurement and disclosure requirements in GAAP and IFRS. The amended guidance specifies that the concepts of highest and best use and valuation premise in a fair value measurement are relevant only when measuring the fair value of nonfinancial assets and are not relevant when measuring the fair value of financial assets or of liabilities. The amendments include requirements specific to measuring the fair value of those instruments, such as equity interests used as consideration in a business combination. An entity should measure the fair value of its own equity instrument from the perspective of a market participant that holds the instrument as an asset. With respect to financial instruments that are managed as part of a portfolio, an exception to fair value requirements is provided. That exception permits a reporting entity to measure the fair value of such financial assets and financial liabilities at the price that would be received to sell a net asset position for a particular risk or to transfer a net liability position for a particular risk in an orderly transaction between market participants at the measurement date. The amendments also clarify that premiums and discounts should only be applied if market participants would do so when pricing the asset or liability. Premiums and discounts related to the size of an entity’s holding (e.g., a blockage factor) rather than as a characteristic of the asset or liability (e.g., a control premium) is not permitted in a fair value measurement.

The guidance also requires enhanced disclosures about fair value measurements, including, among other things, (a) for fair value measurements categorized within Level III of the fair value hierarchy, (1) a quantitative disclosure of the unobservable inputs and assumptions used in the measurement, (2) the valuation process used by the reporting entity, and (3) a narrative description of the sensitivity of the fair value measurement to changes in unobservable inputs and the interrelationships between those unobservable inputs, if any, and (b) the categorization by level of the fair value hierarchy for items that are not measured at fair value in the statement of financial position but for which the fair value is required to be disclosed (for example, a financial instrument that is measured at amortized cost in the statement of financial position but for which fair value is disclosed). The guidance also amends disclosure requirements for significant transfers between Level I and Level II and now requires disclosure of all transfers between Levels I and II in the fair value hierarchy.

The amended guidance was effective for the Company on January 1, 2012 and did not have a material impact on the Company’s financial statements.

In September 2011, the FASB issued ASU 2011-08, “Testing Goodwill for Impairment”, which provided new accounting guidance on testing goodwill for impairment. The enhanced guidance provides an entity the option to first perform a qualitative assessment of whether a reporting unit's fair value is more likely than not less than its carrying value, including goodwill. In performing its qualitative assessment, an entity considers the extent to which adverse events or circumstances identified, such as changes in economic conditions, industry and market conditions or entity specific events, could affect the comparison of the reporting unit's fair value with its carrying amount. If an entity concludes that the fair value of a reporting unit is more likely than not less than its carrying amount, the entity is required to perform the currently prescribed two-step goodwill impairment test to identify potential goodwill impairment and, accordingly, measure the amount, if any, of goodwill impairment loss to be recognized for that reporting unit. The guidance is effective for the Company for interim and annual periods commencing January 1, 2012. Early adoption is permitted. The Company will consider this guidance when performing its annual impairment assessment in 2012.

3.    ACQUISITIONS

On November 1, 2011, the Company acquired certain assets of Milbank, a registered investment advisor that oversees approximately $500 million of assets primarily on behalf of high-net-worth families. The strategic acquisition of Milbank, a long-standing and highly regarded investment boutique, strengthens the Company’s

 

F-44


Table of Contents

presence in the New York market and the Company obtains investment managers that have significant experience and knowledge of the industry. Milbank’s clients will gain access to the Company’s complete investment management, wealth planning and reporting capabilities, including proprietary value equity and fixed income disciplines and alternative investment advisory services. Under the terms of the Asset Purchase Agreement, the Company paid cash consideration of $3,357 (net of cash acquired of $813), issued units of the Company with a fair value of $3,105, and issued a promissory note to Milbank for $3,181. The promissory note bears interest at a rate of 5% per annum and is payable in four annual installments (see Note 9). The purchase price allocation includes an estimate of the fair value of the 19,757 units issued to the former owners of Milbank which was determined by calculating a per unit limited partnership interest fair value in the Company utilizing both discounted cash flow and guideline company valuation methodologies. Furthermore, as part of the Asset Purchase Agreement, the Company is obligated to make future earnout payments to Milbank. The Company determined that the acquisition-date fair value of the contingent consideration was $1,726 based on the likelihood that the financial and performance targets will be achieved. As of March 31, 2012, the Company determined that no fair value adjustments to contingent consideration were required as the likelihood that the financial and performance targets will be achieved has not changed since the acquisition date. Under the terms of the Asset Purchase Agreement, Milbank is entitled to receive six earnout payments. The earnout periods are as follows: November 1, 2011 through December 31, 2011, full calendar years 2012, 2013, 2014 and 2015, and January 1, 2016 through October 31, 2016. Each earnout payment is equal to 20% of EBITDA, as defined in the Asset Purchase Agreement. There is no required EBITDA milestone that needs to be achieved in order for an earnout payment to be made. The amount of the earnout payments will vary depending on the level of EBITDA that is generated in each respective earnout period. The fair value of the contingent consideration was based on discounted cash flow models using projected EBITDA for each earnout period. The discount rate applied to the to the projected EBITDA was determined based on the weighted average cost of capital for the Company and considered that the overall risk associated with the payments was similar to the overall risks of the Company as there is no target, floor or cap associated the contingent payments. During 2011, the Company incurred $222 in costs related to the acquisition of Milbank, and has included these in general, administrative and other in the Consolidated Statement of Operations.

 

Shares issued

   $ 3,105   

Note payable due to Milbank

     3,181   

Cash paid on date of acquisition

     4,170   

Contingent consideration

     1,726   
  

 

 

 

Total purchase consideration

   $ 12,182   
  

 

 

 

The following table summarizes the final amounts allocated to the acquired assets and assumed liabilities. The excess of the purchase price over the fair values of assets acquired and liabilities assumed was allocated to goodwill and intangible assets.

 

Cash

   $ 813   

Prepaid expenses

     57   

Furniture and equipment

     20   

Deferred revenue

     (871

Net deferred tax liability

     (107

Capital lease

     (17
  

 

 

 

Total fair value of net tangible assets acquired

     (105

Goodwill

     3,271   

Customer relationships (20 years)

     8,200   

Non-compete agreements (3-5 years)

     816   
  

 

 

 

Total purchase consideration

   $ 12,182   
  

 

 

 

 

F-45


Table of Contents

The Company believes the recorded goodwill is supported by the anticipated revenues and expected synergies of integrating the operations of Milbank into the Company. Furthermore, there are expected synergies with respect to compensation and benefits and general and administrative costs. The goodwill that is expected to be deductible for tax purposes is goodwill that originates from contingent consideration.

On April 1, 2012, the Company acquired the LLC Interests of Commodity Advisors. Commodity Advisors is the general partner of MW Commodity Strategies, L.P. (the “MW Commodity Fund LLC”), a fund whose investment objective is to seek superior risk adjusted returns through strategic, sector-based investments with commodity and macro trading investment managers. The strategic acquisition of Commodity Advisors adds another strategy to the Company’s investment management, wealth planning and reporting capabilities, including proprietary value equity and fixed income disciplines and alternative investment advisory services. On April 1, 2012, the Company, in exchange for the LLC Interests, issued 631 and 6 units of Silvercrest L.P. and Silvercrest GP LLC, respectively, at closing, with a fair value of $132. Furthermore, as part of the LLC Agreement, the Company could be obligated to make a future one-time earnout payment in shares equal to the difference between $800 and the annualized revenue at closing only if incremental revenue, as defined, reaches an amount equal to $400 prior to March 31, 2014, as defined in the LLC Agreement.

 

Shares issued

   $ 132   

Call rights option issued

     15   
  

 

 

 

Total purchase consideration

   $ 147   
  

 

 

 

The following table summarizes the final amounts allocated to the acquired assets and assumed liabilities. The excess of the purchase price over the fair values of assets acquired and liabilities assumed was allocated to goodwill.

 

Receivables

   $ 7   

Liabilities

     (7
  

 

 

 

Total fair value of net tangible assets acquired

     —     

Goodwill

     147   
  

 

 

 

Total purchase consideration

   $ 147   
  

 

 

 

The pro forma information below represents consolidated results of operations as if the acquisitions of Milbank and Commodity Advisors occurred on January 1, 2011. The pro forma information has been included for comparative purposes and is not indicative of results of operations of the consolidated Company had the acquisition occurred as of January 1, 2011, nor is it necessarily indicative of future results.

 

     Pro Forma Six
Months Ended
June 30, 2011
 

Total Revenue

   $ 23,520   

Net Income

   $ 8,443   

4.    INVESTMENTS AND FAIR VALUE MEASUREMENTS

Investments include $74 and $1,034 as of June 30, 2012 and December 31, 2011, respectively, representing the Company’s equity method investments in affiliated investment funds which have been established and managed by the Company and its affiliates. The Company’s financial interest in these funds can range up to 2%. Despite the Company’s insignificant financial interest, the Company exerts significant influence over these funds as the Company typically serves as the general partner, managing member or equivalent for these funds. During 2007, the Silvercrest Funds granted rights to the unaffiliated investors in each respective fund to provide that a simple majority of the fund’s unaffiliated investors will have the right, without cause, to remove the general partner or

 

F-46


Table of Contents

equivalent of that fund or to accelerate the liquidation date of that fund in accordance with certain procedures. At June 30, 2012 and 2011, the Company determined none of the Silvercrest Funds were required to be consolidated. The Company’s involvement with these entities began on the dates that they were formed, which ranges from July 2003 to July 2008.

The Company evaluates each of its equity method investments to determine if any were significant as defined by guidance from the United States Securities and Exchange Commission. As of and for the six months ended June 30, 2012, no individual equity method investment held by the Company met the significance criteria. As such, the Company is not required to present summarized financial information for investments accounted for under the equity method.

In 2011, the Company entered into derivative contracts that were not designated as accounting hedges. The fair value of these derivative assets is recorded within Investments in the Consolidated Statement of Financial Condition as of December 31, 2011. The Company entered into these derivative instruments in order to mitigate the risk of any exposure during the fourth quarter between the values of certain investor redemptions and the actual proceeds received by one of our funds when the underlying securities to these redemptions were sold. As of June 30, 2012, all derivative assets had been sold. For the six months ended June 30, 2012, realized gains for options and other derivative contracts were $8 and realized (losses) were ($10).

Fair Value Measurements

U.S. generally accepted accounting principles (“GAAP”) establishes a hierarchal disclosure framework which prioritizes and ranks the level of market price observability used in measuring investments at fair value. Market price observability is affected by a number of factors, including the type of investment, the characteristics specific to the investment and the state of the marketplace including the existence and transparency of transactions between market participants. Investments with readily available active quoted prices or for which fair value can be measured from actively quoted prices in an orderly market generally will have a higher degree of market price observability and a lesser degree of judgment used in measuring fair value.

Investments measured and reported at fair value are classified and disclosed in one of the following categories.

 

   

Level I: Quoted prices are available in active markets for identical investments as of the reporting date. The type of investments in Level I include listed equities and listed derivatives.

 

   

Level II: Pricing inputs are other than quoted prices in active markets, which are either directly or indirectly observable as of the reporting date, and fair value is determined through the use of models or other valuation methodologies. Investments which are generally included in Level II include corporate bonds and loans, less liquid and restricted equity securities, certain over-the counter derivatives, and certain fund of hedge funds investments in which the Company has the ability to redeem its investment at net asset value at, or within three months of, the reporting date.

 

   

Level III: Pricing inputs are unobservable for the investment and includes situations where there is little, if any, market activity for the investment. The inputs into the determination of fair value require significant management judgment or estimation. Investments that are included in Level III generally include general and limited partnership interests in private equity and real estate funds, credit-oriented funds, certain over-the counter derivatives, funds of hedge funds which use net asset value per share to determine fair value in which the Company may not have the ability to redeem its investment at net asset value at, or within three months of, the reporting date, distressed debt and non-investment grade residual interests in securitizations and collateralized debt obligations.

In certain cases, the inputs used to measure fair value may fall into different levels of the fair value hierarchy. In such cases, the determination of which category within the fair value hierarchy is appropriate for any given investment is based on the lowest level of input that is significant to the fair value measurement. The Company’s

 

F-47


Table of Contents

assessment of the significance of a particular input to the fair value measurement in its entirety requires judgment and considers factors specific to the investment.

The following table summarizes the valuation of the Company’s financial assets by the fair value hierarchy as of June 30, 2012:

 

     Level I      Level II      Level III      Total  

Assets

           

Cash equivalents – Money Market Funds

   $ 1,038       $       $       $ 1,038   
  

 

 

    

 

 

    

 

 

    

 

 

 

The following table summarizes the valuation of the Company’s financial assets by the fair value hierarchy as of December 31, 2011:

 

     Level I      Level II      Level III      Total  

Assets

           

Cash equivalents – Money Market Funds

   $ 1,037       $       $       $ 1,037   

Free Standing Derivatives – Put Options

     94                         94   
  

 

 

    

 

 

    

 

 

    

 

 

 
   $ 1,131       $       $       $ 1,131   
  

 

 

    

 

 

    

 

 

    

 

 

 

5.    RECEIVABLES, NET

The following is a summary of receivables as of June 30, 2012 and December 31, 2011:

 

     2012     2011  

Management and advisory fees receivable

   $ 1,996      $ 1,433   

Unbilled receivables

     1,942        1,134   

Other receivables

     1        57   
  

 

 

   

 

 

 

Receivables

     3,939        2,624   

Allowance for doubtful receivables

     (385     (386
  

 

 

   

 

 

 

Receivables, net

   $ 3,554      $ 2,238   
  

 

 

   

 

 

 

6.    FURNITURE, EQUIPMENT AND LEASEHOLD IMPROVEMENTS, NET

The following is a summary of furniture, equipment and leasehold improvements, net as of June 30, 2012 and December 31, 2011:

 

     2012     2011  

Leasehold improvements

   $ 3,466      $ 3,466   

Furniture and equipment

     3,420        3,360   

Artwork

     338        338   
  

 

 

   

 

 

 

Total cost

     7,224        7,164   

Accumulated depreciation and amortization

     (5,121     (4,889
  

 

 

   

 

 

 

Furniture, equipment and leasehold improvements, net

   $ 2,103      $ 2,275   
  

 

 

   

 

 

 

Depreciation expense for the six months ended June 30, 2012 and 2011 was $231 and $208, respectively.

 

F-48


Table of Contents

7.    GOODWILL

The following is a summary of the changes to the carrying amount of goodwill as of June 30, 2012 and December 31, 2011:

 

     2012     2011  

Beginning of Period:

    

Gross balance

   $ 32,098      $ 28,408   

Accumulated impairment losses

     (17,415     (17,415
  

 

 

   

 

 

 

Net balance

     14,683        10,993   

Purchase price adjustments from earnouts

     —          419   

Acquisition of Milbank

     —          3,271   

Acquisition of MW Commodity Advisors

     147        —     

End of period

    

Gross balance

     32,245        32,098   

Accumulated impairment losses

     (17,415     (17,415
  

 

 

   

 

 

 

Net balance

   $ 14,830      $ 14,683   
  

 

 

   

 

 

 

8.    INTANGIBLE ASSETS

The following is a summary of intangible assets as of June 30, 2012 and December 31, 2011:

 

     Customer
Relationships
    Other
Intangible Assets
    Total  

Cost

      

Balance, June 30, 2012

   $ 15,910      $ 1,566      $ 17,476   

Useful lives

     15-20 years        3-5 years     

Accumulated amortization

      

Balance, January 1, 2012

     (3,144     (522     (3,666

Amortization expense

     (547     (176     (723
  

 

 

   

 

 

   

 

 

 

Balance, June 30, 2012

     (3,691     (698     (4,389
  

 

 

   

 

 

   

 

 

 

Net book value

   $ 12,219      $ 868      $ 13,087   
  

 

 

   

 

 

   

 

 

 

 

     Customer
Relationships
    Other
Intangible Assets
    Total  

Cost

      

Balance, January 1, 2011

   $ 7,710      $ 750      $ 8,460   

Acquisition of certain assets of Milbank

     8,200        816        9,016   
  

 

 

   

 

 

   

 

 

 

Balance, December 31, 2011

     15,910        1,566        17,476   

Useful lives

     15-20 years        3-5 years     

Accumulated amortization

      

Balance, January 1, 2011

     (2,351     (338     (2,689

Amortization expense

     (793     (184     (977
  

 

 

   

 

 

   

 

 

 

Balance, December 31, 2011

     (3,144     (522     (3,666
  

 

 

   

 

 

   

 

 

 

Net book value

   $ 12,766      $ 1,044      $ 13,810   
  

 

 

   

 

 

   

 

 

 

 

F-49


Table of Contents

Amortization related to the Company’s finite life intangible assets is scheduled to be expensed over the next five years and thereafter as follows:

 

Remainder of 2012

   $ 724   

2013

     1,370   

2014

     1,229   

2015

     1,100   

2016

     1,044   

Thereafter

     7,620   
  

 

 

 

Total

   $ 13,087   
  

 

 

 

9.    NOTES PAYABLE

The following is a summary of notes payable:

 

     June 30, 2012  
     Interest Rate   Amount  

Principal on fixed rate notes

   5.0%   $ 3,181   

Variable rate notes issued for redemption of partners’ interest (see Note 16)

   Prime plus 1%     1,104   

Interest payable

       129   
    

 

 

 

Total, June 30, 2012

     $ 4,414   
    

 

 

 

 

     December 31, 2011  
     Interest Rate   Amount  

Principal on fixed rate notes

   5.0%   $ 3,181   

Variable rate notes issued for redemption of partners’ interest (see Note 16)

   Prime plus 1%     1,558   

Interest payable

       70   
    

 

 

 

Total, December 31, 2011

     $ 4,809   
    

 

 

 

The carrying value of notes payable approximates fair value. The fixed rate note, which is related to the Milbank acquisition, approximates fair value because the note, which was part of an arm’s length transaction, was executed on November 1, 2011. The variable rate notes are based on a multiple of the U.S. Prime Rate.

Future amounts payable under the notes payable are as follows:

 

Remainder of 2012

   $ 1,202   

2013

     1,556   

2014

     963   

2015

     564   
  

 

 

 

Total

   $ 4,285   
  

 

 

 

10.    COMMITMENTS AND CONTINGENCIES

Lease Commitments

The Company leases office space pursuant to operating leases that are subject to specific escalation clauses. Rent expense charged to operations for the six months ended June 30, 2012 and 2011 amounted to $1,737 and $1,675,

 

F-50


Table of Contents

respectively . The Company received sub-lease income from subtenants for the six months ended June 30, 2012 and 2011 of $466 and $511, respectively. Therefore, for the six months ended June 30, 2012 and 2011, net rent expense amounted to $1,270 and $1,164, respectively, and is included in general, administrative and other expenses in the Consolidated Statement of Operations.

During 2006, the Company entered into a lease agreement for office space for its headquarters. The lease commenced on January 1, 2007 and expires September 30, 2017. The lease is subject to escalation clauses and provides for rent free periods of 6 to 9 months and a leasehold improvement allowance of $1,538 provided the Company spends at least an additional $513 on improvements. The Company spent $3,284 on leasehold improvements and received $1,499 of the allowance during 2007; the remaining $39 of the allowance was received in 2008. As security for performance under the leases, the Company is required to maintain letters of credit in favor of the landlord totaling $2,023 that were reduced to $1,013 on August 31, 2010 and can be further reduced to $506 on August 31, 2014. The letter of credit is collateralized by a certificate of deposit in an equal amount.

Future minimum lease payments and rentals under lease agreements which expire through 2017 are as follows:

 

     Minimum
Lease
Commitments
     Non-
cancellable
Subleases
    Minimum Net
Rentals
 

Remainder of 2012

   $ 1,755       $ (274   $ 1,481   

2013

     3,342         (600     2,742   

2014

     3,345         (317     3,028   

2015

     3,293         (331     2,962   

2016

     3,239         (331     2,908   

Thereafter

     2,429         (248     2,181   
  

 

 

    

 

 

   

 

 

 

Total

   $ 17,403       $ (2,101   $ 15,302   
  

 

 

    

 

 

   

 

 

 

In 2009, the Company abandoned a portion of its unutilized space at its headquarters and subleased the space through September 29, 2017. The Company recorded a lease abandonment charge in 2009 in the amount of $1,154 (on a net present value basis). The balance of the related liability at January 1, 2011 was $894, which was reduced by lease payments during 2011 of $174, resulting in an ending balance at December 31, 2011 of $720. This liability was further reduced by lease payments during the six months ended June 30, 2012 of $58. On May 1, 2012, the Company reoccupied space at its headquarters that it had previously abandoned in 2009. As a result, the Company released the remaining abandonment-related liability of $662, and wrote off prepaid interest expense of $86, resulting in a net lease abandonment reversal of $576. This reversal was recorded in general and administrative expense in the consolidated statement of operations. The liability is included in Deferred Rent on the Condensed Consolidated Statement of Financial Condition at December 31, 2011.

In 2010, an escrow account was funded by a sub-tenant whose sub-lease with the Company commenced on January 1, 2011. Pursuant to the sub-lease, the tenant was required to deposit the first 16 months of rent into the escrow account totaling $452. The initial deposit was depleted as of April 2012, and an additional deposit of $99 was made by the sub-tenant. This account has been recorded as restricted certificates of deposit and escrow on the consolidated balance sheet. As of June 30, 2012, the remaining balance in the escrow account was $99.

The Company recorded a loss on sub-lease charge in 2011 of $150 (on a net present value basis). The related liability of $247, established in January 2011, was reduced by lease payments during the year of $85, resulting in an ending balance at December 31, 2011 of $162. This liability was further reduced by lease payments during the six months ended June 30, 2012 of $42, resulting in an ending balance at June 30, 2012 of $120. This liability is included in Deferred Rent on the Consolidated Statement of Financial Condition.

 

F-51


Table of Contents

The Company has capital leases for certain office equipment. The principal balance of these leases was $43 and $55 as of June 30, 2012 and December 31, 2011, respectively.

Contingent Consideration

In connection with its acquisition of MCG in October 2008, the Company entered into a contingent consideration agreement whereby the former members of MCG were entitled to contingent consideration equal to 22% of adjusted annual EBITDA for each of the five years subsequent to the date of acquisition. As the acquisition was completed prior to January 1, 2009, contingent consideration is recognized when the contingency is resolved pursuant to the authoritative guidance on business combinations in effect at the date of acquisition. Contingent consideration payments made during the six months ended June 30, 2012 and 2011 related to MCG were reflected in investing activities in the consolidated statement of cash flows.

Indemnification Agreement

On October 13, 2011, Silvercrest Strategic Opportunities Fund (“SSOF”) entered into a $5,000,000 revolving credit agreement (the “SSOF Credit Agreement”) with Pershing LLC (“Pershing”). Simultaneously with the execution of the SSOF Credit Agreement, SAMG LLC, the investment advisor to SSOF, entered into an indemnification agreement (the “Indemnification Agreement”) with Pershing whereby SAMG LLC agreed to indemnify Pershing from claims arising out of the exercise by Pershing of any rights and remedies under the security agreement related to the obligations of SSOF under the SSOF Credit Agreement. The SSOF Credit Agreement matured on January 15, 2012 and as of December 31, 2011 $3,224 inclusive of interest was outstanding on the revolving credit line.

11.    PARTNERS’ INCENTIVE ALLOCATIONS AND ALLOCATION OF INCOME AND LOSSES

Pursuant to Silvercrest’s Operating Agreement as amended and restated, partner incentive allocations are treated as distributions of net income. The remaining net income or loss after partner incentive allocations is generally allocated to the partners based on their pro rata ownership. Net income allocation is subject to the recovery of the allocated losses of prior periods. Distributions of partner incentive allocations of net income for the six months ended June 30, 2012 and 2011 amounted to $8,775 and $5,073, respectively, and are included in excess of liabilities, redeemable partners’ capital and partners’ capital over assets in the Consolidated Statements of Financial Condition.

12.    NOTES RECEIVABLE FROM PARTNERS

Partner contributions are made in cash, in the form of five or six year interest-bearing promissory notes and/or in the form of nine year interest-bearing limited recourse promissory notes. Limited recourse promissory notes were issued in January 2008, August 2009 and September 2009 with interest rates of 3.53%, 2.77% and 2.84%, respectively. The recourse limitation includes a stated percentage of the initial principal amount of the limited recourse note plus a stated percentage of the accreted principal amount as of the date upon which all amounts due are paid in full plus all costs and expenses required to be paid by the borrower and all amounts required to be paid pursuant to a pledge agreement associated with each note issued. Certain notes receivable are payable in annual installments and are collateralized by the Company’s shares that are purchased with the note.

 

F-52


Table of Contents

Notes receivable from partners as of June 30, 2012 and December 31, 2011 are as follows:

 

     June 30,
2012
    December 31,
2011
 

Balance, beginning of period

   $ 6,024      $ 6,125   

Repayment of notes

     (950     (1,083

Forgiveness of notes receivable

            (34

Interest accrued and capitalized on notes receivable

     82        180   

New notes receivable issued to partners

     112        836   
  

 

 

   

 

 

 

Balance, end of period

   $ 5,268      $ 6,024   
  

 

 

   

 

 

 

Full recourse and limited recourse notes receivable from partners as of June 30, 2012 and December 31, 2011 are $2,756 and $2,512 and $3,549 and $2,475, respectively. There is no allowance for credit losses on notes receivable from partners as of June 30 2012 and December 31, 2011. During 2011, the Company forgave $34 of notes receivable in connection with the termination of a partner whose corresponding capital was forfeited.

13.    RELATED PARTY TRANSACTIONS

During 2012 and 2011, the Company provided services to the domesticated Silvercrest Hedged Equity Fund LP (formed in 2011 and formerly Silvercrest Hedged Equity Fund), Silvercrest Hedged Equity Fund (International), Silvercrest Hedged Equity Fund Ltd (formed in 2011 and includes ERISA investors of Silvercrest Hedged Equity Fund LP), the domesticated Silvercrest Emerging Markets Fund LP (formed in 2011 and formerly Silvercrest Emerging Markets Fund), Silvercrest Emerging Markets Fund (International), Silvercrest Emerging Markets Fund Ltd (formed in 2011 and includes ERISA investors of Silvercrest Emerging Markets Fund LP), Silvercrest Market Neutral Fund (currently in liquidation), Silvercrest Market Neutral Fund (International) (currently in liquidation), Silvercrest Municipal Advantage Portfolio A LLC, Silvercrest Municipal Advantage Portfolio P LLC, the domesticated Silvercrest Strategic Opportunities Fund LP (formed in 2011 and formerly Silvercrest Strategic Opportunities Fund), and Silvercrest Strategic Opportunities Fund (International) (terminated in 2011). These entities operate as feeder funds investing through master-feeder structures except for Silvercrest Hedged Equity Fund LP, Silvercrest Hedged Equity Fund Ltd, Silvercrest Emerging Markets Fund LP, Silvercrest Emerging Markets Fund Ltd, and Silvercrest Strategic Opportunities Fund LP which operate and invest as stand-alone funds.

Silvercrest also provides services for the Silvercrest Global Opportunities Fund, L.P. (currently in liquidation), Silvercrest Global Opportunities Fund (International), Ltd. (currently in liquidation), Silvercrest Capital Appreciation Fund LLC (currently in liquidation), Silvercrest International Equity Fund, L.P., Silvercrest Municipal Special Situations Fund LLC, Silvercrest Municipal Special Situations Fund II LLC, Silvercrest Select Growth Equity Fund, L.P., Silvercrest Global Partners, L.P., Silvercrest Small Cap, L.P. and Silvercrest Special Situations, L.P., which operate and invest separately as stand-alone funds.

Pursuant to agreements with the above entities, the Company provides investment advisory services and receives an annual management fee of 0% to 1.75% of assets under management and a performance fee or allocation of 0% to 10% of the above entities’ net appreciation over a high-water mark.

For the six months ended June 30, 2012 and 2011, the Company earned from the above activities management fee income, which is included in Management and advisory fees in the Consolidated Statement of Operations, of $4,235 and $2,445, respectively, and performance fees and allocations of $16 and $31, respectively, which is included in performance fees in the Statement of Operations. As of June 30, 2012 and December 31, 2011, the Company was owed $2,033 and $2,043, respectively, from its various funds which are included in Due from Silvercrest Funds in the Consolidated Statements of Financial Condition.

 

F-53


Table of Contents

For the six months ended June 30, 2012 and 2011, the Company earned advisory fees of $215 and $364, respectively, from assets managed on behalf of certain of its partners. As of June 30, 2012 and December 31, 2011, the Company is owed approximately $29 and $19, respectively, from certain of its partners.

14.    INCOME TAXES

As of June 30, 2012, the Company had net deferred tax liabilities of $105, which is recorded as a non-current deferred tax asset of $28 (specific to SLP which consists primarily of assets for deferred rent expense and equity-based compensation offset by a liability for the excess of book over tax basis of intangible assets) and a non-current deferred tax liability of $135 related to the corporate activity of SFS which is primarily related to temporary differences between the financial statement and tax bases of intangible assets. These amounts are included in the “prepaid expenses and other assets” and “deferred tax and other liabilities” on the balance sheet, respectively.

As of June 30, 2011, the Company had net deferred tax liabilities of $53, which is recorded as a non-current deferred tax asset of $95 (specific to SLP which consists primarily of assets for deferred rent expense and equity-based compensation offset by a liability for the excess of book over tax basis of intangible assets) and non-current deferred tax liability of $148 related to the corporate activity of SFS which is primarily related to temporary differences between the financial statement and tax bases of intangible assets. These amounts are included in the “prepaid expenses and other assets” and “deferred tax and other liabilities” on the balance sheet, respectively.

The change in the deferred tax asset for SLP from June 30, 2011 to June 30, 2012 is attributable primarily to the long-term deferred tax liability established through purchase accounting for the book over tax basis of Milbank intangible assets in the fourth quarter of 2011.

The current tax expense was $519 and $404 for the six months ended June 30, 2012 and 2011, respectively. The deferred tax benefit for the six months ended June 30, 2012 and 2011 was ($3) and ($226), respectively, which when combined with current tax expense, resulted in an income tax provision for the six months ended June 30, 2012 and 2011 of $516 and $178, respectively, recognized in the Consolidated Statement of Operations. The current expense increased from the comparable period for 2011 mainly due to increased profitability during 2012. The deferred benefit difference is attributable primarily to the decrease in the projected tax rate applicable to the future operations of SFS which was recorded during the first quarter of 2011.

In the normal course of business, the Company is subject to examination by federal, state, and local tax regulators. As of June 30, 2012, the Company’s U.S. federal income tax returns for the years 2008 through 2010 are open under the normal three-year statute of limitations and therefore subject to examination.

The Company does not believe that it has any tax positions for which it is reasonably possible that the total amounts of unrecognized tax benefits will significantly increase or decrease within the next twelve months.

15.    REDEEMABLE PARTNERSHIP UNITS

Upon the termination of employment of the Terminated Employee, as defined, of the Company, the Company has a right to call the employee’s partnership units. In addition, the terminated employee also has a right to put the partnership units back to the Company upon termination or death, provided the terminated employee has complied with certain restrictions as described in the partnership agreement. With respect to the two founders of the Company, their estate, heirs or other permitted related parties cannot require the Company to redeem their units prior to April 1, 2013. In accordance with the provisions of the Company’s partnership and operating agreements, the put described above expires with the consummation of an IPO or Sale Transaction, as defined in our partnership and operating agreements. The redemption value per share is based on a multiple of historical EBITDA, pursuant to the Company’s partnership agreement. Once units are called or put back to the Company, the redemption results in the issuance of a promissory note by the Company which is typically paid in

 

F-54


Table of Contents

installments over four years. The Company has recognized redeemable partners’ capital of $96,360 and $91,201 as of June 30, 2012 and December 31, 2011, respectively, which represents the amount of partners’ capital subject to both put and call rights.

16.    EQUITY-BASED COMPENSATION

Determining the appropriate fair value model and calculating the fair value of equity compensation awards requires the input of complex and subjective assumptions, including the expected life of the equity compensation awards and the stock price volatility. In addition, determining the appropriate amount of associated periodic expense requires management to estimate the amount of employee forfeitures and the likelihood of the achievement of certain performance targets. The assumptions used in calculating the fair value of equity compensation awards and the associated periodic expense represent management’s best estimates, but these estimates involve inherent uncertainties and the application of judgment. As a result, if factors change and the Company deems it necessary in the future to modify the assumptions it made or to use different assumptions, or if the quantity and nature of the Company’s equity-based compensation awards changes, then the amount of expense may need to be adjusted and future equity compensation expense could be materially different from what has been recorded in the current period.

The Company has granted equity-based compensation awards to certain partners under the Company’s 2010 and 2011 Deferred Equity programs (the “Equity Programs”). The Equity Programs allow for the granting of deferred equity units based in whole on the fair value of the Company’s units. These deferred equity units contain both service and performance requirements.

Each grant includes a deferred equity unit (“Deferred Equity Unit”) and performance unit (“Performance Unit”) subject to various terms including terms of forfeiture and acceleration of vesting. Each grant includes a Deferred Equity Unit and Performance Unit, subject to forfeiture and acceleration of vesting. Each 100 Deferred Equity Units represent the unsecured right to receive one unit of Silvercrest GP LLC and 99 units of Silvercrest L.P. The Deferred Equity Unit represents the unsecured right to receive one unit of the Company or the equivalent cash value of up to fifty percent (50%) (or such other percentage as may be determined by the Company’s Executive Committee) of the Company’s units issuable upon the vesting of any such Deferred Equity Units and the remaining fifty percent (50%) in units upon the vesting of any such Deferred Equity Units. Such cash amount is to be calculated using the redemption price of such units as of the applicable vesting date. The Performance Unit represents the unsecured right to receive one unit of the Company for every two units of the Company issuable upon the vesting of any such Deferred Equity Units.

Twenty-five percent of the Deferred Equity Units shall vest on each of the first, second, third, and fourth anniversaries of the grant date until the Deferred Equity Units are fully vested. The Performance Units shall be subject to forfeiture and subject to the satisfaction of a predetermined performance target at the end of the four year vesting period. If the performance target is achieved, then the Performance Units shall vest at the end of the four year vesting period. The rights of the partners with respect to the Performance Units shall remain subject to forfeiture at all times prior to the date on which such rights become vested and will be forfeited if the performance target is not achieved.

Distributions related to Deferred Equity Units that are paid to partners are charged to excess of liabilities, redeemable partners’ capital and partners’ capital over assets. Distributions related to the unvested portion of Deferred Equity Units that are assumed to be forfeited are recognized as additional compensation expense because these distributions are not required to be returned by partners to the Company upon forfeiture.

The Company utilized both discounted cash flow and guideline company valuation methods to determine the grant date fair value of the Deferred Equity Units. The grant date fair values of Performance Units were determined by applying a performance probability factor to the Deferred Equity Unit Value. These methodologies included the use of third party data and discounts for lack of control and marketability. All

 

F-55


Table of Contents

Deferred Equity Units are considered to be liability awards and are adjusted to fair value at the end of each reporting period. For the six months ended June 30, 2012 and 2011, the Company recorded compensation expense of $793 and $487, respectively, of which $110 and $169, respectively, relates to the Performance Units given that there is an explicit service period associated with the Deferred Equity Units, and the likelihood that the performance target will be met is considered probable. Distributions include cash distributions paid on Liability Awards. Cash distributions paid on awards expected to be forfeited were $17 and $8 for the six months ended June 30, 2012 and 2011, respectively, and are part of total compensation expense for each of the six months then ended. During the six months ended June 30, 2012 and 2011, $63 and $82, respectively, of vested Deferred Equity Units were settled in cash. As of June 30, 2012 and December 31, 2011, there was $2,481 and $2,222, respectively, of estimated unrecognized compensation expense related to unvested awards. As of June 30, 2012 and December 31, 2011, the unrecognized compensation expense related to unvested awards is expected to be recognized over a period of 3.67 and 3.17 years, respectively.

A summary of this share activity for the Company as of June 30, 2012 and 2011 and changes during the periods then ended is presented below:

 

     Deferred Equity Units     Performance Units  
     Units     Fair Value
per unit
    Units     Fair Value
per unit
 

Balance at January 1, 2012

     22,353      $ 157.16        12,764      $ 60.24   

Granted

     1,000      $ 241.39        500      $ 92.27   

Vested

     (6,565   $ (241.39     —        $ (92.27

Forfeited

     —            (140  
  

 

 

     

 

 

   

Balance at June 30, 2012

     16,788      $ 241.39        13,124      $ 92.27   

Balance at January 1, 2011

     15,808      $ 148.35        7,904      $ 81.19   

Granted

     10,802      $ 148.35        5,401      $ 81.19   

Vested

     (3,952   $ (148.35     —        $ (81.19

Forfeited

     —            (418  
  

 

 

     

 

 

   

Balance at June 30, 2011

     22,658      $ 148.35        12,887      $ 81.19   

The Company expects 10% of all awards to be forfeited and the related service period is 4 years.

17.    DEFINED CONTRIBUTION AND DEFERRED COMPENSATION PLANS

SAMG LLC has a defined contribution 401(k) savings plan (the “Plan”) for all eligible employees who meet the minimum age and service requirements as defined in the Plan. The Plan is designed to be a qualified plan under sections 401(a) and 401(k) of the Internal Revenue Code. For employees who qualify under the terms of the Plan, on an annual basis Silvercrest matches dollar for dollar an employee’s contributions up to the first four percent of compensation. For the six months ended June 30, 2012 and 2011, Silvercrest accrued matching contributions of $36 and $26, respectively, for the benefit of employees.

LGI had an annual bonus and deferred compensation plan (the “Deferred Plan”). The amount of a Participant’s Award (as defined) for any Plan Year (as defined) shall equal the product of the Net Revenues (as defined) for such Plan Year multiplied by a percentage, the numerator of which shall be the number of Units (as defined) allocated to such Participant for such Plan Year, and the denominator of which shall be the aggregate number of Units allocated under the Plan (as defined) for such Plan Year; provided, however, that (i) the Award for any Participant in any Plan Year shall, in no event, exceed $10 per Unit and (ii) the aggregate number of Units is subject to increase or decrease, by the Administrator (as defined) in his sole discretion, during such Plan Year to reflect the addition of new employees becoming Participants or to reflect the termination of employment of any Participant. Each Participant may elect to receive their Award in cash, on a deferred basis, or a combination of both subject to various provisions in the Deferred Plan. The Deferred Plan was discontinued as of December 31, 2009. During the year

 

F-56


Table of Contents

ended December 31, 2010, $154 of payments was made to participants under the plan. The remaining liability at December 31, 2010 of $70 was paid in full in March 2011.

18.    SOFT DOLLAR ARRANGEMENTS

The Company obtains research and other services through “soft dollar” arrangements. The Company receives credits from broker-dealers whereby technology-based research, market quotation and/or market survey services are effectively paid for in whole or in part by “soft dollar” brokerage arrangements. Section 28(e) of the Securities Exchange Act of 1934, as amended, provides a “safe harbor” to an investment adviser against claims that it breached its fiduciary duty under state or federal law (including ERISA) solely because the adviser caused its clients’ accounts to pay more than the lowest available commission for executing a securities trade in return for brokerage and research services. To rely on the safe harbor offered by Section 28(e), (i) the Company must make a good-faith determination that the amount of commissions is reasonable in relation to the value of the brokerage and research services being received and (ii) the brokerage and research services must provide lawful and appropriate assistance to the Company in carrying out its investment decision-making responsibilities. If the use of soft dollars is limited or prohibited in the future by regulation, the Company may have to bear the costs of such research and other services. For the six months ended June 30, 2012 and 2011, the Company utilized “soft dollar” credits of $446 and $430, respectively.

19.    SUBSEQUENT EVENTS

On September 18, 2012 three of the Company’s executives repaid outstanding notes payable and accrued interest of $1,897 that were initially issued in connection with the acquisition of their partnership interest.

The Company has evaluated subsequent events through September 18, 2012, which is the date the consolidated financial statements were available to be issued.

* * * * * *

 

F-57


Table of Contents

MILBANK WINTHROP & CO., INC.

CONSOLIDATED STATEMENTS OF FINANCIAL CONDITION

SEPTEMBER 30, 2011 AND DECEMBER 31, 2010

 

     SEPTEMBER 30, 2011      DECEMBER 31, 2010  
     (unaudited)                

ASSETS

           

Cash and cash equivalents

      $ 339,099          $ 163,256   

Investments in securities and partnerships

        8,247            7,818   

Accounts receivable

        710,965            97,148   

Prepaid taxes

        —              34,915   

Furniture, equipment and leasehold improvements, at cost (net of accumulated depreciation of $285,068 and $284,168)

        28,426            27,073   

Security deposit

        15,220            15,220   

Prepaid expenses and other

        79,552            105,898   

Consolidated Milbank Partnerships:

           

Cash and cash equivalents

   $ 11,708,030          $ 18,066,684      

Investments in securities

     102,190,687            123,483,737      

Investments in Funds

     167,976,499            198,373,114      

Redemptions receivable from investments in Funds

     395,139            9,624,700      

Accrued income

     101,398            173,463      

Due from partner

     81,402            —        

Prepaid expenses and other

     119,190         282,572,345         153,628         349,875,326   
  

 

 

    

 

 

    

 

 

    

 

 

 

TOTAL ASSETS

      $ 283,753,854          $ 350,326,654   
     

 

 

       

 

 

 

LIABILITIES AND STOCKHOLDERS’ EQUITY

           

Liabilities:

           

Accrued expenses

      $ 39,210          $ 21,400   

Taxes payable

        293,543            —     

Deferred taxes

        53,668            91,122   

Consolidated Milbank Partnerships:

           

Contributions received in advance

     —              500,000      

Accrued expenses

     287,743            639,584      

Redemptions payable

     2,211,744            34,305,163      

Securities sold short

     2,541,031         5,040,518         4,434,420         39,879,167   
  

 

 

    

 

 

    

 

 

    

 

 

 

Total Liabilities

      $ 5,426,939          $ 39,991,689   
     

 

 

       

 

 

 

Commitments and Contingencies (see Note 5)

The accompanying notes are an integral part of these consolidated financial statements.

 

F-58


Table of Contents

MILBANK WINTHROP & CO., INC.

CONSOLIDATED STATEMENTS OF FINANCIAL CONDITION

SEPTEMBER 30, 2011 AND DECEMBER 31, 2010

(continued)

 

     September 30, 2011      December 31, 2010  
     (unaudited)         

Stockholders’ Equity:

     

Common stock:

     

7,000 Class A par $0.05 shares authorized;

     

3,922 shares issued and outstanding

   $ 196       $ 196   

7,000 Class B par $0.05 shares authorized;

     

2,496 shares issued and outstanding

     125         125   

Additional paid in capital

     454,839         454,839   

Retained earnings

     1,190,660         867,957   
  

 

 

    

 

 

 

Total Milbank Winthrop & Co., Inc.

     

Stockholders’ Equity

     1,645,820         1,323,117   

Minority interests in Consolidated Milbank Partnerships

     276,681,095         309,011,848   
  

 

 

    

 

 

 

Total Stockholders’ Equity

     278,326,915         310,334,965   
  

 

 

    

 

 

 
     

TOTAL LIABILITIES AND STOCKHOLDERS’ EQUITY

   $ 283,753,854       $ 350,326,654   
  

 

 

    

 

 

 

The accompanying notes are an integral part of these consolidated financial statements.

 

F-59


Table of Contents

MILBANK WINTHROP & CO., INC.

CONSOLIDATED STATEMENTS OF OPERATIONS

FOR THE NINE MONTHS ENDED SEPTEMBER 30:

 

     2011     2010  
     (unaudited)     (unaudited)  

REVENUES:

         

Investment advisory fees

     $ 1,501,604         $ 1,355,072   

Other income

       535           1,016   

Consolidated Milbank Partnerships

         

Dividends

   $ 1,629,197        $ 1,477,273      

Interest

     394,230        2,023,427        521,669         1,998,942   
  

 

 

   

 

 

   

 

 

    

 

 

 

Total revenues

       3,525,566           3,355,030   
    

 

 

      

 

 

 

EXPENSES:

         

Compensation and benefits

       3,780,024           3,551,485   

Rent

       130,348           130,157   

Insurance

       105,167           99,247   

Office and administrative

       138,384           152,014   

Computer services

       80,251           69,574   

Professional fees

       134,371           27,806   

Depreciation

       900           900   

Consolidated Milbank Partnerships:

         

Management and advisory fees

     1,409,795          1,240,705      

Interest and dividends

     232,863          223,503      

Professional fees

     266,334          285,558      

Office and administrative

     42,694          127,245      

Other expenses

     83,436        2,035,122        90,158         1,967,169   
  

 

 

   

 

 

   

 

 

    

 

 

 

Total expenses

       6,404,567           5,998,352   
    

 

 

      

 

 

 

LOSS BEFORE NET GAIN (LOSS) FROM CONSOLIDATED

         

MILBANK PARTNERSHIPS

       (2,879,001        (2,643,322

Net gain (loss) from investment activities of Consolidated Milbank Partnerships:

         

Realized gain on investments in securities, net

     4,987,983          6,703,204      

Realized gain on investments in Funds, net

     766,884          —        

Unrealized gain (loss) on investments in securities, net change

     (19,574,394       2,940,362      

Unrealized gain (loss) on investments in Funds, net change

     (21,155,552     (34,975,079     14,582,651         24,226,217   
  

 

 

   

 

 

   

 

 

    

 

 

 

INCOME (LOSS) BEFORE INCOME TAX EXPENSE

       (37,854,080        21,582,895   

Income tax expense

       330,019           232,567   
    

 

 

      

 

 

 

NET INCOME (LOSS)

       (38,184,099        21,350,328   
    

 

 

      

 

 

 

Minority interest in Consolidated Milbank Partnerships

       (38,506,802        21,093,366   
    

 

 

      

 

 

 

NET INCOME ATTRIBUTABLE TO MILBANK WINTHROP & CO., INC.

     $ 322,703         $ 256,962   
    

 

 

      

 

 

 

The accompanying notes are an integral part of these consolidated financial statements.

 

F-60


Table of Contents

MILBANK WINTHROP & CO., INC.

CONSOLIDATED STATEMENTS OF CHANGES IN STOCKHOLDERS’ EQUITY

FOR THE NINE MONTHS ENDED SEPTEMBER 30, 2011 (unaudited)

AND THE YEAR ENDED DECEMBER 31, 2010

 

     Number of
Class A Shares
     Par Value      Number of
Class B Shares
     Par Value      Additional
Paid-in Capital
     Retained
Earnings
     Minority
Interests in
Consolidated
Milbank
Partnerships
    Total  

Balance at December 31, 2009

     3,922       $ 196         2,496       $ 125       $ 454,839       $ 800,541       $ 299,512,994      $ 300,768,695   

Contributions

     —           —           —           —           —           —           2,900,000        2,900,000   

Redemptions

     —           —           —           —           —           —           (37,863,210     (37,863,210

Net Income

     —           —           —           —           —           67,416         44,462,064        44,529,480   
  

 

 

    

 

 

    

 

 

    

 

 

    

 

 

    

 

 

    

 

 

   

 

 

 

Balance at December 31, 2010

     3,922         196         2,496         125         454,839         867,957         309,011,848        310,334,965   

Contributions

     —           —           —           —           —           —           12,539,311        12,539,311   

Withdrawals

     —           —           —           —           —           —           (6,363,262     (6,363,262

Net Income (Loss)

     —           —           —           —           —           322,703         (38,506,802     (38,184,099
  

 

 

    

 

 

    

 

 

    

 

 

    

 

 

    

 

 

    

 

 

   

 

 

 

Balance at September 30, 2011 (unaudited)

     3,922       $ 196         2,496       $ 125       $ 454,839       $ 1,190,660       $ 276,681,095      $ 278,326,915   
  

 

 

    

 

 

    

 

 

    

 

 

    

 

 

    

 

 

    

 

 

   

 

 

 

The accompanying notes are an integral part of these consolidated financial statements.

 

F-61


Table of Contents

MILBANK WINTHROP & CO., INC.

CONSOLIDATED STATEMENTS OF CASH FLOWS

FOR THE NINE MONTHS ENDED SEPTEMBER 30:

 

     2011     2010  
     (unaudited)     (unaudited)  

CASH FLOWS FROM OPERATING ACTIVITIES:

    

Net income

   $ 322,703      $ 256,962   

Adjustments to reconcile net income to net cash provided by operating activities

    

Consolidated Milbank Partnerships:

    

Net income (loss)

     (38,506,802     21,093,366   

Depreciation

     900        900   

Deferred taxes

     (37,454     26,942   

Sales of securities and partnerships

     —          17,130   

Unrealized (gain) on investments in securities and partnerships, net change

     (429     (8,076

Realized loss on investments in securities and partnerships, net

     —          8,119   

Consolidated Milbank Partnerships:

    

Realized (gain) on investments in securities, net

     (4,987,983     (6,703,204

Realized (gain) on investments in Funds, net

     (766,884     —     

Unrealized (gain) loss on investments in securities, net change

     19,574,394        (2,940,362

Unrealized (gain) loss on investments in Funds, net change

     21,155,552        (14,582,651

Purchases of investments in securities

     (62,909,399     (146,801,804

Purchases of investments in Funds

     (7,000,000     —     

Sales of investments in securities

     67,722,649        152,615,257   

Sales of investments in Funds

     17,007,947        4,060,065   

(Increase) decrease in operating assets:

    

Accounts receivable

     (613,817     (507,379

Prepaid taxes

     34,915        43,955   

Prepaid expenses and other

     26,346        (22,391

Consolidated Milbank Partnerships:

    

Cash and cash equivalents

     6,358,654        6,075,279   

Redemptions receivable from investments in Funds

     9,229,561        82,760,368   

Accrued income

     72,065        137,334   

Prepaid expenses and other

     34,438        (22,572

Increase (decrease) in operating liabilities:

    

Accrued expenses

     17,810        1,731   

Taxes payable

     293,543        130,337   

Consolidated Milbank Partnerships:

    

Accrued expenses

     (351,841     (1,299,427
  

 

 

   

 

 

 

Net cash provided by operating activities

   $ 26,676,868      $ 94,339,879   
  

 

 

   

 

 

 

The accompanying notes are an integral part of these consolidated financial statements.

 

F-62


Table of Contents

MILBANK WINTHROP & CO., INC.

CONSOLIDATED STATEMENTS OF CASH FLOWS

FOR THE NINE MONTHS ENDED SEPTEMBER 30:

(continued)

 

     2011     2010  
     (unaudited)     (unaudited)  

CASH FLOWS FROM INVESTING ACTIVITIES:

    

Purchase of fixed assets

   $ (2,253   $ (665
  

 

 

   

 

 

 

Net cash used in investing activities

     (2,253     (665
  

 

 

   

 

 

 

CASH FLOWS FROM FINANCING ACTIVITIES:

    

Contributions to Milbank Partnerships

     11,957,909        775,000   

Withdrawals from Milbank Partnerships

     (38,456,681     (95,064,326
  

 

 

   

 

 

 

Net cash used in financing activities

     (26,498,772     (94,289,326
  

 

 

   

 

 

 

NET CHANGE IN CASH AND CASH EQUIVALENTS

     175,843        49,888   

Cash and cash equivalents at beginning of period:

     163,256        126,858   
  

 

 

   

 

 

 

Cash and cash equivalents at end of period:

   $ 339,099      $ 176,746   
  

 

 

   

 

 

 

Supplemental cash flow information:

    

Cash paid during the period for taxes

   $ 1,561      $ 31,333   
  

 

 

   

 

 

 

Cash paid during the period for interest

   $ 215,690      $ 200,505   
  

 

 

   

 

 

 

The accompanying notes are an integral part of these consolidated financial statements.

 

F-63


Table of Contents

MILBANK WINTHROP & CO., INC.

NOTES TO THE CONSOLIDATED FINANCIAL STATEMENTS

SEPTEMBER 30, 2011

(unaudited)

NOTE 1.    ORGANIZATION

Milbank Winthrop & Co., Inc. (“Milbank”) was incorporated in Delaware in 1980. “Milbank” conducts an investment advisory business in New York City and is registered with the Securities and Exchange Commission under the Investment Advisers Act of 1940.

Milbank is the general partner (the “General Partner”) of three investment partnerships, MW Global Partners, L.P., MW Small Cap, L.P. and MW Special Situations, L.P. (the “Partnerships”) which are consolidated in these financial statements (collectively the “Company”).

The Partnerships invest in a mix of securities and independent investment partnerships (the “Funds”).

NOTE 2.    SIGNIFICANT ACCOUNTING POLICIES

Basis of Presentation

The accompanying consolidated financial statements are presented in conformity with accounting principles generally accepted in the United States of America (“GAAP”).

Basis of Accounting

The Company follows the accrual method of accounting. Income is recorded when earned, and expenses are recorded when incurred in the period to which they pertain. Purchases and sales of securities are recorded on the trade date basis. Purchases and sales of Funds are recorded on the effective dates as specified in the Funds’ investment agreements.

Basis of Consolidation

Milbank consolidates the Partnerships in which the General Partner is presumed to have control under Accounting Standards Codification (“ASC”) 810-20. Although Milbank holds non-substantive equity-at-risk in the Partnerships, Milbank’s related parties, including its de facto agents, hold substantive equity-at-risk. Further, the limited partners do not have the right to dissolve the Partnerships or have substantive kick out rights or participating rights that would overcome the presumption of control by Milbank. Accordingly, Milbank consolidates the assets, liabilities and operating results of the Partnerships and records the minority interests held by the limited partners in the accompanying consolidated financial statements. All material intercompany transactions and balances have been eliminated.

Use of Estimates

The preparation of financial statements in conformity with GAAP requires management to make estimates and assumptions that affect the reported amounts of assets and liabilities and disclosure of contingent assets and liabilities at the date of the financial statements and the reported amounts of revenues and expenses during the reporting period. Actual results could differ from those estimates.

Cash and Cash Equivalents

Cash and cash equivalents consist of cash on hand and liquid investments with maturities of less than 90 days. For purposes of the statement of cash flows, cash and cash equivalents includes cash in banks and readily available money market funds in investment accounts.

 

F-64


Table of Contents

MILBANK WINTHROP & CO., INC.

NOTES TO THE CONSOLIDATED FINANCIAL STATEMENTS

SEPTEMBER 30, 2011

(unaudited)

(continued)

 

NOTE 2.    SIGNIFICANT ACCOUNTING POLICIES (continued)

 

Consolidated Milbank Partnerships - Cash and Cash Equivalents

Cash and cash equivalents held by the Partnerships are not available to fund any of the liquidity needs of Milbank.

Fair Value Measurements

GAAP establishes a framework for measuring fair value and requires disclosures about fair value measurements, including a fair value hierarchy that prioritizes the inputs to value techniques used to measure fair value into three broad levels explained below:

Level 1 - Valuations based on quoted prices available in active markets for identical investments.

Level 2 - Valuations based on quoted prices in markets that are not active or for which all significant inputs are observable, either directly or indirectly.

Level 3 - Valuations based on inputs that are unobservable and significant to the overall fair value measurement.

The inputs or methodology used for valuing investments are not necessarily an indication of the risks associated with holding those investments.

Valuation and Revenue Recognition

Investments in securities, option contracts, and securities sold short which are traded on a national securities exchange or listed on NASDAQ are valued at the last reported sales price on the last business day of the year. Investments in securities and securities sold short which are traded in the over-the-counter market are valued at the last reported bid and ask prices, respectively.

Securities for which market quotations are not readily available are valued at their fair value as determined in good faith under consistently applied procedures established by the General Partner.

Although the General Partner and the Funds’ administrators use their best judgment in estimating the fair value of the investments in the Funds, there are inherent limitations in any estimation technique. Therefore, the values presented herein are not necessarily indicative of the amount that could be realized in a current transaction. Future events will also affect the estimates of fair value, and the effects of such events on the estimates of fair value could be material. The valuation of the Funds has been deemed reasonable based on inquiry and the documentation provided from the Funds’ general partners or administrators.

The Funds may carry investments for which market quotations are not readily available and are valued at their fair values as determined in good faith by their respective general partners or administrators. A change in the estimated values may occur in the near term.

Certain Funds invest in emerging markets. The risks of investments are often increased in developing countries. These risks include repatriation restrictions, foreign exchange fluctuations, low trading volume in

 

F-65


Table of Contents

MILBANK WINTHROP & CO., INC.

NOTES TO THE CONSOLIDATED FINANCIAL STATEMENTS

SEPTEMBER 30, 2011

(unaudited)

(continued)

 

NOTE 2.    SIGNIFICANT ACCOUNTING POLICIES (continued)

 

Valuation and Revenue Recognition (continued)

 

securities markets of emerging countries, lack of uniform reporting standards, and political, economic and legal uncertainties.

Milbank investment advisory fees are billed quarterly and recorded as revenue in the period earned. These fees are based on a percentage of assets under management.

Income from Funds is recognized based upon the Company’s allocable share of the earnings of the Funds which carry their investments at fair value, which include unrealized gains and losses.

Accounts Receivable

Accounts receivable consists of advisory fees due from clients and Funds.

Redemptions Receivable from Investments in Funds

Redemptions receivable from investments in funds consists of withdrawal requests issued to the Funds, primarily to fund redemption requests of Fund partners.

Furniture, Equipment and Leasehold Improvements

Furniture, equipment and leasehold improvements are capitalized at cost. Depreciation is calculated using accelerated methods applied over the expected lives of the assets. The difference between these accelerated methods and the straight line depreciation required by GAAP is deemed immaterial in comparison to these consolidated financial statements taken as a whole.

Leases

The Company expenses payments on operating leases on a straight line basis over the term of the lease.

Income Taxes

The Company is subject to federal and state corporate income taxes. The Company calculates both current and deferred taxes based on the difference between the financial statement carrying value of assets and liabilities versus their tax basis. A provision for these taxes has been made and is reflected on the consolidated statement of operations.

Management has determined that the Company has no uncertain tax positions that would require financial statement adjustment or disclosure. The tax years that remain subject to examination by taxing authorities are 2008, 2009 and 2010.

Foreign Securities

The value of securities and cash equivalents which are denominated in foreign currencies are stated using the exchange rate in effect on the last business day of the period. Purchases and sales of securities, interest and

 

F-66


Table of Contents

MILBANK WINTHROP & CO., INC.

NOTES TO THE CONSOLIDATED FINANCIAL STATEMENTS

SEPTEMBER 30, 2011

(unaudited)

(continued)

 

NOTE 2.    SIGNIFICANT ACCOUNTING POLICIES (continued)

 

Foreign Securities (continued)

 

dividend income and expenses, which are denominated in foreign currencies, are recorded at the exchange rate as of the date of the transactions. For financial statement purposes, the Company does not isolate that portion of the gain or loss on securities resulting from exchange rate fluctuation. Such changes are combined with changes in market prices and shown as realized or unrealized gain or loss.

Accounting Developments

In June 2009, the Financial Accounting Standards Board (“FASB”) issued Statement of Financial Accounting Standards (“SFAS”) No. 167, Amendments to FASB Interpretation No. 46(R), which changes the approach to determining the primary beneficiary of a Variable Interest Entity (“VIE”) and requires companies to more frequently assess whether they must consolidate VIEs. This pronouncement is effective for the first annual reporting period beginning after November 15, 2009 and for interim periods within that first annual reporting period. In November 2009, the FASB agreed to defer the effective date of this pronouncement for certain types of asset manager funds until the completion of its consolidation project. The Company is currently assessing the potential impacts, if any, on its consolidated financial statements and disclosures.

In January 2010, the FASB issued Accounting Standards Update 2010-06, Improving Disclosures about Fair Value Measurements (“ASU 2010-06”). ASU 2010-06 requires disclosing separately the amount of significant transfers in and out of the Level 1 and Level 2 categories and the reasons for the transfers and it requires that Level 3 purchases, sales, issuances and settlements activity be reported on a gross rather than a net basis. ASU 2010-06 also requires fair value measurement disclosures for each class of assets and liabilities and disclosures about valuation techniques and inputs used to measure fair value for both recurring and nonrecurring fair value measurements for Level 2 and Level 3 measurements. These disclosures are effective for fiscal periods beginning after December 15, 2009, except for the Level 3 gross reporting which is effective for fiscal periods beginning after December 15, 2010. The Company does not anticipate that the adoption of ASU 2010-06 will have a material impact on its consolidated financial statements.

In May 2011, the FASB issued amended guidance on fair value measurements to achieve common fair value measurement and disclosure requirements in GAAP and International Financial Reporting Standards. The amended guidance specifies that the concepts of highest and best use and valuation premise in a fair value measurement are relevant only when measuring the fair value of nonfinancial assets and are not relevant when measuring the fair value of financial assets or liabilities. The amendments include requirements specific to measuring the fair value of those instruments, such as equity interests used as consideration in a business combination. An entity should measure the fair value of its own equity instrument from the perspective of a market participant that holds the instrument as an asset. With respect to financial instruments that are managed as part of a portfolio, an exception to fair value requirements is provided. That exception permits a reporting entity to measure the fair value of such financial assets and liabilities at the price that would be received to sell a net asset position for a particular risk or to transfer a net liability position for a particular risk in an orderly transaction between market participants at the measurement date. The amendments also clarify that premiums and discounts should only be applied if market participants would do so when pricing the asset or liability. Premiums and discounts related to the size of an entity’s holding (e.g., a blockage factor) rather than as a characteristic of the asset or liability (e.g., a control premium) are not permitted in a fair value measurement. The guidance also requires enhanced disclosures about fair value measurements, including, among other things,

 

F-67


Table of Contents

MILBANK WINTHROP & CO., INC.

NOTES TO THE CONSOLIDATED FINANCIAL STATEMENTS

SEPTEMBER 30, 2011

(unaudited)

(continued)

 

NOTE 2.    SIGNIFICANT ACCOUNTING POLICIES (continued)

 

Accounting Developments (continued)

 

(a) for fair value measurements categorized within Level III of the fair value hierarchy, (1) a quantitative disclosure of the unobservable inputs and assumptions used in the measurement, (2) the valuation process used by the reporting entity, and (3) a narrative description of the sensitivity of the fair value measurement to changes in unobservable inputs and the interrelationships between those unobservable inputs, if any, and (b) the categorization by level of the fair value hierarchy for items that are not measured at fair value in the statement of financial condition but for which the fair value is required to be disclosed (for example, a financial instrument that is measured at amortized cost in the statement of financial condition but for which fair value is disclosed). The guidance also amends disclosure requirements for significant transfers between Level I and Level II and now requires disclosure of all transfers between Levels I and II in the fair value hierarchy. The amended guidance is effective for interim and annual periods beginning after December 15, 2011. As the impact of the guidance is primarily limited to enhanced disclosures, adoption is not expected to have a material impact on the Company’s consolidated financial statements.

NOTE 3.    FAIR VALUE MEASUREMENTS

The following table summarizes investments under the fair value hierarchy the valuation of the Company’s as of September 30, 2011:

 

Assets

   Level 1     Level 2     Level 3     Total  

Investments in Securities and Partnerships

   $ 3,247      $ —        $ 5,000      $ 8,247   

From Consolidated Milbank Partnerships:

        

Investments in Securities

     96,449,023        5,059,848        681,816        102,190,687   

Investments in Funds

     —          154,867,659        13,108,840        167,976,499   
  

 

 

   

 

 

   

 

 

   

 

 

 

Total

   $ 96,452,270      $ 159,927,507      $ 13,795,656      $ 270,175,433   
  

 

 

   

 

 

   

 

 

   

 

 

 

Liabilities

        

Securities Sold Short

   $ (927,955   $ (1,281,162   $ (331,914   $ (2,541,031
  

 

 

   

 

 

   

 

 

   

 

 

 

The following table discloses a reconciliation of investments measured at fair value on a recurring basis using significant unobservable inputs (Level 3) during the nine months ended September 30, 2011:

 

Assets

   Investments  

Beginning balance, December 31, 2010

   $ 8,568,283   

Total gains or (losses), realized and unrealized

     (188,890

Purchases and sales, net

     5,416,263   
  

 

 

 

Ending balance, September 30, 2011

   $ 13,795,656   
  

 

 

 

The amount of gain (losses) included in income attributable to the change in unrealized gains (losses) relating to assets still held at September 30, 2011

   $ (267,353
  

 

 

 

 

F-68


Table of Contents

MILBANK WINTHROP & CO., INC.

NOTES TO THE CONSOLIDATED FINANCIAL STATEMENTS

SEPTEMBER 30, 2011

(unaudited)

(continued)

 

NOTE 3.    FAIR VALUE MEASUREMENTS (continued)

 

 

Liabilities

   Securities Sold Short  

Beginning balance, December 31, 2010

   $ (312,096

Total gains or (losses), realized and unrealized

     17,419   

Purchases and sales, net

     (37,237
  

 

 

 

Ending balance, September 30, 2011

   $ (331,914
  

 

 

 

The amount of gains (losses) included in income attributable to the change in unrealized gains (losses) relating to liabilities still held at September 30, 2011

   $ 17,419   
  

 

 

 

The following table summarizes the valuation of the Company’s investments under the fair value hierarchy, as described above, as of December 31, 2010:

 

      Level 1      Level 2      Level 3      Total  

Assets

           

Investment in securities and partnerships

   $ 2,818       $ —         $ 5,000       $ 7,818   

From consolidated affiliated Partnerships:

           

Investment in securities

     114,505,465         7,887,319         1,090,953         123,483,737   

Investment in Funds

     —           190,900,784         7,472,330         198,373,114   
  

 

 

    

 

 

    

 

 

    

 

 

 

Total

   $ 114,508,283       $ 198,788,103       $ 8,568,283       $ 321,864,669   
  

 

 

    

 

 

    

 

 

    

 

 

 

Liabilities

           

Securities sold short

   $ 2,143,953       $ 1,978,371       $ 312,096       $ 4,434,420   
  

 

 

    

 

 

    

 

 

    

 

 

 

The following table discloses a reconciliation of investments measured at fair value on a recurring basis using significant unobservable inputs (Level 3) during the year ended December 31, 2010:

 

Assets

   Investments  

Beginning balance, December 31, 2009

   $ 168,393,421   

Total gains or (losses), realized and unrealized

     29,106,390   

Purchases and sales, net

     2,544,680   

Transferred in (out) of Level 3

     (191,476,208
  

 

 

 

Ending balance, December 31, 2010

   $ 8,568,283   
  

 

 

 

The amount of gains (losses) included in income attributable to the change in unrealized gains (losses) relating to assets still held at December 31, 2010

   $ 1,540,210   
  

 

 

 

 

F-69


Table of Contents

MILBANK WINTHROP & CO., INC.

NOTES TO THE CONSOLIDATED FINANCIAL STATEMENTS

SEPTEMBER 30, 2011

(unaudited)

(continued)

 

NOTE 3.    FAIR VALUE MEASUREMENTS (continued)

 

 

Liabilities

   Securities Sold Short  

Beginning balance, December 31, 2009

   $ (71,500

Total gains or (losses), realized and unrealized

     271,608   

Purchases and sales, net

     (526,454

Transferred in (out) of Level 3

     14,250   
  

 

 

 

Ending balance, December 31, 2010

   $ (312,096
  

 

 

 

The amount of gains (losses) included in income attributable to the change in unrealized gains (losses) relating to liabilities still held at December 31, 2010

   $ 214,358   
  

 

 

 

Gains (losses), realized and unrealized, if any, are included in the net realized gain (loss) on investments or Funds and net change in unrealized gain (loss) on investments or Funds in the consolidated statement of operations.

The Company values its Level 2 investments in securities based on the last price in non-active markets. The Company values its Level 2 and 3 investments in Funds based on their proportionate share of the net assets of the Funds. Transfers between levels are recognized at the end of the reporting period.

NOTE 4.    INVESTMENTS IN FUNDS

As of September 30, 2011 and December 31, 2010, the Partnerships invested in other Funds, none of which were related parties. The investment objectives of the Funds primarily relate to the maximization of appreciation through the investments in equity, debt and related instruments. The Funds utilize one of the following strategies:

 

a. Long Only Strategy - This category includes Funds that invest in long positions only, primarily in common stocks. Management of the Funds has the ability to shift the investments from value to growth strategies and from small to large capitalization stocks,

 

b. Equity Long/Short Strategy - This category includes Funds that invest both long and short, primarily in common stocks. Management of the Funds has the ability to shift investments from value to growth strategies, from small to large capitalization stocks, and from a net long position to a net short position.

 

c. Multi-strategy Funds - This category includes Funds that pursue multiple strategies to diversify risks and reduce volatility. The Funds’ composite portfolio for this category includes investments in U.S. common stocks, non-U.S. common stocks, distressed debt, commodities and arbitrage investments. In addition, some of the Funds invest in various special situation investments.

 

d. Global Strategy Funds - This category includes Funds that hold investments in non-U.S. common stocks, primarily in the energy, information technology, utilities, and telecommunications sectors. They also hold investments in emerging markets and real estate sectors as well as investments in diversified currencies.

Cost is determined based on capital contributions to, and withdrawals from, the Funds, plus reinvested realized net income.

 

F-70


Table of Contents

MILBANK WINTHROP & CO., INC.

NOTES TO THE CONSOLIDATED FINANCIAL STATEMENTS

SEPTEMBER 30, 2011

(unaudited)

(continued)

 

NOTE 4.    INVESTMENTS IN FUNDS (continued)

 

Substantially all of the Funds in which the Partnerships invest charge management fees at varying rates, principally 0.75% to 2% annually of periodic net asset values.

Substantially all of the Funds in which the Partnerships invest provide for a specific allocation or fee to their respective general partner or affiliate, which is calculated at various rates, primarily 20% of appreciation, as defined in their respective partnership agreements.

Some of the Funds permit partial withdrawals during the year on either a monthly, quarterly or semiannual basis; however, substantially all of the Funds permit full withdrawals only at the end of the year.

The activities of certain Funds include the purchase and sale of a variety of derivative financial instruments such as equity options, index options, swap agreements, futures and forward contracts, and other similar instruments. These derivatives are used for trading purposes and for managing risk associated with their portfolio of securities and securities sold short. The use of derivative instruments may involve elements of market risk in excess of the amount recognized in the statement of financial condition of these Funds. In many cases, these Funds limit their risk by holding offsetting security or option positions.

The Partnerships, through their investment in other Funds, are subject to certain inherent risks arising from their investing activities of short selling and entering into forward contracts. The ultimate cost to acquire these securities or settle these contracts may exceed the liability reflected in their financial statements.

NOTE 5.    LEASE COMMITMENT

The Company is subject to a lease for office space in New York City through April 30, 2012. The base rent is $149,400 per year and includes electricity. It is also subject to real estate tax and operating cost escalations. Future minimum lease commitments are as follows:

 

     September 30, 2011      December 31, 2010  

2011

   $ 37,350       $ 149,400   

2012

     49,800         49,800   
  

 

 

    

 

 

 

Total

   $ 87,150       $ 199,200   
  

 

 

    

 

 

 

Total rent expense for the nine months ended September 30, 2011 and 2010 was $130,348 and $130,157, respectively.

NOTE 6.    PENSION PLAN

The Company sponsors a 401(k) retirement plan for its employees. The Company contributes 3% of eligible employees’ compensation. The plan also permits elective deferrals by employees.

Total Pension costs for the nine months ended September 30, 2011 and 2010 were $8,460 and $10,013, respectively.

 

F-71


Table of Contents

MILBANK WINTHROP & CO., INC.

NOTES TO THE CONSOLIDATED FINANCIAL STATEMENTS

SEPTEMBER 30, 2011

(unaudited)

(continued)

 

NOTE 7.    PREPAID EXPENSES AND OTHER

The details of Milbank’s prepayments at September 30, 2011 and December 31, 2010, respectively, are as follows:

 

     September 30, 2011      December 31, 2010  

Insurance

   $ 59,091       $ 86,685   

Rent

     12,450         12,450   

Other

     8,011         6,763   
  

 

 

    

 

 

 
   $ 79,552       $ 105,898   
  

 

 

    

 

 

 

NOTE 8.    RELATED PARTY TRANSACTIONS

Milbank earns advisory fees for client assets invested with the Partnerships. It is also reimbursed for costs incurred in providing administrative services to the Partnerships. For the nine months ending September 30, 2011 and 2010, Milbank earned $3,251,445 and $2,737,402, respectively, in advisory fees and $379,170 and $356,062, respectively, in administrative fees from the Partnerships.

These intercompany fees have been fully eliminated in the consolidated financial statements.

NOTE 9.    INCOME TAXES

The Company’s income tax expenses for the nine months ended September 30, 2011 and 2010 has been determined as follows:

 

     2011     2010  

Current taxes

    

Federal

   $ 257,231      $ 143,938   

State and local

     110,242        61,687   
  

 

 

   

 

 

 
     367,473        205,625   

Deferred taxes

    

Federal

     (37,454     26,942   
  

 

 

   

 

 

 
   $ 330,019      $ 232,567   
  

 

 

   

 

 

 

Current taxes are provided using statutory tax rates as applied to taxable income. Deferred taxes are provided at approximately 35% of unrealized appreciation of investments in excess of tax basis.

 

F-72


Table of Contents

MILBANK WINTHROP & CO., INC.

NOTES TO THE CONSOLIDATED FINANCIAL STATEMENTS

SEPTEMBER 30, 2011

(unaudited)

(continued)

 

NOTE 10.    FURNITURE, EQUIPMENT AND LEASEHOLD IMPROVEMENTS

Furniture, equipment and leasehold improvements are stated at cost less accumulated depreciation. As discussed in Note 2, the Company applies accelerated methods of depreciation over the estimated useful lives of the assets.

 

Assets at cost:

   September 30, 2011     December 31, 2010  

Furniture and equipment

   $ 222,796      $ 220,543   

Leasehold improvements

     90,698        90,698   
  

 

 

   

 

 

 

Total cost

     313,494        311,241   

Less: accumulated depreciation

     (285,068     (284,168
  

 

 

   

 

 

 

Net fixed assets

   $ 28,426      $ 27,073   
  

 

 

   

 

 

 

Depreciation expense for both the nine months ended September 30, 2011 and 2010 was $900.

NOTE 11.    SHARES OF STOCK

Under the Certificate of Amendment of the Certificate of Incorporation dated January 9, 1997 (the “Certificate”), 7,000 shares of Class A Common Stock, having a par value of $0.05 per share, were authorized. Holders of Class A Common Stock are entitled to one vote per share. At September 30, 2011 and December 31, 2010, 3,922 shares were issued and outstanding.

Also under the Certificate, 7,000 shares of Class B Common Stock, having a par value of $0.05 per share, were authorized. Class B Common Stock is non-voting stock. At September 30, 2011 and December 31, 2010, 2,496 shares were issued and outstanding.

NOTE 12.    SUBSEQUENT EVENTS

Subsequent events have been evaluated through March 14, 2012, which is the date the consolidated financial statements were available to be issued. Milbank was purchased by Silvercrest Asset Management Group LLC on November 1, 2011.

 

F-73


Table of Contents

INDEPENDENT AUDITORS’ REPORT

To the Stockholders of

Milbank Winthrop & Co., Inc.:

We have audited the accompanying consolidated statement of financial condition of Milbank Winthrop & Co., Inc. (the “Company”), as of December 31, 2010, and the related consolidated statements of income, changes in stockholders’ equity and cash flows for the year then ended. These financial statements are the responsibility of the Company’s management. Our responsibility is to express an opinion on these financial statements based on our audit.

We conducted our audit in accordance with auditing standards generally accepted in the United States of America. Those standards require that we plan and perform the audit to obtain reasonable assurance about whether the financial statements are free of material misstatement. An audit includes examining, on a test basis, evidence supporting the amounts and disclosures in the financial statements. An audit also includes assessing the accounting principles used and significant estimates made by management, as well as evaluating the overall financial statement presentation. We believe that our audit provides a reasonable basis for our opinion.

In our opinion, the consolidated financial statements referred to above present fairly, in all material respects, the financial position of Milbank Winthrop & Co., Inc. as of December 31, 2010, and the results of its operations and its cash flows for the year then ended in conformity with accounting principles generally accepted in the United States of America.

/s/ Fulvio & Associates, LLP

New York, New York

September 2, 2011

 

F-74


Table of Contents

MILBANK WINTHROP & CO., INC.

CONSOLIDATED STATEMENTS OF FINANCIAL CONDITION

YEAR ENDED DECEMBER 31, 2010

 

ASSETS

     

Cash and cash equivalents

      $ 163,256   

Investments in securities and partnerships

        7,818   

Accounts receivable

        97,148   

Prepaid taxes

        34,915   

Furniture, equipment and leasehold improvements, at cost (net of accumulated depreciation of $284,168)

        27,073   

Security deposit

        15,220   

Prepaid expenses and other

        105,898   

Consolidated Milbank Partnerships:

     

Cash and cash equivalents

   $ 18,066,684      

Investments in securities

     123,483,737      

Investments in Funds

     198,373,114      

Redemptions receivable from investments in Funds

     9,624,700      

Accrued income

     173,463      

Prepaid expenses and other

     153,628         349,875,326   
  

 

 

    

 

 

 

TOTAL ASSETS

      $ 350,326,654   
     

 

 

 

LIABILITIES AND STOCKHOLDERS’ EQUITY

     

Liabilities:

     

Accrued expenses

      $ 21,400   

Deferred taxes

        91,122   

Consolidated Milbank Partnerships:

     

Contributions received in advance

   $ 500,000      

Accrued expenses

     639,584      

Redemptions payable

     34,305,163      

Securities sold short

     4,434,420         39,879,167   
  

 

 

    

 

 

 

Total Liabilities

        39,991,689   
     

 

 

 

Commitments and Contingencies (see Note 5)

     

Stockholders’ Equity:

     

Common stock:

     

7,000 Class A par $0.05 shares authorized; 3,922 shares issued and outstanding

        196   

7,000 Class B par $0.05 shares authorized; 2,496 shares issued and outstanding

        125   

Additional paid in capital

        454,839   

Retained earnings

        867,957   
     

 

 

 

Total Milbank Winthrop & Co., Inc. Stockholders’ Equity

        1,323,117   
     

 

 

 

Minority interests in Consolidated Milbank Partnerships

        309,011,848   
     

 

 

 

Total Stockholders’ Equity

        310,334,965   
     

 

 

 

TOTAL LIABILITIES AND STOCKHOLDERS’ EQUITY

      $ 350,326,654   
     

 

 

 

The accompanying notes are an integral part of these consolidated financial statements.

 

F-75


Table of Contents

MILBANK WINTHROP & CO., INC.

CONSOLIDATED STATEMENT OF INCOME

FOR THE YEAR ENDED DECEMBER 31, 2010

 

REVENUES:

     

Investment advisory fees

      $ 1,822,748   

Other income

        755   

Consolidated Milbank Partnerships:

     

Dividends

   $ 1,996,373      

Interest

     663,103         2,659,476   
  

 

 

    

 

 

 

Total revenues

        4,482,979   
     

 

 

 

EXPENSES:

     

Compensation and benefits

        5,505,058   

Rent

        167,506   

Insurance

        133,034   

Office and administrative

        132,650   

Computer services

        93,653   

Professional fees

        39,606   

Depreciation

        6,751   

Other

        83,703   

Consolidated Milbank Partnerships:

     

Management and advisory fees

     1,591,767      

Office and administrative

     538,045      

Professional fees

     377,634      

Interest and dividends

     318,727         2,826,173   
  

 

 

    

 

 

 

Total expenses

        8,988,134   
     

 

 

 

LOSS BEFORE NET GAINS FROM CONSOLIDATED MILBANK PARTNERSHIPS

        (4,505,155

Net gains from investment activities of Consolidated Milbank Partnerships:

     

Realized gain on investments in securities, net

     11,004,979      

Unrealized gain on investments in securities, net change

     9,205,034      

Unrealized gain on investments in Funds, net change

     28,901,005         49,111,018   
  

 

 

    

 

 

 

INCOME BEFORE INCOME TAX EXPENSE

        44,605,863   

Income tax expense

        76,383   
     

 

 

 

NET INCOME

        44,529,480   
     

 

 

 

Minority Interests in Consolidated Milbank Partnerships

        (44,462,064
     

 

 

 

NET INCOME ATTRIBUTABLE TO MILBANK WINTHROP & CO., INC.

      $ 67,416   
     

 

 

 

The accompanying notes are an integral part of these consolidated financial statements.

 

F-76


Table of Contents

MILBANK WINTHROP & CO., INC.

CONSOLIDATED STATEMENT OF CHANGES IN STOCKHOLDERS’ EQUITY

FOR THE YEAR ENDED DECEMBER 31, 2010

 

     Number of
Class A Shares
     Par Value      Number of
Class B Shares
     Par Value      Additional
Paid-in Capital
     Retained
Earnings
     Minority
Interests in
Consolidated
Milbank
Partnerships
    Total  

Balance at December 31, 2009

     3,922       $ 196         2,496       $ 125       $ 454,839       $ 800,541       $ 299,512,994      $ 300,768,695   

Contributions

     —           —           —           —           —           —           2,900,000        2,900,000   

Redemptions

     —           —           —           —           —           —           (37,863,210     (37,863,210

Net Income

     —           —           —           —           —           67,416         44,462,064        44,529,480   
  

 

 

    

 

 

    

 

 

    

 

 

    

 

 

    

 

 

    

 

 

   

 

 

 

Balance at September 30, 2011

     3,922       $ 196         2,496       $ 125       $ 454,839       $ 867,957       $ 309,011,848      $ 310,334,965   
  

 

 

    

 

 

    

 

 

    

 

 

    

 

 

    

 

 

    

 

 

   

 

 

 

The accompanying notes are an integral part of these consolidated financial statements.

 

F-77


Table of Contents

MILBANK WINTHROP & CO., INC.

CONSOLIDATED STATEMENT OF CASH FLOWS

FOR THE YEAR ENDED DECEMBER 31, 2010

 

CASH FLOWS FROM OPERATING ACTIVITIES:

    

Net income

     $ 67,416   

Adjustments to reconcile net income to net cash provided by operating activities

    

Consolidated Milbank Partnerships:

    

Net income

   $ 44,462,064     

Depreciation

     6,751     

Deferred taxes

     34,905     

Sales of securities and partnerships

     17,173     

Unrealized gain on investments in securities and partnerships, net change

     (331  

Consolidated Milbank Partnerships:

    

Realized gain on investments in securities, net

     (11,004,979  

Unrealized gain on investments in securities, net change

     (9,205,034  

Unrealized gain on investments in funds, net change

     (28,901,005  

Purchases of investments in securities

     (164,514,871  

Purchases of investments in funds

     (13,524  

Sales of investments in securities

     174,448,934     

Sales of investments in funds

     14,502,312     

(Increase) decrease in operating assets:

    

Accounts receivable

     57,783     

Prepaid taxes

     9,040     

Security deposit

     (203  

Prepaid expenses and other

     1,668     

Consolidated Milbank Partnerships

    

Cash and cash equivalents

     (473,962  

Redemption receivable from investments in funds

     74,517,538     

Prepaid investments

     61,430     

Accrued income

     18,754     

Prepaid expenses and other

     (36,671  

Increase (decrease) in operating liabilities:

    

Accrued expenses

     (18,081  

Consolidated Milbank Partnerships

    

Accrued expenses

     (1,009,006  
  

 

 

   

Total Adjustments

     $ 92,960,685   
    

 

 

 

Net Cash Provided by Operating Activities

     $ 93,028,101   
    

 

 

 

The accompanying notes are an integral part of these consolidated financial statements.

 

F-78


Table of Contents

MILBANK WINTHROP & CO., INC.

CONSOLIDATED STATEMENT OF CASH FLOWS

FOR THE YEAR ENDED DECEMBER 31, 2010

(continued)

 

CASH FLOWS FROM INVESTING ACTIVITIES:

  

Purchase of fixed assets

   $ (5,627
  

 

 

 

Net cash used in investing activities

     (5,627
  

 

 

 

CASH FLOWS FROM FINANCING ACTIVITIES:

  

Contributions to Milbank Partnerships

     3,375,000   

Redemptions from Milbank Partnerships

     (96,361,076
  

 

 

 

Net cash used in financing activities

     (92,986,076
  

 

 

 

NET CHANGE IN CASH AND CASH EQUIVALENTS

     36,398   

Cash and Cash Equivalents at December 31, 2009

     126,858   
  

 

 

 

Cash and Cash Equivalents at December 31, 2010

   $ 163,256   
  

 

 

 

Supplemental cash flow information:

  

Cash paid during the period for taxes

   $ 32,438   
  

 

 

 

The accompanying notes are an integral part of these consolidated financial statements.

 

F-79


Table of Contents

MILBANK WINTHROP & CO., INC.

NOTES TO THE CONSOLIDATED FINANCIAL STATEMENTS

DECEMBER 31, 2010

NOTE 1.    ORGANIZATION

Milbank Winthrop & Co., Inc. (“Milbank”) was incorporated in Delaware in 1980. “Milbank” conducts an investment advisory business in New York City and is registered with the Securities and Exchange Commission under the Investment Advisors Act of 1940.

Milbank is the General Partner (the “General Partner”) of three investment partnerships, MW Global Partners, L.P., MW Small Cap, L.P. and MW Special Situations, L.P. (the “Partnerships”) which are consolidated in these financial statements (collectively the “Company”).

The Partnerships invest in a mix of securities and independent investment partnerships (the “Funds”).

NOTE 2.    SIGNIFICANT ACCOUNTING POLICIES

Basis of Presentation

The accompanying financial statements are presented in conformity with accounting principles generally accepted in the United States of America (“GAAP”).

Basis of Accounting

The Company follows the accrual method of accounting. Income is recorded when earned, and expenses are recorded when incurred in the period to which they pertain. Purchases and sales of securities are recorded on the trade date basis.

Basis of Consolidation

Milbank consolidates the Partnerships in which the General Partner is presumed to have control under Accounting Standards Codification (“ASC”) 810-20. Although Milbank holds non-substantive equity-at-risk in the Partnerships, Milbank’s related parties, including its de facto agents, hold substantive equity-at-risk. Further, the limited partners do not have the right to dissolve the Partnerships or have substantive kick out rights or participating rights that would overcome the presumption of control by Milbank. Accordingly, Milbank consolidates the assets, liabilities and operating results of the Partnerships and records the minority interests held by the limited partners in the accompanying financial statements. All material intercompany transactions and balances have been eliminated.

Use of Estimates

The preparation of financial statements in conformity with GAAP requires management to make estimates and assumptions that affect the reported amounts of assets and liabilities at the date of the financial statements and the reported amounts of revenues and expenses during the reporting period. Actual results could differ from those estimates.

Cash and Cash Equivalents

For purposes of the statements of cash flows, cash and cash equivalents includes cash in banks and readily available money market funds in investment accounts.

 

F-80


Table of Contents

MILBANK WINTHROP & CO., INC.

NOTES TO THE CONSOLIDATED FINANCIAL STATEMENTS

DECEMBER 31, 2010

(continued)

 

NOTE 2.    SIGNIFICANT ACCOUNTING POLICIES (continued)

 

Consolidated Milbank Partnerships - Cash and Cash Equivalents

Cash and cash equivalents held by the Partnerships are not available to fund any of the liquidity needs of Milbank.

Fair Value Measurements

GAAP establishes a framework for measuring fair value and requires disclosures about fair value measurements, including a fair value hierarchy that prioritizes the inputs to value techniques used to measure fair value into three broad levels explained below:

Level 1 - Valuations based on quoted prices available in active markets for identical investments.

Level 2 - Valuations based on quoted prices in markets that are not active or for which all significant inputs are observable, either directly or indirectly.

Level 3 - Valuations based on inputs that are unobservable and significant to the overall fair value measurement.

The inputs or methodology used for valuing investments are not necessarily an indication of the risks associated with investing in those investments.

Valuation and Revenue Recognition

Investments in securities, option contracts, and securities sold short which are traded on a national securities exchange or listed on. NASDAQ are valued at the last reported sales price on the last business day of the year. Investments in securities and securities sold short which are traded in the over-the-counter market are valued at the last reported bid and ask prices, respectively.

Securities for which market quotations are not readily available are valued at their fair value as determined in good faith under consistently applied procedures established by the General Partner.

Although the General Partner and the Funds’ administrators use their best judgment in estimating the fair value of the investments in the Funds, there are inherent limitations in any estimation technique. Therefore, the values presented herein are not necessarily indicative of the amount that could be realized in a current transaction. Future events will also affect the estimates of fair value, and the effects of such events on the estimates of fair value could be material. The valuation of the Funds has been deemed reasonable based on inquiry and the documentation provided from the Funds’ general partners or administrators.

The Funds may carry investments for which market quotations are not readily available and are valued at their fair value as determined in good faith by their respective general partners or administrators. A change in the estimated value may occur in the near term.

Certain Funds invest in emerging markets. The risks of investments are often increased in developing countries. These risks include repatriation restrictions, foreign exchange fluctuations, low trading volume in securities markets of emerging countries, lack of uniform reporting standards, and political, economic and legal uncertainties.

Milbank investment advisory fees are billed quarterly and recorded as revenue in the period earned. These fees are based on a percentage of assets under management.

 

F-81


Table of Contents

MILBANK WINTHROP & CO., INC.

NOTES TO THE CONSOLIDATED FINANCIAL STATEMENTS

DECEMBER 31, 2010

(continued)

 

NOTE 2.    SIGNIFICANT ACCOUNTING POLICIES (continued)

 

Valuation and Revenue Recognition (continued)

 

Income from Funds is recognized based upon the Company’s allocable share of the earnings of the Funds which carry their investments at fair value, which include unrealized gains and losses.

Accounts Receivable

Accounts Receivable consists of advisory fees due from clients and Funds.

Redemptions Receivable from Investments in Funds

Redemptions receivable from investments in funds consists of withdrawal requests issued to the Funds, primarily to fund redemption requests of Fund partners.

Furniture, Equipment and Leasehold Improvements

Furniture, equipment and leasehold improvements are capitalized at cost. Depreciation is calculated using accelerated methods applied over the expected lives of the assets. The difference between these accelerated methods and the straight line depreciation required by GAAP is deemed immaterial in comparison to these financial statements taken as a whole.

Leases

The Company expenses payments on operating leases on a straight line basis over the term of the lease.

Income Taxes

The Company is subject to federal and state corporate income taxes. The Company calculates both current and deferred taxes based on the difference between the financial statement carrying value of assets and liabilities versus their tax basis. A provision for these taxes has been made and is reflected on the statement of income.

Management has determined that the Company has no uncertain tax positions that would require financial statement adjustment or disclosure. The tax years that remain subject to examination by taxing authorities are 2007, 2008 and 2009.

Foreign Securities

The value of securities and cash equivalents which are denominated in foreign currencies are stated using the exchange rate in effect on the last business day of the year. Purchases and sales of securities, interest and dividend income and expenses, which are denominated in foreign currencies, are recorded at the exchange rate as of date of the transactions. For financial statement purposes, the Company does not isolate that portion of the gain or loss on securities resulting from exchange rate fluctuation. Such changes are combined with changes in market prices and shown as realized or unrealized gain or loss.

 

F-82


Table of Contents

MILBANK WINTHROP & CO., INC.

NOTES TO THE CONSOLIDATED FINANCIAL STATEMENTS

DECEMBER 31, 2010

(continued)

 

NOTE 2.    SIGNIFICANT ACCOUNTING POLICIES (continued)

 

Accounting Developments

In June 2009, the Financial Accounting Standards Board (“FASB”) issued Statement of Financial Accounting Standards (“SFAS”) No. 167, Amendments to FASB Interpretation No. 46(R), which changes the approach to determining the primary beneficiary of a Variable Interest Entity (“VIE”) and requires companies to more frequently assess whether they must consolidate VIEs. This pronouncement is effective for the first annual reporting period beginning after November 15, 2009 and for interim periods within that first annual reporting period. In November 2009, the FASB agreed to defer the effective date of this pronouncement for certain types of asset manager funds until the completion of its consolidation project. The Company is currently assessing the potential impacts, if any, on its consolidated financial statements and disclosures.

In January 2010, the FASB issued Accounting Standards Update 2010-06, Improving Disclosures About Fair Value Measurements (“ASU 2010-06”). ASU 2010-06 requires disclosing separately the amount of significant transfers in and out of the Level 1 and Level 2 categories and the reasons for the transfers and it requires that Level 3 purchases, sales, issuances and settlements activity be reported on a gross rather than a net basis. ASU 2010-06 also requires fair value measurement disclosures for each class of assets and liabilities and disclosures about valuation techniques and inputs used to measure fair value for both recurring and nonrecurring fair value measurements for Level 2 and Level 3 measurements. These disclosures are effective for fiscal periods beginning after December 15, 2009, except for the Level 3 gross reporting which is effective for fiscal periods beginning after December 15, 2010. We do not anticipate that the adoption of ASU 2010-06 will have a material impact on the Company’s financial statements.

NOTE 3.    FAIR VALUE MEASUREMENTS

The following table summarizes the valuation of the Company’s investments under the fair value hierarchy, as described above, as of December 31, 2010:

 

      Level 1      Level 2      Level 3      Total  

Assets

           

Investment in securities and partnerships

   $ 2,818       $ —         $ 5,000       $ 7,818   

From consolidated affiliated Partnerships:

           

Investment in securities

     114,505,465         7,887,319         1,090,953         123,483,737   

Investment in Funds

     —           190,900,784         7,472,330         198,373,114   
  

 

 

    

 

 

    

 

 

    

 

 

 

Total

   $ 114,508,283       $ 198,788,103       $ 8,568,283       $ 321,864,669   
  

 

 

    

 

 

    

 

 

    

 

 

 

Liabilities

           

Securities sold short

   $ 2,143,953       $ 1,978,371       $ 312,096       $ 4,434,420   
  

 

 

    

 

 

    

 

 

    

 

 

 

 

F-83


Table of Contents

MILBANK WINTHROP & CO., INC.

NOTES TO THE CONSOLIDATED FINANCIAL STATEMENTS

DECEMBER 31, 2010

(continued)

 

NOTE 3.    FAIR VALUE MEASUREMENTS (continued)

 

The following table discloses a reconciliation of investments measured at fair value on a recurring basis using significant unobservable inputs (Level 3) during the year ended December 31, 2010:

 

Assets

   Investments  

Beginning balance, December 31, 2009

   $ 168,393,421   

Total gains or (losses), realized and unrealized

     29,106,390   

Purchases and sales, net

     2,544,680   

Transferred in (out) of Level 3

     (191,476,208
  

 

 

 

Ending balance, December 31, 2010

   $ 8,568,283   
  

 

 

 

The amount of gains (losses) included in income attributable to the change in unrealized gains (losses) relating to assets still held at December 31, 2010

   $ 1,540,210   
  

 

 

 

 

Liabilities

   Securities Sold Short  

Beginning balance, December 31, 2009

   $ (71,500

Total gains or (losses), realized and unrealized

     271,608   

Purchases and sales, net

     (526,454

Transferred in (out) of Level 3

     14,250   
  

 

 

 

Ending balance, December 31, 2010

   $ (312,096
  

 

 

 

The amount of gains (losses) included in income attributable to the change in unrealized gains (losses) relating to liabilities still held at December 31, 2010

   $ 214,358   
  

 

 

 

Gains (losses), realized and unrealized, if any, are included in the net realized gain (loss) on investments or Funds and net change in unrealized gain (loss) on investments or Funds in the Statement of Income.

The Company values its Level 2 investments in securities based on the last price in non-active markets. The Company values its Level 2 and 3 investments in Funds based on their proportionate share of the net assets of the Funds. Transfers between levels are recognized at the end of the reporting period.

NOTE 4    INVESTMENTS IN FUNDS

As of December 31, 2010, the Partnerships invested in other Funds, none of which were related parties. The investment objectives of the Funds primarily relate to the maximization of appreciation through the investments in equity, debt and related instruments. The Funds utilize one of the following strategies:

 

a Long Only Strategy - This category includes Funds that invest in long positions only, primarily in common stocks. Management of the Funds has the ability to shift the investments from value to growth strategies and from small to large capitalization stocks.

 

F-84


Table of Contents

MILBANK WINTHROP & CO., INC.

NOTES TO THE CONSOLIDATED FINANCIAL STATEMENTS

DECEMBER 31, 2010

(continued)

 

NOTE 4.    INVESTMENTS IN FUNDS (continued)

 

 

b Equity Long/Short Strategy - This category includes Funds that invest both long and short, primarily in common stocks. Management of the Funds has the ability to shift investments from value to growth strategies, from small to large capitalization stocks, and from a net long position to a net short position.

 

c Multi-strategy Funds - This category includes Funds that pursue multiple strategies to diversify risks and reduce volatility. The Funds’ composite portfolio for this category includes investments in U.S. common stocks, non-U.S. common stocks, distressed debt, commodities and arbitrage investments. In addition, some of the Funds invest in various special situation investments.

 

d Global Strategy Funds - This category includes Funds that hold investments in non-U.S. common stocks, primarily in the energy, information technology, utilities, and telecommunications sectors. They also hold investments in emerging markets and real estate sectors as well as investments in diversified currencies.

Cost is determined based on capital contributions to, and withdrawals from, the Funds, plus reinvested realized net income.

Substantially all of the Funds in which the Partnerships invest are charged management fees at varying rates, principally 0.75% to 2% annually of periodic net asset values.

Substantially all of the Funds in which the Partnerships invest provide for a specific allocation or fee to their respective general partner or affiliate, which is calculated at various rates, primarily 20% of appreciation, as defined in their respective partnership agreements.

Some of the Funds permit partial withdrawals during the year on either a monthly, quarterly or semiannual basis; however, substantially all of the Funds permit full withdrawals only at the end of the year.

The activities of certain Funds include the purchase and sale of a variety of derivative financial instruments such as equity options, index options, swap agreements, futures and forward contracts, and other similar instruments. These derivatives are used for trading purposes and for managing risk associated with their portfolio of securities and securities sold short. The use of derivative instruments may involve elements of market risk in excess of the amount recognized in the statement of assets and liabilities of these Funds. In many cases, these Funds limit their risk by holding offsetting security or option positions.

The Partnerships, through their investment in other Funds, is subject to certain inherent risks arising from their investing activities of short selling and entering into forward contracts. The ultimate cost to acquire these securities or settle these contracts may exceed the liability reflecting in their financial statements.

NOTE 5.    LEASE COMMITMENT

The Company is subject to a lease for office space in New York City through April 30, 2012. The base rent is $149,400 per year and includes electricity. It is also subject to real estate tax and operating cost escalations. Future minimum lease commitments for the year ending December 31 are as follows:

 

2011

   $  149,400   

2012

     49,800   
  

 

 

 
   $ 199,200   
  

 

 

 

Total rent expense for the year ended December 31, 2010 was $167,506.

 

F-85


Table of Contents

MILBANK WINTHROP & CO., INC.

NOTES TO THE CONSOLIDATED FINANCIAL STATEMENTS

DECEMBER 31, 2010

(continued)

 

NOTE 6.    PENSION PLAN

The Company sponsors a 401(k) retirement plan for its employees. The Company contributes 3% of eligible employee’s compensation. The plan also permits elective deferrals by employees.

Total Pension costs for the year ended December 31, 2010 were $13,350.

NOTE 7.    PREPAID EXPENSES AND OTHER

The details of Milbank’s prepayments at December 31, 2010 are as follows:

 

Insurance

   $ 86,685   

Rent

     12,450   

Other

     6,763   
  

 

 

 
   $ 105,898   
  

 

 

 

NOTE 8.    RELATED PARTY TRANSACTIONS

Milbank earns advisory fees for client assets invested with the Partnerships. It is also reimbursed for costs incurred in providing administrative services to the Partnerships. During 2010, Milbank earned $3,829,228 in advisory fees and $505,200 in administrative fees from the Partnerships.

These intercompany fees have been fully eliminated in the consolidated financial statements.

NOTE 9.    INCOME TAXES

The Company’s income tax expense for the year ended December 31, 2010 has been determined as follows:

 

Current taxes

  

Federal

   $ (11,820

State and local

     53,298   
  

 

 

 
     41,478   

Deferred taxes

  

Federal

     34,905   
  

 

 

 
   $ 76,383   
  

 

 

 

Current taxes are provided using statutory tax rates as applied to taxable income. Deferred taxes are provided at approximately 35% of unrealized appreciation of investments in excess of tax basis.

 

F-86


Table of Contents

MILBANK WINTHROP & CO., INC.

NOTES TO THE CONSOLIDATED FINANCIAL STATEMENTS

DECEMBER 31, 2010

(continued)

 

NOTE 10.    FURNITURE, EQUIPMENT AND LEASEHOLD IMPROVEMENTS

Furniture, equipment and leasehold improvements are stated at cost less accumulated depreciation. As discussed in Note 2, the Company applies accelerated methods of depreciation over the estimated useful lives of the assets.

 

Asset at cost:

  

Furniture and equipment

   $ 220,543   

Leasehold improvement

     90,698   

Total cost

  
     311,241   

Less accumulated depreciation

     (284,168
  

 

 

 

Net fixed assets

   $ 27,073   
  

 

 

 

Depreciation expense for the year ended December 31, 2010 was $6,751.

NOTE 11.    SHARES OF STOCK

Under the Certificate of Amendment of the Certificate of Incorporation dated January 9, 1997 (the “Certificate”), 7,000 shares of Class A Common Stock, having a par value of $0.05 per share, were authorized. Holders of Class A Common Stock are entitled to one vote per share. At December 31, 2010, 3,922 shares were issued and outstanding.

Also under the Certificate, 7,000 shares of Class B Common Stock, having a par value of $0.05 per share, were authorized. Class B Common Stock is non-voting stock. At December 31, 2010, 2,496 shares were issued and outstanding.

NOTE 12.    SUBSEQUENT EVENTS

Subsequent events have been evaluated through September 2, 2011, which is the date the financial statements were available to be issued. The Company is engaged in negotiations to merge with an outside entity.

 

F-87


Table of Contents

INDEPENDENT AUDITORS’ REPORT

To the Shareholders of

Milbank Winthrop & Co., Inc.:

We have audited the accompanying consolidated statement of financial condition of Milbank Winthrop & Co., Inc. (the “Company”), as of December 31, 2009, and the related consolidated statements of income, changes in stockholders’ equity and cash flows for the year then ended. These financial statements are the responsibility of the Company’s management. Our responsibility is to express an opinion on these financial statements based on our audit.

We conducted our audit in accordance with auditing standards generally accepted in the United States of America. Those standards require that we plan and perform the audit to obtain reasonable assurance about whether the financial statements are free of material misstatement. An audit includes examining, on a test basis, evidence supporting the amounts and disclosures in the financial statements. An audit also includes assessing the accounting principles used and significant estimates made by management, as well as evaluating the overall financial statement presentation. We believe that our audit provides a reasonable basis for our opinion.

In our opinion, the consolidated financial statements referred to above present fairly, in all material respects, the financial position of Milbank Winthrop & Co., Inc. as of December 31, 2009, and the results of its operations and its cash flows for the year then ended in conformity with accounting principles generally accepted in the United States of America.

/s/ Fulvio & Associates, LLP

New York, New York

August 30, 2011

 

F-88


Table of Contents

MILBANK WINTHROP & CO., INC.

CONSOLIDATED STATEMENT OF FINANCIAL CONDITION

DECEMBER 31, 2009

 

ASSETS

     

Cash and cash equivalents

      $ 126,858   

Investments in securities and partnerships

        24,660   

Accounts receivable

        18,173   

Prepaid taxes

        43,955   

Furniture, equipment and leasehold improvements, at cost (net of accumulated depreciation of $277,417)

        28,197   

Security deposit

        15,017   

Prepaid expenses and other

        107,566   

Consolidated Milbank Partnerships:

     

Cash and cash equivalents

   $ 17,592,722      

Investments in securities

     112,117,035      

Investments in Funds

     183,960,896      

Redemptions receivable from investments in Funds

     84,142,238      

Accrued income

     253,647      

Prepaid expenses and other

     116,957         398,183,495   
  

 

 

    

 

 

 

TOTAL ASSETS

      $ 398,547,921   
     

 

 

 

LIABILITIES AND STOCKHOLDERS’ EQUITY

     

Liabilities:

     

Accrued expenses

      $ 39,481   

Deferred taxes

        56,217   

Consolidated Milbank Partnerships:

     

Contributions received in advance

   $ 25,000      

Accrued expenses

     1,511,832      

Redemptions payable

     92,803,029      

Securities sold short

     3,343,667         97,683,538   
  

 

 

    

 

 

 

Total Liabilities

        97,779,226   
     

 

 

 

Commitments and Contingencies (see Note 5)

     

Stockholders’ Equity:

     

Common stock:

     

7,000 Class A par $0.05 shares authorized; 3,922 shares issued and outstanding

        196   

7,000 Class B par $0.05 shares authorized; 2,496 shares issued and outstanding

        125   

Additional paid in capital

        454,839   

Retained earnings

        800,541   
     

 

 

 

Total Milbank Winthrop & Co., Inc. Stockholders’ Equity

        1,255,701   
     

 

 

 

Minority interests in Consolidated Milbank Partnerships

        299,512,994   
     

 

 

 

Total Stockholders’ Equity

        300,768,695   
     

 

 

 

TOTAL LIABILITIES AND STOCKHOLDERS’ EQUITY

      $ 398,547,921   
     

 

 

 

The accompanying notes are an integral part of these consolidated financial statements.

 

F-89


Table of Contents

MILBANK WINTHROP & CO., INC.

CONSOLIDATED STATEMENT OF INCOME

FOR THE YEAR ENDED DECEMBER 31, 2009

 

REVENUES:

     

Investment advisory fees

      $ 1,732,854   

Other income

        5,074   

Consolidated Milbank Partnerships:

     

Dividends

   $ 1,837,732      

Interest

     1,134,922         2,972,654   
  

 

 

    

 

 

 

Total revenues

        4,710,582   
     

 

 

 

EXPENSES:

     

Compensation and benefits

        5,293,535   

Rent

        164,251   

Insurance

        140,120   

Office and administrative

        134,206   

Professional fees

        109,482   

Depreciation

        2,097   

Other

        156,041   

Consolidated Milbank Partnerships:

     

Management and advisory fees

     1,582,597      

Office and administrative

     1,226,115      

Professional fees

     396,815      

Interest and dividends

     295,978         3,501,505   
  

 

 

    

 

 

 

Total expenses

        9,501,237   
     

 

 

 

LOSS BEFORE NET GAINS FROM CONSOLIDATED MILBANK PARTNERSHIPS

        (4,790,655

Net gains from investment activities of Consolidated Milbank Partnerships:

     

Realized gain on investments in securities, net

     2,239,337      

Unrealized gain on investments in securities, net change

     36,511,370      

Realized gain on investments in Funds, net

     1,861,609      

Unrealized gain on investments in Funds, net change

     56,060,996         96,673,312   
  

 

 

    

 

 

 

INCOME BEFORE INCOME TAX EXPENSE

        91,882,657   

Income tax expense

        138,669   
     

 

 

 

NET INCOME

        91,743,988   
     

 

 

 

Minority Interests in Consolidated Milbank Partnerships

        (91,653,265
     

 

 

 

NET INCOME ATTRIBUTABLE TO MILBANK WINTHROP & CO., INC.

      $ 90,723   
     

 

 

 

The accompanying notes are an integral part of these consolidated financial statements.

 

F-90


Table of Contents

MILBANK WINTHROP & CO., INC.

CONSOLIDATED STATEMENT OF CHANGES IN STOCKHOLDERS’ EQUITY

FOR THE YEAR ENDED DECEMBER 31, 2009

 

     Number of
Class A Shares
     Par Value      Number of
Class B Shares
     Par Value      Additional
Paid-in Capital
     Retained
Earnings
     Minority
Interests in
Consolidated
Milbank
Partnerships
    Total  

Balance at December 31, 2008

     3,922       $ 196         2,496       $ 125       $ 454,839       $ 709,818       $ 299,398,031      $ 300,563,009   

Contributions

     —           —           —           —           —           —           2,150,000        2,150,000   

Redemptions

     —           —           —           —           —           —           (93,688,302     (93,688,302

Net Income

     —           —           —           —           —           90,723         91,653,265        91,743,988   
  

 

 

    

 

 

    

 

 

    

 

 

    

 

 

    

 

 

    

 

 

   

 

 

 

Balance at December 31, 2009

     3,922       $ 196         2,496       $ 125       $ 454,839       $ 800,541       $ 299,512,994      $ 300,768,695   
  

 

 

    

 

 

    

 

 

    

 

 

    

 

 

    

 

 

    

 

 

   

 

 

 

The accompanying notes are an integral part of these consolidated financial statements.

 

F-91


Table of Contents

MILBANK WINTHROP & CO., INC.

CONSOLIDATED STATEMENT OF CASH FLOWS

FOR THE YEAR ENDED DECEMBER 31, 2009

 

CASH FLOWS FROM OPERATING ACTIVITIES:

    

Net income

     $ 90,723   

Adjustments to reconcile net income to net cash provided by operating activities

    

Consolidated Milbank Partnerships:

    

Net income

   $ 91,653,265     

Depreciation

     2,097     

Deferred taxes

     56,217     

Purchases of securities and partnerships

     (28,808  

Sales of securities and partnerships

     103     

Unrealized gain on investments in securities and partnerships, net change

     (4,514  

Consolidated Milbank Partnerships:

    

Realized gain on investments in securities, net

     (2,239,337  

Unrealized gain on investments in securities, net change

     (36,511,370  

Realized gain on investments in funds, net

     (1,861,609  

Unrealized gain on investments in funds, net change

     (56,060,996  

Purchases of investments in securities

     (122,598,527  

Purchases of investments in funds

     (10,000,000  

Sales of investments in securities

     150,623,210     

Sales of investments in funds

     84,466,655     

(Increase) decrease in operating assets:

    

Accounts receivable

     16,348     

Prepaid taxes

     (43,955  

Security deposit

     (203  

Prepaid expenses and other

     (2,488  

Consolidated Milbank Partnerships:

    

Cash and cash equivalents

     (7,342,804  

Redemption receivable from investments in funds

     (52,342,738  

Prepaid investments

     7,000,000     

Accounts receivable

     159,750     

Accrued income

     215,963     

Prepaid expenses and other

     10,596     

Increase (decrease) in operating liabilities:

    

Accrued expenses

     16,792     

Consolidated Milbank Partnerships:

    

Accrued expenses

     805,938     
  

 

 

   

Total Adjustments

       45,989,585   
    

 

 

 

Net cash provided by Operating Activities

     $ 46,080,308   
    

 

 

 

The accompanying notes are an integral part of these consolidated financial statements.

 

F-92


Table of Contents

MILBANK WINTHROP & CO., INC.

CONSOLIDATED STATEMENT OF CASH FLOWS

FOR THE YEAR ENDED DECEMBER 31, 2009

(continued)

 

CASH FLOWS FROM FINANCING ACTIVITIES:

  

Contributions to Milbank Partnerships

   $ 2,175,000   

Redemption from Milbank Partnerships

     (48,233,273
  

 

 

 

Net cash used in financing activities

     (46,058,273
  

 

 

 

NET CHANGE IN CASH AND CASH EQUIVALENTS

     22,035   

Cash and Cash Equivalents at December 31, 2008

     104,823   
  

 

 

 

Cash and Cash Equivalents at December 31, 2009

   $ 126,858   
  

 

 

 

Supplemental cash flow information:

  

Cash paid during the period for taxes

   $ 88,729   
  

 

 

 

The accompanying notes are an integral part of these consolidated financial statements.

 

F-93


Table of Contents

MILBANK WINTHROP & CO., INC

NOTES TO THE CONSOLIDATED FINANCIAL STATEMENTS

DECEMBER 31, 2009

NOTE 1.    ORGANIZATION

Milbank Winthrop & Co., Inc. (“Milbank”) was incorporated in Delaware in 1980. “Milbank” conducts an investment advisory business in New York City and is registered with the Securities and Exchange Commission under the Investment Advisors Act of 1940.

Milbank is the General Partner (the “General Partner”) of three investment partnerships, MW Global Partners, L.P., MW Small Cap, L.P. and MW Special Situations, L.P. (the “Partnerships”) which are consolidated in these financial statements (collectively the “Company”).

The Partnerships invest in a mix of securities and independent investment partnerships (the “Funds”).

NOTE 2.    SIGNIFICANT ACCOUNTING POLICIES

Basis of Presentation

The accompanying financial statements are presented in conformity with accounting principles generally accepted in the United States of America (“GAAP”).

Basis of Accounting

The Company follows the accrual method of accounting. Income is recorded when earned, and expenses are recorded when incurred in the period to which they pertain. Purchases and sales of securities are recorded on the trade date basis.

Basis of Consolidation

Milbank consolidates the Partnerships in which the General Partner is presumed to have control under Accounting Standards Codification (“ASC”) 810-20. Although Milbank holds non-substantive equity-at-risk in the Partnerships, Milbank’s related parties, including its de facto agents, hold substantive equity-at-risk. Further, the limited partners do not have the right to dissolve the Partnerships or have substantive kick out rights or participating rights that would overcome the presumption of control by Milbank. Accordingly, Milbank consolidates the assets, liabilities and operating results of the Partnerships and records the minority interests held by the limited partners in the accompanying financial statements. All material intercompany transactions and balances have been eliminated.

Use of Estimates

The preparation of financial statements in conformity with GAAP requires management to make estimates and assumptions that affect the reported amounts of assets and liabilities at the date of the financial statements and the reported amounts of revenues and expenses during the reporting period. Actual results could differ from those estimates.

Cash and Cash Equivalents

For purposes of the statement of cash flows, cash and cash equivalents includes cash in banks and readily available money market funds in investment accounts.

 

F-94


Table of Contents

MILBANK WINTHROP & CO., INC.

NOTES TO THE CONSOLIDATED FINANCIAL STATEMENTS

DECEMBER 31, 2009

(continued)

 

NOTE 2.    SIGNIFICANT ACCOUNTING POLICIES (continued)

 

Consolidated Milbank Partnerships - Cash and Cash Equivalents

Cash and cash equivalents held by the Partnerships are not available to fund any of the liquidity needs of Milbank.

Fair Value Measurements

GAAP establishes a framework for measuring fair value and requires disclosures about fair value measurements, including a fair value hierarchy that prioritizes the inputs to value techniques used to measure fair value into three broad levels explained below:

Level 1 - Valuations based on quoted prices available in active markets for identical investments.

Level 2 - Valuations based on quoted prices in markets that are not active or for which all significant inputs are observable, either directly or indirectly.

Level 3 - Valuations based on inputs that are unobservable and significant to the overall fair value measurement.

The inputs or methodology used for valuing investments are not necessarily an indication of the risks associated with investing in those investments.

Valuation and Revenue Recognition

Investments in securities, option contracts, and securities sold short which are traded on a national securities exchange or listed on NASDAQ are valued at the last reported sales price on the last business day of the year. Investments in securities and securities sold short which are traded in the over-the-counter market are valued at the last reported bid and ask prices, respectively.

Securities for which market quotations are not readily available are valued at their fair value as determined in good faith under consistently applied procedures established by the General Partner.

Although the General Partner and the Funds’ administrators use their best judgment in estimating the fair value of the investments in the Funds, there are inherent limitations in any estimation technique. Therefore, the values presented herein are not necessarily indicative of the amount that could be realized in a current transaction. Future events will also affect the estimates of fair value, and the effects of such events on the estimates of fair value could be material. The valuation of the Funds has been deemed reasonable based on inquiry and the documentation provided from the Funds’ general partners or administrators.

The Funds may carry investments for which market quotations are not readily available and are valued at their fair value as determined in good faith by their respective general partners or administrators. A change in the estimated value may occur in the near term.

Certain Funds invest in emerging markets. The risks of investments are often increased in developing countries. These risks include repatriation restrictions, foreign exchange fluctuations, low trading volume in securities markets of emerging countries, lack of uniform reporting standards, and political, economic and legal uncertainties.

 

F-95


Table of Contents

MILBANK WINTHROP & CO., INC

NOTES TO THE CONSOLIDATED FINANCIAL STATEMENTS

DECEMBER 31, 2009

(continued)

 

NOTE 2.    SIGNIFICANT ACCOUNTING POLICIES (continued)

 

Valuation and Revenue Recognition (continued)

 

Milbank investment advisory fees are billed quarterly and recorded as revenue in the period earned. These fees are based on a percentage of assets under management.

Income from Funds is recognized based upon the Company’s allocable share of the earnings of the Funds which carry their investments at fair value, which include unrealized gains and losses.

Accounts Receivable

Accounts Receivable consists of advisory fees due from clients and Funds

Redemptions Receivable from Investments in Funds

Redemptions receivable from investments in funds consists of withdrawal requests issued to the Funds, primarily to fund redemption requests of Fund partners.

Furniture, Equipment and Leasehold Improvements

Furniture, equipment and leasehold improvements are capitalized at cost. Depreciation is calculated using accelerated methods applied over the expected lives of the assets. The difference between these accelerated methods and the straight line depreciation required by GAAP is deemed immaterial in comparison to these financial statements taken as a whole.

Leases

The Company expenses payments on operating leases on a straight line basis over the term of the lease.

Income Taxes

The Company is subject to federal and state corporate income taxes. The Company calculates both current and deferred taxes based on the difference between the financial statement carrying value of assets and liabilities versus their tax basis. A provision for these taxes has been made and is reflected on the statement of income.

Management has determined that the Company has no uncertain tax positions that would require financial statement adjustment or disclosure. The tax years that remain subject to examination by taxing authorities are 2006, 2007 and 2008.

Foreign Securities

The value of securities and cash equivalents which are denominated in foreign currencies are stated using the exchange rate in effect on the last business day of the year. Purchases and sales of securities, interest and dividend income and expenses, which are denominated in foreign currencies, are recorded at the exchange rate as of date of the transactions. For financial statement purposes, the Company does not isolate that portion of the gain or loss on securities resulting from exchange rate fluctuation. Such changes are combined with changes in market prices and shown as realized or unrealized gain or loss.

 

F-96


Table of Contents

MILBANK WINTHROP & CO., INC.

NOTES TO THE CONSOLIDATED FINANCIAL STATEMENTS

DECEMBER 31, 2009

(continued)

 

NOTE 2.    SIGNIFICANT ACCOUNTING POLICIES (continued)

 

Accounting Developments

In July 2006, the Financial Accounting Standards Board (“FASB”) issued FASB Interpretation Number (“FIN”) 48 which is part of ASC 740, Income Taxes. ASC 740 clarifies the accounting for income taxes recognized in financial statements. This interpretation prescribes a comprehensive model for how an entity should recognize, measure, present and disclose in its financial statements uncertain tax positions that the entity has taken or expects to take on a tax return. In February 2008, the FASB issued Staff Position FIN 48-2, Effective Date of FASB Interpretation No. 48 for Certain Nonpublic Enterprises, deferring the effective date for certain nonpublic enterprises, including the Company, to annual financial statements beginning after December 15, 2007. In January 2009, the FASB issued Staff Position FIN 48-3, Effective Date of FASB Interpretation No. 48 for Certain Nonpublic Enterprises, to provide another one-year delay of the effective date for certain nonpublic entities including the Company. Eligible entities that elect the deferral will be required to apply the uncertain tax position guidance of ASC 740 to annual financial statements for fiscal years beginning after December 15, 2008. Effective January 1, 2009, the Company adopted the application of uncertain tax positions which did not have a material effect on its consolidated financial statements.

In May 2007, the FASB issued FASB Staff Position FIN 46(R)-7, Application of FIN 46(R) to Investment Companies (incorporated into ASC 810) (“ASC 810 Interpretation”) which amends ASC 810 to make permanent the temporary deferral of the application of ASC 810 to entities within the scope of the revised audit guide under Statement of Position (“SOP”) 07-1, Clarification of the Scope of the Audit and Accounting Guide Investment Companies and Accounting by Parent Companies and Equity Method Investors for Investments in Investment Companies (formerly SOP 07-1 and now incorporated into ASC 946-10 Financial Services – Investment Companies) (“ASC 946-10”). ASC 810 Interpretation is effective upon adoption of ASC 946-10. In February 2008, the FASB indefinitely deferred the effective date of ASC 946-10. The Company does not expect the adoption of ASC 810 Interpretation to have a material impact on its consolidated financial statements.

In December 2007, the FASB issued SFAS No. 141(R), Business Combinations, now ASC 805 (“ASC 805”). ASC 805 requires the acquiring entity in a business combination to recognize the full fair value of assets, liabilities, contractual contingencies and contingent consideration obtained in the transaction (whether for a full or partial acquisition); establishes the acquisition date fair value as the measurement objective for all assets acquired and liabilities assumed; requires expensing of most transaction and restructuring costs; and requires the acquirer to disclose to investors and other users all of the information needed to evaluate and understand the nature and financial effect of the business combination. ASC 805 applies to all transactions or other events in which the Company obtains control of one or more businesses, including those sometimes referred to as “true mergers” or “mergers of equals” and combinations achieved without the transfer of consideration, for example, by contract alone or through the lapse of minority veto rights. ASC 805 applies prospectively to business combinations for which the acquisition date is on or after January 1, 2009. The adoption of ASC 805 did not have an impact on the Company’s consolidated financial statements.

In December 2007, the FASB issued Statement of Financial Accounting Standards (“SFAS”) No. 160, Noncontrolling Interests in Consolidated Financial Statements—an amendment of Accounting Research Bulletin No. 51, now incorporated into ASC 810. This pronouncement requires reporting entities to present non-controlling (minority) interests as equity (as opposed to as a liability or mezzanine equity) and provides guidance on the accounting for transactions between an entity and noncontrolling interests. This pronouncement applies prospectively as of January 1, 2009, except for the presentation and disclosure requirements which will

 

F-97


Table of Contents

MILBANK WINTHROP & CO., INC.

NOTES TO THE CONSOLIDATED FINANCIAL STATEMENTS

DECEMBER 31, 2009

(continued)

 

NOTE 2.    SIGNIFICANT ACCOUNTING POLICIES (continued)

 

Accounting Developments (continued)

 

be applied retrospectively for all periods presented. The adoption of this pronouncement did not have an impact on the Company’s consolidated financial statements.

In April 2008, the FASB issued Staff Position Financial Accounting Standards (“FAS”) 142-3, Determination of the Useful Life of Intangible Assets (incorporated into ASC 350) (“ASC 350 Interpretation”). ASC 350 Interpretation amends the factors an entity should consider in developing renewal or extension assumptions used in determining the useful life of recognized intangible assets under ASC 350, Goodwill and Other Intangible Assets. ASC 350 Interpretation affects entities with recognized intangible assets and is effective for financial statements issued for fiscal years beginning after December 15, 2008, and interim periods within those fiscal years. Early adoption is prohibited. The new guidance applies prospectively to (1) intangible assets that are acquired individually or with a group of other assets and (2) both intangible assets acquired in business combinations and asset acquisitions. The adoption of ASC 350 Interpretation by the Company did not have an impact on its consolidated financial statements.

In June 2009, the FASB issued SFAS No. 167, Amendments to FASB Interpretation No. 46(R), which changes the approach to determining the primary beneficiary of a Variable Interest Entity (“VIE”) and requires companies to more frequently assess whether they must consolidate VIEs. This pronouncement is effective for the first annual reporting period beginning after November 15, 2009 and for interim periods within that first annual reporting period. In November 2009, the FASB agreed to defer the effective date of this pronouncement for certain types of asset manager funds until the completion of its consolidation project. The Company is currently assessing the potential impacts, if any, on its consolidated financial statements and disclosures.

In July 2009, the FASB Accounting Standards Codification and the Hierarchy of Generally Accepted Accounting Principles (the “Codification”) were issued. The Codification is effective for interim and annual periods ending after September 15, 2009. The Codification combines the previous GAAP hierarchy which included four levels of authoritative accounting literature distributed among a number of different sources. The Codification does not by itself create new accounting standards but instead reorganizes existing GAAP accounting rules into approximately 90 accounting topics. All existing accounting standard documents are superseded by the Codification and all other accounting literature not included in the Codification is now considered nonauthoritative. The Codification is now the single source of authoritative nongovernmental accounting standards in the United States of America.

In 2009, FASB amended ASC 855, Subsequent Events (“ASC 855”). ASC 855 establishes the period after the balance sheet date during which management of a reporting entity shall evaluate events or transactions that may occur for potential recognition or disclosure in the financial statements, the circumstances under which an entity shall recognize events or transactions occurring after the balance sheet date in its financial statements and the disclosures that an entity shall make about events or transactions that occurred after the balance sheet date. We have evaluated events that have occurred subsequent to December 31, 2009 as prescribed by the FASB.

In January 2010, the FASB issued Accounting Standards Update 2010-06, Improving Disclosures About Fair Value Measurements (“ASU 2010-06”). ASU 2010-06 requires disclosing separately the amount of significant transfers in and out of the Level 1 and Level 2 categories and the reasons for the transfers and it requires that Level 3 purchases, sales, issuances and settlements activity be reported on a gross rather than a net basis. ASU 2010-06 also requires fair value measurement disclosures for each class of assets and liabilities and

 

F-98


Table of Contents

MILBANK WINTHROP & CO., INC.

NOTES TO THE CONSOLIDATED FINANCIAL STATEMENTS

DECEMBER 31, 2009

(continued)

 

NOTE 2.    SIGNIFICANT ACCOUNTING POLICIES (continued)

 

Accounting Developments (continued)

 

disclosures about valuation techniques and inputs used to measure fair value for both recurring and nonrecurring fair value measurements for Level 2 and Level 3 measurements. These disclosures are effective for fiscal periods beginning after December 15, 2009, except for the Level 3 gross reporting which is effective for fiscal periods beginning after December 15, 2010. The Company is currently assessing the potential impacts, if any, on its consolidated financial statements and disclosures.

NOTE 3.    FAIR VALUE MEASUREMENTS

The following table summarizes the valuation of the Company’s investments under the fair value hierarchy, as described above, as of December 31, 2009:

 

Assets

   Level 1      Level 2      Level 3      Total  

Investments in securities and partnerships

   $ 2,487       $ —         $ 22,173       $ 24,660   

From Consolidated affiliated Partnerships:

           

Investments in securities

     99,416,010         10,239,480         2,461,545         112,117,035   

Investments in Funds

     —           18,051,193         165,909,703         183,960,896   
  

 

 

    

 

 

    

 

 

    

 

 

 

Total

   $ 99,418,497       $ 28,290,673       $ 168,393,421       $ 296,102,591   
  

 

 

    

 

 

    

 

 

    

 

 

 

Liabilities

           

Securities sold short

   $ 1,844,370       $ 1,427,797       $ 71,500       $ 3,343,667   
  

 

 

    

 

 

    

 

 

    

 

 

 

The following table discloses a reconciliation of investments measured at fair value on a recurring basis using significant unobservable inputs (Level 3) during the year ended December 31, 2009:

 

Assets

   Investments  

Beginning balance, December 31, 2008

   $ 203,148,415   

Total gains or (losses), realized and unrealized

     51,669,953   

Purchases and sales, net

     (70,575,571

Transferred in/out of Level 3

     (15,849,376
  

 

 

 

Ending balance, December 31, 2009

   $ 168,393,421   
  

 

 

 

The amount of gains (losses) included in income attributable to the change in unrealized gains (losses) relating to assets still held at December 31, 2009

   $ 52,044,937   
  

 

 

 

 

F-99


Table of Contents

MILBANK WINTHROP & CO., INC.

NOTES TO THE CONSOLIDATED FINANCIAL STATEMENTS

DECEMBER 31, 2009

(continued)

 

NOTE 3.    FAIR VALUE MEASUREMENTS (continued)

 

 

Liabilities

   Securities Sold Short  

Beginning balance, December 31, 2008

   $ (179,100

Total gains or (losses), realized and unrealized

     52,368   

Purchases and sales, net

     55,232   
  

 

 

 

Ending balance, December 31, 2009

   $ (71,500
  

 

 

 

The amount of gains (losses) included in income attributable to the change in unrealized gains (losses) relating to liabilities still held at December 31, 2009

   $ 7,300   
  

 

 

 

Gains (losses), realized and unrealized, if any, are included in the net realized gain (loss) on investments or Funds and net change in unrealized gain (loss) on investments or Funds in the Statement of Income.

The Company values its Level 2 investments in securities based on the last price in non-active markets. The Company values its Level 2 and 3 investments in Funds based on their proportionate share of the net assets of the Funds. Transfers between levels are recognized at the end of the reporting period.

NOTE 4.    INVESTMENTS IN FUNDS

As of December 31, 2009, the Partnerships invested in other Funds, none of which were related parties. The investment objectives of the Funds primarily relate to the maximization of appreciation through the investments in equity, debt and related instruments. The Funds utilize one of the following strategies:

 

  a Long Only Strategy - This category includes Funds that invest in long positions only, primarily in common stocks. Management of the Funds has the ability to shift the investments from value to growth strategies and from small to large capitalization stocks.

 

  b Equity Long/Short Strategy - This category includes Funds that invest both long and short, primarily in common stocks. Management of the Funds has the ability to shift investments from value to growth strategies, from small to large capitalization stocks, and from a net long position to a net short position.

 

  c Multi-strategy Funds - This category includes Funds that pursue multiple strategies to diversify risks and reduce volatility. The Funds’ composite portfolio for this category includes investments in U.S. common stocks, non-U.S. common stocks, distressed debt, commodities and arbitrage investments. In addition, some of the Funds invest in various special situation investments.

 

  d Global Strategy Funds - This category includes Funds that hold investments in non-U.S. common stocks, primarily in the energy, information technology, utilities, and telecommunications sectors. They also hold investments in emerging markets and real estate sectors as well as investments in diversified currencies.

Cost is determined based on capital contributions to, and withdrawals from, the Funds, plus reinvested realized net income.

Substantially all of the Funds in which the Partnerships invest are charged management fees at varying rates, principally 0.75% to 2% annually of periodic net asset values.

 

F-100


Table of Contents

MILBANK WINTHROP & CO., INC.

NOTES TO THE CONSOLIDATED FINANCIAL STATEMENTS

DECEMBER 31, 2009

(continued)

 

NOTE 4.    INVESTMENTS IN FUNDS (continued)

 

Substantially all of the Funds in which the Partnerships invest provide for a specific allocation or fee to their respective general partner or affiliate, which is calculated at various rates, primarily 20% of appreciation, as defined in their respective partnership agreements.

Some of the Funds permit partial withdrawals during the year on either a monthly, quarterly or semiannual basis; however, substantially all of the Funds permit full withdrawals only at the end of the year.

The activities of certain Funds include the purchase and sale of a variety of derivative financial instruments such as equity options, index options, swap agreements, futures and forward contracts, and other similar instruments. These derivatives are used for trading purposes and for managing risk associated with their portfolio of securities and securities sold short. The use of derivative instruments may involve elements of market risk in excess of the amount recognized in the statement of assets and liabilities of these Funds. In many cases, these Funds limit their risk by holding offsetting security or option positions.

The Partnerships, through their investment in other Funds, are subject to certain inherent risks arising from their investing activities of short selling and entering into forward contracts. The ultimate cost to acquire these securities or settle these contracts may exceed the liability reflecting in their financial statements.

NOTE 5.    LEASE COMMITMENT

The Company is subject to a lease for office space in New York City through April 30, 2012. The base rent is $149,400 per year and includes electricity. It is also subject to real estate tax and operating cost escalations. Future minimum lease commitments for the year ending December 31 are as follows:

 

2010

   $ 149,400   

2011

     149,400   

2012

     49,800   
  

 

 

 
   $ 348,600   
  

 

 

 

Total rent expense for the year ended December 31, 2009 was $164,251.

NOTE 6.    PENSION PLAN

The Company sponsors a 401(k) retirement plan for its employees. The Company contributes 3% of eligible employee’s compensation. The plan also permits elective deferrals by employees.

Total Pension costs for the year ended December 31, 2009 were $15,150.

 

F-101


Table of Contents

MILBANK WINTHROP & CO., INC.

NOTES TO THE CONSOLIDATED FINANCIAL STATEMENTS

DECEMBER 31, 2009

(continued)

 

NOTE 7.    PREPAID EXPENSES AND OTHER

The details of Milbank’s prepayments at December 31, 2009 are as follows:

 

Insurance

   $ 84,116   

Rent

     12,450   

Other

     11,000   
  

 

 

 
   $ 107,566   
  

 

 

 

NOTE 8.    RELATED PARTY TRANSACTIONS

Milbank earns advisory fees for client assets invested with the Partnerships. It is also reimbursed for costs incurred in providing administrative services to the Partnerships. During 2009, Milbank earned $3,807,621 in advisory fees and $474,750 in administrative fees from the Partnerships.

These intercompany fees have been fully eliminated in the consolidated financial statements.

NOTE 9.    INCOME TAXES

The Company’s income tax expense for the year ended December 31, 2009 has been determined as follows:

 

Current taxes

  

Federal

   $ 14,347   

State and local

     68,100   
  

 

 

 
     82,447   

Deferred taxes

  

Federal

     56,222   
  

 

 

 
   $ 138,669   
  

 

 

 

Current taxes are provided using statutory tax rates as applied to taxable income. Deferred taxes are provided at approximately 35% of unrealized appreciation of investments in excess of tax basis.

NOTE 10.    FURNITURE, EQUIPMENT AND LEASEHOLD IMPROVEMENTS

Furniture, equipment and leasehold improvements are stated at cost less accumulated depreciation. As discussed in Note 2, the Company applies accelerated methods of depreciation over the estimated useful lives of the assets.

 

Assets at cost:

  

Furniture and equipment

   $ 214,916   

Leasehold improvement

     90,698   
  

 

 

 

Total cost

     305,614   

Less accumulated depreciation

     (277,417
  

 

 

 

Net fixed assets

   $ 28,197   
  

 

 

 

Depreciation expense for the year ended December 31, 2009 was $2,097.

 

F-102


Table of Contents

MILBANK WINTHROP & CO., INC.

NOTES TO THE CONSOLIDATED FINANCIAL STATEMENTS

DECEMBER 31, 2009

(continued)

 

NOTE 11.    SHARES OF STOCK

Under the Certificate of Amendment of the Certificate of Incorporation dated January 9, 1997 (the “Certificate”), 7,000 shares of Class A Common Stock, having a par value of $0.05 per share, were authorized. Holders of Class A Common Stock are entitled to one vote per share. At December 31, 2009, 3,922 shares were issued and outstanding.

Also under the Certificate, 7,000 shares of Class B Common Stock, having a par value of $0.05 per share, were authorized. Class B Common Stock is non-voting stock. At December 31, 2009, 2,496 shares were issued and outstanding.

NOTE 12.    SUBSEQUENT EVENTS

Subsequent events have been evaluated through August 30, 2011, which is the date the financial statements were available to be issued. The Company is engaged in negotiations to merge with an outside entity.

 

F-103


Table of Contents

INDEPENDENT AUDITORS’ REPORT

To the Member of

MW Commodity Advisors, LLC:

We have audited the accompanying consolidated statement of financial condition of MW Commodity Advisors, LLC (the “Company”), as of December 31, 2011, and the related consolidated statements of operations, changes in member’s equity and cash flows for the year then ended. These consolidated financial statements are the responsibility of the Company’s management. Our responsibility is to express an opinion on these consolidated financial statements based on our audit.

We conducted our audit in accordance with auditing standards generally accepted in the United States of America. Those standards require that we plan and perform the audit to obtain reasonable assurance about whether the financial statements are free of material misstatement. An audit includes examining, on a test basis, evidence supporting the amounts and disclosures in the financial statements. An audit also includes assessing the accounting principles used and significant estimates made by management, as well as evaluating the overall financial statement presentation. We believe that our audit provides a reasonable basis for our opinion.

In our opinion, the consolidated financial statements referred to above present fairly, in all material respects, the financial position of MW Commodity Advisors, LLC as of December 31, 2011, and the results of its operations and its cash flows for the year then ended in conformity with accounting principles generally accepted in the United States of America.

/s/ Fulvio & Associates, LLP

New York, New York

March 15, 2012

 

F-104


Table of Contents

MW COMMODITY ADVISORS, LLC

CONSOLIDATED STATEMENT OF FINANCIAL CONDITION

DECEMBER 31, 2011

 

ASSETS

     

Cash and cash equivalents

      $ 2,919   

Accounts receivable

        4,000   

MW Commodity Strategies, L.P.:

     

Cash and cash equivalents

   $ 141,356      

Investments in Funds

     29,919,624      

Other assets

     488         30,061,468   
  

 

 

    

 

 

 

TOTAL ASSETS

      $ 30,068,387   
     

 

 

 

LIABILITIES AND MEMBER’S EQUITY

     

Liabilities:

     

Professional fees payable

      $ 4,915   

MW Commodity Strategies, L.P.:

     

Redemptions payable

     194,946      

Professional fees payable

     27,325      

Other liabilities

     20,614         242,885   
  

 

 

    

 

 

 

Total Liabilities

        247,800   
     

 

 

 

Member’s Equity:

     

Member’s Equity

        71,811   

Minority interests in MW Commodity Strategies, L.P.

        29,748,776   
     

 

 

 

Total Member’s Equity

        29,820,587   
     

 

 

 

TOTAL LIABILITIES AND MEMBER’S EQUITY

      $ 30,068,387   
     

 

 

 

The accompanying notes are an integral part of these consolidated financial statements.

 

F-105


Table of Contents

MW COMMODITY ADVISORS, LLC

CONSOLIDATED STATEMENT OF OPERATIONS

FOR THE YEAR ENDED DECEMBER 31, 2011

 

REVENUES:

    

MW Commodity Strategies, L.P.:

     $ 203   
    

 

 

 

Interest

    
       203   
    

 

 

 

Total revenues

    

EXPENSES:

    

Account fees

       27,164   

Other

       9,703   

MW Commodity Strategies, L.P.:

    

Professional fees

   $ 41,138     

Other

     17,031        58,169   
  

 

 

   

 

 

 

Total expenses

       95,036   
    

 

 

 

LOSS BEFORE NET GAINS (LOSS) FROM

    

MW COMMODITY STRATEGIES, L.P.

       (94,833

Net loss from MW Commodity Strategies, L.P.:

    

Realized loss on investments in Funds, net

     (288,915  

Unrealized loss on investments in Funds, net change

     (2,287,676     (2,576,591
  

 

 

   

 

 

 

NET LOSS

       (2,671,424
    

 

 

 

Minority Interests in MW Commodity Strategies, L.P.

       2,793,270   
    

 

 

 

NET INCOME ATTRIBUTABLE TO MW COMMODITY ADVISORS, LLC

     $ 121,846   
    

 

 

 

The accompanying notes are an integral part of these consolidated financial statements.

 

F-106


Table of Contents

MW COMMODITY ADVISORS, LLC

CONSOLIDATED STATEMENT OF CHANGES IN MEMBER’S EQUITY

FOR THE YEAR ENDED DECEMBER 31, 2011

 

     MW Commodity
Advisors, LLC
Sole Member
    Minority
Interests in MW
Commodity
Strategies, L.P.
    Total  

Member’s Equity - December 31, 2010

   $ 169,965      $ 27,650,761      $ 27,820,726   

Contributions-

     —          5,650,000        5,650,000   

Withdrawals

     (220,000     (758,715     (978,715

Net Income (Loss)

     121,846        (2,793,270     (2,671,424
  

 

 

   

 

 

   

 

 

 

Member’s Equity - December 31, 2011

   $ 71,811      $ 29,748,776      $ 29,820,587   
  

 

 

   

 

 

   

 

 

 

The accompanying notes are an integral part of these consolidated financial statements.

 

F-107


Table of Contents

MW COMMODITY ADVISORS, LLC

CONSOLIDATED STATEMENT OF CASH FLOWS

FOR THE YEAR ENDED DECEMBER 31, 2011

 

CASH FLOWS FROM OPERATING ACTIVITIES:

    

Net income

     $ 121,846   

Adjustments to reconcile net income to net cash used in operating activities:

    

MW Commodity Strategies, L.P.:

    

Net loss

   $ (2,793,270  

Realized loss on investments in Funds, net

     288,915     

Unrealized loss on investments in Funds, net change

     2,287,676     

Purchase of investments in Funds

     (8,500,000  

Proceeds from investments in Funds

     4,273,076     

(Increase) decrease in operating assets:

    

Accounts receivable

     (4,000  

MW Commodity Strategies, L.P.:

    

Cash and cash equivalents

     909,153     

Redemptions receivable from investments in Funds

     100,000     

Other assets

     6,893     

Increase (decrease) in operating liabilities:

    

Professional fees payable

     4,915     

MW Commodity Strategies, L.P.:

    

Professional fees payable

     (46,575  

Other liabilities

     7,857     
  

 

 

   

Total adjustments

       (3,465,360
    

 

 

 

Net Cash Used in Operating Activities

       (3,343,514
    

 

 

 

CASH FLOWS FROM FINANCING ACTIVITIES:

    

Withdrawals

     (220,000  

MW Commodity Strategies, L.P.:

    

Contributions

     5,650,000     

Withdrawals

     (2,155,810  
  

 

 

   

Net Cash Provided by Financing Activities

       3,274,190   
    

 

 

 

NET CHANGE IN CASH AND CASH EQUIVALENTS

       (69,324

Cash and Cash Equivalents at December 31, 2010

       72,243   
    

 

 

 

Cash and Cash Equivalents at December 31, 2011

     $ 2,919   
    

 

 

 

The accompanying notes are an integral part of these consolidated financial statements.

 

F-108


Table of Contents

MW COMMODITY ADVISORS, LLC

NOTES TO THE CONSOLIDATED FINANCIAL STATEMENTS

DECEMBER 31, 2011

NOTE 1.    ORGANIZATION

MW Commodity Advisors, LLC (“Advisors”), a single member limited liability company formed in Delaware on June 17, 2005, conducts an investment advisory business in New York City and is an affiliate of Milbank Winthrop & Co., an investment advisor registered under the Investment Advisers Act of 1940, as amended.

Advisors is the general partner (the “General Partner”) of MW Commodity Strategies, L.P., an investment partnership (the “Partnership”) which is consolidated in these financial statements (collectively, the “Company”).

The Partnership invests in various independent investment partnerships (the “Funds”).

NOTE 2.    SIGNIFICANT ACCOUNTING POLICIES

Basis of Presentation

The financial statements are presented in conformity with accounting principles generally accepted in the United States of America (“GAAP”).

Basis of Accounting

The Company follows the accrual method of accounting. Income is recorded when earned, and expenses are recorded when incurred in the period to which they pertain. Purchases and sales of securities are recorded on the trade date basis. Purchases and sales of Funds are recorded on the effective date as specified in the Funds’ investment agreements.

Use of Estimates

The presentation of financial statements in conformity with GAAP may require management to make estimates and assumptions that affect the reported amounts of assets and liabilities and disclosure of contingent assets and liabilities at the date of the financial statements and the reported amounts of revenues and expenses during the reporting period. Actual results could differ from those estimates.

Cash and Cash Equivalents

Cash and cash equivalents consist of cash on hand and liquid investments with maturities of less than 90 days. For purposes of the statement of cash flows, cash and cash equivalents includes cash in banks and readily available money market funds in investment accounts.

Basis of Consolidation

Advisors consolidates the Partnership in which the General Partner is presumed to have control under Accounting Standards Codification (“ASC”) 810-20. Although Advisors holds non-substantive equity-at-risk in the Partnership, Advisors’ related parties, including its de facto agents, hold substantive equity-at-risk. Further, the limited partners do not have the right to dissolve the Partnership or have substantive kick out rights or participating rights that would overcome the presumption of control by Advisors. Accordingly, Advisors consolidates the assets, liabilities and operating results of the Partnership and records the minority interests held by the limited partners in the accompanying financial statements. All material intercompany transactions and balances have been eliminated.

 

F-109


Table of Contents

MW COMMODITY ADVISORS, LLC

NOTES TO THE CONSOLIDATED FINANCIAL STATEMENTS

DECEMBER 31, 2011

(continued)

 

NOTE 2.    SIGNIFICANT ACCOUNTING POLICIES (continued)

 

MW Commodity Strategies, L.P. - Cash and Cash Equivalents

Cash and cash equivalents held by the Partnership are not available to fund any of the liquidity needs of Advisors.

Fair Value Measurements

GAAP establishes a framework for measuring fair value and requires disclosures about fair value measurements, including a fair value hierarchy that prioritizes the inputs to valuation techniques used to measure fair value into three broad levels explained below:

Level 1 - Valuations based on quoted prices available in active markets for identical investments.

Level 2 - Valuations based on quoted prices in markets that are not active or for which all significant inputs are observable, either directly or indirectly.

Level 3 - Valuations based on inputs that are unobservable and significant to the overall fair value measurement.

The inputs or methodology used for valuing investments are not necessarily an indication of the risks associated with holding those investments.

Valuation and Revenue Recognition

Investments in securities, option contracts, and securities sold short which are traded on a national securities exchange or listed on NASDAQ are valued at the last reported sales price on the last business day of the year. Investments in securities and securities sold short which are traded in the over-the-counter market are valued at the last reported bid and ask prices, respectively.

Securities for which market quotations are not readily available are valued at their fair value as determined in good faith under consistently applied procedures established by the General Partner.

Although the General Partner and the Funds’ administrators use their best judgment in estimating the fair value of the investments in the Funds, there are inherent limitations in any estimation technique. Therefore, the values presented herein are not necessarily indicative of the amount that could be realized in a current transaction. Future events will also affect the estimates of fair value, and the effects of such events on the estimates of fair value could be material. The valuation of the Funds has been deemed reasonable based on inquiry and the documentation provided from the Funds’ general partners or administrators.

The Funds may carry investments for which market quotations are not readily available and are valued at their fair value as determined in good faith by their respective general partners or administrators. A change in the estimated value may occur in the near term.

Certain Funds invest in emerging markets. The risks of investments are often increased in developing countries. These risks include repatriation restrictions, foreign exchange fluctuations, low trading volume in securities markets of emerging countries, lack of uniform reporting standards, and political, economic and legal uncertainties.

 

F-110


Table of Contents

MW COMMODITY ADVISORS, LLC

NOTES TO THE CONSOLIDATED FINANCIAL STATEMENTS

DECEMBER 31, 2011

(continued)

 

NOTE 2.    SIGNIFICANT ACCOUNTING POLICIES (continued)

 

Income from Funds is recognized based upon the Company’s allocable share of the earnings of the Funds which carry their investments at fair value, which include unrealized gains and losses.

The Funds generally value their investments according to the following guidelines:

 

 

Short-term investments are valued at amortized cost, which approximates fair value.

 

 

Securities held and sold short listed on a national securities exchange are valued at the last sale price on the date of valuation, or if no sale occurred on such date, at the last bid or ask price thereon or at an appropriate discount from such price if such securities are restricted.

 

 

Non-marketable securities are carried at estimated fair value as determined by the management of the Funds. Trade debt, bank debt, and warrants for which market quotations are not readily available are generally valued by the management of the Funds at fair value after consideration of a variety of factors including quotations available from dealers who make a market in these financial instruments and model produced valuations. Private equity investments are carried at fair value, which may be estimated using methods such as comparable companies’ earnings multiples, cash flow analyses, and review of underlying financial conditions. Loan participations are interests in short-term loans valued at fair value, which generally approximates cost plus accrued interest.

 

 

Options for the purchase or sale of securities traded on an exchange are valued at the mean of the last report bid and ask prices. Forward contracts are valued by adjusting the spot market price of the underlying security for the cost of carrying from the trade date to the settlement date.

 

 

All other securities are valued initially at cost, with subsequent adjustment to value which reflect either the basis of meaningful third party transactions in the private market or the fair value deemed appropriate by the general partner of each of the Funds. In such instances, consideration is also given to the financial condition and operating results of the issuer, the amount that Funds can reasonably expect to realize upon the sale of the securities and any other factors deemed relevant.

The Fund’s general partners’ estimates and assumptions of fair value of the non-marketable securities may differ significantly from the values that would have been used had a ready market existed, and the differences could be material.

Interest and Dividends

Interest income is recognized on an accrual basis. Dividend income is recognized on the ex-dividend date.

Income Taxes

Advisors and the Partnership themselves are not subject to U.S. Federal income taxes. Each member/partner is individually liable for income taxes, if any, on its share of the entity’s net taxable income. Interest, dividends and other income realized by the Partnership from non-U.S. sources and capital gains realized on the sale of securities of non-U.S. issuers may be subject to withholding and other taxes levied by the jurisdiction in which the income is sourced.

The General Partner determined that there are no uncertain tax positions which would require adjustments or disclosures on the financial statements. The tax years that remain subject to examination by taxing authorities are 2008, 2009 and 2010.

 

F-111


Table of Contents

MW COMMODITY ADVISORS, LLC

NOTES TO THE CONSOLIDATED FINANCIAL STATEMENTS

DECEMBER 31, 2011

(continued)

 

NOTE 2.    SIGNIFICANT ACCOUNTING POLICIES (continued)

 

Accounting Developments

In June 2009, the Financial Accounting Standards Board (“FASB”) issued Statement of Financial Accounting Standard (“SFAS”) No. 167, Amendments to FASB Interpretation No. 46(R), which changes the approach to determining the primary beneficiary of a Variable Interest Entity (“VIE”) and requires companies to more frequently assess whether they must consolidate VIEs. This pronouncement is effective for the first annual reporting period beginning after November 15, 2009 and for interim periods within that first annual reporting period. In November 2009, the FASB agreed to defer the effective date of this pronouncement for certain types of asset manager funds until the completion of its consolidation project. The Company is currently assessing the potential impacts, if any, on its consolidated financial statements and disclosures.

In January 2010, the FASB issued. Accounting Standards Update 201006, Improving Disclosures About Fair Value Measurements (“ASU 2010-06”). ASU 2010-06 requires disclosing separately the amount of significant transfers in and out of the Level 1 and Level 2 categories and the reasons for the transfers and it requires that Level 3 purchases, sales, issuances and settlements activity be reported on a gross rather than a net basis. ASU 2010-06 also requires fair value measurement disclosures for each class of assets and liabilities and disclosures about valuation techniques and inputs used to measure fair value for both recurring and nonrecurring fair value measurements for Level 2 and Level 3 measurements. These disclosures are effective for fiscal periods beginning after December 15, 2009, except for the Level 3 gross reporting which is effective for fiscal periods beginning after December 15, 2010. The Company does not anticipate that the adoption of ASU 2010-06 will have a material impact on its consolidated financial statements.

In May 2011, the FASB issued amended guidance on fair value measurements to achieve common fair value measurement and disclosure requirements in GAAP and International Financial Reporting Standards. The amended guidance specifies that the concepts of highest and best use and valuation premise in a fair value measurement are relevant only when measuring the fair value of nonfinancial assets and are not relevant when measuring the fair value of financial assets or liabilities. The amendments include requirements specific to measuring the fair value of those instruments, such as equity interests used as consideration in a business combination. An entity should measure the fair value of its own equity instrument from the perspective of a market participant that holds the instrument as an asset. With respect to financial instruments that are managed as part of a portfolio, an exception to fair value requirements is provided. That exception permits a reporting entity to measure the fair value of such financial assets and liabilities at the price that would be received to sell a net asset position for a particular risk or to transfer a net liability position for a particular risk in an orderly transaction between market participants at the measurement date. The amendments also clarify that premiums and discounts should only be applied if market participants would do so when pricing the asset or liability. Premiums and discounts related to the size of an entity’s holding (e.g., a blockage factor) rather than as a characteristic of the asset or liability (e.g., a control premium) are not permitted in a fair value measurement. The guidance also requires enhanced disclosures about fair value measurements, including, among other things, (a) for fair value measurements categorized within Level III of the fair value hierarchy, (1) a quantitative disclosure of the unobservable inputs and assumptions used in the measurement, (2) the valuation process used by the reporting entity, and (3) a narrative description of the sensitivity of the fair value measurement to changes in unobservable inputs and the interrelationships between those unobservable inputs, if any, and (b) the categorization by level of the fair value hierarchy for items that are not measured at fair value in the statement of financial condition but for which the fair value is required to be disclosed (for example, a financial instrument that is measured at amortized cost in the statement of financial condition but for which fair value is disclosed). The guidance also amends disclosure requirements for significant transfers between Level I and Level II and now

 

F-112


Table of Contents

MW COMMODITY ADVISORS, LLC

NOTES TO THE CONSOLIDATED FINANCIAL STATEMENTS

DECEMBER 31, 2011

(continued)

 

NOTE 2.    SIGNIFICANT ACCOUNTING POLICIES (continued)

 

Accounting Developments (continued)

 

requires disclosure of all transfers between Levels I and II in the fair value hierarchy. The amended guidance is effective for interim and annual periods beginning after December 15, 2011. As the impact of the guidance is primarily limited to enhanced disclosures, adoption is not expected to have a material impact on the Company’s consolidated financial statements.

In December 2011, the FASB issued a deferral of the effective date for certain disclosures relating to the comprehensive income, specifically with respect to the presentation of reclassifications of items out of accumulated other comprehensive income. The deferral is effective for fiscal years, and interim periods within those years, beginning after December 15, 2011. As the amendments are limited to presentation only, adoption is not expected to have a material impact on the Company’s financial statements.

NOTE 3.    INVESTMENTS IN FUNDS

As of December 31, 2011, the Company was invested in 13 Funds, none of which are related parties. The Funds employ, to varying degrees, directional, volatility and relative value based strategies for investments in the commodity and macro markets. See detailed descriptions of the Fund strategies below.

The partnership agreements of the Funds provide for compensation to the investment managers in the form of management fees ranging from 0% to 2% annually of net assets and an incentive allocation not exceeding 30% of net new profits earned.

 

    Fund and (Strategy)    

   Fair Value at
December 31, 2011
     Capital
Liquidity
 

Covepoint Emerging Markets Macro
Fund, L.P. CI. A. (d)

   $ 2,258,119         Quarterly   

Covepoint Emerging Markets Macro
Fund, L.P. CI. B. (d)

     448,619         Quarterly   

Dynamic Domestic Fund L.P. (d)

     2,898,050         Monthly   

Goldfinch Capital Management, L.P. (b)

     1,939,801         Monthly   

Hard Assets Partners 2X L.P. (d)

     2,112,717         Quarterly   

Peak Partners, L.P. (d)

     1,922,912         Monthly   

Tiverton Investments, LLC (d)

     4,432,502         Monthly   

Vardana Partners, LP (d)

     2,728,342         Quarterly   

Wexford Catalyst Fund, L.P. (d)

     3,180,816         Quarterly   

Bocage Global Resource Fund, L.P. (b)

     4,257,486         Monthly   

Taylor Woods (b)

     3,250,111         Quarterly   

Other Funds (a), (c)

     490,149      
  

 

 

    

Total Investments in Funds

   $ 29,919,624      
  

 

 

    

 

F-113


Table of Contents

MW COMMODITY ADVISORS, LLC

NOTES TO THE CONSOLIDATED FINANCIAL STATEMENTS

DECEMBER 31, 2011

(continued)

 

NOTE 3.    INVESTMENTS IN FUNDS (continued)

 

As of December 31, 2011, the investments in Funds had no remaining significant lockups and all Funds qualified as Level 2 investments. The Partnership values Level 2 investments based on its proportionate share of the net asset value of the Funds. Gains and losses (realized and unrealized), if any, are included in the net realized gain (loss) on investments in Funds and net change in unrealized gain (loss) on investments in Funds in the statement of operations. Transfers between levels are recognized at the end of the reporting period.

The Fund investment strategies are as follows:

a) Equity Long/Short Funds:

This category includes investments in Funds that invest both long and short primarily in U.S. common stocks. Portfolio managers have the ability to shift investments from value to growth strategies, from small to large capitalization stocks, and from a net long position to a net short position. The fair values of the investments in this category have been estimated using the net asset value per share of the investments which are provided by the Fund’s associated administrators.

b) Futures and Derivatives Funds:

This category includes investments in Funds that invest primarily in commodity futures and derivatives. The Portfolio manager’s investment strategy may use fundamental analysis, technical analysis or a combination of the two. Investment decisions target both short and long term price movement in the commodity and associated markets. In certain instances, managers may use relative value based strategies, weighing different time horizons or commodities against each other. The fair values of the investments in this category have been estimated using the net asset value per share of the investments which are provided by the Fund’s associated administrators.

c) Macro Funds:

The category is similar to Futures and Derivatives Funds above but with a focus on using macro-based strategies, which may include commodity futures and derivatives, currencies (including “commodity” currencies), fixed income instruments and securities. The economics of the commodity markets may influence the portfolio manager’s decisions in this category. The fair value of the investments in this category have been estimated using the net asset value per share of the investments which are provided by the Fund’s associated administrators.

d) Multi-Strategy Funds:

This category includes investments in Funds which utilize a combination of the preceding Equity Long/Short, Futures and Derivatives and Macro Funds approaches. Portfolio managers will determine allocations to such strategies based on their expectations of return and risk. The fair values of the investments in this category have been estimated using the net asset value per share of the investments which are provided by the Fund’s associated administrators.

 

F-114


Table of Contents

MW COMMODITY ADVISORS, LLC

NOTES TO THE CONSOLIDATED FINANCIAL STATEMENTS

DECEMBER 31, 2011

(continued)

 

NOTE 4.    OFF-BALANCE SHEET RISK, CONCENTRATION OF CREDIT RISK, AND OTHER RISKS

In the normal course of business, the Funds in which the Partnership invests trade various financial instruments and enter into various investment activities with off-balance sheet risk. These include, but are not limited to, short selling activities, writing option contracts, and equity swaps. To the extent that the Partnership’s investment activity is limited to making investments in Funds via limited partnership interests or limited liability company holdings, the Partnership’s risk of loss in these Funds is generally limited to the value of these investments reported by the Partnership. To date, the Partnership has only invested in such limited partnership interests and limited liability company holdings.

There are a number of other risks to the Partnership. Three principal types of risk that can adversely affect the Partnership’s investment approach are market risk, strategy risk, and manager risk. The Partnership is also subject to multiple manager risks, possible limitations in investment opportunities, allocation risks, illiquidity, lack of diversification, and other risks for the Partnership and potentially for each Fund.

NOTE 5.    COMMITMENTS AND CONTINGENCIES

In the normal course of business, the Company may enter into contracts that contain a variety of representations and warranties and which provide general indemnifications. The general indemnifications apply not only to the extent such representations and warranties are untrue but also may cover third parties such as the Partnership’s Administrator for claims related to the services performed for the Partnership. The Company’s maximum exposure under any such arrangements are unknown, as exposure only arises to the extent further claims that have not yet occurred are made against the Company.

NOTE 6.    RELATED PARTY TRANSACTIONS

Advisors earned $158,015 in management fees from the Partnership during 2011. These intercompany fees have been fully eliminated in these consolidated financial statements.

NOTE 7.    SUBSEQUENT EVENTS

Subsequent events have been evaluated through March 15, 2012, which is the date the consolidated financial statements were available to be issued. In January, 2012, Advisors signed an agreement to sell its assets to Silvercrest Asset Management Group LLC on March 31, 2012.

 

F-115


Table of Contents

INDEPENDENT AUDITORS’ REPORT

To the Member of

MW Commodity Advisors, LLC:

We have audited the accompanying consolidated statement of financial condition of MW Commodity Advisors, LLC (the “Company”), as of December 31, 2010, and the related consolidated statements of income, changes in member’s equity and cash flows for the year then ended. These financial statements are the responsibility of the Company’s management. Our responsibility is to express an opinion on these financial statements based on our audit.

We conducted our audit in accordance with auditing standards generally accepted in the United States of America. Those standards require that we plan and perform the audit to obtain reasonable assurance about whether the financial statements are free of material misstatement. An audit includes examining, on a test basis, evidence supporting the amounts and disclosures in the financial statements. An audit also includes assessing the accounting principles used and significant estimates made by management, as well as evaluating the overall financial statement presentation. We believe that our audit provides a reasonable basis for our opinion.

In our opinion, the consolidated financial statements referred to above present fairly, in all material respects, the financial position of MW Commodity Advisors, LLC as of December 31, 2010, and the results of its operations and its cash flows for the year then ended in conformity with accounting principles generally accepted in the United States of America.

/s/ Fulvio & Associates, LLP

New York, New York

October 28, 2011

 

F-116


Table of Contents

MW COMMODITY ADVISORS, LLC

CONSOLIDATED STATEMENT OF FINANCIAL CONDITION

DECEMBER 31, 2010

 

ASSETS

     

Cash and cash equivalents

      $ 72,243   

MW Commodity Strategies, L.P.:

     

Cash and cash equivalents

   $ 1,050,509      

Investments in Funds

     28,269,291      

Redemptions receivable

     100,000      

Other assets

     7,381         29,427,181   
  

 

 

    

 

 

 

TOTAL ASSETS

      $ 29,499,424   
     

 

 

 

LIABILITIES AND MEMBER’S EQUITY

     

Liabilities:

     

MW Commodity Strategies, L.P.:

     

Redemptions payable

   $ 1,592,041      

Professional fees payable

     73,900      

Other liabilities

     12,757      
  

 

 

    

Total Liabilities

      $ 1,678,698   
     

 

 

 

Member’s Equity:

     

Member’s Equity

        169,965   
     

 

 

 

Minority interests in MW Commodity Strategies, L.P.

        27,650,761   
     

 

 

 

Total Member’s Equity

        27,820,726   
     

 

 

 

TOTAL LIABILITIES AND MEMBER’S EQUITY

      $ 29,499,424   
     

 

 

 

The accompanying notes are an integral part of these consolidated financial statements.

 

F-117


Table of Contents

MW COMMODITY ADVISORS, LLC

CONSOLIDATED STATEMENT OF INCOME

FOR THE YEAR ENDED DECEMBER 31, 2010

 

REVENUES:

     

MW Commodity Strategies, L.P.:

     

Interest

      $ 679   
     

 

 

 

Total revenues

        679   
     

 

 

 

EXPENSES:

     

Account fees

        26,384   

Liability fees

        18,648   

Filing fees

        783   

Other

        2,211   

MW Commodity Strategies, L.P.:

     

Professional fees

   $ 86,482      

Other

     14,510         100,992   
  

 

 

    

 

 

 

Total expenses

        149,018   
     

 

 

 

LOSS BEFORE NET GAINS FROM MW COMMODITY STRATEGIES, L.P.

        (148,339

Net gains from investment activities of MW Commodity Strategies, L.P.:

     

Realized gain on investments in Funds, net

     84,434      

Unrealized gain on investments in Funds, net change

     1,125,925         1,210,359   
  

 

 

    

 

 

 

NET INCOME

      $ 1,062,020   
     

 

 

 

Minority Interests in MW Commodity Strategies, L.P.

        (939,734
     

 

 

 

NET INCOME ATTRIBUTABLE TO MW COMMODITY ADVISORS, LLC

      $ 122,286   
     

 

 

 

The accompanying notes are an integral part of these consolidated financial statements.

 

F-118


Table of Contents

MW COMMODITY ADVISORS, LLC

CONSOLIDATED STATEMENT OF CHANGES IN MEMBER’S EQUITY

FOR THE YEAR ENDED DECEMBER 31, 2010

 

      MW Commodity
Advisors, LLC
Sole Member
    Minority
Interests in MW
Commodity
Strategies, L.P.
    Total  

Member’s Equity - December 31, 2009

   $ 167,590      $ 26,957,046      $ 27,124,636   

Contributions

     —          4,708,688        4,708,688   

Withdrawals

     (119,911     (4,954,707     (5,074,618

Net Income

     122,286        939,734        1,062,020   
  

 

 

   

 

 

   

 

 

 

Member’s Equity - December 31, 2010

   $ 169,965      $ 27,650,761      $ 27,820,726   
  

 

 

   

 

 

   

 

 

 

The accompanying notes are an integral part of these consolidated financial statements.

 

F-119


Table of Contents

MW COMMODITY ADVISORS, LLC

CONSOLIDATED STATEMENT OF CASH FLOWS

FOR THE YEAR ENDED DECEMBER 31, 2010

 

CASH FLOWS FROM OPERATING ACTIVITIES:

    

Net income

     $ 122,286   

Adjustments to reconcile net income to net cash provided by operating activities:

    

MW Commodity Strategies, L.P.:

    

Net income

   $ 939,734     

Proceeds from investments

     69,911     

Realized gain on investments in Funds, net

     (84,434  

Unrealized gain on investments in Funds, net change

     (1,125,925  

Purchase of investments in Funds

     (4,000,000  

Proceeds from investments in Funds

     2,018,051     

(Increase) decrease in operating assets:

    

Accounts receivable

     8,669     

MW Commodity Strategies, L.P.:

    

Cash and cash equivalents

     9,101,694     

Redemptions receivable from investments in Funds

     1,235,938     

Other assets

     6,887     

Increase (decrease) in operating liabilities:

    

MW Commodity Strategies, L.P.:

    

Professional fees payable

     (92,106  

Other liabilities

     5,435     
  

 

 

   

Total adjustments

       8,083,854   
    

 

 

 

Net Cash Flows Provided by Operating Activities

       8,206,140   
    

 

 

 

CASH FLOWS FROM FINANCING ACTIVITIES:

    

Withdrawals

     (119,911  

MW Commodity Strategies, L.P.:

    

Contributions

     2,408,688     

Withdrawals

     (10,464,144  
  

 

 

   

Net Cash Used in Financing Activities

       (8,175,367
    

 

 

 

NET CHANGE IN CASH AND CASH EQUIVALENTS

       30,773   

Cash and Cash Equivalents at December 31, 2009

       41,470   
    

 

 

 

Cash and Cash Equivalents at December 31, 2010

     $ 72,243   
    

 

 

 

The accompanying notes are an integral part of these consolidated financial statements.

 

F-120


Table of Contents

MW COMMODITY ADVISORS, LLC

NOTES TO THE CONSOLIDATED FINANCIAL STATEMENTS

DECEMBER 31, 2010

NOTE 1.    ORGANIZATION

MW Commodity Advisors, LLC (“Advisors”), a single member limited liability company formed in Delaware on June 17, 2005, conducts an investment advisory business in New York City and is an affiliate of Milbank Winthrop & Co., an investment advisor registered under the Investment Advisors Act of 1940, as amended.

Advisors is the general partner (the “General Partner”) of MW Commodity Strategies, L.P., an investment partnership (the “Partnership”) which is consolidated in these financial statements (collectively, the “Company”).

The Partnership invests in various independent investment partnerships (the “Funds”).

NOTE 2.    SIGNIFICANT ACCOUNTING POLICIES

Basis of Presentation

The financial statements are presented in conformity with accounting principles generally accepted in the United States of America (“GAAP”).

Basis of Accounting

The Company follows the accrual method of accounting. Income is recorded when earned, and expenses are recorded when incurred in the period to which they pertain. Purchases and sales of securities are recorded on the trade date basis. Purchases and sales of Funds are recorded on the effective date as specified in the Funds investment agreements.

Use of Estimates

The presentation of financial statements in conformity with GAAP may require management to make estimates and assumptions that affect the reported amounts of assets and liabilities and disclosure of contingent assets and liabilities at the date of the financial statements and the reported amounts of revenues and expenses during the reporting period. Actual results could differ from those estimates.

Cash and Cash Equivalents

Cash and cash equivalents consist of cash on hand and liquid investments with maturities of less than 90 days. For purposes of the statement of cash flows, cash and cash equivalents includes cash in banks and readily available money market funds in investment accounts.

Basis of Consolidation

Advisors consolidates the Partnership in which the General Partner is presumed to have control under Accounting Standards Codification (“ASC”) 810-20. Although Advisors holds non-substantive equity-at-risk in the Partnership, Advisors’ related parties, including its de facto agents, hold substantive equity-at-risk. Further, the limited partners do not have the right to dissolve the Partnership or have substantive kick out rights or participating rights that would overcome the presumption of control by Advisors. Accordingly, Advisors consolidates the assets, liabilities and operating results of the Partnership and records the minority interests held by the limited partners in the accompanying financial statements. All material intercompany transactions and balances have been eliminated.

 

F-121


Table of Contents

MW Commodity Strategies, L.P. - Cash and Cash Equivalents

Cash and cash equivalents held by the Partnership are not available to fund any of the liquidity needs of Advisors.

Fair Value Measurements

GAAP establishes a framework for measuring fair value and requires disclosures about fair value measurements, including a fair value hierarchy that prioritizes the inputs to valuation techniques used to measure fair value into three broad levels explained below:

Level 1 - Valuations based on quoted prices available in active markets for identical investments.

Level 2 - Valuations based on quoted prices in markets that are not active or for which all significant inputs are observable, either directly or indirectly.

Level 3 - Valuations based on inputs that are unobservable and significant to the overall fair value measurement.

The inputs or methodology used for valuing investments are not necessarily an indication of the risks associated with holding those investments.

Valuation and Revenue Recognition

Investments in securities, option contracts, and securities sold short which are traded on a national securities exchange or listed on NASDAQ are valued at the last reported sales price on the last business day of the year. Investments in securities and securities sold short which are traded in the over-the-counter market are valued at the last reported bid and ask prices, respectively.

Securities for which market quotations are not readily available are valued at their fair value as determined in good faith under consistently applied procedures established by the General Partner.

Although the General Partner and the Funds’ administrators use their best judgment in estimating the fair value of the investments in the Funds, there are inherent limitations in any estimation technique. Therefore, the values presented herein are not necessarily indicative of the amount that could be realized in a current transaction. Future events will also affect the estimates of fair value, and the effects of such events on the estimates of fair value could be material. The valuation of the Funds has been deemed reasonable based on inquiry and the documentation provided from the Funds’ general partners or administrators.

The Funds may carry investments for which market quotations are not readily available and are valued at their fair value as determined in good faith by their respective general partners or administrators. A change in the estimated value may occur in the near term.

Certain Funds invest in emerging markets. The risks of investments are often increased in developing countries. These risks include repatriation restrictions, foreign exchange fluctuations, low trading volume in securities markets of emerging countries, lack of uniform reporting standards, and political, economic and legal uncertainties.

Income from Funds is recognized based upon the Company’s allocable share of the earnings of the Funds which carry their investments at fair value, which include unrealized gains and losses.

The Funds generally value their investments according to the following guidelines:

 

   

Short-term investments are valued at amortized cost, which approximates fair value.

 

   

Securities held and sold short listed on a national securities exchange are valued at the last sale price on the date of valuation, or if no sale occurred on such date, at the last bid or ask price thereon or at an appropriate discount from such price if such securities are restricted.

 

F-122


Table of Contents
   

Non-marketable securities are carried at estimated fair value as determined by the management of the Funds. Trade debt, bank debt, and warrants for which market quotations are not readily available are generally valued by the management of the Funds at fair value after consideration of a variety of factors including quotations available from dealers who make a market in these financial instruments and model produced valuations. Private equity investments are carried at fair value, which may be estimated using methods such as comparable companies’ earnings multiples, cash flow analyses, and review of underlying financial conditions. Loan participations are interests in short-term loans valued at fair value, which generally approximates cost plus accrued interest.

 

   

Options for the purchase or sale of securities traded on an exchange are valued at the mean of the last report bid and ask prices. Forward contracts are valued by adjusting the spot market price of the underlying security for the cost of carrying from the trade date to the settlement date.

 

   

All other securities are valued initially at cost, with subsequent adjustment to value which reflect either the basis of meaningful third party transactions in the private market or the fair value deemed appropriate by the general partner of each of the Funds. In such instances, consideration is also given to the financial condition and operating results of the issuer, the amount that Funds can reasonably expect to realize upon the sale of the securities and any other factors deemed relevant.

The Fund’s general partners’ estimate and assumption of fair value of the non-marketable securities may differ significantly from the values that would have been used had a ready market existed, and the differences could be material.

Interest and Dividends

Interest income is recognized on an accrual basis. Dividend income is recognized on the ex-dividend date.

Income Taxes

Advisors and the Partnership themselves are not subject to U.S. Federal income taxes. Each member/partner is individually liable for income taxes, if any, on its share of the entity’s net taxable income. Interest, dividends and other income realized by the Partnership from non-U.S. sources and capital gains realized on the sale of securities of non-U.S. issuers may be subject to withholding and other taxes levied by the jurisdiction in which the income is sourced.

The General Partner determined that there are no uncertain tax positions which would require adjustments or disclosures on the financial statements. The tax years that remain subject to examination by taxing authorities are 2007, 2008 and 2009.

Accounting Developments

In June 2009, the Financial Accounting Standards Board (“FASB”) issued Statement of Financial Accounting Standard (“SFAS”) No. 167, Amendments to FASB Interpretation No. 46(R), which changes the approach to determining the primary beneficiary of a Variable Interest Entity (“VIE”) and requires companies to more frequently assess whether they must consolidate VIEs. This pronouncement is effective for the first annual reporting period beginning after November 15, 2009 and for interim periods within that first annual reporting period. In November 2009, the FASB agreed to defer the effective date of this pronouncement for certain types of asset manager funds until the completion of its consolidation project. The Company is currently assessing the potential impacts, if any, on its consolidated financial statements and disclosures.

In January 2010, the FASB issued Accounting Standards Update 2010-06, Improving Disclosures About Fair Value Measurements (“ASU 2010-06”). ASU 2010-06 requires disclosing separately the amount of significant transfers in and out of the Level 1 and Level 2 categories and the reasons for the transfers and it requires that Level 3 purchases, sales, issuances and settlements activity be reported on a gross rather than a net

 

F-123


Table of Contents

basis. ASU 2010-06 also requires fair value measurement disclosures for each class of assets and liabilities and disclosures about valuation techniques and inputs used to measure fair value for both recurring and nonrecurring fair value measurements for Level 2 and Level 3 measurements. These disclosures are effective for fiscal periods beginning after December 15, 2009, except for the Level 3 gross reporting which is effective for fiscal periods beginning after December 15, 2010. We do not anticipate that the adoption of ASU 2010-06 will have a material impact on the Company’s financial statements.

NOTE 3.    INVESTMENTS IN FUNDS

As of December 31, 2010, the Partnership was invested in 12 Funds, none of which are related parties. The Funds employ to varying degrees directional, volatility and relative value based strategies for investment in the commodity and macro markets. See detailed descriptions of the Fund strategies below.

The partnership agreements of the Funds provide for compensation to the investment managers in the form of management fees ranging from 0% to 2% annually of net assets and an incentive allocation not exceeding 30% of net new profits earned.

 

Fund and (Strategy)

   Fair Value at
December 31, 2010
     Liquidity
Capital
 

Covepoint Emerging Markets Macro Fund, L.P. (d)

   $ 4,005,911         Quarterly   

Dynamic Domestic Fund L.P. (d)

     2,711,778         Monthly   

Goldfinch Capital Management, L.P. (b)

     1,611,218         Monthly   

Hard Assets Partners 2X L.P. (d)

     2,440,332         Quarterly   

Peak Partners, L.P. (d)

     2,941,146         Monthly   

Quantitative Global 1X Fund LLC (b)

     2,795,278         Monthly   

Tiverton Investments, LLC (d)

     4,606,234         Monthly   

Vardana Partners, LP (d)

     1,731,625         Quarterly   

Wexford Catalyst Fund, L.P. (d)

     3,442,623         Quarterly   

Other Investments (a),(c)

     1,983,146      
  

 

 

    
   $ 28,269,291      
  

 

 

    

As of December 31, 2010, the investments in the Funds had no remaining significant lockups.

The Fund investment strategies are as follows:

a) Equity Long/Short Funds:

This category includes investments in Funds that invest both long and short primarily in U.S. common stocks. Portfolio managers have the ability to shift investments from value to growth strategies, from small to large capitalization stocks, and from a net long position to a net short position. The fair values of the investments in this category have been estimated using the net asset value per share of the investments which are provided by the Fund’s associated administrators.

b) Futures and Derivatives Funds:

This category includes investments in Funds that invest primarily in commodity futures and derivatives. The Portfolio manager’s investment strategy may use fundamental analysis, technical analysis or a combination of the two. Investment decisions target both short and long term price movement in the commodity and associated markets. In certain instances, managers may use relative value based strategies, weighing different time horizons or commodities against each other. The fair values of the investments in this category have been estimated using the net asset value per share of the investments which are provided by the Fund’s associated administrators.

 

F-124


Table of Contents

c) Macro Funds:

The category is similar to Futures and Derivatives Funds above but with a focus on using macro-based strategies, which may include commodity futures and derivatives, currencies (including “commodity” currencies), fixed income instruments and securities. The economics of the commodity markets may influence the portfolio manager’s decisions in this category. The fair value of the investments in this category have been estimated using the net asset value per share of the investments which are provided by the Fund’s associated administrators.

d) Multi-Strategy Funds:

This category includes investments in Funds which utilize a combination of the preceding Equity Long/Short, Futures and Derivatives and Macro Funds approaches. Portfolio managers will determine allocations to such strategies based on their expectations of return and risk. The fair values of the investments in this category have been estimated using the net asset value per share of the investments which are provided by the Fund’s associated administrators.

NOTE 4.    FAIR VALUE MEASUREMENTS

The following table discloses a reconciliation of investments measured at fair value on a recurring basis using significant unobservable inputs (Level 3) during the year ended December 31, 2010:

 

     Investments in
Funds
 

Beginning balance, December 31, 2009

   $ 25,076,983   

Total gains or losses (realized and unrealized)

     1,210,359   

Purchases and sales, net

     1,981,949   

Transfer in (out) of Level 3

     (28,269,291
  

 

 

 

Ending balance, December 31, 2010

   $ —     
  

 

 

 

The amount of gains (losses) included in income attributable to the change in unrealized gains (losses) relating to assets still held at December 31, 2010

   $ —     
  

 

 

 

Gains and losses (realized and unrealized), if any, are included in the net realized gain on investments in Funds and net change in unrealized gain on investments in Funds in the statement of income.

The Partnership values Level 2 investments based on its proportionate share of the net asset value of the Funds. At December 31, 2010, all investments were valued using Level 2 inputs. Transfers between levels are recognized at the end of the reporting period.

NOTE 5.    OFF-BALANCE SHEET RISK, CONCENTRATION OF CREDIT RISK, AND OTHER RISKS

In the normal course of business, the Funds in which the Partnership invests trade various financial instruments and enter into various investment activities with off-balance sheet risk. These include, but are not limited to, short selling activities, writing option contracts, and equity swaps. To the extent that the Partnership’s investment activity is limited to making investments in Funds via limited partnership interests or limited liability company holdings, the Partnership’s risk of loss in these Funds is generally limited to the value of these investments reported by the Partnership. To date, the Partnership has only invested in such limited partnership interests and limited liability company holdings.

There are a number of other risks to the Partnership. Three principal types of risk that can adversely affect the Partnership’s investment approach are market risk, strategy risk, and manager risk. The Partnership is also subject to multiple manager risks, possible limitations in investment opportunities, allocation risks, illiquidity, lack of diversification, and other risks for the Partnership and potentially for each Fund.

 

F-125


Table of Contents

NOTE 6.    COMMITMENTS AND CONTINGENCIES

In the normal course of business, the Company may enter into contracts that contain a variety of representations and warranties and which provide general indemnifications. The general indemnifications apply not only to the extent such representations and warranties are untrue but also may cover third parties such as the Partnership’s Administrator for claims related to the services performed for the Partnership. The Company’s maximum exposure under any such arrangements is unknown, as exposure only arises to the extent further claims that have not yet occurred are made against the Company.

NOTE 7.    RELATED PARTY TRANSACTIONS

Advisors earned $132,685 in management fees from the Partnership during 2010. These intercompany fees have been fully eliminated in these consolidated financial statements.

NOTE 8.    SUBSEQUENT EVENTS

Subsequent events have been evaluated through October 28, 2011, which is the date the financial statements were available to be issued. The Company is in negotiations to merge with an outside entity.

 

F-126


Table of Contents

 

 

 

LOGO

Silvercrest Asset Management Group Inc.

Until                    , all dealers that effect transactions in these securities, whether or not participating in this offering, may be required to deliver a prospectus. This is in addition to the dealer’s obligation to deliver a prospectus when acting as an underwriter and with respect to unsold allotments or subscriptions.

 

 

 


Table of Contents

PART II

INFORMATION NOT REQUIRED IN PROSPECTUS

Item 13. Other Expenses of Issuance and Distribution.

The following table sets forth the estimated expenses payable by the registrant in connection with the sale and distribution of the securities registered hereby. All amounts are estimates except for the SEC registration fee, the FINRA filing fee and Nasdaq listing fee.

 

SEC Registration Fee

   $                  *   

FINRA Filing Fee

   $           *   

Nasdaq Listing Fee

   $           *   

Accounting Fees and Expenses

   $           *   

Legal Fees and Expenses

   $           *   

Printing Fees and Expenses

   $           *   

Miscellaneous

   $           *   

Total:

   $           *   

 

* To be filed by amendment.

Item 14. Indemnification of Directors and Officers.

Our amended and restated certificate of incorporation provides that we, to the full extent permitted by Section 145 of the DGCL, as amended from time to time, shall indemnify all persons whom it may indemnify pursuant thereto. It further provides that expenses (including attorneys’ fees) incurred by an officer or director in defending any civil, criminal, administrative, or investigative action, suit or proceeding for which such officer or director may be entitled to indemnification hereunder shall be paid by us in advance of the final disposition of such action, suit or proceeding upon receipt of an undertaking by or on behalf of such director or officer to repay such amount if it shall ultimately be determined that he or she is not entitled to be indemnified by us as authorized thereby.

Insofar as indemnification for liabilities arising under the Securities Act may be permitted to our directors, officers, and controlling persons pursuant to the foregoing provisions, or otherwise, we have been advised that in the opinion of the SEC such indemnification is against public policy as expressed in the Securities Act and is, therefore, unenforceable. In the event that a claim for indemnification against such liabilities (other than the payment of expenses incurred or paid by a director, officer or controlling person in a successful defense of any action, suit or proceeding) is asserted by such director, officer or controlling person in connection with the securities being registered, we will, unless in the opinion of its counsel the matter has been settled by controlling precedent, submit to the court of appropriate jurisdiction the question whether such indemnification by it is against public policy as expressed in the Securities Act and will be governed by the final adjudication of such issue.

Item 15. Recent Sales of Unregistered Securities.

On May 7, 2012, the Registrant issued 10 shares of its common stock, par value $0.01 per share, to Mr. Cochran in exchange for $100. The issuance was exempt from registration under Section 4(2) of the Securities Act, as a transaction by an issuer not involving any public offering.

 

II-1


Table of Contents

Item 16. Exhibits and Financial Statements Schedules.

 

Exhibit
Number
     Description of Document
  1.1    Form of Underwriting Agreement.
  3.1       Amended and Restated Certificate of Incorporation of Silvercrest Asset Management Group Inc.
  3.2       Bylaws of Silvercrest Asset Management Group Inc.
  4.1    Specimen stock certificate for shares of Class A common stock.
  4.2    2012 Exchange Agreement.
  4.3    Resale and Registration Rights Agreement.
  4.4    2012 Equity Incentive Plan.
  4.5    Stockholders Agreement.
  4.6       Form of Deferred Equity Unit Award Agreement.
  4.7    Form of Award Agreement under 2012 Equity Incentive Plan
  5.1    Opinion of Bingham McCutchen LLP.
  10.1    Form of Second Amended and Restated Limited Partnership Agreement of Silvercrest L.P.
  10.2    Tax Receivable Agreement.
  10.3       Form of Indemnification Agreement with directors.
  21.1       List of Subsidiaries.
  23.1       Consent of Deloitte & Touche LLP.
  23.2       Consent of Deloitte & Touche LLP.
  23.3       Consent of Fulvio & Associates, LLP.
  23.4    Consent of Bingham McCutchen LLP (included as part of Exhibit 5.1).
  23.5    Consent of Cerulli Associates.
  24.1       Power of Attorney (included in this Registration Statement under “Signatures”).

 

* To be filed by amendment.

Item 17. Undertakings.

 

  (1) The undersigned registrant hereby undertakes to provide to the underwriter at the closing specified in the underwriting agreements, certificates in such denominations and registered in such names as required by the underwriter to permit prompt delivery to each person.

 

  (2)

Insofar as indemnification for liabilities arising under the Securities Act may be permitted to directors, officers and controlling persons of the registrant pursuant to the foregoing provisions, or otherwise, the registrant has been advised that in the opinion of the SEC, such indemnification is against public policy as expressed in the Securities Act and is, therefore, unenforceable. In the event that a claim for indemnification against such liabilities (other than the payment by the registrant of expenses incurred or paid by a director, officer or controlling person of the registrant in the successful defense of any action, suit or proceeding) is asserted by such director, officer or controlling person in connection with the securities being registered, the registrant will, unless in the opinion of its counsel, the matter has been settled by controlling precedent, submit to a court of appropriate jurisdiction the question whether

 

II-2


Table of Contents
 

such indemnification by it is against public policy as expressed in the Securities Act and will be governed by the final adjudication of such issue.

 

  (3) The undersigned registrant hereby undertakes that:

 

  (a) For purposes of determining any liability under the Securities Act, the information omitted from the form of prospectus filed as part of this registration statement in reliance upon Rule 430A and contained in a form of prospectus filed by the registrant pursuant to Rule 424(b) (1) or (4) or 497(h) under the Securities Act shall be deemed to be part of this registration statement as of the time it was declared effective.

 

  (b) For the purpose of determining any liability under the Securities Act, each post-effective amendment that contains a form of prospectus shall be deemed to be a new registration statement relating to the securities offered therein, and the offering of such securities at that time shall be deemed to be the initial bona fide offering thereof.

 

II-3


Table of Contents

SIGNATURES

Pursuant to the requirements of the Securities Act of 1933, the registrant has duly caused this registration statement to be signed on its behalf by the undersigned, thereunto duly authorized, in the city of New York, state of New York on September 18, 2012.

 

SILVERCREST ASSET MANAGEMENT GROUP INC.

By:

 

/s/ G. Moffett Cochran

 

G. Moffett Cochran

 

Chief Executive Officer

By:

 

/s/ Scott A. Gerard

 

Scott A. Gerard

 

Chief Financial Officer

POWER OF ATTORNEY

KNOW ALL MEN BY THESE PRESENTS, that each person whose signature appears below constitutes and appoints each of G. Moffett Cochran and Scott A. Gerard his true and lawful attorney-in-fact, with full power of substitution, for him and his name, place and stead, in any and all capacities, to sign any and all amendments (including post-effective amendments) to this registration statement, and to file the same, with all exhibits thereto and other documents in connection therewith, with the Securities and Exchange Commission, granting unto such said attorneys-in-fact and agents with full power and authority to do so and perform each and every act and thing requisite and necessary to be done in and about the premises, as fully to all intents and purposes as he might or could do in person, hereby ratifying and confirming all that said attorneys-in-fact, or their substitute or substitutes, may lawfully do or cause to be done by virtue hereof.

Pursuant to the requirements of the Securities Act of 1933, this Registration Statement has been signed by the following:

 

Signature    Title   Date

/s/ G. Moffett Cochran    

G. Moffett Cochran

  

(Principal Executive Officer) and Director

  September 18, 2012

/s/ Scott A. Gerard    

Scott A. Gerard

  

(Principal Financial and Accounting Officer)

  September 18, 2012

/s/ Richard R. Hough III    

Richard R. Hough III

  

Director

  September 18, 2012

/s/ Winthrop B. Conrad, Jr.    

Winthrop B. Conrad, Jr.

  

Director

  September 18, 2012

/s/ Wilmot H. Kidd III    

Wilmot H. Kidd III

  

Director

  September 18, 2012

/s/ Richard S. Pechter    

Richard S. Pechter

  

Director

  September 18, 2012

 

II-4


Table of Contents
Exhibit
Number
     Description of Document
  1.1    Form of Underwriting Agreement.
  3.1       Amended and Restated Certificate of Incorporation of Silvercrest Asset Management Group Inc.
  3.2       Bylaws of Silvercrest Asset Management Group Inc.
  4.1    Specimen stock certificate for shares of Class A common stock.
  4.2    2012 Exchange Agreement.
  4.3    Resale and Registration Rights Agreement.
  4.4    2012 Equity Incentive Plan.
  4.5    Stockholders Agreement.
  4.6       Form of Deferred Equity Unit Award Agreement.
  4.7    Form of Award Agreement under 2012 Equity Incentive Plan
  5.1    Opinion of Bingham McCutchen LLP.
  10.1    Form of Second Amended and Restated Limited Partnership Agreement of Silvercrest L.P.
  10.2    Tax Receivable Agreement.
  10.3       Form of Indemnification Agreement with directors.
  21.1       List of Subsidiaries.
  23.1       Consent of Deloitte & Touche LLP.
  23.2       Consent of Deloitte & Touche LLP.
  23.3       Consent of Fulvio & Associates, LLP.
  23.4    Consent of Bingham McCutchen LLP (included as part of Exhibit 5.1).
  23.5    Consent of Cerulli Associates.
  24.1       Power of Attorney (included in this Registration Statement under “Signatures”).

 

* To be filed by amendment.

 

II-5